Fórum témák
» Több friss téma |
Mielőtt kérdezel, a következő két dolgot ellenőrizd!
I. A helyes tápfeszültségek megléte.
II. A kimeneten van-e egyenfeszültség.
Élesztés.
A tápágban lévő ellenállások tényleg nem szerencsések ennél a topológiánál.
Mi a helyzet az 1k4 ellenállás értékkel? A helyükön az 1k nem hiszem, hogy jó lenne, nekem 1k2 kevésnek bizonyult.
Ezzel a FET-es valamivel szerintem zsákutcába futottam...
Egy instabil elektronikai hulladék...Azt hittem valami szuper, kiforott kapcsolás, amikor a 'gyári' paneleket anno' megvettem hozzá...de, hát én voltam a hülye, hogy valami próbapanelen, vagy NYÁK-on nem dobtam össze próbára, mielőtt beültetem ebbe a furat galvanizált, két oldalas 'csodába'...Ebben már ki a fene tud alkatrészeket cserélgetni, 'gányolás' nélkül?!
A furatgalván nem zárja ki az alkatrészek cseréjét. Egy ellenállást a legalapvetőbb eszközök birtokában már biztonságosan és szépen ki lehet cserélni.
Nincs gond a kapcsolással.
Arra fel kell figyelni, ha E96 sorból választott ellenállást írnak elő. Annak az érték és/vagy pontosság miatt jelentősége lehet. A mostani esettől elvonatkoztatva, mikor a bontás veszélyezteti a galvanizált furat épségét, igyekszünk úgy kicsípni a cserélendő alkatrészt, hogy a lábából maradjon annyi csonk amire a másik felforrasztható. A csonkot már könnyen eltávolíthatnánk, viszont a furatban visszamaradó ón miatt lehet már nem fér be a cserealkatrész lába.
Sziasztok!
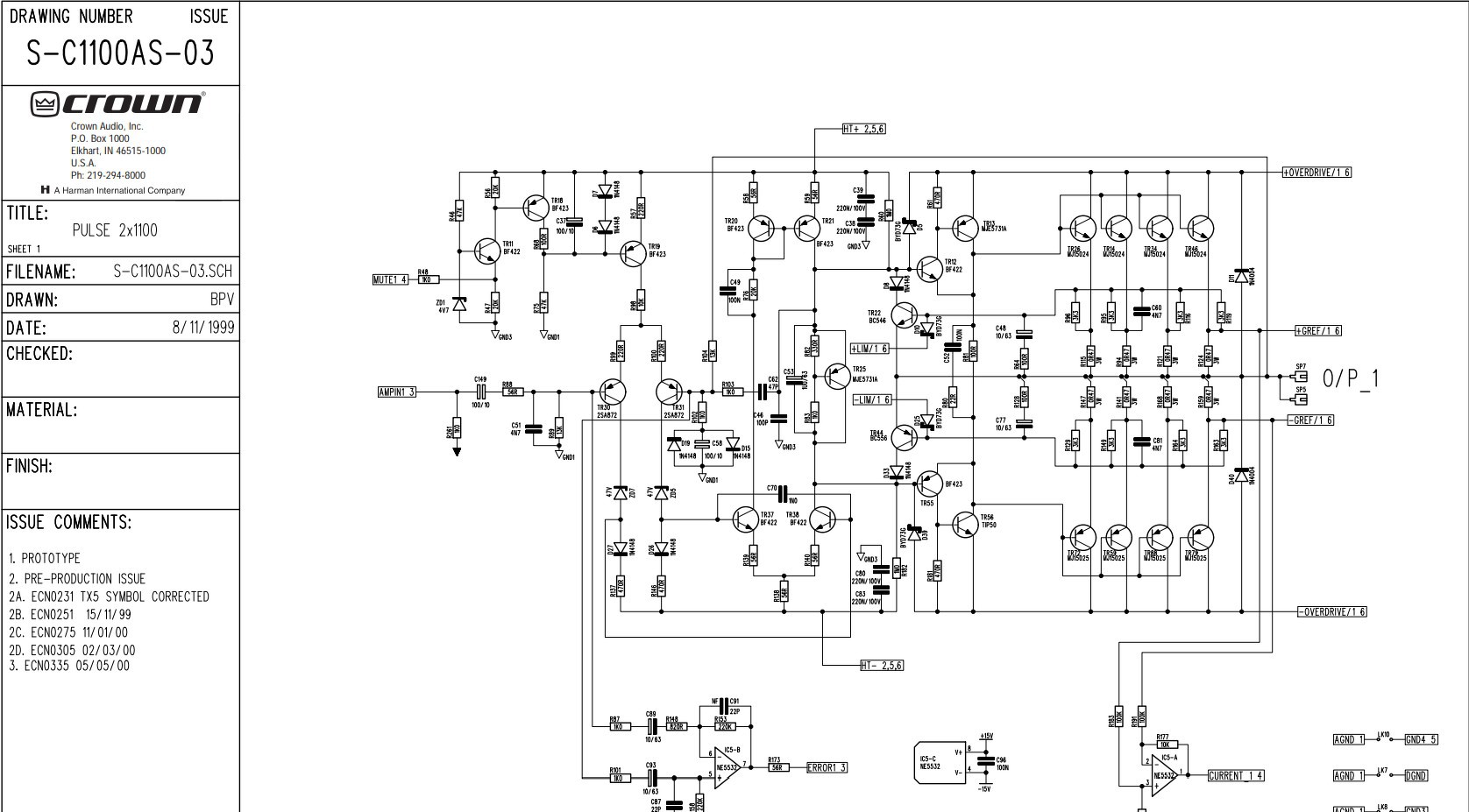
Van egy DS-150-es végfokkal szerelt Subwoofer erősítőm. Potik újak. Torzításmentesen szépen szól, viszont van egy zaj amire nem jövök rá honnan jöhet. Az zaj néha percekig nem jelenik meg, majd különböző intenzitással recseg a hangszoró, néha a hangszoróvédelme is lekapcsol. Csatoltam a végfok rajzát illetve, magát az erősítőt is. A színes jelölések azért vannak a rajzon, mert egy német fórumról származik a kép, nálam az R11 rendben van a többi ellenállásal együtt. A zajon kívül annyit tapasztaltam, hogy a C16-17-es kondik melegednek. Valakinek van esetleg ötlete? Videó: Zaj A hozzászólás módosítva: Feb 19, 2022
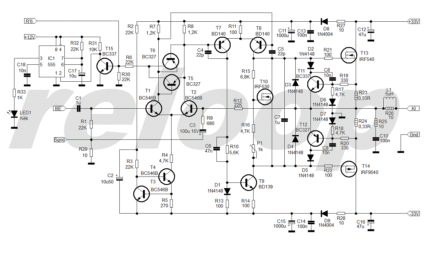
Ezt a FET-es erősítőt próbálta már valaki? 8 Ohm-os terheléssel is lehetne használni? Ezt próbára össze tudnám rakni egy kis próba NYÁK-on...ha érdemes...
Azt gondoltam, hogy kisebb lesz a teljesítménye...Csak egyáltalán működőképes-e...?..Mert egy másik FET-es erősítővel már eléggé befaragtam...
Illetve, ha ez működőképes, a T3 / T4 tranzisztorok közül valamelyiknek nem kellene termikusan is kapcsolódni a FET-ekhez?
Azt a kapcsolást én nem építeném meg. Ha már mindenképpen valami olyat akarsz, akkor vagy VF2 vagy az a baji féle, abba se kell sokkal több alkatrész. Ha nincs vájt füled az egy jó kapcsolás, nem koppan bekapcsoláskor, csak a termikus stabilitását kell megoldani azokhoz a fetekhez. Tranyóval a végén sok gyártó is használta a kapcsolást, gyári erősítőkben pl. a Toshiba is.
Ez egy nagyon alap kapcsolás. természetesen működőképes, de sok minden kiegészítés kellene hogy igazán stabil, biztonságos legyen.
Ha mindezeket hozzáteszed, akkor a ott leszel mint ha megépítenéd reloop fetes erősítőjet. Látom az a VFXX jellegű kifogott rajtad, pedig sokan meg csinálták. Jó páran próbálkoztunk olyan kapcsolással, amit csak be kell lapátolni a nyákba és kész. Amolyan budget erősítő módjára. Főleg a néha kezelhetetlen munkapont elmászás okozta hibák kijavítása volt a cél, aztán vagy elsiklottunk felette, vagy olyanná sikeredett mint Karesz földelt kimenetűje. Termikusan a T3 lenne az aminek köze van a nyugalmi áram stabilitásához, de nem olyan egyszerű a helyzet, hogy csak oda kell fogatni a bordára és kész. Nézd meg a kapcsolásban lévő mosfetek transzfer karakterisztikáját. Látható, hogy a hőmérséklet függvényében más és más meredekség jellemzi őket. Ráadásul a "P" és az "N" csatornásak nem is egyformán viselkednek. A linkelt kapcsolásban egy 30-50mA-es nyugalmi áram esetén a végfetek gate elektródjai között 6-7V kell hogy legyen. Ezt lehet beállítani a T3-al, aminek neve is van, mégpedig BE sokszorozó (bázis-emitter sokszorozó) Ennek a hőfok függése úgy alakul, hogy ahányszorosa a UCE feszültség az UBE feszültségnek, annyiszor -2mV/Celziuszfok, vagyis -20mV/Celziusz körüli. ez 50 Celziuszfokos melegedés esetén már 1V-al kisebb feszültséget eredményez. Ez már sok a feteknek, mert teljesen le fognak zárni. Gyakorlatilag megszűnik a nyugalmi áramuk. Bevált módszer, hogy két részre osztjuk a munkapont áramkört. Egy hőfokfüggetlen, és egy hőfokfüggő tagot kötünk sorosan. A hőfokfüggő ez a sima tranzisztoros, a független pedig egy TL431 referencia IC-vel alkotott. A fekete leves ez után jön, hiszen a két áramkört felváltva kell trimmelgetni. Hidegen, majd melegen, majd megint hidegen, majd megint melegen. Ha melegen növekszik a nyugalmi áram, akkor a TL431-en csökkenteni kell a feszültséget és a tranzisztoron növelni, fordított esetben éppen fordítva. néhány óra rá fog menni.
Köszi a sok jó tanácsot! Alapból nincs a megépített erősítőben sem termikusan csatolva egy meghajtó tranzisztor sem a FET-ekhez...'reloop fetes erősítőjéhez' van esetleg egy link, vagy melyik fórumon keressem?
A hozzászólás módosítva: Feb 22, 2022
Eddig még senki sem kereste.
Köszönöm! A negatív táp ágban D9 jól helyezkedik el? Hát nekem ez már egy kicsit 'bonyolult'...
...A 'fa ék' típusúval is meggyűlt a bajom, akkor ebbe inkább bele sem kezdek... A hozzászólás módosítva: Feb 22, 2022
Akkor nézd ezt a rajzot, ez jóval egyszerűbb.
Nekem konkrétan ez volt megépítve valaha talán ugyanolyan fetekkel és egész jó volt, pöccre indult, sose volt vele semmi gond. Na meg több száz wattosban és tranyókkal sem annyira bonyolult ez.
Köszi! A tápegységem már adott...2x23,5V, vagy 2x31,5V...Újabb transzformátorba már nem ruháznék be és teljesítményben sem kellene csak 2x25től-max50W-ig.
Nincs azzal baj, R3 értékének csökkentésével ugyanúgy fog működni kisebb tápfeszről is. Ha jól emlékszem az enyém is +/-30V-ról ment.
Akkor adja magát reloop erősítője. Logikus a felépítése, és a bemeneti differenciál erősítőnél a kék ledes kijelzőt akár el is hagyhatod. Azt valami spéci igény miatt rakhatta bele.
Védelmi szerepe nincs, csak jelez, talán DC hibát? De majd ő elárulja, ha nem titok.
Nem titok. Ha felborul a visszacsatoló kör, legyen szó clippelésről, áramkorlátról, vagy meghibásodásról, a differenciál-erősítő elbillen az egyik irányba. Ettől nyit a T5, T6 egyike. PA erősítőkben fordul elő leggyakrabban. Az 555-öt a jobb észlelhetőség miatt költöttem hozzá.
Sztereo erősítőhöz keresek kész panel tervet kerti hangosításhoz. TDA-ra gondoltam minimum 40-50 wattal oldalanként. Akinek van megosztaná velem?
Szia!
Igen. Valahogy így illik egy clip indikátort kivitelezni.
A faék fetes amit Ge Lee linkelt, az nem igényel semmi komoly tudást. Nem mászik el a nyugalmi áram, nem hal meg a végfet attól hogy műszálas zokniban tapogatod. Csak hogy az nem 200Ft-os fet. Sztereóhoz egyből 6000Ft alsó hangon, de az esetleges 4 Ohmos terhelés miatt duplán érdemes használni a magas RDS On érték miatt (több mint 1 Ohm).
De túláram védelmet itt is érdemes beépíteni, és akkor már ez sem lesz faék. Előbb-utóbb ott kötsz ki, hogy olyan lesz mint a reloop erősítője. Abban sincs semmi felesleges, talán a clipp jelző hagyható el. Ha esetleg be tudsz szerezni laterális feteket (k1078/j162), és van két független dupla tápod, akkor mutatók olyan faék kapcsolás (most telefonról nem megy), ahol egyetlen TL072 meg néhány ellenállás kell csak pluszban. A fetek direkt mehetnek a bordára szigetelő nélkül, mivel ezeknek a feteknek a source elektróda van a tokozáson, és földet kimenetű kapcsolás esetén ez jól jön. Szigetelés nélkül jobban is terhelhetőek.
Sziasztok!
TDA7396 ról kérdeznék. Ez egy hidalt 1×40W/2Ohm erősítő, szimmetrikus jel bemenettel. A kérdésem az lenne, hogy ha aszimetrikus jellel hajtom meg akkor csökken a teljesítménye?
Nézd meg az adatlapját. Azt írja, hogy aszimmetrikus, és szimmetrikus meghajtásra is alkalmas. Ott mutatja is az egyik rajzon a lehetőséget.
A kivehető teljesítmény viszont nem ettől függ, hanem a konkrét tápfeszültségtől, és terhelő impedanciától.
Hali! R9/R10 helyére betettem 1-1 2kOhm-s trimmert. 1,5K - 750 Ohm--ig kipróbáltam minden értéket 50 Ohm-os lépésekben...1050 Ohm körül indult el az erősítő kis nyugalmi árammal, de a 70-75 mA-s nyugalmit továbbra sem sikerül beállítanom...Szépen növelhető a nyugalmi áram úgy 20-30 mA értékig, de utána 'elszáll' több száz mA értékre. Min a két oldal ezt produkálja, ezért nagyon az a gyanúm, hogy ezen a készen kapott NYÁK-on valami mégsem kerek, vagy valamelyik más beültetett alkatrész (ellenállás) más értékű lenne, mint a rajzon? De ennek kicsi az esélye, mert én úgy emlékszem, hogy beültetéskor egyesével megmértem minden alkatrészt beforrasztás előtt. Vagy írták máshol, hogy begerjed a műveleti erősítő kimenete és az billentené a nyugalmit?
A nyugalmi áram beállítása során az erősítő bemenetét rövidre kell zárni.
A kapcsolás sajátossága, hogy a hűtőborda testelendő. Mekkora a kimeneti egyenfeszültség? A rajz szerinti BC tranzisztorokat ültetted be? Az R9/R10 helyén próbáltad már az 1k4 értéket?
Mint írtam 750-1500 Ohm-ig minden értéket próbáltam, így az 1400 Ohm-ot is. 1,4K-val be sem tudtam kapcsolni az erősítőt, mert 300 mA+ nyugalmival indult...A kimeneten mV nagyságrendű feszültség van. A tranzisztorok teljesen megegyeznek a kapcsolási rajzon megadott típusokkal: BC547 /550 / 560. A hűtőborda letestelése az új, az nem volt még meg...illetve a kimenetre nem lenne jó ötlet egy pár Ohm ellenállás + xx nF / µF kondi 'kombó' a test felé?
Amíg nincs DC egyensúly, azaz nulla volt körüli kimeneti egyenfeszültség, kár folytatni az élesztést.
Ami fontos és nem igazoltad vissza, az a bemeneti zövidzár. Az építési, vagy NYÁK hibát méréssel kiszűrhetjük. Létesíts stabil állapotot alacsony nyugalmi árammal és mérd meg mind a hat tranzisztor lábainak feszültségét testhez képest! Nem lesz ez olyan nagy feladat, mert sok a közös pontjuk. A kiértékelést megkönnyíti, ha a rajzra felteszed a kapott értékeket. A polaritás jelöléséről se feledkezz meg!
Oké, intézem...Természetesen az erősítő bemenetén rövid zár volt/van a föld felé...
|
Bejelentkezés
Hirdetés |




Egy instabil elektronikai hulladék...Azt hittem valami szuper, kiforott kapcsolás, amikor a 'gyári' paneleket anno' megvettem hozzá...de, hát én voltam a hülye, hogy valami próbapanelen, vagy NYÁK-on nem dobtam össze próbára, mielőtt beültetem ebbe a furat galvanizált, két oldalas 'csodába'...Ebben már ki a fene tud alkatrészeket cserélgetni, 'gányolás' nélkül?!




Nekem konkrétan ez volt megépítve valaha talán ugyanolyan fetekkel és egész jó volt, pöccre indult, sose volt vele semmi gond. Na meg több száz wattosban és tranyókkal sem annyira bonyolult ez. 








