Fórum témák
» Több friss téma |
Fórum » Inverteres hegesztőtrafó
Nincs azzal a meghajtással semmi baj. Mondjuk azok a jelalakok amiket 10 hsz-el ezelőtt tettél fel azok szebbek.
Azok egyenkénti próbák voltak egy másik maggal, erősen növelt meneteszámmal (nagyon kicsi Bmax= 0,02T).
Mint írtam azok egyenkénti próbák voltak, és ezzel együtt több áramot kapott, mint együtt a 4.
Mivel úgy látom a gate ellenállásom feszültség képéből, hogy ez egy áram probléma(tized Amperek mentek a gate-be ezért lassú) Megpróbálok kisebbb tekercs "ellenállással" és persze vele együttjáró nagyobb mágneses indukcióval nagyobb áramot átengedni a trafón. Bekötve is mérek egy induktivitást a gate primer takercsen("csatolt" induktivítás lesz belőle).
Nem gondolom, hogy a tekercselő huzal ellenállása korlátozná az áramot, sokkal valószínűbb, hogy a meghajtó trafó szórása. Próbáltam visszakövetni a hozzászólásaidat, de azt nem sikerült beazonosítanom, hogy most milyen a meghajtó trafód. Ha olyan, mint a csütörtökön mellékelt képen, akkor még lehetne javítani rajta. A lila primer helyett négy párhuzamos szálat kellene használnod. Mindegyik szálat a szekunder tekercsekre a menetek közé betekerned. Az így létrehozott négy tekercset párhuzamosan kell kötni, figyelve hogy a kezdeteket és végeket fogd össze (azonos tekercselési irányt feltételezve. Ha esetleg teljesen újat csinálsz, egyszerre fogj össze 5 szálat, akár össze is sodorhatod őket, és azzal tekercseld meg a gyűrűt. utána szétválogatod a szálakat. Ha a primer muszáj, hogy kevesebb menet legyen, akkor azt ahányszor kell visszafűzöd. Kettő kép a netről: 1. kép, 2. kép
Nem az ohm-os ellenállásra gondoltam. Tekercsként 63KHz-en lévő reaktanciára gondoltam.
A lila 4 érből sodrot tekecselő huzal zsugorcsőben, összesen 4 menet. Meg próbálom még amit mondasz, hátha segít de egy kicsit később. A hozzászólás módosítva: Márc 7, 2022
Amúgy, mint minden toroid magom a Tali BT-és beszerzésből van. Erre az volt ráírva , hogy az anyaga M6.
Egy kisebb 0.5 cm2-es maggal is megpróbálom, azzal több menettel kell és az egyenletesebben körbetekerhető.
Megpróbálhatod, de elvileg a nagyobb vassal (nagyobb kersztmetszett), kevesebb menetszámmal lesz kisebb a szórásod.
Az anyag minőség ebben a felhasználásban túl sokat nem számít, ha 0,1T alatt tartod a maximális indukciót. Elsősorban a mágnesező áram vagy a vas vesztesége (melegedése) lehet eltérő. Persze szerencsés, ha kicsi a mágnesező áram és a veszteség. Az M6 anyaggal még nem találkoztam, adatlapját se láttam, de ha a az M1, M2, M4 anyagok sorába illeszkedik, akkor magas lehet a permebealitása, azaz a mágnesező árama várhatóan kicsi lesz.
Nagyon régen (1996) készítettem egyszerű trafós meghajtást FET-hez és úgy emlékszem hogy az indukciót nagyra kellett választani, tehát a lehető legkisebb menetszám mellett tudott nagy kisütőáramot leadni. Érdemes kompaktfénycső gyűrű ferritjével elkészíteni, mint a nagyon régi M magokkal.
Igen, igazad van, minél kevesebb menet legyen, úgy lehet minél kisebb szórást elérni.
A korábbi fényképek, illetve adatok alapján ide kicsi lesz a kompakt fénycső (hacsak nem készít belőlük kettő csövet, amiket összefog mint egy kétlyukú ferit). Egyébként jó választás a nagy permebealitása és kis vesztesége miatt.
Igen az M4,M5 M6 sorozatba tartozik. Van egy pdf TI katalogus ferritekről (csak nagyobb mint 8MB), és ezekhez hasonlót használt a Tali Bt is régebben. Abban anyag tulajdonságok is vannak.
A kisebb vasra nem is fér ilyen mödszerrel el a több menet, csak vékonyabb vezetékkel. Két nagyobb vasra tettem (1,17 és 0.9 cm2) 5/6 és 6/8 menetet és majd ezekkel próbálkozom.
https://ti-electronic.com/hu/ferritek/
https://ti-electronic.com/wp-content/uploads/2018/01/ferrit_catalog.pdf Az M6 kezdeti permeabilitása 6000+-20%
Köszönöm a linkeket. Bár az M6-os anyagról csak kevés jellemző van megadva, már azokból is látszik, ha egy nagy veszteségű anyag. A katalógus is max. 50kHz-re ajánlja (14. oldal alsó táblázat). Ha vásárolsz, ebből a kínálatból inkább az M4-es anyag lenne jobb.
Ezzel az M6-ossal, 5-6 menettel csináltam képeket, nagyobb lett az áram de fel lefutás nem lett a kivánatos forma.
A hozzászólás módosítva: Márc 10, 2022
Itt van a következő 0.9cm2 mag 6/8 menet.
Ezen még nagyobb feszültséget mértem a gate ellenálláson. Multiméterrel már AC 0,55V -ot. A bekötött főtrafón is 1V-os jelet rögzítetttem. Ennél megmértem a primer(meghatás) jelét is nagyon hasonló jelalakú volt, a multi AC 13V-ot mutatott. Ez tűnik nekem eddig a legjobbnak. A hozzászólás módosítva: Márc 10, 2022
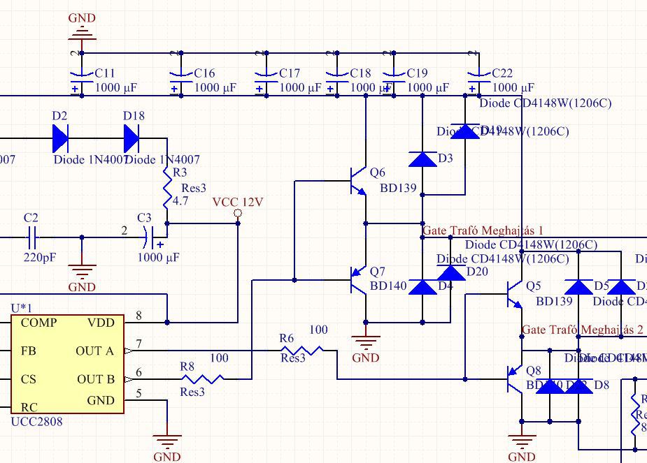
Van kapcsolási rajzod hogy mi állitja elő a jelet?
Itt a 3. magom 0.5cm2 10/13 menet erre csak vékonyabb vezeték fért el, ez is éppen tele is lett vele.
Itt volt a legnagyobb primer feszűltség AC13.5V. Az gate ellenálláson eső feszültség AC 0.55V volt. A jelalak kicsit domborít.
Összesen 4db BCP53-54 párosok 2 közös emitter feszültségei mennek a primerre. üresen tökéletes, függőleges oldalú négyszögjelet ad.
A hozzászólás módosítva: Márc 10, 2022
Jónak kellene lennie, bár ma már lehet kapni nagyáramú igbt meghajtó IC ket. Másik érdekesség de nem biztos, hogy negativ gate feszültséggel az igbt-ket nincs értelme meghajtani mert nem zár le gyorsabban, de a mosfetnél van értelme. Van egy inverterem szintén ucc2808 ic vel, teljes hidas, ott az igbtk vezérlése olyan mint a maci fantázia nevű ívhegesztőben, csak 4 darab (gyári) transzformátorral.
Megfordult a fejemben az optocsatolós független tápos megoldás is. Meg az sem idegen gondolat számomra, hogy több maggal kellene meghajtanom.
Erre a 0.5 cm2-es magra még egy próbát csináltam 11/13 menettel. ezzel kisebb let a feszültség.() de elég (16.2 V)
Szerintem aktív gate kisütő áramkör nélkül ennél jobb már nem hiszem hogy lesz.
Hogy néz ki a tekercs elrendezés? Tudsz képet mutatni?
Egyenlőre a kábeleket csak hosszan összetekerve próbáltam, mert vezetékem csak a 2+1 magra volt, most azt kellene kiválasztani melyikkel vagdossam le rövidre a kábeleket.
A javulás egyértelmű lett az általad javasolt szórás csökkentésre. Növekedett az áram, de a meredekség még nem teljesen jó.
Csak azért kérdeztem, mert a szórás leginkább a tekercsek kialakításától, elrendezéstől függ. Az áram meredeksége is a szórástól függ.
A meghajtó fokozat árammeredekségét is leellenőrizhetnéd műterheléssel. A bipoláris tranyók nem túl gyorsan kapcsolnak ki ha érdemi áram folyik rajtuk.
6/7 menettel a 0.9cm2-es mag 15.5 V.
0.5 cm2 mag 10/12 menettel rövidebb kábelekkel, de lehet még rövidebbre vennem később.
AC 16.5 V multiméterrel mérve.
Ennél sokkal jobb kialakítást már nem nagyon lehet csinálni. Esetleg a menetszámot csökkentheted, illetve a primert több párhuzamos szállal készítheted még a sodratban, de az már kisebb javulást fog eredményezni.
Ha sodrottan vezeted a bekötő vezetéket, néhány centivel hosszabb vagy rövidebb szintén nem változtat érdemben. Viszont a nyákról lemenő fekete vezetékeket is összesodorhatnád, hogy ne képezzenek nagy hurkot.
Az a fekete az táp negatív ága, egy kör alakú DC csatlakozó a vége és ott adom illetve veszem el a táplálást teszt időszakban. volt már sodorva de mostanra már kiegyenesedett.
itt a kép mostani mag(0.5cm2) vezetékelésésről.
A kérdés még mindig, melyik magnál maradjak szerinted ?
|
Bejelentkezés
Hirdetés |





























