Fórum témák

» Több friss téma
Fórum » Ki mit épített?
 
Témaindító: Dióda, idő: Jan 26, 2006
Ez a téma ha úgy tetszik a mi "kiállítótermünk", nem pedig a ki mit csinált volna másképpen, mások helyett, és legfőképpen nem javítós téma. Minden készüléknek van saját témája, ott kell kitárgyalni a részleteket!
FONTOS! A kapcsolási rajzok keresésére is van saját téma, ott keressetek rajzokat!
Lapozás: OK   1628 / 1708
(#) Gafly válasza Skori hozzászólására (») Ápr 18, 2022 /
 
Ez így van ahogyan mondod.
Tudni és érteni is kell az elméletet, majd ennek megfelelően cselekedni.
Nálam például elég gyakran előfordult, hogy telefonközpontban kellett oszcilloszkóppal mérni. Bevállaltam, hogy az oszcilloszkópot leválasztó transzformátoron keresztül tápláltam (tudva hogy a 48 Vdc megjelenlehet a burkolaton is, valamint hamisítja a mérést). Gumitalpúban, tudva ki kivel van, vállalható kockázat.

De:
- Ez itt már nagyon OFF.
- Hatályos magyar szabályt eddig még senki sem tudott bemutatni (olyan ez mint a Kolumbó felügyelő felesége, akire mindig hivatkoznak, csak senki sem látta )
(#) Skori válasza Gafly hozzászólására (») Ápr 18, 2022 /
 
Igen, a szabványoknak szerintem is nyilvánosnak kellene lennie, ezzel szemben, és gyakorlatilag, csak pénzért hozzáférhetőek.
Nekem a beépített akkumulátoráról jár az oszcilloszkópom, és nem nagyon van a burkolatán érinthető fémrész, a rajta levő csatlakozók kivételével (de ezekre is van szigetelő sapka). Így elsősorban a vizsgált készüléket működtetem leválsztó trafóról.
A hozzászólás módosítva: Ápr 18, 2022
(#) Gafly válasza Skori hozzászólására (») Ápr 18, 2022 /
 
Ebben már megint igazad van.
Mert amíg például a mobiltelefonokra és hálózatokra vonatkozó szabványok teljesen nyilvánosak és ingyenesen letölthetők az utolsó bitig, addig a villanykapcsolóra/konnektorra vonatkozók meg nem igazán.
De szerintem teljesen jogosan fenéken leszünk billentve, ha még sokaig offolunk itten:
Idézet:
„Ez a téma ha úgy tetszik a mi "kiállítótermünk", nem pedig a ki mit csinált volna másképpen, mások helyett, és legfőképpen nem javítós téma. Minden készüléknek van saját témája, ott kell kitárgyalni a részleteket!”
(#) Moderátor hozzászólása Ápr 19, 2022
 
Kérjük, hogy a villanyszereléssel kapcsolatos megbeszélést a szak-topicban szíveskedjetek folytatni!
(#) kameleon2 válasza Istvanpisti hozzászólására (») Ápr 19, 2022 /
 
Mint a wandclock.
(#) berjoska hozzászólása Ápr 26, 2022 / 19
 
Nagyon szeretem az online TIKERCAD 3D tervező programot. Úgy gondoltam, hogy 73 évesen kihívásként készítek egy csili vili HOT KEY billentyűzete hozzá. A első változatban minden billentyűt be programoztam, de gyakorlati használat alatt rájöttem, hogy csak a képen látható billentyűket praktikus használni. Az egér és billentyűzet optimális megoszlása miatt döntöttem a beprogramozott billentyűzetek mellett.

https://youtu.be/wlBNHxs7kfI
(#) vorosj hozzászólása Ápr 27, 2022 / 34
 
Rotary encoder
Szükségem volt hangoláshoz egy nem racsnis, finoman működő, nagy felbontású encoderre. Optikai kivitelben csak nagyot és drágát találtam. Találtam egy mágneses elven működő kis panelt az ebay-en, AS5600. Ez i2c porton adja le kb. tized fok felbontással a tengely helyzetét.
A tengelyt (ami a mágnest tartja) kibelezett potméterből készítettem, a ház 3d nyomtatott.
(#) Skori válasza vorosj hozzászólására (») Ápr 27, 2022 /
 
Nagyon profi lett!
(#) HeZ válasza vorosj hozzászólására (») Ápr 28, 2022 /
 
Ez az AS5600-án alapuló I2C buszos Grove mágneses abszolút elfordulás érzékelő panel (7,7€) nálam is tökéletesen működik - 12 bites, tehát a teljes kört 4096 abszolút értékre felosztja, lehet kezdő és végpontot tanítani, 360 fokos szögértéket, mágnes jelenlétet, mágneses térerőt kiolvasni.
(#) Suba53 válasza vorosj hozzászólására (») Ápr 28, 2022 /
 
Szuper! Gratulálok.

Ezt inkrementális jeladóként használod, vagy szögnek megfelelően? Nem látok rajta reteszt, vagyis körbe foroghat?
Mi van akkor, ha a szöghelyzet egy adott hangerőre, frekvenciára, feszültségre hangol, és 360 foknál átugrik 0-ra? ( Vagy fordítva. )
A hozzászólás módosítva: Ápr 28, 2022
(#) mnyugger válasza HeZ hozzászólására (») Ápr 28, 2022 /
 
Milyen mágnest használsz hozzá? Hol vetted?
Köszönöm.
(#) vorosj válasza Suba53 hozzászólására (») Ápr 28, 2022 /
 
Rádió VCO hangolására használom, így sokszor fordulhat körbe, nem kell végállás. Sw-ből kezelem le, hogy a frekvencia folyamatosan változzon sok teljes kör folyamán.

Végállásos feladathoz is alkalmas, mert abszolút pozíciót érzékel, vagyis bekapcsoláskor is tudja, milyen a helyzete. Ha a feladatnál kellemetlen lenne, ha 0-ról 360-ra ugorna vagy fordítva (pl. hangerő szabályozó), akkor azt akár sw-ből, akár mechanikusan könnyen meg lehet oldani.
Kb 1000Ft az ebay-en a képen látható a kis pcb, mágnessel együtt. Speciálisan mágnesezett korong kell hozzá, egy átmérő mentén van a két pólus.
(#) Suba53 válasza vorosj hozzászólására (») Ápr 28, 2022 /
 
A VCC és GND között látok egy OUT forrszemet.
Ezen egy analóg kimenet van? Az elfordulásnak megfelelő osztása a VCC-nek esetleg?
(#) vorosj válasza Suba53 hozzászólására (») Ápr 28, 2022 /
 
Engem csak az i2c érdekelt, nem néztem meg rendesen a többi lehetőséget. Úgy emlékszem, PWM kimenete van még, nem analóg.
(#) HeZ válasza Suba53 hozzászólására (») Ápr 28, 2022 /
 
Bár nem engem kérdeztél, de: az AS5600-ból abszolút szöghelyzet kiolvasható fokban (0-359) és/vagy felbontásban (12 bit = 0-4095).
Analóg a rotary encoder-rel, csak itt tudod az abszolút szöghelyzetet (fokot) is.
Rotary encoder-nél sosem tudod hány fokon áll. A két négyszögjel fázisából tudod a tekerés irányát, a négyszögjelek számlálásából (és a skálázásból) meg az elfordulás mértékét.
Ha rotary encoder-ként használod, tehát nincsenek végpontok (=körbetekerhető), akkor inkrementális jeladóként kezeld (tehát nem gond, hogy "átugrik" a 360-0 ponton):
hangolás = jobbra tekerésnél új mennyiség = régi mennyiség + abszolút érték(új fok - régi fok)*skála,
balra tekerésnél új mennyiség = régi mennyiség - abszolút érték((új fok - régi fok)*skála.

Ha potenciométerként használod, nincs "átugrás", azaz van két végpont (0 és max), akkor abszolút szögjeladóként használod - ekkor mechanikus végállások kellenek.
mennyiség = bal végállás = 0 mennyiség ,
jobb végállás = max mennyiség, aktuális mennyiség = bal végállás + fok*skála.
Skála = abszolút(jobb végállás fok - bal végállás fok)/mennyiség felbontás.
(#) Abukodonozo hozzászólása Ápr 28, 2022 / 9
 
Sziasztok!

Egy kis PCL86-ost készítettem egy barátomnak, nagyjából abból ami a fiókban volt. A sasszi hajlított, nyitolt alu lemez, az oldala diófa. Kicsit zsúfolt lett belül, nem a legrendezettebb munkám, de hangja nagyon kellemes.

Hányat kell még aludni amig újra lesz csöves topic? Már az angyalnak is írtam, de semmi
A hozzászólás módosítva: Ápr 29, 2022
Moderátor által szerkesztve
(#) sandor1632 válasza Abukodonozo hozzászólására (») Ápr 28, 2022 /
 
Nagyon szép kivitel, gratula!
Táplálását milyen trafóval oldottad meg? Milyen kimenőt használsz?

Azt a topic-ot szerintem már sose kapjuk vissza, túl sok volt a vita..
(#) Suba53 válasza HeZ hozzászólására (») Ápr 28, 2022 /
 
Köszönöm az infót. Közben letöltöttem az adatlapját, és abból kiderül, hogy 3 fajta kimenete van.: I2C, PWM, és analóg. A PWM, és analóg köött lehet kapcsolni az OUT kimenetet.
(#) Abukodonozo válasza sandor1632 hozzászólására (») Ápr 28, 2022 / 2
 
Köszönöm! A kimenők Capri Stereo rádióból vannak, rétegelten tekercseltek, nagyon jól működnek zárt, kétutas dobozokkal. A táptrafót román gyártmányú rádióból valónak tippelem.
A hozzászólás módosítva: Ápr 29, 2022
Moderátor által szerkesztve
(#) sandor1632 válasza Abukodonozo hozzászólására (») Ápr 28, 2022 /
 
Zajjal mit tapasztaltál?
Nekem anno soros ellenállást kellett beépítenem az anódtápkörbe CRC szűréssel, hogy eltűnjön a maci a rendszerből.
A Sima graetz+kondipakk nem bizonyult elégnek nálam, kellett a soros ellenállás.
Te ezt hogy oldottad meg? Ha szabad érdeklődni
(#) Ge Lee válasza Abukodonozo hozzászólására (») Ápr 28, 2022 /
 
Erről (topik híján) kérhetnék majd egy pontos rajzot? Nekem is van egy, valami vacak kimenőkkel, és sehogy nem akar kijönni belőle 0,5W-nál több akárhogy állítom be. Lehet hogy a kimenők nem jók hozzá, de annyit nem ér az egész hogy áttekerjem.
(#) sargarigo válasza berjoska hozzászólására (») Ápr 28, 2022 /
 
És senki nem szólt hozzá? NA majd én! Szerintem fenomenális! Máris keresem én is, hogy mit lehetne shortcutra tenni! Szuper lett!
(#) Abukodonozo válasza sandor1632 hozzászólására (») Ápr 28, 2022 /
 
A djhans féle rajz alapján készült, csak CRC szűréssel és jól átgondolt földeléssel lehet a zajt kiszűrni
(#) Abukodonozo válasza Ge Lee hozzászólására (») Ápr 28, 2022 /
 
Valószínű, hogy az impedancia illesztéssel lesz a baj, EL84-es kimenőkkel értékelhető hangerőt kéne tudjon produkálni. Zárt, kétutas hangdobozokkal van a legjobb hangja szerintem. Régi német rádiókban sokszor vannak nagyszerű gyári kimenők, ha olcsón találsz akkor kár tekercseléssel kinlódni. Nem utolsó esetben gyárt a Hammond is, tubetown-on biztosan találsz megfelelőt
A hozzászólás módosítva: Ápr 28, 2022
(#) Ge Lee válasza Abukodonozo hozzászólására (») Ápr 28, 2022 /
 
Félreértesz, én nem akarok ehhez másik kimenőt, az egész erősítő mindennel együtt nem ér annyit mint egy kimenő, még ha magam tekerem se, mert egy kimenő 2 nap, a kettő már 4 nap munka...
Ebben gyári rádiók (elvileg) ehhez való kimenője van, mértem, az áttételét is, de már nem emlékszem rá. Ezért kellett volna a rajz. De ha titkos, az se baj. Háttérzenét hallgatni rajta jó, meg nem eszik 110W-ot mint a nagy SE-m, de jó lenne ha kijönne belőle legalább 1,5W.
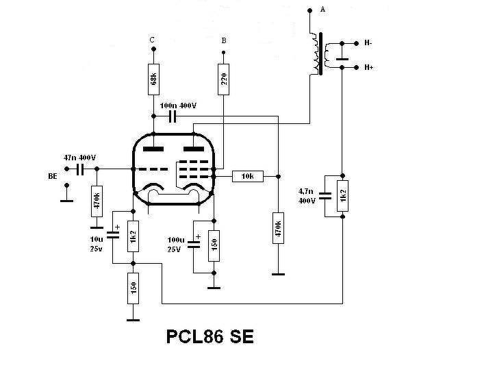
(#) Abukodonozo válasza Ge Lee hozzászólására (») Ápr 28, 2022 / 1
 
Itt a rajz. A Capri kimenőkről én sem tudok semmi pontosabbat. A nagy SE mi lenne?
(#) Ge Lee válasza Abukodonozo hozzászólására (») Ápr 28, 2022 /
 
Az egy EAR 859 után építés. Csak egy ócska fadobozban van ideiglenesen hogy szállítható legyen, mert nem nagyon akarták elhinni hogy a használt piacon úgy a fél millás árkategóriáig nem vall szégyent. Vinném talikra is, csak ne lennének olyen messze, meg érnék rá jobban. Ha teheted hallgass meg egy ilyet valahol, ez nem a szokványos SE, pláne nem kommersz PP, ez valami egészen más...
(#) Gafly válasza Ge Lee hozzászólására (») Ápr 28, 2022 /
 
Csabára elhozhatod, kis szerencsével tesója is lesz ott.
Évente egyszer csak ki lehet rúgni a hámból.
A hozzászólás módosítva: Ápr 28, 2022
(#) Ge Lee válasza Gafly hozzászólására (») Ápr 28, 2022 /
 
Ott már van belőle kettő. Szerintem talán hallottad is. Meg nekem az nagyon messze van.
(#) Gafly válasza Ge Lee hozzászólására (») Ápr 28, 2022 /
 
Igazán én a másik szobában szoktam lenni Csabán.
Hifistáknál csak körbenézek, mert nem vagyok vallásos.
Következő: »»   1628 / 1708
Bejelentkezés

Belépés

Hirdetés
XDT.hu
Az oldalon sütiket használunk a helyes működéshez. Bővebb információt az adatvédelmi szabályzatban olvashatsz. Megértettem