Fórum témák

» Több friss téma
Fórum » Opel Astra elektromos hibák
 
Témaindító: nrgie, idő: Júl 19, 2010
Témakörök:
Lapozás: OK   130 / 141
(#) OPEL2004 hozzászólása Okt 20, 2022 /
 
Új vagyok a fórumon, de 30 éve Opelt használok. A jelenlegi Opelem ( Astra g 2004 Caravan) megtréfált egy egy P1482 hibával.
("Ventilátor 2 relé nulla felé szakadás" ) Nem találtam olyan rajzot, amelyik a 4 pólusú csatlakozású előtét ellenállást és a reléket ábrázolja. A teljes sebesség fokozat működik 90 fok felett, az alacsony nem. Az előtét ellenállás új. A vezérlő javíttatása előtt megnézném, hol van az a bizonyos relé, valóban a meghajtó jel hiányzik e?
(#) toth1996 hozzászólása Okt 23, 2022 /
 
Sziasztok.
Valahogy meglehetne oldani azt hogy ha leveszem jaromotornal a gyújtás a belső világítás felkapcsoljon olyan üzemmódba mikor kinyitjuk az ajtót ?
Az autóba van ardunio (bc).
(#) proli007 válasza toth1996 hozzászólására (») Okt 23, 2022 /
 
Hello! Ha így megfelel..

IGN-Off.png
    
(#) toth1996 válasza proli007 hozzászólására (») Okt 23, 2022 /
 
Akkor pici módosítás tudsz végezni rajta kérlek .
Amikor kinyitom az ajtót a komfort modul segítségével felkapcsolodik a belső lámpa és elhalvanyul.
Arra gondoltam hogy amikor leveszem a gyújtás (nem veszem ki a kulcsot rádió egyéb működik) akkor valamelyik ajtó erzekelire egy negatív pulzust kapjon mint ha kinyitottam volna az ajtót és bekapcsolják a belső lámpákat.
(#) proli007 válasza toth1996 hozzászólására (») Okt 23, 2022 /
 
Ja, hogy Te a Komfort modult vezérelnéd..
(#) toth1996 válasza proli007 hozzászólására (») Okt 23, 2022 /
 
Gondoltam így egyszerűbb komfort modult.
Gondolom a 12v olyan szál amikor kihúzóm a kulcsot eltűnik .
IGN gyújtás ,COMF pedig az ajtó kapcsoló elé .
Mosfet helyet tranziztort tudok itt használni? Èppp nincs ilyen itthon .
Az ábrát jól olvasom ?
Amikor gyújtás kap a kapcsolás akkor behúzza a mosfet és így "nyitva van az ajtó " alapított jelez a komfort modul nak ?
Mert ha igen akkor pont a fordítótját szeretném
A hozzászólás módosítva: Okt 23, 2022
(#) proli007 válasza toth1996 hozzászólására (») Okt 23, 2022 /
 
A 12V maradhat fixen is, mert nincs rajta fogyasztás.
Ha tranyót használnál, az csak egy pillanatra rántja meg a komfortmodult. Lehet az nem lesz elég számára, mert gondolom zavarszűrés is van a bemenetén.
Akármilyen Fet-et használhatsz, csak N csatornás legyen.
Igen, ezek a rövidítések.
(#) toth1996 válasza proli007 hozzászólására (») Okt 23, 2022 /
 
Okés köszönöm .
Idézet:
„Amikor gyújtás kap a kapcsolás akkor behúzza a mosfet és így "nyitva van az ajtó " alapított jelez a komfort modul nak ?”

Működése fordítótja amit írtam??
(#) proli007 válasza toth1996 hozzászólására (») Okt 23, 2022 /
 
Természetesen. Mikor leveszed a gyújtást, akkor kapcsolja a komfort modult..
(#) toth1996 válasza proli007 hozzászólására (») Okt 23, 2022 /
 
Szupi akkor össze dobom probanyákony.
(#) toth1996 válasza toth1996 hozzászólására (») Okt 23, 2022 /
 
Bc337 el helyettesíthetem ?
(#) proli007 válasza toth1996 hozzászólására (») Okt 23, 2022 /
 
Az 547-et? igen.
(#) afazakas válasza OPEL2004 hozzászólására (») Okt 24, 2022 /
 
Hali,
Van pár fajta Astra G 2004ből. Nekem 2006os Astra G T98 F35 az autóm, Z16XEP tipusu motororral van és 3 sebességes ventilátor 3 db relével. A lényeg h Z16XEP motornál, rövid utakon a termosztat 105 fokon nyit, a legmagassab fokozatu venti fordulatszamot pedig kb 113 fokon kapcsolja be. Kis és közepes venti fordulat NINCS. Ez egy magas homersekletu motor (105 - 113 fokC) . Persze a hutofolyadek meg a tagulotartaly dógoz (?) szegény rendesen.

HA VISZONT autopalyan döngeted akkor az ECU 90 fokon elektronikusan nyitja a termosztatot (elektronikusan is nyithato termosztat) és csak ekkor használja a közepes venti fordulatot is.

Ha furikázás után lezárod az autót, akkor az ECU, - a helyi magas homersekletek kialakulásának elkerülése érdekében - akár 80 fokos muszerfal kijelzés esetén is, nyitja a temosztátot és az 1es legalacsonyabb venti fordulattal kiüldöz minden meleget a motorból, ha LMBTQs ha nem.

Az ilyen motorokat csak korlatozott ideig gyártották, visszatértek az alacsonyabb hőmérsékletre.

Ha viszont neked 92 fokos termosztatod van a te másfajta motorodban, akkor van értelme keresgélni. Motortérbe nálam az akksitol jobbra van vekony fekete doboz 2db fehér, 1 fekete relével, vagy akksi fölött kb 20x10 centis dobozban csomó relé közül egyesek. De fekete, relés + biztositekos motortéri tábla is létezik. Angolul (coolant fan/blower motor speed/temperature fault) neten van fotó minden tipusrol.

Én levettem az akksi minuszt, kihuztam a venti csatlakozojat, és a beazonositott reléket is kihuztam a helyukrol. Ellenoriztem h a kivalasytott relek mennek valoban a venticsatira, nem syakadt, zárlatos a + vagy test fele. majd relékupakot levéve, relék vissza, aksi vissza, és kézzel benyomva egyenként a reléket beindult a venti mindhárom sebessége (ha nálad nem, akkor a ventiházban vannak előtét ellenállások, vagz ventimotor bibi). Én A ventimotort még kivettem, kommutátorpolirozas, a viz utjat a perselyek fele rozsdamentes lemezzel, FBSel lezártam (tipikus hibaok), Mannol zsirspray a perselyeknek. További 10 évig menni fog.

Ezután levett aksival és motortipus szerinti villamos rajz alapján az ecu M csatiját kibontva az ecu es relétekercs közti kábeleket ellenőriztem hasonlóan. Minden ok volt.

Ha mindez ok, és még mindig 92fokos termosztatod van, akkor a legvaloszinubb, h ay ECU megfelelo kimenetei a tokozáson belül kontakthibásak az állandó motortéri hö és rázkódás miatt. Nekem még garis, garanciacimkés Autodigitnel felujitott ecum van, igy nem bontottam ki, hanem muszerrel kimertem a kimenetek forditott diodait. Mindegyik 0,5V dioda nyitofeszt mutatott, tehát a kimenetek FETjei jók.

Mindezen mérések előtt, én gyanutlanul elvittem egy ajánlott szerelőhöz Budakeszire. Aszonta a lelkem (szép tiszta körmei voltak, gondolom csicskásokkal dolgoztat), h a ventilátor elektronika rossz, és majd 100ezer a csere az uj ventivel, amit persze ujonnan megvett volna vagy 25eFtert kedvezmennyel. Meg még 4-5 más bajt emlegetett fejenkent 100 ezerért.

Na ekkor vettem én kezembe gyakorlo elektronikai mérnökként a villamos resz javitasat.

Sok sikert a javitáshoz.
Bocs a z-y cserékért, ékezethiányokért.
Antal
(#) afazakas válasza proli007 hozzászólására (») Okt 24, 2022 /
 
Bocs h beleszólok, de az 1,1 x R1 x C1 az csak kb fél szekundum, nem 10sec. Ha másról van szó, akkor bocsi.
(#) proli007 válasza afazakas hozzászólására (») Okt 24, 2022 /
 
Hello! Semmi gond, de 47e-6*1e5=4,7 De fogalmam sincs Ő mennyi időt szeretne, mer el nem árulta és ez a komfort modult vezérelné csak.. (Látom Te is küzdesz a német billentyűvel..)
A hozzászólás módosítva: Okt 24, 2022
(#) toth1996 válasza proli007 hozzászólására (») Okt 24, 2022 /
 
Ha ez nekem szólt akkor megmondom őszintén én se tudom hogy megkora impulzus idő kell . Annyi idő kell egy gomb nyomására szánunk .
(#) proli007 válasza toth1996 hozzászólására (») Okt 24, 2022 /
 
Oké! Közben megrajzoltam úgy, hogy sima NPN tranyó jó legyen bele nehogy akadáky legyen a Fet hiánya.. Kb. 5 sec ideig "nyomja a gombot".
(#) afazakas válasza proli007 hozzászólására (») Okt 24, 2022 1 /
 
Sziasztok,

Ezen a rajzon a két BE kinyit, átsöntöli az R4, R5 ellenallasokat, az idoállandó pedig 1,1 x R3 x C1 lesz.
Hosszabb idozitőt ami ráadásul állitható is, én digitálisan csináltam biztonságosan, vagy vannak idozito ICk (nem 555). Vagy CD4060 kimenetei diodakkal blokkoljak az oszcillatort, az inditas pedig resettel tortenik. Mikor felszamol a bekotott diiodak kombinacioig, akkor azok blokkoljak az RC oszcillatort. Egzakt, nincs elektrolit kiszaradás, párás környezet miatt, nagy ellenállásoknál idozites változás.
Még 1 tanács: Autóban én az áramkör bemeneti inditóvonalát legalább 2xBE nyitofeszre alakitanám (a Q1 emitter es test kozze min 1 db nyitodioda). Sokszor megjártam már anno. A testre kötött BE zajimunitása nagyon gyatra.
Anno amikor meg taxiorakat szereltem autokba, olyan gondok voltak, h a 12V vonalon generator fesz. tuskek voltak, főleg gyengébb belső ellenállásű akksiknál. Ezt is szűrni kell, elektronikát min zenerrel védeni. Vannak HV bemenetu 12Vos LOW DROP stabik stb. Az elméleti rajzoktól az ipari környezetben jól működő kész áramkörökig hosszú az út.

Hmmm ... Bocs, ismét belepofáztam vmibe amibe nem kértetek fel. Elnézést, .. csak látom a esetleges gyenge pontokat előre ennyi tapasztalattal. A K*orr Bre*se cegnel is elneveztek Orákulumnak, ki is rúgtak miatta még próbaidőben, Hehe..Aztán évek alatt szép folyamatosan buktak a projektek a német TUV vizsgán, pont azok miatt amit önzetlenül, őszinte segitségképpen leirtam nekik, es amit gőgösen elutasitottak. Hehe.. Akkora májhizást idült alkoholizmussal sem tudtam volna elérni.

Sok sikert az áramkörépitésben !
(#) proli007 válasza afazakas hozzászólására (») Okt 24, 2022 /
 
Hello! Ha megnézed, hogy hány rajzot tettem már fel a fórumra, rájössz, hogy én ezeket a dolgokat vélhetően ugyan úgy ismerem mint Te..
Egyébként cseppet félre érted a dolgot. Messze nem az R3*C1 határozza meg az időállandót. Ennél azért trükkösebb a kapcsolás. Csak első ránézésre nem látszik. Mellesleg a bemeneten 10k/2,2k osztó van, ami nagyobb mint a 2*BE. De egyébként pedig ez nem egy atomóra, csak egy igénytelen és lehetőleg egyszerű parasztos időzítő.
(#) afazakas válasza proli007 hozzászólására (») Okt 24, 2022 /
 
Igen, igaz, a Q2 tulajdonképpen kapacitás multiplikátor. A zajturesi aggályokat viszont fenntartom, tápon szűrőkondi nincs, stb. De tenyleg elnézést, nem szólok bele többet. Ezek az észrevételek, elobb utobb ugyis majd kijonnek használat közben.

Sok sikert az epitesben !
(#) toth1996 válasza proli007 hozzászólására (») Okt 25, 2022 /
 
Köszönöm szépen.
Plusz nyáktervet is kaptam hát nagyon köszönöm.
(#) toth1996 válasza proli007 hozzászólására (») Okt 25, 2022 /
 
Üdv .
Kicsit gondolkodtam és eszembe jutott hogy az ajtó nyitásnál kapcsolja az összesen 1 amperes led lábtér világítást.

Nem szeretném hogy világítson csak a fölső lámpa .
Az jó lehet hogy Collector elé rakok egy nagy ellenállást és akkor akkora áram nem tud folyni GND felé? Számolások alapján 1.5-1k?
(#) kaqkk válasza afazakas hozzászólására (») Okt 25, 2022 /
 
Előtted is ott a lehetőség rajzolhatsz egy áramkört a kérdezőnek , inkább segítenél a tudásodal nem csak kritizálnál ... Proli már nagyon sok jó és egyszerű áramkört tervezett itt sokak megelégedésére Egyébként ezt én is (gyógyszergyártó szakmával) megcsinálom 15 perc alatt pic mikrokontrollerel de nem ez volt a kérés ezért nem folytam bele a dologba .
A hozzászólás módosítva: Okt 25, 2022
(#) proli007 válasza toth1996 hozzászólására (») Okt 25, 2022 /
 
Hello! Erre én hogy válaszoljak?
Nem tudom mi hova és miért van bekötve. Azt mondtad, hogy a komfort izét kapcsolja az ajtókapcsoló. Oda vélhetően elég a kistranyó. Ha lámpák is vannak rajta, amit közvetlen kapcsolnak, akkor bizony kell a Fet.(és a gyors kikapcsolás is.)
De ha közös a lábtér világítás a komforttal, akkor honnan fogja tudni, mit kellene működtetni?
Ha beteszel egy ellenállást, az az izzókat nem fogja meghajtani, csak épp a komfort nem fogja észre venni. De mi van, ha 5 sec időre világít a lábad?
Lehet mielőtt az ember tesz valamit, meg kellene mérni/próbálni, hogy működik-e a dolog, meg logikus-e..
(#) toth1996 válasza proli007 hozzászólására (») Okt 25, 2022 /
 
Rajzolok

Szerk.:
A hozzászólás módosítva: Okt 25, 2022
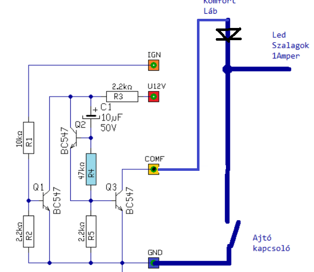
(#) proli007 válasza toth1996 hozzászólására (») Okt 25, 2022 /
 
Ezzel a kapcsolással csak így tudod működtetni..

Komfort.png
    
(#) toth1996 válasza proli007 hozzászólására (») Okt 25, 2022 /
 
Köszönöm
Az ellenállás amúgy miért nem működhet amúgy ?
A hozzászólás módosítva: Okt 25, 2022
(#) afazakas válasza kaqkk hozzászólására (») Okt 25, 2022 /
 
Szia,
segítő szándékkal javasoltam pár nagyon alap dolgot, amik tényleg hiányoznak, és felteteleztem, h jónéven veszik, és talán kiegészitik az áramkört. A visszajelzés végülis mérsékelten elismerő volt, ( "Ha megnézed, hogy hány rajzot tettem már fel a fórumra, rájössz, hogy én ezeket a dolgokat vélhetően ugyan úgy ismerem mint Te"), de a leirásaimnak megfelelő változtatások, visszajelzések nem történtek meg. Az észrevételeimet felkérés nélkül tettem meg, és leirtam h tényleg nem szeretnék többet kéretlenül belekontárkodni a projektbe. De, ha már felkértek, h nézzem meg a fórumra feltett projekteket, hát megtettem, egyetlen rajz alapján fel lehet mérni a stilust, az analóg tudásszintet. Emellet van az autóipari és ipari elektronika finomságai: surge, burst, overvoltage supression, level/filter/differential/ground loop based noise immunity, EMC, power supply do and dont's, dv/dt, di/dt. Persze mindenkinek van egy egyéni stilusa, és sokszor mások a fent emlitett kihivásokat pld. egyszerűen, egy relative alacsony impedancialezárással megoldják (lásd 2,2k a bemeneten). Minden stilusu áramkör kicsinositható jó működésre, robusztus működésre már tovább kell reszelni. Aki előre mindezeket meglépi, korábbi sikere lesz.
Sokmindent leirtam, ami lassan 40 év fejlesztőmérnöki ipari tapasztalat alapján csak egy stilus a sok közül. Elnézést is kértem a beleszólásért, kétszer is. Mindezek után ha úgy érzed h "csak kritizáltam", kérlek.
(#) afazakas válasza toth1996 hozzászólására (») Okt 28, 2022 /
 
Kedves Krisztián !

Érdeklődnék, h sikerült-e összedobni a Kelemen Gábor által javasolt megoldást ? És, h én, anélkül, h bárkit felülbirálnék, tudok-e segíteni egy saját rajzzal, akár annak megépitésével is ?

Kellemes Estét,
Antal
(#) afazakas válasza proli007 hozzászólására (») Okt 28, 2022 /
 
Szia,

Igen igy helyes a számitás.

UI. Nekem nem gond a billentyűzet, csak ha sokat írok, és váltogatom az angol-magyar billentyűzetet, akkor az ékezetek szakszerű betartása sokkal időigényesebb mint az ékezetek nélküli irás.
Következő: »»   130 / 141
Bejelentkezés

Belépés

Hirdetés
XDT.hu
Az oldalon sütiket használunk a helyes működéshez. Bővebb információt az adatvédelmi szabályzatban olvashatsz. Megértettem