Fórum témák
» Több friss téma |
Mielőtt kérdezel, a következő két dolgot ellenőrizd!
I. A helyes tápfeszültségek megléte.
II. A kimeneten van-e egyenfeszültség.
Élesztés.
Találtam olyan D erösitöt (valoszinü 2xTPA3255) amire 600 W-t ir a gyárto 2 Ohmra 1% THD-nél Szerintem ez már elvben elég lenne számomra, amugy sem kellett soha a 300 W, csak valahogy megszeretném tartani az eredeti teljesitményt és a hangfal kiegyensulyozottságát.
Az egypolusu külsö táp eléggé fontos, mert az egyszerüen beszerezhetö, szépen dobozolva. Ha ilyen formában veszem az erösitöt meg, akkor talán befér az aluborda alá. Ehhez 48 V kell.
Ebben tuti nem a Texas TPA3255 IC van...(és csak 1 darab!). Kínai utánzat "3255" jelöléssel. Ez még okozhat majd meglepetést.
A hozzászólás módosítva: Dec 4, 2022
De ez nem ugyanaz, mint amit Massawa mutatott.
![]() Viszont ettől még lehet hogy abban is hasonló IC-van.
Abszolut nem osztom a véleményedet. Egy TPA3255- böl még Texasban sem tudnak kivarázsolni 600 W-t.
Már irtam nekik, ha majd válaszolnak meglátjuk mit mondanak. Jo 10 éve vásárolok Kinában és még eddig nem volt semmi gond, nemugy mint itt az EUban közel 10szer drágábban vett 32 csatornás multiplexerekkel. Egyik sem ment pedig 10-t vettem. 9-t vissza is adtam, a 10-ket nem vették vissza, mert forrasztva volt.. A hozzászólás módosítva: Dec 4, 2022
Ráadásul a TI chipgyára pár éve az árviz alatt tönkrement, igy ott ma aligha gyártanak chipeket. Valoszinü, hogy azok is Taiwanon készülnek.
Szoval azt irja az elado, hogy 2 darab original TPA3255 van a lapon..
A többi kérdés még nyitva van.
10 Ohmon 115W a kivehető power 48V mellett.
Egypólusú táp alatt gondolom azt érted, hogy egyszer 48V vagy valamennyi, azaz nem +/- akármennyi. Virtuális GND-ben is lehet gondolkodni, vagyis akár Irs2092 alapú kártyával 10 Ohmon kivehető 200, de akár 300W is. Kell hozzá 120-140VDC. Az eredeti áramkör javításáról már lemondtál? Abban van olyan részlet, amire szükség van.
Kicseréltem az előfok tranzisztorait. A rajz 2SC1222 írt, de 2SC1318 volt benne. Nem tudom, hogy a kettő lábkiosztása ugyan az-e, de nem az volt, mint a rajzon és a netes datasheet-ekben. Még jó, hogy néztem a nyákot és akkor vettem észre, hogy nem stimmel a lábkiosztás. A semmirekellőnek bélyegzett alkatrész teszter engem igazolt és az alapján tettem be a hajlítgatott lábú BC550-et. Ha már újból szét van szedve, akkor tekergetem a munkapont állító potikat is. A mérőpontokon a 25mV helyett 10 és 16-ot mértem. Ekkor még nem selytettem, hogy az erősítőnek be is kell melegednie, mert erről a szervíz doksiban szó sem volt. Az sem egyszerű, mert alul kell mérni és felül kell tekerni. Kikábeleztem a mérőpontokat és nekiláttam. Mhm 5 percig várni kellett, mert folyamatosan emelkedett, így már csak a jó ég tudja, hogy amit először mértem, jó volt-e. Most már jó.
Az erősítő halkabb, gondolom azért, mert a BC-kenk 330 körüli a bétájuk szemben a kivett 2SC-vel, mert azok 500 körüliek. Egy kicsit, mint ha kisebb lenne a zaj, de mint ha hiányozna is a hangkép legteteje. A kettő valószínű összefügg és a magashiánytól kisebb a zaj. Ez még lehet attól is, hogy rosszul tettem vissza a magas potit és emiatt kell feljebb tekernem a magasat, hogy úgy szóljon, mint előtte. 90% hogy visszateszem az eredetiket, mert nem olyan a hangképe, mint volt. Nem vergődöm tovább vele, igyekszem a jövőben jól viselkedni és akkor talán születésnapomra meglepem magam egy másikkal.
Szia
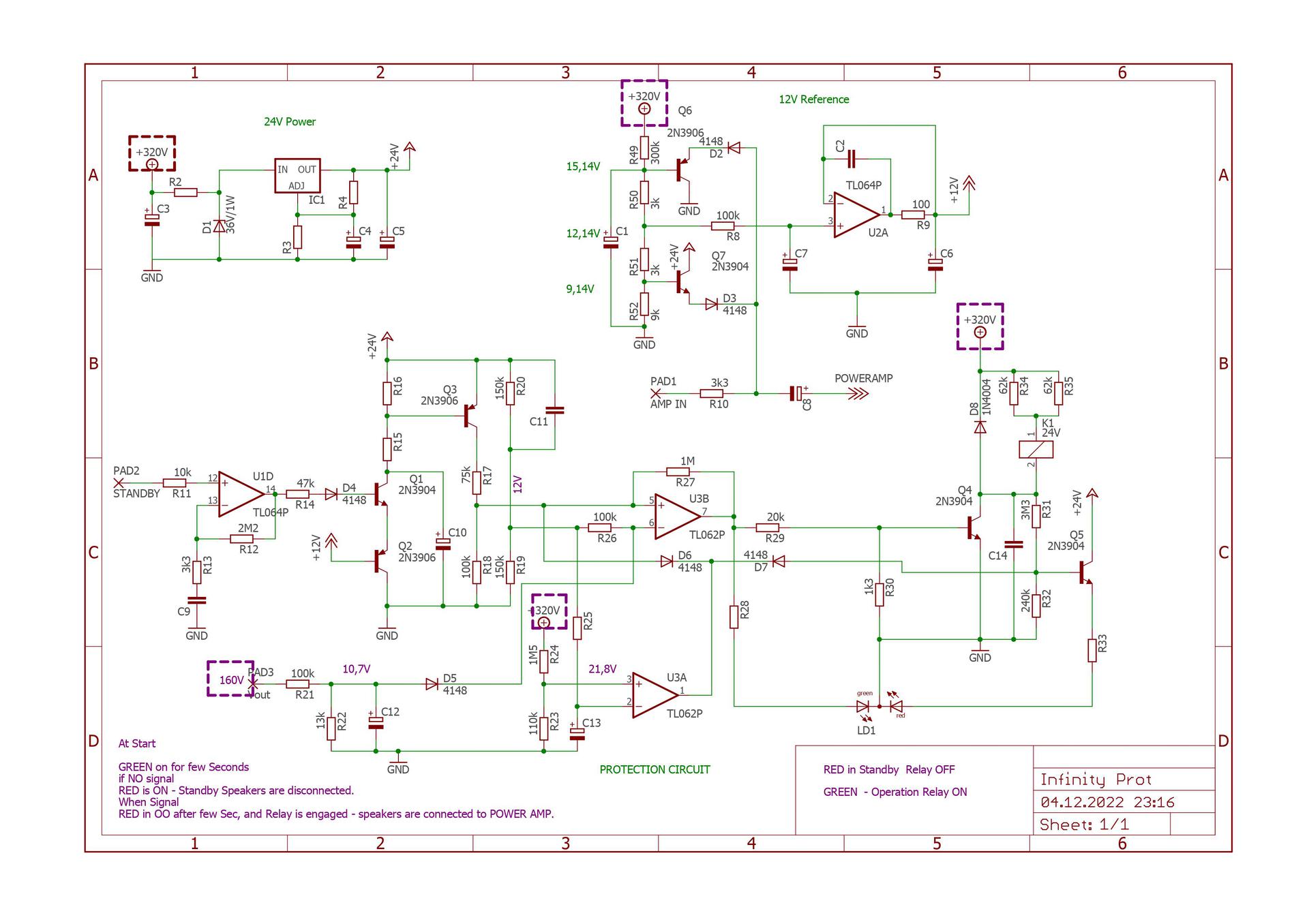
A védelem még nem ugy müködik ahogy kellene. Tul bonyolult, és sok nagyfeszültségü részröl gyüjti az infot, de nem tudom minek kellene ott lenni. Átrajzoltam és megjelöltem a kritikus helyeket.
Többször leírtam, hogy C10 kondit formázni kell mielőtt beforrasztod, különben szivárogni fog. Szerintem emiatt nem működik a Stand-by.
Minden meglett csinálva, mégsem müködik ugy ahogy kellene. Már 3 kondit formáztam meg cseréltem. Teljesen ugyanugy viselkednek, mint az eredeti.
Jelenleg a U3 kimenetinek nincsenek meg azok a szintek, ami gondolom, hogy kellene. De majd még mérecsgélek.
Tisztelt Fórumozók!
Arra lennék kíváncsi, hogy szerintetek az alábbi erősítőt használhatnám-e +/-110V-os tápról, esetleg bizonyos módisítások szükségesek-e hozzá? (A kondenzátorokat értelemszerűen magasabb feszültségtűrésűre cserélve.) Ha nem miért? Válaszotok előre is köszönöm!
Szerintem döntsd el, ha már ennyi infót megadtál a kérdésedhez...
Az attól függ, hogy mennyi ideig szeretnéd. Szerencsés esetben néhány percig bírni fogja.
Közben kiderült, a kondi formázása tul jora sikerült, immár jo 10 perc alatt sül ki és megy át rendszer standby-ba. ( ekkora türelmem meg a mühelyben nem volt…
Kedves reloop!
Azt szeretném kérdezni, hogy az itt közzétett kapcsoláshoz, megosztanád a nyáktervet építéshez? Köszönöm a segítséget!
Szia! Fotózás, vasalás, Sprint fájl?
Vasaláshoz szeretném elkérni, de ha van rá lehetőség a sprint fájlt is, tanulmányozni, tanulgatni a programot
Akai utolsó forrasztás. Kicseréltem a végrősítő kis tranzisztorait, de csak az egyik oldalon, hogy összetudjam hasonlítani. Semmi különbséget nem hallottam, így visszatettem az eredetiket még az előerősítőben is. Írták, hogy kondi csere nem oldja meg a zajt, más meg azt, hogy illik cserélni. Kipróbáltam. Mivel a panel szélén voltak és rajz szerint 7 darabot számoltam belőlük, így kiforrasztottam őket és lemértem. Egy 220-as volt 180 és egy 100-as volt 60uF. A többi vagy néveleges vagy még több is volt. 220 helyett 470-et raktam be, mert nem volt más abban a feszültségben. A 21-22 pont közé tettem még egy plusz 100u-ot. Kisebb lett a zaj és szerintem jobb nem is tud lenni, így marad. Kész gép.
Köszönöm szépen a tippeket. Annyi tanulsága volt, hogy puffer kondik kapacitás csökkenése okozhat a nagyferkis, sziszegő zajt. Valamint, a régi transzitorok bezajosodását nem sikerült igazolni (esetemben).
Miért gondolod, hogy idővel meg fogja adni magát?
Köszi a válaszokat!
Megjött a Mikulacsomag...
Szóval az, hogy melegedett nagyon, nagyon is érthető.(?) Az egyik oldala a végfoknak igen rendetlen, a végtranzisztorokat illetően. Mindkét végtranzisztor minden láb mindegyikkel és a másik tranzisztor kivezetéseivel csökönyösen nullát mutat ellenállást illetően. ![]() Nincs más hátra, a robbantási útmutató szerint szétszedi az egész hóbelevancot. Vannak fullpack végtranyóim, igaz, kicsit kevesebbet tudnak, de nem lesz másik, mindkét oldalon kicserélem őket.Eredeti tranzisztorok 140V/10A/100W - amit tudok berakni 120V/10A/80W. Az erősítő deklarált teljesítménye 60W 8 Ohmon és 90W 4 Ohmon. Ami nem tetszik = Végtranzisztorok meghaltak. Ami előny = Jól szerelhető, hozzáférhető (amikor darabokban van )A készülék 220V-os hálózatra készült, trafója nem átköthető egyébre, fix. A félvezetők cseréje után megnézem, mennyi is a 240V-ról a tápfeszültség, ha sok, lépéseket teszek ellene... A hozzászólás módosítva: Dec 8, 2022
Mert +/-110V-ra jóval több végtranzisztor, a hűtőbordára szerelt komolyabb meghajtók, és precízebb munkapont beállító áramkörre van szükség. Ez a kapcsolás talán még meghajtás nélkül sem éli túl 10-15 percnél tovább.
Köszi a választ!
Ti mihez kezdenétek egy szimmetrikus 75 voltos trafóval? Legalább 800VA-es szerintem. Én nem találok olyan erősítőkapcsolást -kész nyáktervvel- amihez ekkora feszültség(+-105VDC) megengedett. Az sem lenne baj ha nagy az alkatrészigénye. Köszi a válaszokat előre is!
Ekkora tápfeszültséget ritkán használnak önmagában. Ilyenkor már általában G vagy H osztályú erősítőt használnak, a jobb hatásfok és nagyobb üzembiztonság miatt. Egy erősítő van igaz nyákterv nélkül, ami eszembe jut:
1.5kW
Mi a célod, az elképzelésed, a feladatod?
Ezt a trafót akarod mindenáron használni, és köré építeni egy, ezt maximálisan kihasználó erősítőt? Vagy régi vágyad egy brutál teljesítményű erősítő építése, amihez most van egy komoly trafód? Vagy felvállaltál egy kW nagyságrendű erősítő építést, amihez kaptál trafót? Vagy csak egyszerűen akarsz építeni egy relatíve nagy teljesítményű, erősítőt hobbiból? Érdemes lenne megfontolni a trafó eladását, vagy cseréjét egy olyanra, amihez van kapcsolásod. Vagy megbízni egy trafó tekercselőt, hogy a szekundereket tekercselje át alacsonyabb feszültségű, de nagyobb áramú szekunderekre, amik már jól kezelhetőek. Vagy kirakni vitrinbe, és néha elégedetten mosolyogni, hogy van egy ilyened.
Arra gondoltam, hogy majd jó lesz helyspórolás végett a 2x400 wattos erősítőbe amiben a terveim szerint 4db 2x27VAC/300VA-es trafókat használtam volna párban-sorbakötve.
De mivel az új trafónak a paneljeimhez túl nagy a feszültsége, most aköré szeretnék építeni egy másik erősítőt. Itt tartok most. Bár van készen több 400W-500W-os panelem a polcon, egyikhez sem javasolnak+-90V-nál többet, ezért új kapcsolás után kell néznem. Bár ahogy néztem 100V felett kondikat alig lehet itthon kapni 2200µF -kívül. Úgyhogy még ez is egy leküzdendő akadály.
Szia, tekerd le a trafot. Nem nagy ördöngösség, ha már ennyi mindened megvan
sziasztok kedves fórumtársak!
a segítségetekre lenne szükségem. lehet nem idevaló, de hátha. Adott egy Cambridge Audio Azur 540a sztereó erősítő. a probléma a következő: az erősítő egyik oldala sajnos egyszer csak elszállt. ez javítva lett végtranzisztor és pár hozzá tartozó alkatrész cseréjével együtt. egészen eddig hibátlanul üzemelt egy pár Mourdant short 904-es hangfallal. most pedig a következőt kezdte el produkálni: időszakosan, gondol egyet és lekapcsol az erősítő, a protection led 3-at villan. ami elvileg azt jelenti hogy túl van terhelve az erősítő. érdekesség, hogy teljesen véletlenszerű időben, és teljesen véletlenszerű hangerőnél is csinálja. van hogy napokig nem produkál semmit, és van hogy naponta akár 10x-20x alkalommal is. amikor a hiba előjön, lekapcsolom néhány percre, majd vissza, és működik megint egy darabig. szerintetek mi lehet a probléma? a válaszokat és a segítséget előre is köszönöm. A hozzászólás módosítva: Dec 11, 2022
Virtuális GND használatával 2X55V körüli táp. 4X120W/8 Ohm, vagy 4X200W/4Ohm. Ha kell, akkor hidalva 2X400W/8Ohm. A táp szűrő elkók lehetnek 63V-osok.
|
Bejelentkezés
Hirdetés |






















