Fórum témák
» Több friss téma |
- Ez a felület kizárólag, az elektronikában kezdők kérdéseinek van fenntartva és nem elfelejtve, hogy hobbielektronika a fórumunk!
- Ami tehát azt jelenti, hogy a nagymama bevásárlását nem itt beszéljük meg, ill. ez nem üzenőfal! - Kerülendő az olyan kérdés, amit egy másik meglévő (több mint 17000 van), témában kellene kitárgyalni! - És végül büntetés terhe mellett kerülendő az MSN és egyéb szleng, a magyar helyesírás mellőzése, beleértve a mondateleji nagybetűket is!
Hello! Ötlent nyet.
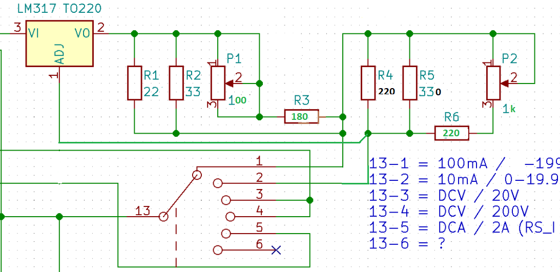
- De ez 2 ohm és 20 ohm. - Valamint a söntöket sorba tenném, és a végére az ADJ-t. Mert 20milliohm kapcsoló ellenállás, 1% hibát jelent. Úgy meg semmit. - És négy-vezetékes mérés..
Ja igen a méréshatárt elírtam.
Viszont a soros söntöt hogy gondolod? Az nem világos a kapcsoló ellenállása úgy is benne lesz, azzal együtt kell kalibrálni, nemde? Egyébként 100mA -nak 12.5Ω és 10mA -nak 125Ω -ot kell beállítani. Oda milyen értékű soros potit gondoltál? Vagy rosszul számoltam valamit? A hozzászólás módosítva: Jan 3, 2023
Szerintem a két sönt a Vo és Tp+ közé sorban, ekkor természetesen nagyobbik söntbe beleértendő a kisebb ellenállása is.
A kapcsoló C pontja megy az Ic ADJ lábára, az NO és NC meg az alsó sönt két végére. A hozzászólás módosítva: Jan 3, 2023
Oké, de az ADJ lábat a sönt végére kell kötni. Vagy is a kapcsoló 3-as lábára. Az RV2-nek egy 2,2k a célszerűbb. A kalibrálást a magasabb méréshatárral kell kezdeni.
Így a kapcsoló ellenállása ugyan benne van a mérőáramkörbe de a szabályozást nem rontja, mert az áram attól még állandó lesz.
Még jobb, ha az alsó söntöt egyszerűen rövidre zárja a kapcsoló.
Akkor például soha nem szakad meg sehol az áramkör, és nem kell "morse" kapcsoló. Esetleg lehet a mért ellenállással egy diódát párhuzamosan tenni, bár elvileg a műszernek "bírnia" kell. A trimmerek "nullára" letekerhetősége sem tetszik, de akkor mondjuk plusz ellenállások kellenek bele.
Ha az ADJ lábat átkötöm a 3-as pontra, akkor szerintem kiiktatom a méréshatárváltó kapcsolót.
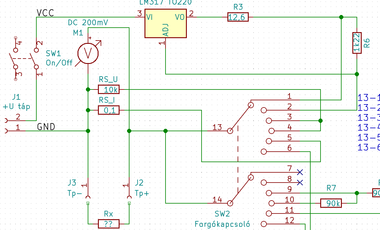
Akkor fixen mindkét sönt az áramkörbe kerül (ha jól értelmeztem amit írtál.) De kissé bonyolítottam, mert nem sima váltókapcsoló lesz, hanem forgókapcsoló. Mindjárt feltöltöm. A hozzászólás módosítva: Jan 4, 2023
Rövidre zárást a forgókapcsolóvan azt hiszem nem fogom tudni megoldani.
Viszont a nullára szabályozható potit azt én is benéztem, úgyhogy javítottam is. A párhuzamos dióda ha jól értem úgy működne, hogy ha eléri a nyitófeszültségét pl 0.6V, akkor kisöntöli a műszert? A hozzászólás módosítva: Jan 4, 2023
Mindenesetre tegnap este és ma délután még kalapáltam rajta egy kicsit, jelenleg itt tartok.
A 6. állásra még kitalálok valamit szerintem. ![]() Mondjuk egy másik forgókapcsolón keresztül áramgenerátor kimenetet 100mA -es lépésekben. Ui.: Viszont most jöttem rá, ha felcserélem a sorba kötött söntök sorrendjét (ahogy javasoltátok), akkor így nem lehet a kisebb 10mA -es állásba kapcsolni, mert előtte van a 100mA -es állás. ![]() Úgyhogy vissza kell variálni vagy a párhuzamos eredeti elképzelésem szerint, vagy sorba, de akkor a 10mA -es állásnak kell elől lenni. A hozzászólás módosítva: Jan 4, 2023
Pontosan, a fene tudja mennyit bír ki a műszer bemenete, de 0.7 V-tól még nem kellene tönkre mennie.
Gondolkoztam LED-en is, "OPEN" felírattal. Akkor világítana, ha szakadt/nagyon nagy a mérendő ellenállás. De annak meg ki kellene bírni a 100 mA-t... Kedvet kaptam a megépítéshez, ha nincsen ellene kifogásod.
Hát csak hajrá.
Viszont az ellenállás osztókat fel kell cserélni, mert így csak 100 és 110mA-t lehet kapcsolni. Ha kitaláltam mi lesz a hatodik opció, feltöltöm újra. A LED nyitófesz mérés is jó lenne az áramgenerátoros módban. Meglátom be tudom e implementálni. A hozzászólás módosítva: Jan 4, 2023
Valahogy így.
@Gafly Ha rövidre zárod, akkor is benne van a hiba..
Én ezt valahogy nem értem. Vagyis azt kapisgáltam, hogy oda akarod kötni az ADJ-t.
Leegyszerűsítettem az osztó részt. Ha jól látom, ezt a bekötést rajzoltad, azaz az ADJ lábra tettél egy soros ellenállást ha a kapcsoló az 1-es állásban van. Ezt így most nem tudom követni.
Ja az R6 -ot elírtam, az minimum 82.5Ω és maximum 119.11Ω lehet,
és R3 minimum 12.3Ω valamint maximum 12.61Ω lehet ha jól számoltam. A hozzászólás módosítva: Jan 4, 2023
Úgy tudom a lényeg az lenne, hogy a két ellenállásnak sorba kötve kell lenni a terheléssel.
De így most az R6 a kapcsoló 1-es állásában nincs sorba kötve. Vagy mit nem látok?
Ha ami előtte van meg tudja hajtani (kicsit jobban terhel) és a táp bírja a többlet fogyasztást, akkor simán beteheted.
Nincs itt semmi varázslat.
- Ha 100mA-ben van, akkor az áram, az R3-on keresztül folyik. Az ADJ az R6-on keresztül látja az R3 feszültségesését. Mivel az ADJ árama kb, 50uA, az R6-on feszültség nem esik. - 10mA áramnál, viszont az R3 és R6-on keresztül folyik ki az áram, így az ADJ a két soros sönt feszültségét látja. Ezért kell először a magasabb méréshatárban kalibrálni.
Jó, akkor most már világos. Érdekes elrendezés, nem láttam még így.
Pedig nem újkeletű dolog ez, olyannyira, hogy még neve is van a módszernek. Ayrton
Mert áramot mérni is így kel..
Amatőr kérdés: mi a különbség egy "logaritmikus" és egy "lineáris" 100K potméter között? Hogyan viselkednek, mikor felfelé tekerem őket?
https://learnabout-electronics.org/Resistors/resistors_09a.php
https://www.google.com/search?q=logaritmic+potmeter&client=aff-...xiuw6M A hozzászólás módosítva: Jan 5, 2023
Köszönöm.
Szabad-e Li-Po akkut Li-Ion töltő modullal tölteni? Mindkét akku fajtát közösen listázza a HEStore.
Ha az akku töltési végfeszültsége biztosan 4.2V, akkor lehet tölteni Li-ion töltővel.
És a töltési áramot is figyelembe kell venni. Azaz kb 1C töltőáram a max ha adatlap nincs. A hozzászólás módosítva: Jan 5, 2023
Ilyen töltő modulom van, ráköthetem-e a kérdésben linkelt akkut?
Kösd rá. A töltődmodulod tudja tőlteni li-iont is meg a li-po-t is. De az ellenállással be kell állitani a töltési áramot.
A hozzászólás módosítva: Jan 6, 2023
Módosítanom kellene ellenállásokat? Szeretném a töltő modul gyári állapotában rákötni, mert nagyon aprók az alkatrészek a modulon.
Hány mAh-s az akku? 320?
|
Bejelentkezés
Hirdetés |




Vagy rosszul számoltam valamit? 










