Fórum témák
» Több friss téma |
Fórum » 7 szegmenses kijelzők meghajtása számítógépről
Témaindító: Marty McFly, idő: Jan 20, 2008
Témakörök:
Hali!
Fölösleges pénzkidobás annyi 7805-ös... Egyébként miért kell neked ennyi kijelző? 3 példányban építed meg, vagy csak 3 időzóna lesz kiírva? Esetleg ugyanaz 3szor?A Ksanyi által ájánlott IC beszerzésében nem tudok infót adni, de szerintem 7805 minden valamire való elektrós boltban van zsákszámra
Értem! Akkor soronként teszek egyet! És akkor az csak 3db! Egyébként egy ilyen lessz belőle!
Szia kumi!
A Hornos Kft.-nél rendelhető!
Köszi! megtaláltam, de nem mertk rendelni belőle ameddig nem tudom az árát!
Van egy jó és egy rossz hirem!
Találtam ilyen IC-t itt:http://www.elektronikai-alkatresz.hu/Kosar.asp?Kosar=&CikkID=1940&ArTipus=1 A rossz hir az ,hogy náluk ez a tipus 7698 Ft. Ennyiből egy 4x20 karakteres kék háttérvilágitásos LCD is kijön akármilyen PIC-el együtt+további szükséges alkatrészek. Azonban nem biztos,hogy mindenhol ennyi,de már a nagyságrend is szomorú.
ÚÚÚÚÚÚÚÚÚÚÚÚÚ! Ez azért durva! Akkor inkább maradok az előző kapcsolásnál ami PIC-el működik! Amit digiman ajánlott!
Egy db kérdésem maradt! Adott ez a kapcsolás! Egy PIC-el ezt lehet 1-1 be helyettesíteni? Ha nem akkor mit kell módosítani a kapcsoláson? Jah és milyen típusú PIC lenne ide jó?
Egy Pic simán meg tud hajtani LED-et,de mivel itt túl sok lábról van szó a csatolt kapcsolás maradna és ehez
jönne még egy PIC. Még a 16F84-nek is van annyi portja,ami elég a vezérléshez, ha mindenképpen a 7szegmens kijelzővel akarod megcsinálni,akkor is.
Szóval akkor ide mindenképp AVR kell? Valaki tud AVR-t programozni? Természetesen kifzetném, csak anyi hogy 3 db ba be kéne égetni a progit amivel meghajtja a kijelzőket, meg a progit összedobni hozzá!
Hello!
Ha az AVR-es dolog érdekel, keress meg msn-en, de sztem meg lehet oldani pic-el is ugyanúgy...
Hello! Amit még régebben beszéltünk erről a kijelzős dologról annak most lenne az ideje, hogy megvalósítsuk! Ha érdekel még az üzlet keress meg msn-en!
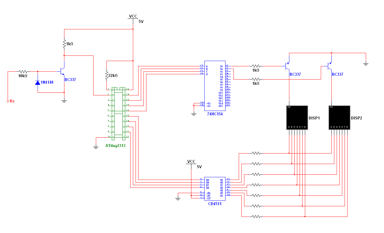
Adott ez a kapcsolás amit mellékeltem! És adott egy LPT port amiről majd kapná a jelet! A kapcsolás 3x lenne elkészítve és nem a képen látható kettő, hanem 12db kijelzővel darabonként! A bementi 10kOhmos ellenállásokat kicserélem 1kOhmosra! Neki merjek ugrani, vagy esetleg van ennél is egyszerűbb megoldás?
ez sorosportra csatlakozik, és kell bele mikrovezérlő is...
Nekem nem akarja megnyitni a képet, blokkolja a tűzfal :wow3:
Te írtad még fentebb hogy néhány ellenállást kell kicserélni és akkor jó LPT re. Mikrovezérlőnek meg ott van az ATtiny! Így akkor mégse jó?
Hi all!
Kicsit megbonyolítanám a dolgot Az szeretném ha pontosan úgy nézne ki a gépezet mint a mellékelt képen! A kettősponttal elbánok! A problémát az AM PM LED-ek jelentik, és a 14 szegmenses kijelzők meghajtása jelenti! Brmilyen segítséget szivesen venék!
Volna egy elképzelésem, a 14 szegmenses kijelzők meghajtására! Mi lenne ha a CD4511-re 2x re főzném fel a 14 szegmenst, és így 2x7 lenne! Úgyis 16 kijelző mehetne a 74HC154-re, és nekem csak 13 db kell! Akkor felhasználnám mind a 16 ot, és az első 3 az 2x7szegmensnek lenne kezelve, közbe meg 14 szegmenses! Szerintetek ez így megoldható lenne?
Szia Marty... ő.., izé, Clint!
![]() A két db 7-szegmenses meghajtót hiába rakod egymás mellé, azzal még a 14 szegmensesen az alakok kijelzése nem oldódik meg. Oda vagy valami EPROM-os megoldás, vagy inkább mikrovezérlős kellene. Ennyi kijelző meghajtásához amúgy is célszerű lenne valami mikrovezérlőben gondolkodni.
Úgy godoltam hogy először az egyik 7 szegmens utána a másik 7 szemens, és így állna össze a 14! Minden sort külön AVR irányítana! Kicsit visszább van egy kapcsoási rajz amiből indultam! Vagy ez így nem lehetséges?
A 2db 7 szegmensesből sehogy nem fog olyan alak összejönni, mint ami pl. a képen is látszik. A 7 szegmenses meghajtó IC-kbe bele vannak égetve a számok alakjai. Neked itt nem számok, hanem karakterek kellenek, ehhez valamiféle karaktergenerátort kell építeni.
Nem úgy gondoltam! A 7 szegmensesnek 8 lába van, egy az anód vagy katód, a másik 7 pedg az egyes szegmensekhez tartozó lábak! úgy oldanám meg hogy a demux kétszer is uganazt az anódot vezérelje, és a maradék 14 lábat osztanám 2x 7 re, és úgy fűzném fe a dekóderre! Látszólag 2db 7 szegenses de a valóságban 1db 14 szegmenses!
Én ezt értem, Te viszont azt nem érted meg, hogy "az OCT" felirthoz tartozó alakokat a 7 szegmenses dekóder IC-ből nem fogod kiimádkozni sehogy. Nézd meg a 4511 adatlapját, hátha akkor világosabb lesz a probléma!
Pl. itt vannak dolgok kivesézve: Bővebben: Link
Én egy olan nem hivatalos megoldáson töröm a fejemet, hogy a dekóder úgy kapnáa jelet a karaktermegjelenítésre, hogy a képen látható módon először a pirossal jelzett 7 szegmens közül vilan fel a megfelelő, majd a zöldön jelzetten! Az AVR-be égetett progival vagy esetleg a szgép szoftverével, meg lehetne oldani sztem hogy a betűt fordítsa le a megfelelő szegmensek felvillntására, s így az IC azt "hinné" hogy 2 b 7 szegmensest vezérel, közben pedig kirakja a megfelelő karaktert!
Vagy az IC csak bizonyos karakterek dekódolására képes?
jaj asszem értem már! Akkor viszont szereznem kell 14 segmens dekódert!
Igen, erről van szó, ráadásul csak a 0-9 szémjegyeket dekódolja.
Délután már nézelődtem de nem igazán találtam 14 szegmenses dekóder IC-t! Ebben tudnál nekem segtíeni?
Ilyet én sem láttam még, valószínűleg azért, mert ezeket leginkább csak mikrovezérlőkkel hajtják meg.
Ha pl. nem használsz dekódert, hanem a mikrovezérlőből közvetlenül 8 lábbal (7 szegmens+1 tizedespont) hajtod meg a szegmenseket, akkor működhet a te javaslatod is, azaz kettébonthatod a 14 szegmenses kijelzőt, de csak akkor, ha van a két szegmenscsoportjának két külön közös pontja (anódja vagy katódja) is.
Én is ilyesmin gondolkoztam! A demux 2 lábát össze kötném így hiába lépne ugyanannál a kijelzőnél maradna, és be tudná fejezni a műveletet! Mondjuk egy PIC-et raknék a dekóder helyére, és bele programoznám a szükségs plussz karaktereket! Vagy 2-es megoldás, PIC-el 14 szegmens dekóder, és utána a 14 ből csak 7 a többi kijelzőn, bár így túl kicsi lennne a kitöltési tényező! Inkább az elsőnél maradok! Vagy harmadik lehetőség, programozni 14szegmens dekódert PIC-ből, és párhuzamosan felfűzni a 7 szegmens dekóder IC 4 bitjére, és a 14 szegmensesen az menne! Melyik volna a leghatékonyabb?
Ha nem tudod a 14 szegmens közös pontjait szétválasztani, akkor nem megoldás a 2 muxláb összekötése. Akkor mindenképpen 14 bites szóval kellene a szegmenseket meghajtani. Ez még jó is lehet, mert a 7 szegmenseseknél meg párba kell fogni őket, és egyszerre kettőre írni. Talán egy 28 lábú PIC-be beleférne a 14 szegmenskimenet + a digitkijelölés.
Tényleg! Nem is rossz ötlet! Holnap megpróbálok összeütni valami kapcsolási rajzot! Egy apró kérdés! A 2 demuxláb összekötése miért nem jó? Jah és ha marad szabadon demuxláb azt hogyan lehetne befogni az AM PM ledekre? Én úgy képzelném el hogy úgy kezelné őket mintha 2 sgmenses kijlzők lennének, és így azokból is egyszerre csak az egyik világít a dekódertől föggően! Viszont nem vene e túl sok időt ha egy ciklusban csak egy leddel foglakozik?
|
Bejelentkezés
Hirdetés |




Esetleg ugyanaz 3szor?




jaj asszem értem már! Akkor viszont szereznem kell 14 segmens dekódert! 




