Fórum témák
» Több friss téma |
Ezt a "nóbelt" bármekkora baromságra odaadják.
Tehát erkölcsileg értéktelen. Ez a baj, akkor mesélhetünk mi a fizikárol meg az elektrotechnikárol, ha majd az ujdonsült nobeldijas Gréták fogják a népet kioktatni az alternativ energiaforrásokrol meg arrol, hogy semmi gond ezer kilometerekre vezetni a villanyt meg a alig 30%-s hatásfoku alternativ energiaforrások meg e-autok jobbak, mint a legocskább 45%-s höerömü meg a 33-36%-hatásfokkal müködö uj auto.
Ez elkerülhetetlen.
A világ egyes tájain lesz a fizika, meg a valóság, máshol meg nem.
Az már egy másik történet, de ez az IC sem okvetlenül erre lett tervezve. Azaz rossz ut.
A DC motor vezérlése bizonyos határokon tul valoban nem egy leányálom. Nem tudom milyen motorrol van szo, milyen forgási tartományban kell dolgoznia. Azért vannak nagy preciz és jo megoldások 2 OPAMPpal meg egy Mosfettel. A motor áramát egy kis ellenálláson mérni kell és ahhoz kell az elsö erösitöt méretezni. A második ICvel egy háromszög jelet kell gerenerálni majd egy komparatorraĺ megvágni a sebességszabályzoval plusz a hibajellel az elsö ICböl. Ha még prezizebb vezérlés kell akkor a méröellenállásról két jelet lehet nyerni egy diodával elválasztva egy kondin egy DC szintet kapsz amit ugy kell méretezni ( most jön a gond) hogy a legalacsonyabb fordulatszamon is stabil legyen. A DC hibajel egy trimmerre jut. A másik hibajel a motor meg az áttétel átmeneti gondjait hivatott kezelni. Ezt a jelet a meröellenállásrol egy sorbakötött kondival vezetheted egy trimmerre A két trimmer ugyanabba a hibaerösitöbe vezeti a jelet és a két jel összege fogja a motorra kerülö impulzusok szélességét befolyásolni Ilyen kapcsolással olyan precizios hajtást lehet épiteni ami pl lendkerék nélkül is elég egy magnoba, gramofon a stb . De ehhez elég sokat kell kisérletezni az adott motorral.
Elövettem az adatlapot. Az ICben minden megvan amit elöbb irtam, csak a külsö bizsutériát kellene egy kicsit javitani ( a Q2 elötti alkatrészeket), azon kivül amit a kolléga már mondott/rajzolt.
Azonkivül meg kell keresni a motorhoz a legoptimálisabb frekit, ami egészen biztos, hogy nem lesz kHzes tartományban. Sok sikert!
Sziasztok!
Újabb kérdéssel fordulnék hozzátok! Tekercselő gépet építek , a motor fordulatszám szabályzásban már segítettek ,amit köszönök! Létezik e valamilyen bevált kapcsolás , a motor forgásirányának változtatására?
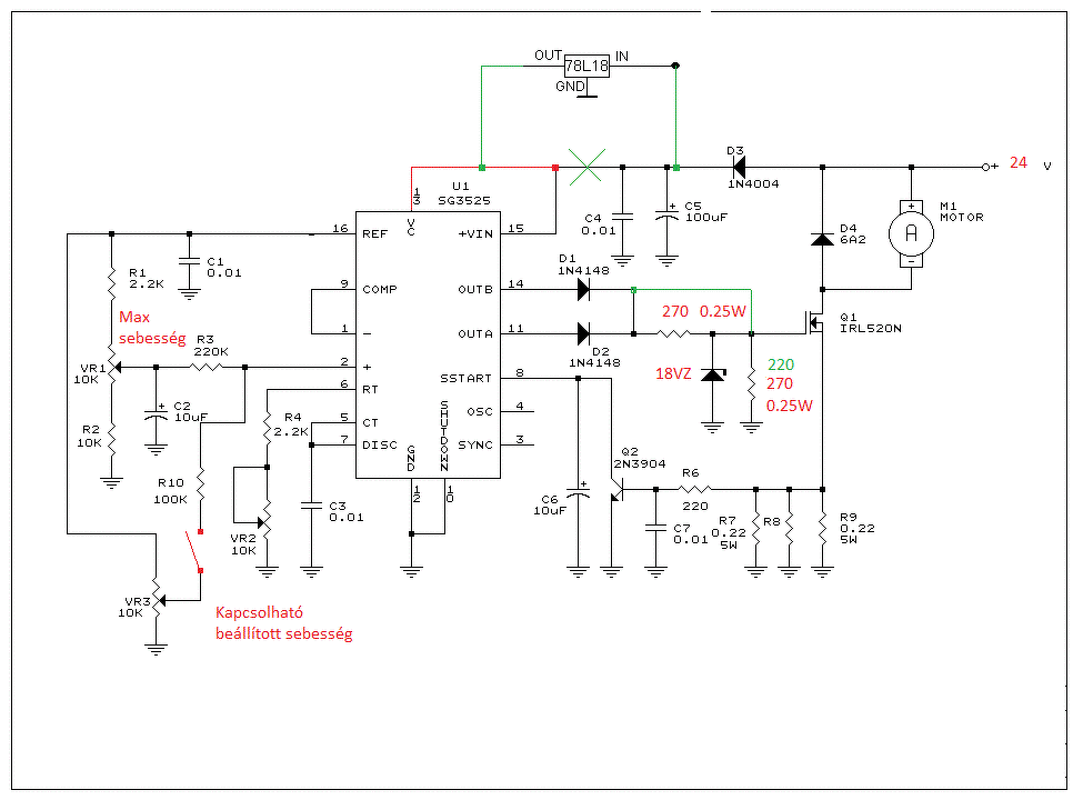
SG3525-ről van szó?
Fentebb Proli007 már javasolt egy jobb fet meghajtást. De van egy talán mégjobb megoldás, ahol még két dióda elhagyható. Ha az IC A és B kimenetét a földre kötjük, az IC rögtön alkalmas lesz egy P csatornás fetet nyitogatni. Ugyan ezzel a diódás - tranyós megoldással pedig megoldható lenne szerintem a fet lezárása is egy NPN tranyóval.
Köszönöm a segítséget!
Megoldódott a problémám, átkötöttem a panelen az ic lábakat , C1 ,C3, C7 kondenzátorok cserélve 33nf-ra, semmi mást nem változtattam hibátlanul működik, 1 órás járás után is hideg a borda kb 27-30 C ! Hosszabb idő után is stabil , és bitang jó nyomatékot biztosít a motornak , kisebb fordulaton is!
De miért megint a rossz rajzotteszed fel hozzá?
Ez klasszikus három lépéses
: - Szívtam már eleget, szívjon mostmár más is. - Én már megoldottam, oldjad meg te is. - Nekem se segített senki, de én már tudom, te meg nem, beee...
Lassan szólni kell a moderátoroknak, hogy a "mancs" mellé szúrjanak még be más reakciójeleket is
Már kezd meghülyiteni ez a rohadt chip.
A 13. Láb a motortáp (+) A 15. Láb a regulátor bemenet A 16. Láb meg a Vref, regulátor KIMENET! (5V) ![]() ![]() ![]()
Az adatlapon ott van az átkapcsolo is, légyszives tüntesd el azt a rossz rajzot, és rakd be végre az adatlap rajzát s ne folyton a rossz rajzzal szorakozzunk. Az valoszinüleg attol a titántol másoltad ide aki már februárban is rossz rajzzal jelent meg.
SG3525 jo rajz A hozzászólás módosítva: Máj 4, 2023
Bocsánat!!
Javítom ,ha lehet! Tessék a javított verzió! A hozzászólás módosítva: Máj 4, 2023
Valoban felfoghatatlan számomra, miért nem a hivatalos rajzot raktad be ehelyett a tákolmány helyett?
Abba is hagyom ilyenkor elmegy az ember kedve minden segitségtöl.
Sziasztok,
néha javítok különleges dolgokat, és most belebotlottam egy olyan DC motorvezérlésbe, amit még nem láttam ezelőtt. Gondoltam megosztom veletek, hátha valakinek majd egyszer hasznára lesz. Lefotóztam és nagyvonalakban visszarajzoltam. A dolog lényege, hogy egy optocsatolóval kapcsolja a feszültséget az N-fet Gate-jére, de ahhoz, hogy ez a feszültség létrejöjjön, egy P-fettel kapcsolgatott PWM jelnek kell érkeznie a pozitív oldalról. Tegnap nagyon felidegesített, mert 6 vezetékkel szerelte a gyártó a motort, én pedig rutinból azt gondoltam, hogy ez csak léptető lehet. Végül kiderült a fenti rajz, és az is, hogy a tápot 2-2 szálon kapja a motor, így jön ki a 6 szál vezeték. Én érdekesnek találtam (azon túl, hogy szerintem fölösleges ennyire megbonyolítani egy motor vezérlését, aminek nem lényeg a lágyindítás, és úgyis mindig fix sebességgel kell mennie).
Néha a legváratlanabb időpontokban szokott elkapni csuklás, köhögés és természetesen a szapora.
Ilyenkor mindig eszembe jut, hogy az ország és világ sok részében működnek olyan cuccok, amire ott éppen most nem tudnak "görcsöt kötni", pedig annyira jól kitaláltam.
Ezt most nem teljesen értem. Ez a te gyereked?
Lehet hogy Kínában éppen most csuklik miattad egy mérnök.
Nem tudom, hogy ez ide tartozó téma e, de ez áll a leg közelebb a kérdésemhez.
Van egy ilyen elektronikám, elvileg 3d nyomtató bed fűtést feladatát veszi át a nyomtató alaplapjától. Bővebben: Link Tudnám ezt használni DC- motor működtetésére, ablaktörlő motorhoz esetleg úgy, hogy egy olyan ezközre szeretnék egy nagyobb motort, amiben alapból már van egy dc motor, annak a kimenetére kötném ennek a jel bemenetét és utána a erre menne a nagyobb motor és egy nagyobb tápegység!? Ugyanazt csinálná így a két motor nagyjából? Ha210 06 FET van benne. A hozzászólás módosítva: Nov 17, 2023
Egy DC motorhoz készült kimenettel általában nem lehet meghajtani vezérlő bemenetet. Lehetséges, hogy működne a dolog de ahhoz kellene pár mérés. Pl. a kis motor milyen és mekkora feszültséget kap?
S mi tortene, ha a kis motort vezerlo egyseg bemeneterol (FET / IGBT) Gate-rol veszel le vezerlojelet amivel a nagymotor kapcsoloelemét vezerled?
Az attól függ, hogy milyen a vezérlőjel és az extra panel milyet vár, továbbá, hogy a vezérlő kimenete tudja-e hajtani mindkét vezérlőt egyszerre.
Felteteleztem, hogy PWM a jel.
Semmi extra panel, egyszeru paraszti megoldas +1db ellenalals +1FET ![]() Idézet: „...vezérlő kimenete tudja-e hajtani mindkét vezérlőt egyszerre.....” Csak nem vadul meg, hogy egy plussz kapcsoloeszkozzel kapcsolgatom a nagy(obb) motort.
Kapcsolási rajz hiánybán csak feltételezni és reménykedni lehet. A FET/IGBT meghajtása jó eséllyel be van lőve arra a tranzisztorra, ami benne van. Erre rákapaszkodni, pláne hosszabb vezetékkel, nem túl szerencsés.
Persze, persze!
Azert is mondtam, ez csak egy ötlet. Mi az ami, es az hogy megvalosithato belole....... az mar masik kerdes
Szia!
Bár nincs részletes rajzom erről a modulról, de a kép alapján nem látom hogy a kimeneten lenne valami érdemi áramot elviselő szabadonfutó dióda. Ha nincs, akkor ezt így motor meghajtására önmagában nem szabad használni, hanem csak úgy, ha ezt pótolod. A dióda határértékein kívül fontos lehet a hűtése, ha pwm jellel is tartósan használod, illetve fontos az elhelyezés is, hogy a bekötő vezetékek induktivitása miatt esetleg már nem tud érdemben érvényesülni a hatása, és ugyanúgy tönkre megy a fet, mintha nem lenne betéve a dióda. Pwm jel esetében számomra kérdéses, hogy ez a fűtés vezérlő milyen gyors (nem látok benne normális fet meghajtást), azaz mekkora frekvenciáig használható.
Egy logitech momo racing kormány motorjának a jelét szeretném egy nagyobb motorra kivezetni az eszközből.
Át szeretném majd kicsit alakítani az eszközt, nem pont azt akarom, mint ebben a projektben csinálnak, de valami hasonló lenne a lényeg. Bővebben: Link Én arra gondoltam, hogy a feedback motor kábeléről venném le a másik motornak a jelet ezzel a kis fet-es panellal. Az a kis piszlicsáré tranzisztor hajtja meg a motort? Vagy mi adja oda az áramot? Lehet, azt elég lenne nagyobbra cserélni, meg a diódákat utána és mehetne közvetlenül a kivezetésről a másik motor is? A hozzászólás módosítva: Nov 19, 2023
Miért kell a motorhoz dióda, a fűtő elemhez meg nem?
És milyen diódát nézzek hozzá? |
Bejelentkezés
Hirdetés |






:










