Fórum témák
» Több friss téma |
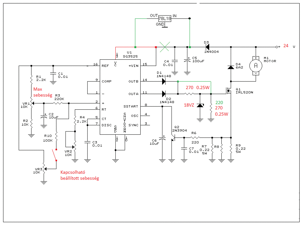
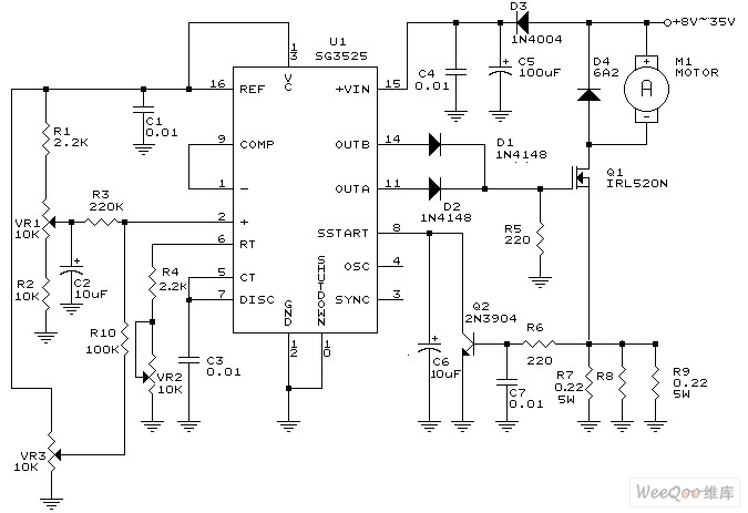
Ezen a rajzon te javítgattál? A FET előtti ellenállást nem kötöttem volna át. A fet ugyan a nagy bemeneti impedanciája miatt megengedi, hogy ne használj előtét ellenállást, én azért javasolnék legalább 10R-ot, több nem kell szerintem. Ha a 18V-os zéner ott van, akkor impulzusszerűen >20V-os feszültséggel bombázod, és semmi nem korlátozza így az áramát. Bár impulzusszerűen elképzelheő, hogy többszörösét is kibírja.
És bár látom, hogy működik az eszköz, de valahogy egy dolog mégsem fér a fejembe: ha dióda van a gate és vezérlő között, a dióda állásából adódóan a fet ki tud nyitni, de hogyan zár le, ha a dióda csak egy irányba vezet? A zéneren keresztül sülne ki? Szerk: közben látom, hogy ott a 220R is gaten, így már világos. Viszont a vezérlőnek totem-pole kimenete van, és szerintem a tranzisztor sokkal nagyobb árammal, sokkal gyorsabban képes a fetet kisütni. Esetleg egy PNP tranyó a diódákkal párhuzamosan? A hozzászólás módosítva: Feb 27, 2023
Söt a gyár azt irja, hogy a kimeneten direkt FETekre lette optimalizálva, azaz semmilyen ellenállás nem javasolnak. Csak az a baj, hogy a kimenetek csak 50% PWMet tudnak invertálva. Ezért kellettek a diodák, mert külonben csak fél teljesitményt tudna.
Lehetne átmeneti megoldást is csinálni. És kecske és a káposzta is megmarad. És nem melegszik..
Sziasztok!
Van egy DC motorom ami külső gerjesztéses, tudna valaki segíteni egy kapcsolási rajban. Sehol nem találok még csak hasonlót sem. Adattáblája a motornak Köszönöm
Alapbol egyszerü a sztator tekercset sorba kötöd a rotorral azaz az egyik keféröl az állorész tekercsén jut el az áram a másik táppolusra.
Igy azonban a motor forgásirányát nen tudod változtatni. Meg lehet, hogy az állorész tekercse sem erre lett készitve. Ezért elöször 12-24 Volttal probálkozz. És döntsd el mit akarsz a motorral kezdeni. A hozzászólás módosítva: Máj 2, 2023
Szia!
Ez a motor az ipari felhasználáshoz illeszkedő paraméterekkel rendelkezik, alkalmas mezőgyengítéses üzemre is, így széles fordulat és nyomaték határok között felhasználható. A 400V-os feszültségből lehet kényelmesen egyfázisú áramirányítóval 310V-ot előállítani a gerjesztés megtáplálására, és 3F2U6Ü áramirányítóval meg 400Vdc feszt a 3x400V-ból. Az ipari hajtások kapcsolási rajzait nem szokás közkincsé tenni, leginkább csak a több évtizedes analóg szabályzókat találhatod meg. Ha egy-két ilyen rajzot megnézel, akkor láthatod, hogy nem egy kezdő kategória. Ha röviden leírod, hogy a motort mire akarod felhasználni, milyen fordulatszám és nyomaték tartományban, akkor lehet tippet adni, hogy esetleg valamilyen egyszerűbb pwm-es megoldás szóba jöhet-e.
Ez egy CNC eszterga gyári főorsó motorja lenne, de a vezetője nincs meg sajnos.
Ki lett próbálva tökéletesen működik.
Külön gerjesztés 20V a forgórésznek 72V nagyon szépen ment és van benne erő is
Az ilyen motorok általában igen nagy feszültségtartományban képesek dolgozni. Leginkább a huzal szigetelése a korlát.
Azaz bátran játszhatsz a gerjesztéssel meg a forgorész feszültségével. ( perste feleslegesen nem kell tulzásba vinni. Az ipari alkalmazásokban is itt ott elöfordul a külsö ( azaz) független gerjesztés, de a leggyakoribb a soros néha kiegészitve söntökkel. (Az elsö tekercselögépem motorja egy orosz 220V-s furogépböl származott és már 5 Volton forgott és volt elég ereje még a 0,5s drot tekercseléséhez is ( szép lassan 5V -al inditva), és 48V volt a munkafeszültség. A hozzászólás módosítva: Máj 2, 2023
Mindenképp külön gerjesztést szeretnék és egy visszacsatolt vezérlést hozzá, de semmit nem találok hozzá.
Még mindig nem tudjuk minek. A külsö gerjesztés ilyen esetben nem a legoptimálisabb az gyakorlatilag permanens mágnesként müködik, mig a soros gerjesztésnél motor nyomatéka szinte automatikusan egyensulyba áll minden szabályozás nélkül, azaz, ha leterheled automatikusan megnö a forgatonyomatéka stb.
Legfeljebb a fordulatszámot kell néha szabályozni. ( azaz a kapocsfeszültséget), arra meg ott vannak a mindenféle szabályzok a porszivoktol kezdve a nagy furogépekig.
Ha mezőgyengítéses üzemet is szeretnél, akkor az ebben az anyagban lévő 2.29. ábra szerinti szabályozást kellene megvalósítanod, de ebben még nincs benne az irányváltás.
Itt találsz egy régi Baumüller hajtás manualt, ahol nagy vonalakban le van rajzolva az egész hajtás. Talán ebből is látszik, hogy nem egyszerű. Szerintem nem érdemes 1db hajtásért egy ilyet kifejlesztened. Ha nekem kellene megoldanom, keresnék egy használt DC hajtást, és azt applikálnám. Azt is leírom, hogy az ilyen teljesítmény szinten ma már egyértelműen gazdaságosabb választás egy aszinkron motor és frekvenciaváltó, mint a DC hajtás. Szóval ha a motorcsere könnyen megoldható, akkor ennek költségeit is érdemes végigszámolni, mert könnyen lehet, hogy erre billen a mérleg.
Még egy dolog, amire figyelni kell.: Azt írják, hogy külön hűtést kell a motornak biztosítani.
Üdv Mindenki!
Ez mennyire életképes kapcsolás? Megépítettem, viszont ha be van forrasztva az ic 10, 12 lába , vagyis ha testet kap akkor nem indul a motor! Találkozott e valaki ilyen hibával?
Ezt mintha már kitárgyaltuk volna. Keress vissza, ha jol emlékszem akkor is fek volt cserélve 2 láb. Sajnos nem emlékszem hol és mikor volt, de itt volt a HEn
Ezért elég érdekes, hogy a hibás kapcsolások ugy terjednek mint a futótüz, javitott meg eltünik a nirvánában.
( a minap agy idegen forumon is elöfordult, hogy már egy többéves rossz megoldás egyesek szerint már 5. alakolommal került elö ugyanott)
Talán segítene valamennyit, ha így utólag a moderátor a kép nevébe hozzáírná, hogy hibás. Sokan rákeresnek képekre, és a találatok közül amelyik megtetszik azt építik meg, nem mindig olvasnak utána, na meg ha idegen nyelvű akkor meg pláne. De ez csak egy ötlet.
Egy szakmai moderátortól azért ilyet elvárni...
Isten ments!. A trollok hadai támadnák meg a modikat, mert elfojtják az alkotoi szabadságot. Meg azt sem tudjuk honnan került ide a kép, a kapcsolás
Nem szükséges az hogy ezt egy moderátor döntse el. A rajz felrakója, vagy segítője is kérelmezhetné, hogy írják rá a "minősítést".
valoban az lenne a megoldás, ha téma inditoja kérné a rajz törlését. Ami legalább itt megakadályozna a terjesztését. Sajnos mindenütt másutt tovább terjedhet.
Álproblémát vetettél fel.
A fizika nem alkotói szabadság kérdése.
Köszönöm!
Gondolhattam volna ,hogy hibás a kapcsolás!
Manapság?????
Lehet, hogy majd Gréta meg hivei Nobel dijat is kapnak a fizika uj alapokra tételéért.
Elég lett volna kikeresni az adatlapot.
( Honnan vetted a kapcsolást? Nem sokan használtunk ilyen egzotikus áramkört, mégis immár már kétszer idekerült és kiderült, hogy valami sántit és ezt kizárolag az adatlap alapján deritettük ki).) A hozzászólás módosítva: Máj 4, 2023
Én is az adatlapját olvasgatva jutottam arra ,hogy hibás lehet a kapcsolás, ezért is tettem fel a kérdést! Nekem az a problémám, hogy kényszerűsêgből kerestem ilyen " egzotikus" kapcsolást, mivel az 555 ic és társai kapcsolások, instabilak, sosem tudtam finoman beállítani a kívánt fordulatra a kívánt nyomaték mellett, hiába volt hajtóműves motorom hozzájuk! Beállítottam kisebb fordulatra, ameddig járt a motor oké volt, tápfeszt megszüntetve , majd újraindítva ,már nem indult a motor! Kis fordulaton egyszerűen erőtlen, ezért keresek olyat, amiben van "kakaó"!
|
Bejelentkezés
Hirdetés |









