Fórum témák
» Több friss téma |
Nem értem, hogy ha már digitális a jelforrásod, miért kínlódsz az analóg hangerőszabályzással.
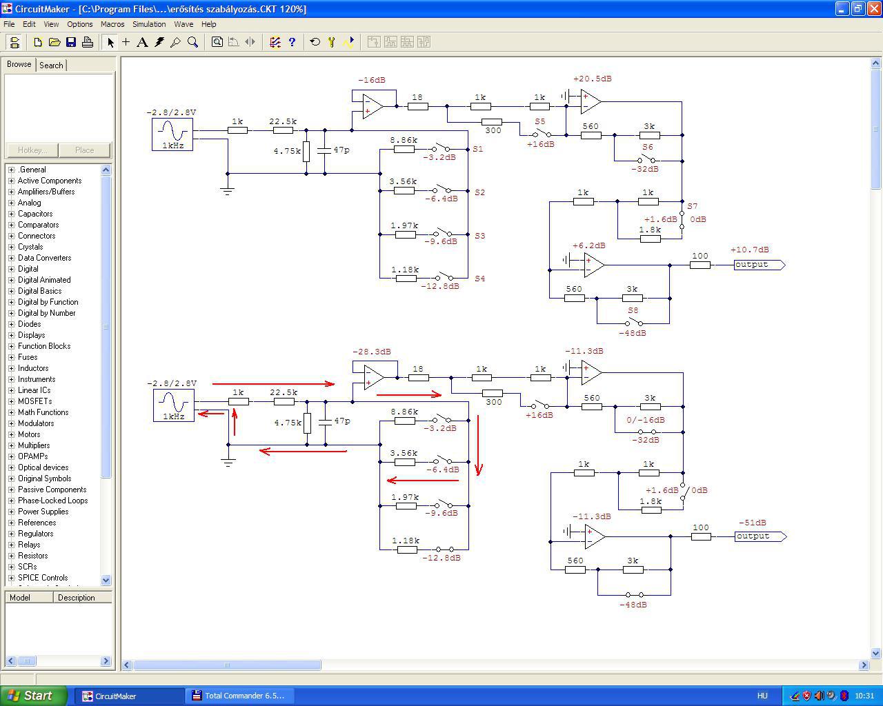
Idézet: „Aztán egy hirtelen ötlettől vezérelve kiszedtem ezt a hibajavítós DC szervót. Na... ekkor lett drasztikus a javulás.” Ez volt az utolsó érdemleges módosítás amiről itt írtam. A sikeren felbuzdulva, úgy gondoltam kiirtom a kapcsolásból a maradék három DC szervót - szépen egyesével - miközben mérek is és hallgatózok is. A második fokozatból kiemelve az opampot, nagyon pici hangzásbéli különbséget tapasztaltam. A kimeneti dc offset alig változott. Nagyobbra különbségre számítottam és magamban szurkoltam is a szervótlan kivitelnek. Változtattam az eredeti elképzelésen és egyszerre szabadultam meg az összes szervótól. Így már 5 mV körüli kilengést mértem a kimeneten, ez még az elmegy kategória és a Burgum amúgy sem DC csatolt, tehát nem okoz gondot. Élénkebb lett a hangkép, de a inkább csak mélyek változtak előnyükre... elment némi döngés. Két napig így hallgattam és egyáltalán nem tetszett a változás. Visszadugdostam a szervókat. Most már ez sem tetszett. Megint műhelybe ki, minden fokozatot belőttem halál pontosan munkapontba. Ez több, mint fél napig tartott... mire minden lehűlt, bemelegedett, beálltak a munkapontok. Behoztam... továbbra sem tetszett, nem változott semmi a hangban. Gondoltam egy merészet. Lejjebb tolom az integrátor töréspontját 0.5 sec-re. Így szabályoz is meg nem is. Szinte végtelen hosszú idő mire három soros szervó kinullázza a kimenetet - ha bekapcsoláskor nem 0V a harmadik fokozat kimenetén is a DC szint (fél óránál is több). Viszont elvileg nem szólnak bele a mély átvitelbe. Újra behoztam... és most jött a "hűha érzés". Ezt kerestem. A mélye is olyan jó, mint szervók nélkül és a közép/magas sáv is tisztult. Ez utóbbi kijelentésemet magam sem tudom hová tenni. Mitől tisztul a középsáv ha benne van a DC szervó? Talán a munkapontok tolódnak el és azt hallani, hogy szervóval meg nem? Minden esetre három napja így hallgatom és nagyon elégedett vagyok vele. Most jön a DE. Sokszor volt már olyan érzésem, hogy ennél aztán már tényleg nem tud jobban szólni valami, ami gépzene. Aztán mindig az jött ki, hogy DE. A "tökéletesnél" is mindig van jobb, ami még mindig nem tökéletes. Nem keresem magamnak a bajt, de megint belekötöttem néhány dologba. A nyák sem jó így, a földelés sem biztos, az egész el van cseszve, tele van bakikkal. Ezzel a két kapcsolással el fogok szórakozni 1-2-3 évet... úgy érzem. Majd megírom mit találtam. Érdekes. Legalábbis számomra. Ott volt a szemem előtt és nem láttam meg... a tegnapelőtti napig. A szervó és kimeneti jel szkóp fotója. A szevó a "nyugodt" jel és a 200 mV/osztás. A nem nyugodt jel a harmadik fokozat kimenetén mérhető. Az időalap 20 sec/osztás.
Tehát... elkezdtem berajzolgatni az áramutakat a nyákrajzokon, mert ezen talán jobban átlátom, mint a szimulátorban. Ezt a "generátor áram" képet a múlt héten már kitettem, most csak ismétlésként újra. Meg lett állapítva, hogy az invertáló erősítőt némi jó(rossz)indulattal felfoghatjuk/kezelhetjük U/I konverterként, mert hát úgy viselkedik.
A generátor feszültsége "áramot hajt át" a visszacsatolókör R1, R2 ellenállásain. Ha a két bemeneten a referencia feszültség (abszolút) 0V, akkor a kimeneti feszültség arányos az ellenállásokon eső feszültséggel, tehát a kimeneti feszültség csak amplitúdójában tér el a generátor feszültségétől. Ha R1=R2, akkor Uki=Ugen. Azt is megállapítottuk, hogy a tápsín feszültségváltozása - váltakozó áramú szempontból - sorosan kapcsolódik a generátor jelfeszültségével és bármilyen mértékű tápfesz változás torzítási komponensként jelenik meg a kimeneti jelben. Ugyanez vonatkozik a huzalozásra is, akár nyákon van, akár ezüstvezetékkel, akár lábtól-lábig szerelve. A vezetékekben indukálódott zavarok szintén hozzáadódnak a kimeneti jelhez. Tehát a tápegység és a vezetékezés a - maga önálló életével - benne van jelútban és aktívan gátolja az alakhű jelátvitelt.
Ami a jelenlegi helyzetet illeti - ma is délelőtt is történt egy újítás, ami a 7242 végtrióda rácskörét érintette.
A bootstrap visszahatása a rácskörre nem volt tökéletes, mert a negatív előfeszültség 120k-s ellenállása szükségtelenül leosztotta a 330k-n visszajövő feszültséget, mivel az a 33k-val váltakozóáramúlag párhuzamosan kapcsolódik. Ezt a 120k-s fix ellenállást egy áramgenerátorra lecserélve megszűnik ez a járulékos terhelés, a 7242 rácsköri 33k-s tagja, és a 330k-n keresztül érkező bootstrap feszültség tökéletesen találkozik. A CCS beépìtésének értelmét a mérések is alátámasztjàk, csökkent a THD értéke az 1kHz/1W/8R (<0,04%), és az 1kHz/10W/8R (<0,5%) terheléseknél. Új csúcsot is elértem a minimális THD értékénél, ami 1kHz/0,25W/8R-nél 0,02% volt (ebben természetesen a hanggenerátor torzítása is benne van ![]() TJ.
Aztán összerajzoltam a bemeneti impedancia illesztőt és az első invertáló erősítős fokozatot.
Három áramkört kaptam. Az első (áram)kör a generátor és a bemenetet lezáró ellenálláson alakul ki. Mondjuk legyen ez 10 uA (mindegy mennyi). Ez csak a műsorforrást terheli valamekkora impedanciával, nem kelt semmilyen zavart (ha közel van a bemenethez). A harmadik (áram)kör a terhelő áram. Ez tulajdonképpen két kör, mert "A" osztályú a kimeneti fokozat. A tápegységből folyik az kimeneti emitterkövetőkön keresztül a terhelő ellenálláson át a csillagpontba. IRt-vel jelöltem és a rózsaszín>piros>fekete>lila>kék útvonalon folyik a pozitív tápágban. A negatív tápág árama meg ugyanígy látszik merre. Ebben sincs semmi érdekes. A középső, a második áramút (kör) a meglepő. Legalábbis engem hirtelen meglepett. Sokáig néztem, hogy jól látok-e. Ez váltakozó áramú szempontból - tehát a hangfrekvenciás áram - nem a tápegységből folyik, hanem a két fokozat között kering. A-B-C-D-E "útvonalon". Ha a tápegységet nem terheli a hangfrekvenciás áram, akkor zavarjelet sem kelt benne. És mégis van, mert kimértem. Tovább menve: ha a jeláram a két tápsínen folyik, mi marad a földvezetéknek? Semmi. A GND-n csak a bemeneti jFET-ek gate árama folyik. Tehát ennél az elrendezésnél a földvezeték gyakorlatilag árammentes. Tehát a referencia feszültségek pontosan referencia feszültségek, azaz 0V van ezeken a pontokon. Ha csak nincs légy a levesben (sz@r a palacsintában). Ha nincs elcseszve valahol valami. Aztán három fokozatot rajzoltam össze. Ezt már nem érdemes végig bogarászni, csak erős idegzetűeknek. Ott sem folyik váltakozó áramúlag semmi a tápegységből, a terhelő ellenállás áramát leszámítva. Aztán ezt az egészet szimulátorban is megnéztem és tényleg így van: nem folyik áram a tápegységből, akárhány fokozatot rajzolok egymás után, bármekkora is az egyes fokozatok feszültség erősítése (ha a terhelő ellenállást végtelennek veszem.. azaz nincs). És a GND-n tényleg csak a gate áram folyik, nA-ek. Lehet emiatt szólnak jobban az illesztett bemenetű invertáló erősítők? Aztán megtaláltam mik a zavarjelek forrásai. Az egy másik fejezet.
Megmutatom szimulátorban is amit a nyákrajzon idétlenkedtem.
Ez egy háromfokozatú erősítő, vagyis páratlan fokszámú, de az áramok összege mégis nulla. A tápegységből és a földvezetéken nem folyik áram... pontosabban, csak Q1 bázisárama folyik. Ha Q1-et FET-re cseréljük, az áram gyakorlatilag nulla (nA nagyságrendű).
Most egy másik megközelítésben szemléljük a dolgokat.
"PSR" kép: Ha megnézzük bármely opamp adatlapját, azt látjuk, hogy a tápelnyomás MHz-es tartományban nulla. Ezen frekvenciájú tápzavar-jelek gond nélkül, egy az egyben kijutnak a kimenetre. A kimeneti fokozat tranzisztor kapacitásai söntölik a tápfeszt. Ez ellen nincs mit tenni... minimalizálni kell a zavarjeleket. A szimulációba berajzoltam némi fóliainduktivitást (50 nH induktivitása kb. 5 cm hosszú fóliának/vezetéknek/ellenálláslábnak van), 470 nF-os tápszűrő kondit, némi vezeték ellenállást (30mOhm). Ezeknek így együtt szépen kialakul az áramrezonanciája 1 MHz környékén. "LCRLCR" kép: már nem tudom, hogy elnevezni őket, annyi ilyen izém van. Ide berajzoltam egy csomó fólia induktivitást és szűrő kondit. A gyakorlatban számtalan ilyen rezgőkör alakul ki, de már ennyiből is látszik, hogy elég bonyolulttá válik a felerősítendő jel helyzete mire eljut a bemenettől a kimenetig. MHz-es tartományban ismét látható egy viszonylag éles rezonancia. Érdekes, mert hasonlót láttam a szkópon a négyszögjel felfutó élén. Ha átszámoljuk, akkor ez kb. 20%-os tranziens torzítás.... vagy valami ilyesmi... miközben 0.0001%-kokról beszélünk. Biztos, hogy beleszól a hangképbe, mert minden egyes impulzus, vagy áramváltozás gerjeszti ezt a rezonancia frekvenciát. Mutatok egy zenei jelet, hogy magunk elé tudjuk képzelni ahogy gerjeszti.
A feladat adott. Le kell rontani a rezgőkörök jósági tényezőjét. Bruno ezt így oldotta meg a NAD m22-ben. De az egy PWM végfok, mások a szempontok, ott minél kisebb kell legyen a tápegység belső ellenállása. Ez meg csak egy előerősítő, itt nem annyira számít 1-2R, fontosabb a rezonanciák eltüntetése és az impedancia csökkentése nagyfrekvencián.
Tehát a "csillapítás2" elvet fogom kipróbálni. Ezt utólag is bele tudom kókányolni kísérletképpen. Azt a 60 MHz-es rezonanciát egyelőre nem tudom mi okozza, meg kell mérni. Még jól jönnek ezek a csillapító ellenállások, mert így egymás mellett tudom vinni a két tápvezetéket, csökkentve a fólia induktivitást és a szórást. Ezeket nem annyira ördöngős dolgok. Az RLC rezgőkörök egyenletei adottak. 76 mm vezetékhossz oda-vissza kb. 150 nH. Ha közel vezetem őket egymáshoz, akkor ez az induktivitás felére/harmadára csökken. 35 um fóliavastagságú nyákon az 1mm széles vezetősáv ellenállása 1R méterenként. A szűrőkondikat én választom meg, az ESR-jük mérhető. Ezek alapján be lehet pötyögni a szimulátorba a mért rezonanciákat és esetleg tovább lehet variálni. Gondoltam megosztom ezeket a felismeréseimet, hátha hasznát veszi(k) valaki(k). Ha meg hülyeségeket írtam volna, akkor elnézést kérek "egyesektől". Ha lesz valami kézzelfogható eredmény, azért majd írok róla (nem fenyegetésnek szántam).
Emlékszem amikor arról agyaltunk, mi a francnak kell foglalkozni a hallható sáv feletti tartománnyal. Mit fog zavarni ha 100kHz felett torzít valami. Se jel nincs már ott, se nem hallunk semmit. Akkor mutattad a Dirac delta impulzust. Na akkor értettem meg miért szükséges felfelé kitolni a vizsgálati frekitartományt. Már sima "AB" osztályban, vagy még inkább közel a "B" osztályhoz olyan meredekségű elváltozások vannak, amik messze túlmutatnak a 20kHz-es tartományon. Ez főleg végfoknál jelentkezik, de kisfogyasztású opampok esetében is ez a helyzet. Amikor megnéztem egy ajnározott diszkrét opamp kapcsolását, szinte az volt az egyetlen eltérés az integrált opamphoz képest, hogy tiszta "A" osztályban üzemelt a kimenete. Ez bár nem azt jelenti hogy nem rángatja a tápvezetéket, de legalább nem úgy mint egy "B" osztályú ahol a keresztezési tranziens kijut a tápra is. Az a kettévágott hullám pedig már tartalmaz olyan harmonikusokat, ami be tudja rezgetni a MHz-es rezgőkör is.
Amúgy tetszik az elgondolás, hogy a tápáramváltozást kinullázod. Én a teljesen szimmetrikus jelútban láttam a megoldást, de ez is nagyon jó. Az volt az elképzelésem, (persze ne vedd komolyan mert csak agyalás), hogy olyan kétoldalas fóliavezetést használnék, ahol a két fólia oldal közel pontos tükörképe egymásnak, csak éppen ellenfázisban futna rajtuk a jel. Ebben az esetben minden külső ponthoz képest nulla lenne mind a kapacitív, mind az induktív csatolás. Már megint amolyan szkóp erősítőnek való agyalmány. Inkább nem írom tovább.
Persze, hogy komolyan veszem amit írsz. Cordell-ék is azt írták, hogy egy jó erősítő nyákjának legalább öt rétegűnek kell lennie, ez alatt nem lehet komolyan venni egy nyákrajzot. De ez profiknak való... én meg amatőr vagyok. És már a két oldalas is elég drága. Ha már minden úgy fog működni ahogy elképzelem, talán rászánom magam a 3-4 rétegű nyák megtervezésére, de ehhez még program is kell, azt meg kell tanulni... majd meglátom.
Anno a négyszögjelre igen erős túllövéssel és gerjedéssel reagáló végfokozat próbálkozásomat sem sikerült kibillenteni még 96KHz mintavételezés mellett generált élváltozással sem, annyira lassan történt. Szerencsére a zenegépek nem képesek olyan gyors élváltásra, ami ilyen gondot okozna, az öreg analóg technikák meg aztán pláne nem.
A hozzászólás módosítva: Aug 15, 2023
A fiatalabbak kedvéért. Hifi Magazin '80-as évek. A hangzásbéli különbségek számszerűsítésére találták ki az "orto"-t, mint mértékegységet. Az Ortofon MC20S egy ortóval szól jobban a sima MC20-nál. Egy orto az a különbség amit a "sarki rendőr" (és az asszony) is meghall.
Az eddigi - jó néhány - modifikációm közül kiemelem amiket fontosnak/érdekesnek gondolok. 1. a Yageo ellenállások cseréje Royal precíziós ellenállásokra a visszacsatolókörben: talán egy orto javulás, +/-0,5. 2. szenvedés a három DC szervóval, hogy szükség van-e rájuk egyáltalán és ha igen, mekkora legyen az időállandójuk. Maradtak és kb. 1 orto javulást hoztak (az asszony is meghallotta). 3. legalább 3 orto javulást eredményezett, hogy kihagytam az impedancia illesztőből a hiabajavítós DC szervót. Ez a módosítás volt a legdöbbenetesebb. 4. a jelenlegi - és talán legérdekesebb módosítás, a csillapító ellenállások a tápkörben. Erről bővebben írok, mert nagyon tanulságos (szerintem). Az elején kezdem, talán így érthetőbb lesz az egész. Még a múltheti "áramnyilazásos rajzolgatás a nyákon" közben rájöttem, hogy rossz helyen van az impedancia illesztő utáni osztó. Az a négytagú sönt. Ennek árama ugyanis a csillagpontba folyik. Ez az egyetlen áram a földvezetékben. Ha ez nem lenne, tökéletesen áram-mentes lenne a GND. Újratervezés. lásd: "gain control". Így a feszültség generátor áramkörébe kerül és független, hurokként záródik az áramkör. Ettől azt várom, hogy a (múlt heti) CAM3268-as szkóp fotón látható - a holtidő kezdetén jelentkező impulzuscsúcs el fog majd tűnni. Új impedancia illesztő nyákot rajzoltam és ehhez ki kell cserélni a "main board" panelt is. Próbálom a lehető legkisebb átalakítással megúszni a dolgot. De közben nagyon birizgálta a fantáziámat ez a csillapító ellenállásos dolog, hogy mi történik a gyakorlatban akkor ha lerontom ennek a fóliainduktivitás/szűrőkondi LC körnek a jósági tényezőjét. Műhelybe ki... fólia átvágások... 1R Yageo ellenállások (azért is)... mérés... Órákig szórakoztam vele, de ezt az egy (kettő) szkóp képet mutatom, mert többit nem tartom fontosnak (aludtam rá egyet). Látható, hogy az impulzuscsúcs kb. a felére csökkent és a felfutóél "hullámzása" számottevően csökkent. "deebo" kedvéért leírom és megerősítem a véleményét, hogy valóban nincsenek a CD játszó kimeneti jelében - a zenei jelben - ilyen élmeredekségű impulzusok amik gerjesztenék a tápsínt. Vagy mégis?!? Puding próbája az evés. Háromesélyes a történet. 1. Valóban nincsenek ilyen élmeredekségű impulzusok és akkor nem fogok hallani semmilyen különbséget. Ekkor vagy így hagyom, vagy "visszacsinálom" ezt a módosítást. 2. 100 mOhm-ról 1.1 Ohmra nőt tápegység belső ellenállása és emiatt rosszabbul fog szólni és akkor visszacsinálom, oszt kész. 3. Mégis létezik a Dirac-delta impulzus és akkor javulni fog a hangkép valamelyest. Behoztam... összedugtam... bekapcsoltam. Nem izgultam különösebben, vagy történik valami változás, vagy nem. Negyedik verzió lépett fel, amire egyáltalán nem számítottam. Úgy szólalt meg, mint az álom. A hangszerek közötti csend. Nem a szünetekben, hanem a térben... egyik hangszer valahol, másik hangszer arrébb és köztük a levegő... a semmi... ahogy vibrál. Az arányok, a dinamika. Az énekes előttem áll, a zenekar mögötte játszik. Halkabb lett, pedig nem változott az erősítés. Egy osztással (1.6 dB-lel) mindent hangosabban hallgattam, hogy ugyanaz a hangerő érzetem legyen. Nincsenek többé torz felvételek. Az eddig hallgathatatlannak minősített 100 Ft-os teszkós Mungo Jerry-ben hallom a csövek jellegzetes zörgését. Élmény. Legalább 3 orto javulás van. Ez volt a második drasztikusnak nevezhető módosítás. A DC szervó és az ellenálláscsere ezekhez képest nudli. Megint van tanulsága a dolognak. Meg kell tanulni az alapokat és ezeket fel kell tudni használni a gyakorlatban. Nagyon-nagyon jól és nagyon átgondoltan meg kell tervezni a nyákot. Valaki azt mondta nekem, az analógnak mindegy milyen a nyákja, ez csak a PWM-nél számít. Nagyon nem így van. Az analógnál még fontosabb minden kis szösszenet, a legapróbb hiba megbosszulja magát. Nem kell ködösíteni... most Nagy Gábor Pálra gondolok, aki féltve őrzi saját kis titkait. Ezek azok a "titkok", amiket itt közzéteszek. Ki lehet mérni egy erősítő hangját, de nem (csak a) kimeneti jelet kell mérni, hanem minden mást is. Főleg a tápelnyomást és a tápegység anomáliáit és akkor nem az ötezer forintos csodaellenállás fog javítani a hangképen, hanem a jól átgondolt tervezés. Az alagút vége még messze van, de van remény meglátni a fényt, csak addig még sokat kell törpölni. Örülök, hogy belevágtam ebbe az akkus előerősítő kísérletbe. Sokat lehet tanulni belőle, főleg amiatt, hogy most nem lehet a trafóra meg az ilyen-olyan feszültség-stabilizátorokra rákenni a hibát, hogy biztosan azok nem elég jók.
Amíg csakis mára nagyon megkárosodott hallásodra (na meg ítélőképességedre) támaszkodsz, addig ez az egész csak mese habbal.
Idézet: „a Yageo ellenállások cseréje Royal precíziós ellenállásokra a visszacsatolókörben: talán egy orto javulás, +/-0,5.” Meg a....
Ez egy szép munka.... Én is a táppal kísérletezek éppen. Lassan ott tartok, hogy minden fokozatnak külön szűrt tápja lesz...
Ellenállás csere: Örülök, hogy hasonló véleményen vagyunk. Saját tapasztaltom meglehetősen hasonlít a tiédhez. Személyszerint irígylem azokat, akik nem hallanak különbséget, - nekik egy problémával kevesebb van.
Nem kevesebb, hanem több van az úgynevezett objektivitásból.
Remélem a továbbiakban is sok kellemes órát töltesz zenehallgatással!
Szoktam és képzeld kiváló a hallásom, csak nem hagyom magam átverni az érzékszerveim, na meg az elmém által. Aki képes elhinni, hogy néhány ellenállás kicsrélésétől változik a hangszerek hangja, meg az egész felvétel tere, meg tudom is én mi, az meg is éri a pénzét. A küólönbség annyi, hogy én már huszonéves koromban megtanultam az egész jelenség pszihológiáját, mert nem tudtam elhinni, hogy jelentéktelen dolgoknak ilyen drasztikus hatása lenne és kiderült, hogy nincs is.
A jelenség tesztelésére a legjobb módszer változtatni valamit, majd amikor nagyon feltűnően jobb lesz, visszalakítani, aztán csodálkozni, hogy akkor is jó. Karesz beszámolói elmennének esettanulmánynak is, annyira egyértelműek A hozzászólás módosítva: Aug 16, 2023
Én eddig is biztos voltam kiváló hallásodban, brilliáns logikádban, és kiváló ítélőképességedben.
Csak azt szeretném kérni tőled, hogy a hozzám hasonlóan kevéssé tökéletes embereket hagyd a maguk módján játszani. Kedvességed előre is köszönöm!
Kapcsolódva a tápok fontosságához.
Nekem könnyű dolgom van táp ügyben, amennyire (anyagi) tehetségem megengedi, másolom az eljárást, felépítést. Ennyire nem tudom-érdemes, de közelítve a maximumot, valami ilyesmit tartok példának. Egy, ma már elavult kiépítésű 2 csöves mono előerősítő, mindössze 2 trafóval - anódok-csőfűtés. Ez egy 20 évvel ezelőtti munka, ma már minden táp panelnak külön trafója is van. ARC lebegőtáp anódoknak és egyéb DC a fűtéseknek...
Jó, akkor sértődj meg, meg se próbálj kicsit elgondolkodni..
Semmi sem áll tőlem távolabb, mint a sértődés. Mindösszesen egy dolgot kértem.
Ez hobbielektronika, nem ezotéria, nem érdekel itt az ilyen baromság, szóval ne kérd.
Leginkább ezért nem értem, minek szólsz bele állandó jelleggel...
Én nem kérem többször
Ritkan ertek veled egyet, de jelen esetben ennek meg neve is van.
Termeszetesen az igazsag meg mindig valahol kozeptajon lehet... \_(ツ)_/¯
Magyarul is van.
Fenti link példája nagyon tetszett: Idézet: „Sok példát említhetnénk itt, de a személyes kedvencem az, amikor egy globalizáció elleni tüntetés résztvevői megálltak egy McDonald’s-nél Coca Colát inni.”
Mivel itt alapvetően az "észlelés" a kulcs, kár lenne pont ezt kihagyni. Az ide passzoló fogalmak: konceptuális percepció, másik oldalról a konstanciák határvidéke.
Másrészről lehetséges - a full egybites gondolkodásúak által különösebb háttérismeret nélkül lobogtatott - vaktesztekben is kimutatni ilyen jellegű különbségeket. Nyilván praktikus olyan vizsgálandó ellenállások (vagy egyéb alkatrészek) -áramköri pozíció együttállásokat kiválasztani, ahol olyan mértékű hallható különbség jön létre a különböző verziók között, hogy már átüti egy szokásos vakteszt sajnálatosan alacsony észlelési küszöbét. Tudományosnak tekinthető még, tankönyvekben ( még) nem létező jelenségeket statisztikai módszerekkel vizsgálni. Bár ezekre nincs különösebb szükség. Mit nyerne az, akinek sikerül meggyőzni egy kételkedőt? Önigazolást? Szüksége van itt valakinek önigazolásra?
Ezek az 1 Ohmos ellenállások a "csillapítás NAD m22" képeden lévő pirossal bekeretezett ellenállások?
Idézet: „Önigazolást? Szüksége van itt valakinek önigazolásra?” Lassan megszamolni se lehet hany topic-ot zartak mar be emiatt ![]() Sajnalatos modon valami oknal fogva a mas velemenyen levok egyfajta ellenfelkent/ellensegkent kezelik egymast, ahelyett hogy a 'vita' targyara fokuszalnanak. A jelenseg mindehol megvan, magyar forumokon (szamomra) jobban lathato. A vita szot nem veletlen tettem idezojelbe. Ha A az allitja o hall (eszlel) valamit, B pedig az mondja o bizony nem, akkor merheto, kolcsonosen elfogadott feltetelrendszer hianyaban az a hulye szituacio all elo, hogy B tehetetlen, o semmikepp nem tudja bizonyitani az igazat, hisz nem tudja bizonyitani , hogy A valotlant allit. Ebben az esetben A az egyetlen aki eldontheti a kerdest, peldaul egy vakteszttel. Szemely szerint nekem mas problemaim is vannak bizonyos allitasokkal, de azokat inkabb majd jovore (amikor legkozelebb Mo-on jarok) beszelnem meg az erdeklodokkel, egy sor/pizza mellett. Annyit nem er az egesz amennyit gepelni kellene hozza
Nem kellene figyelmen kívül hagynod, hogy itt szimulációk és mérések előzik meg a meghallgatást. A kérdés annyi, hogy ezen a mérések és szimulációk eredményeit igazolja-e a meghallgatás... azaz nüansznyi mérési különbségek mennyire hallhatóak meg, valamint annak kiderítésére folynak ezek a "kísérletek", hogy mi, mivel, mennyire van/lehet összefüggésben.
Különböző (hallásküszöb) szintek vannak/léteznek. Van akinek a lánca, hallása, érzékelési küszöbszintje magasabb az átlagosnál, mert megvan hozzá a megfelelő, tanult rutinja, gyakorlata, képessége. És van akinél ezek képességek hiányoznak, de vitatkozni jobban tud másoknál, mert neki meg ehhez van adottsága. Nem vagyunk egyformák (szerencsére). |
Bejelentkezés
Hirdetés |





























