Fórum témák
» Több friss téma |
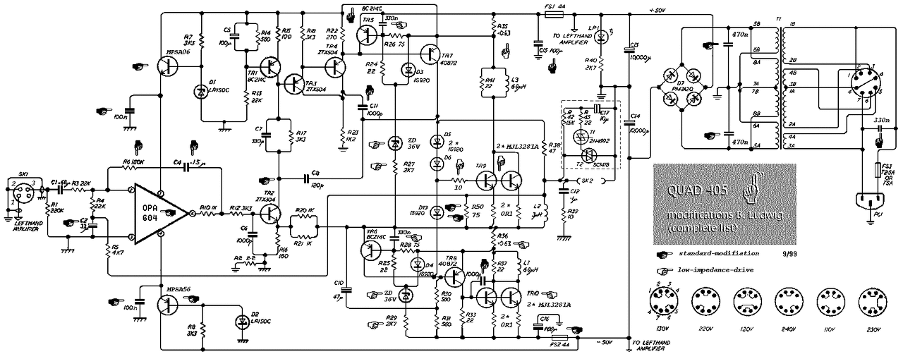
Leírásról nem tudok, de csatolok pár ilyen rajzot meg tervet amik a könyvtáramban kallódtak.
Bő 20 éve ezelőtt ilyesmi kapcsolásban csináltunk 405-ből 300-500w-os erősítőt, 65-95V tápfesz mellett. Persze, egy ilyen Quad minimum 10db végtranyót tartalmazott..
Köszönöm! Ez a cril betűs volt amit láttam.
Ha téged zavar a téma, kerüld el.
Hanyagold légy szíves. Pont jó lesz így.
Sziasztok!
2007-es iskolai éveimből előkerült az akkor épített Quad 405. Szétszedtem a dobozt, amibe akkor tettem, és egy méltóbb környezetben szeretném most elhelyezni. A panel az Urbán féle verzió, de nem teljesen az a változat, amiről találok infót a neten, ha rá akarok keresni az akkori Urbán kit-re. Például ebben a T2 pozícióban BC300 helyett MJE340 van. 2007 februárjában csak nyákot vettem az Urbánnál, ez abból az időből való. Gondolom kicsit változtatott a nyákterven, de sajnos ilyen dokumentumot nem lelek fel sehol, ami ezt ábrázolná. Na de hogy a lényegre térjek! Számomra ennek az erősítőnek inkább emlék értéke van. Nem arra szánnám, hogy ezen hallgassak zenét napi szinten. A mechanikai felújítás közben, maga a modul is megmozgatta a fantáziámat. Gondoltam felnézek ide, és megtalálva ezt a topicot, visszaolvasgattam, és látom, hogy készültek azóta más tervek. Valamilyen szinten bizonytalan lettem, nem tudom eldönteni, hogy a végfokmodult is tunigoljam, vagy maradjon az Urbán féle. Valaki tud arról véleményt írni, hogy egy MJ15003-al szerelt tervezés mennyivel adhat többet, mint a BD249C-s Urbán verzió?
Ami jó, ne javítsd meg.
Ez volt a szabály amíg hűtőgépeket javítottam. Egyébként a BD249 et hamisították. Ha cseréled a végtranyót annyit nyersz, hogy tuti eredeti és nem rottyanik el. Indokolni nem feltétlenül indokolt, ha az eredeti egyébént jó. A hozzászólás módosítva: Aug 19, 2023
Van több lényegesen eltérő kapcsolás azóta. Ha valami mást akarsz, ami Quad gyere át a Quad606 topicba.
A BD-ket cserélném, de arra van olyan forrásom, hogy tuti eredeti lesz, és még párba válogatni is lesz lehetőségem. Egyébként nem rosszak, de eredetileg 1mm-es lemez volt alatta, a mai nap meg martam hozzá egy 2,8mm-es alu lemezt, ami a képen is látszik. A lábakat meg nem akarom toldani, így marad a csere... Ezen kívül a tekercseket tekerném újra (azóta tökéletesen tekercselek...), és a műveleti erősítőt foglalatba tenném, és talán 1-2 kondit cserélnék. Mást nem tervezek a panellal. A Quad 606-ot is nézegettem, de az a gond, hogy a Quad 405-höz készített táp kevés lenne neki. A toroidokat meg nem akarnám lecserélni. Az már egy teljesen új projektet igényel, és nem feljavítást. Úgy nézz ki akkor marad ez a kit.
Végül megtaláltam a 2007-es dokumentumot, amit beszkenneltem. Jobban belegondolva az én verzióm az egységcsomagos verzió volt, és papíralapon adta. A neten fellelhető verzió pedig nem az egységcsomagos változat, ezért a különbség. Megosztom veletek, remélem nem tilos, és hátha valakinek hasznára válik rajtam kívül.
A felsoroltak egyike sem indokolt. Ne cserélj ki semmit ami nem rossz. Tisztogasd meg, és semmi más.
Esetleg, ha tuchel van rajta, és azt a konstrukció egyébként megengedi, a csatlakozót lehet RCA-ra cserélni.
Egyetértek az előttem szólóval, ha jól működik akkor ne cserélgess benne semmit. Quad405-höz teljesen felesleges párba válogatni a tranzisztorokat, de ha már van rá lehetőség akkor minél nagyobb erősítésű tranyókat keress, és a nagyobb erősítésű példányt tedd a felső oldalra.
Az erősítést lehetőleg ne "hidegen mérd" a multiméter tranzisztor teszterével, mert az nem hasonlít az üzemi állapothoz. A B-C lábakra köss árammérőt, C-E lábakon meg labortáppal hajts át néhány Amper áramot. A tranzisztornak legyen hűtése mérés közben. A labortápból a kollektorba folyó áramot oszd el a műszerről leolvasott bázisárammal, és az így kapott erősítési tényező alapján hasonlítsd össze a tranzisztorokat. Annak idején 2SD1047 tranyókkal építettem, nekem beváltak, strapabírók. BD249-el lehetőleg ±50V-nál kisebb legyen a tápfeszültség (rosszul tűri a túlfeszt) és csak 8Ω-os hangsugárzót használj.
Oké, végülis nem volt vele gondom működésileg, ez tény. Azóta annyi változott csak, hogy nem használok tranzisztoros erősítőt, így 2011 után el lett rakva, és nemrég előkerült. Viszont ami 2007-es éveimben megfelelt nekem mechanikai szerelésileg az ma már nem. Erről van csak szó. Eredetileg úgy volt, hogy csinálok neki egy teljesen új dobozt, viszont munkámból kifolyólag a napokban lett egy gyári erősítő doboz, ami belsőleg "megüresedett", és tökéletesen megfelel neki. A modulon a legfontosabb változtatás a hűtés. A korábbi hűtésen mindenképp változtatni kellett, ezért készült hozzá tegnap két új hűtőlap, amit holnap meghajtok derékszögbe, hogy a hűtőbordára felszerelhető legyen. A tranyókat mint mondtam csak ezért cserélném, mert sajnos a lábakat toldani kéne a vastagabb hűtőlap miatt, ha nem cserélném újakra. Esztétikailag inkább az új, főleg ha nem kerül semmibe. Az IC foglalat és kondicserével meggyőztetek, marad így. A tekercs tekerésen még gondolkodok. Vannak 16mm-es csévéim, mert abban az időben nem csak 6-ot vettem, mivel olcsó volt. Így tudok csinálni egy próbatekerést az eredeti megbolygatása nélkül. Meglátom mennyivel szebb az akkorinál, és ez alapján döntök. A tápon változtatni fogok, és nem középlecsapolású lesz a szekunder. A toroid két szekunderes, így megoldható ez a variáció is. Egyenirányítás, és pufferelés után pont +/- 49-50V a feszültég. Korábban nem volt gondom. Esetleg annyi a végére, hogy érdemes lenne a BD249-et 2SD1047-re cserélni?
A hozzászólás módosítva: Aug 20, 2023
Az a kérdés, hogy mi a célja a módosításoknak. Ha a táp jó volt eddig, akkor én azon sem változtatnék, kizárólag csak akkor ha valami indokolja a változtatást. A tekercseknek nem csak a szépsége számít hanem az induktivitás értéke is, a 3µH pontossága pl. hatással van az erősítő torzítására. A fotódon levő tekercsek amúgy szerintem elfogadhatóan néznek ki.
A BD249 nem tűnik eredetinek, vagy legalábbis ilyen tokozással mondhatni ritka, ha nagy hangerőn is fogod nyúzni, akkor esetleg tényleg cserélhető. De arra figyelj, hogy csak akkor szabad forrasztani a tranzisztorokat amikor már meghúztad a rögzítő csavarjait, különben megrepedhet a tokozás műanyag része, amikor meghúzod a csavarokat, és megsérül a tranyó. Tehát cserétől függetlenül a "kisBD"-ket is illene kiforrasztani, és csavarozás után újra beforrasztani. Sok embertől láttam olyat, itt a fórumban is, hogy előre beforrasztja a teljesítmény tranyókat, de ez egy hibás gyakorlat...
A módosításom célja, hogy napjainkban nem használok középlecsapolású megoldást audió áramköröknél. A külön diódahíd nekem is jobban bevált az elmúlt években (DAC építésénél például). Bár nem volt hallható 50hz-es zavar, de én mégis ehhez a megoldáshoz ragaszkodom ennél is. Egyenirányító kocka van, trafó adott, így ez a megoldás sem követel anyagi változtatást, mégis azt gondolom jobb ez, mint a lecsapolásból levenni a GND-t. Tekercsek természetesen értékileg jók. Abban az időben már volt induktivitás mérőm, így pontosan beállítottak. BD249-nél lehet hogy igazad van.
Az én forrásomnál ST gyártmányúak vannak, amik azért talán nem hamisak. Természetesen a tranyók szerelését ismerem, mert munkámból adódóan rengeteg gyári felsőkategóriás készülék végfokját javítottam az elmúlt években. Az ne zavarjon meg, hogy a képen be vannak forrasztva a tranyók rögzítés előtt. Tegnap a korábbi alu lemez ki lett szedve, hogy megmérjem az új hűtőlap méretét, és a fúratok távolságát. A tranyókat meg nem forrasztottam ki, de természetesen az új hűtőlap felrakásánál így fogok tenni, ahogy kell is...
Találtam egy doboznyi Quad405-öst, több ève vásároltam őket. Tudnátok segíteni a sorkapcsok azonosításában? Szerencsère egy szèriából van mind, egy NYÁK terv. Utána kerestem google-n, megtaláltam az eladót is, de este 7-kor már nem illik zavarnom.
Itt elől a bemenet, gondolom a GND-t ki tudod választani!
Kép jobb oldalán negatív, a balon a pozitív táp, a hangszóró meg valahol a nyák közepén a fekvő terecscsel összeköttetésben.
Segítségeteket szeretném kérni, hogy a most hozzám került QUAD 405-ös panelon melyik tüske milyen kimenet és vagy bemenet.
A legdurvább az, hogy rá van írva!!! Fólia oldal...
Azt én is láttam...
A test pontot nem tudom hova kellene kötni meg arra sem jöttem rá, hogy a bementtől jobbra található két tüske mire szolgál.
Idézet: „A test pontot nem tudom hova kellene kötni” Ismered a rajzjelét?? Oda! ![]() Idézet: „bementtől jobbra található két tüske mire szolgál.” Ez nekem sem megy ránézésre, több erőforrást erre szánni, azaz visszakutatni mihez kapcsolódik, most nem áll módomban!
Szia! A keresett funkciójú tüskék közül az IC felőli a teljesítmény-föld, melyet a táp test csillagpontjára kell kötnöd. A "┴" jelű a jelföld, ezt az előző fokozat (ide értve a potit, vagy RCA aljzatot is) testpontjára kötöd, ha többcsatornás közös-tápos az erősítőd. Egy csatornásnál ez is mehet közvetlenül a táp testre.
Szerk.: a jel és a teljesítményföldnek valahol a rendszerben azért 10-100 Ω ellenálláson keresztül összeköttetésben kell lennie! A hozzászólás módosítva: Szept 14, 2023
Köszönöm a válszod. Az IC től jobbra van két tüske amire egy ellenállás van ráforrasztva esetleg még azt meg tudnád mondani, hogy miért lehet így? Esetleg nyugalni áram beállító ellenállás?
Az eredeti Quad405-ben is így van kialakítva, a Quad hozzá illeszthető hangsugárzójához határolja a kivezérelhetőséget - emlékeim szerint. Pozíciószáma R11. A hozzá fűződő megfontolások kiguglizhatók. A mai gyakorlatban nincs vele teendőnk.
A hozzászólás módosítva: Szept 15, 2023
Sziasztok!
Sikeresen megèpítettem egy quad405 modúlt,s kedvet kaptam Alkotó Ludwigos moduljához is. Olvastam hogy van hibás rajz stb. Tudnátok feltenni egy hibamentes nyáktervet ès beültetèsi rajzot? Köszönöm!
Quad végerősítő Adamszky gyártásából
Jobbra lent bemenet, balról sorban: In - GND Jobbra középen, alulról sorban: GND - GND - -Ut - +Ut Baloldali vezeték: kimenet a hangszóróra bemeneti érzékenység (teljes kivezérlésnél): 0 dB (775 mV) bemeneti impedancia: 22 kohm
Szia!
Tessék itt vannak a tervek, használd egészséggel!. Mellékletek felhasználói kérésre törölve A hozzászólás módosítva: Jan 29, 2024
Moderátor által szerkesztve
Sziasztok!
Egy kérdés a kapcsolással kapcsolatba. A pozitív tápfeszültség a műveleti erősítő fele és a meghajtó fokozatoknál miért jobb az áramfigyelő ellenállásról levenni mint a tiszta tápfeszről? Nem túl nagy a különbség de általában minél tisztább tápfszről szeretjük járatni az erősítőt. Az IC megkapja a plusz szűrést az rendben a többinél nem látom miért jó a jelenlegi megoldás. Pusztán csak műszaki szempontból kérdem és nem kötözködni akarok! Biztos vannak akik ezt jobban értik mint én. Üdv: Gábor
Szia! Jogos az észrevétel. Fontos megjegyezni, Ludwig a meglévő Quad405 panelt alakította át. A célja - helyesen - a TR7 tranzisztor bevonása a visszacsatolásba az áramfigyelő ellenállás segítségével. Átkötés, illetve fóliaátvágás állt a rendelkezésére. A TR7 emittert átkötötte az R35 másik végére, ezzel erre a pontra került minden ami eddig pozitív tápágra kapcsolódott. Egyedül az TR5 emittert kellett levágnia erről a vonalról, ami szerencsésen a pozitív tápon tudott maradni.
A rippli ettől mindössze 0,6 V-tal növekedhetett, mert felette a működésbe lépett az áramkorlátozó, ráadásul ez a feszültségváltozás jelarányos és csillapítás jellegű. Bővebben: Link Későbbi változatban az IC táp is visszakerült közvetlenül a direkt pozitív tápra. A csatolt képen bekarikáztam.
Szia!
Ok. Köszönöm. A miértjét nem értettem, a nyák vonalvezetése is egyszerűbb ha közvetlenül van rákötve. Írtam is, hogy nem számottevő a rárakódott jel de akkor se tiszta a feszültség. Üdv: Gábor |
Bejelentkezés
Hirdetés |











Ez volt a szabály amíg hűtőgépeket javítottam. Egyébként a BD249 et hamisították. Ha cseréled a végtranyót annyit nyersz, hogy tuti eredeti és nem rottyanik el. Indokolni nem feltétlenül indokolt, ha az eredeti egyébént jó. 



Az én forrásomnál ST gyártmányúak vannak, amik azért talán nem hamisak. Természetesen a tranyók szerelését ismerem, mert munkámból adódóan rengeteg gyári felsőkategóriás készülék végfokját javítottam az elmúlt években. Az ne zavarjon meg, hogy a képen be vannak forrasztva a tranyók rögzítés előtt. Tegnap a korábbi alu lemez ki lett szedve, hogy megmérjem az új hűtőlap méretét, és a fúratok távolságát. A tranyókat meg nem forrasztottam ki, de természetesen az új hűtőlap felrakásánál így fogok tenni, ahogy kell is... 










