Fórum témák
» Több friss téma |
Fórum » Időzítő
Témaindító: Mekkmester, idő: Dec 25, 2005
Témakörök:
Köszönöm szépen mind a kettőtöknek!
Valami csak kisül majd belőle! Üdv Péter
Ezt még egy sima tranzisztoros astabil multivibrátor is tudja.
Kedves Josi777,
Köszönöm szépen az információt! Esetleg egy kapcsolási rajzot tudnál küldeni hozzá? Előre is köszönöm! Üdv Péter Idézet: 60s időzítésre már nem illik tranzisztoros astabilt használni. Itt már a nagy kondenzátor-ellenállás értékek miatt elég pontatlan . „ami kb egy percenként bekapcsol kb 1 másodpercre”
Nem találom hol van, valahol hasonló probléma volt. Ott egy 4060 -as időzítő volt használva. Az egyszerűbb esetben a reset lábra összediódázva az újra indító jel, Ekkor mindkét időt egy poti állítja, a jel szünet az egyszerűség kedvéért 1/64 arányú. A másik esetben a kimenet egy 555-ös monostabil multivibrátort indít , ott mindkét idő függetlenül állítható.
PL Bővebben: Link A hozzászólás módosítva: Okt 15, 2022
Szia,
Jelen esetben az egy perc csak nagyjábóli érték, nem probléma az sem, ha ez csak 50 mp.
Lehet hogy az én "hülyeségem" de ha mindkét értéket állítani akarod akkor mikrovezérlővel csinálnám . Egy 16*2 es Lcd két gomb meg egy relé , és a kijelzőn láthatod a beállított értékeket és akár még a kapcsolásig hátralévő időt is .
A hozzászólás módosítva: Okt 15, 2022
555-el volt időzítőm 5min-re, 2-4sec lengéssel működött.
Ha pontos kell, én beírnám egy 12Fxxx-be és csókolom. Pontos is, állítható is, pár alkatrész... nem érdemes alkatrész temetőt csinálni 2022-öt írunk. Mire leírtam el is mondtad A hozzászólás módosítva: Okt 15, 2022
Bővebben: Link Egy 4060, pár alkatrész...( a két idő csak egyben állítható )
Ki mit tud... Mennyire akar belemélyedni. Nulláról kezdve azért gyorsabb a két IC....Ha programozni tudna, nem kérdezne ilyet.
A hozzászólás módosítva: Okt 15, 2022
Ennyit tudok segíteni.
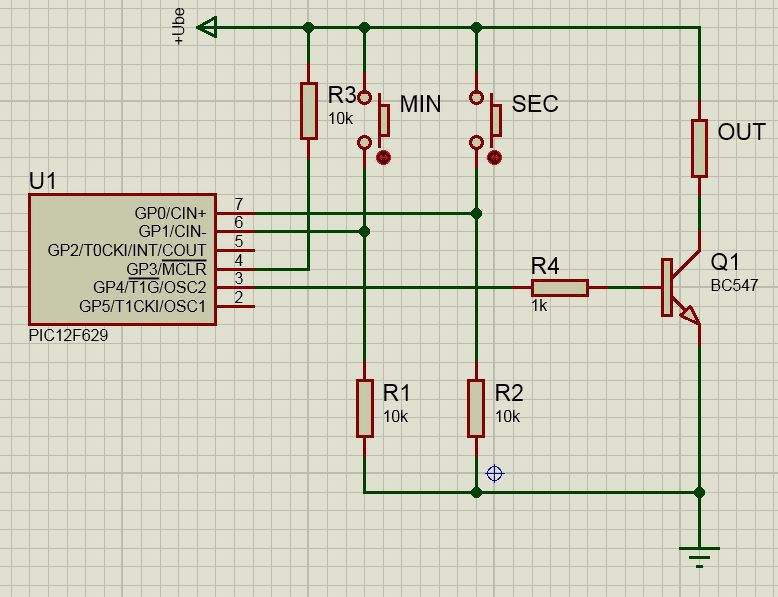
12F629 min gomb állítja a percet (30sec lépésenként) amig nem, a a sec gomb (1sec lépésenkét) a bekapcsolt állapot. felső korlát nincs, áramtalanítás után minden 0.
Hello! (Nem lett volna szükséges új topikot nyitni. De..)
Itt van egy megoldás NE555-el. Igaz már szélső eset az egy perc analóg módon de még "belefér". Nem írtad mit vezérelnél vele, mert itt a magas szint az 1 perc és az alacsony az 1 sec. De vagy használsz egy egy tranyós jelfordítót (invertert), vagyha mód van rá, akkor (pld. relénél) a terhelést a kimenet és a táp közé kötöd. Ha változtathatóra szeretnéd, akkor a két ellenállást lehet potival állítani, persze illendő tartományban, és nem a nulla és végtelen között..
Szerintem ez a megállapítás is városi legenda kategória, amit egyszer valaki kitalált és sokan bólogattak rá. Meg tudnád mutatni, hogy a számításaid szerint mekkora a stabilitása egy 1 perces RC tagnak?
Készen is kapható LED-es változatban: Astabil Multivibrátor. Az általad kívánt időzítéshez ki kell cserélned az egyik 10µF-os kondenzátort 220µF-ra és a hozzá tartozó ellenállást 100k-ról 270k-ra. Ahogy írtad, nem fontos a pontos időzítés, akkor ez a legegyszerűbb megoldás. Az ellenállásokkal párhuzamosan kötött potméterekkel külön-külön tudod változtatni az időzítéseket (ebben az esetben kisebb ellenállás értékeket kell használnod, mert a potméter ellenállása hozzáadódik).
A hozzászólás módosítva: Okt 16, 2022
Kaqkk mester szerintem a nagy kondenzátor szivárgó áramától félhet, ami adatlap szerint borzasztó, és nem kézbentartható.
A hozzászólás módosítva: Okt 16, 2022
Csakhogy az is konstans (mérési hibán belül), mindegy neki, hogy rövid vagy hosszú ideig van. Ez a legenda régre nyúlik vissza, amikor az alu kondik hosszú idejű stabilitása rossz volt, idővel csökkent a kapacitásuk. De mostanra már lényegesen jobb alkatrészek vannak, nagyságrendekkel stabilabbak.
Nagyságrendekkel stabilabb, meg jó kérdéskör eléggé relatív. A régi kondik nem tudták mi a low ESR de 30-40 évig húzták. Az újak, a modern kapcsolástechnikának hála akár 1 éves is lehet 10-20% átvezetés.....Az hogy azonos körülmények között mit tudnának nem tudom, de mindig tetszett a modern szó olyan szerkezetekre amik silányabb minőségűek a régebbieknél. ( tudnának jobbat gyártani, de az általunk olcsón beszerezhetők nemigen ütik meg a mércét...néha a polcról levett újat inkább kidobom, mert némely szerkezetben 5-10 év után is nagyságrendekkel jobb paraméterű van)
Sziasztok,
Mindenkinek nagyon köszönöm az ötleteket, javaslatokat. Azt hiszem nekem valóban Josi777 javaslata lesz a nyerő, ez tűnik a legkönnyebben megoldhatónak. Még egyszer köszönöm! Üdv Péter
Fene se rohangál púpos kondit cserélni.
Akarom mondani, lehet jót is csinálni, akár elsőre is...
Sziasztok!
Egy időzítő kapcsolást keresnék, ami az alábbi feltételeknek megfelel: -12v-os tápfeszültségről működjön -a vezérlő jel ( +12v vagy - 12v ), tetszőleges, és bár meddig rajta maradhasson - a vezérlő jel megjelenése után, állítható idő múlva ( 1sec-10 min ) húzzon meg egy relét 2-3 másodpercre -amennyiben a vezérlő jel a beállított időn belül meg szűnik, úgy az egész törlődjön Ha valaki ismer ilyen kapcsolást,akkor megköszönném ha megosztaná velem.
Hello! Feltételeztem, hogy a -12V alatt, nem a mínusz 12V-ra gondoltál, hanem a +12V-hoz tartozó GND-re. Ha még is akkor egy BX55C12 zénert teszel sorba az LIn bemenettel.
Reméltem, nem arra gondoltál, hogy egy beállító szervvel fogod az 1sec..10perc közötti időt állítani, mert az 1:600 állítás. (Kissé eltúlzottnak tartom a dolgot) Itt kiválasztod valamelyik Q kimenetet, a trimmerrel pedig beállítod az időt. Azt kb 1:10 arányba tudod állítani.
Szia!
Nagyon köszönöm a rajzot. Igen, a -12v-on a GND-t értem, csak én mindig így mondom. Ma megrajzolom a nyák tervet,holnap összerakom és majd beszámolok hogy milyen lett. Köszönöm.
Köszönöm, a linket elmentem. Sokféle időrelé van benne,majd jobban átnézem őket. Sajnos a helyi vill.szer boltban csak két félét árulnak,de egyik sem tudja azt amit leírtam.
Ha nem akarod napi szinten tekergetni, és +/- 1..2 perc nem számit, ennél nincs egyszerűbb, jobb.
Pontosan. Egyszer beállítom és kész. Az hogy nem atom óra pontosságú,nem érdekel, csak a beállított körülbelüli értéken maradjon.
Szia!
Még egy kérdés. A képletbe ha az értékeket behelyettesítem, akkor az ohm-ban és Farádban értendő,ugye? Valamint a Qx helyére azt kell beírnom hogy pl: Q10 vagy Q14?
Igen, mindent alap mértékegységben szokás beírni, és akkor abban is kapod meg az eredményt.
Majdnem: Q6 -> 2^6=64 Q8 -> 2^8=256 Q12 -> 2^12=4096 Q14 -> 2^14=16384 Ha más lábat használsz, akkor hasonlóan... A hozzászólás módosítva: Jan 13, 2024
|
Bejelentkezés
Hirdetés |













