Fórum témák
» Több friss téma |
Az első része a kérdésemnek ez lenne:
Arra lennék kiváncsi, hogy van ez a nagyon kis okos jószág, HV823 EL panel driver, ugye. Ha ez "Önmagában" (náhány kis külsős alkatrésszel) képes mint a feszültséget, mint a frekvenciát előállítani, egy EL panelnek, kb 3-12inch³ területet meghajtani, akkor lehetne ezt "nagyobban" létrehozni? Mondjuk, biztos vagyok benne, hogy igen, szóval rossz a kérdés. Hiszen ha egy 4x5mm chip megoldja, akkor ez nyilván "erősebb" kivitelben is elkészíthető. Magyarul, [u]egy DC áramról működő kb 100-120V AC kimenettel rendelkező, 600Hz-900Hz (lehet kicsit magasabb is) frekvencián működő transzformátor nélküli invertert szeretnék csinálni.[/u] És habár lehet ilyen invertert kapni, EL panelhez, (a sima EL wire inverterek nem jók.) azt nem tudom ugyan tarnszformátor nélküli e, de én pár dolgot majd egybe akarok éppíteni vele és ezért akarom majd én elkészíteni. (Mint példaúl egy vezérlés stb. De ez most nem fontos. ) Második része: Azért jutottam arra a gondolatra, hogy "transzformátor" mentes legyen, és a HV823 nagy tesója, mert rohatt hosszú nyomozás után sem tudott senki segíteni, hogy miként csináljak transzformátorral egy ilyet! Ami még jó is lenne ugye! Itt nem az áram kör volt a gond, az most is megy teszt üzenben az asztalon, ugye arra van bőven anyag, hogy csináljon az ember egy 600Hz-es generátort. Na de itt vége is a dalnak. Mert a transzformátor típusa már nem mindegy! Tudom, hogy egy pl. EI vagy EE vas mag nem igazán van erre a frekvencia tartományra kitalálva. Habár most is egy 230V 2x16V trafót fordítva bekötve hajtok meg 600Hz-en és mérésre jó. De azt mondják ha leterhelem, meg fogok lepődni a 10x feszültség esésen. Igen, én is tudom, nem lehet vele megcsinálni egy ilyen invertert, de csak ez volt itthon és már annyira akartam látni működni Azt mondják mások, hogy toroid trafó kellene. Az birja ezt a frekvencia tartományt. De se időm se kedvem nincs trafót tekercselni nem beszélve, hogy arra alig találok infót, hogy a frekvenciát miként vegyem a számításba bele. Egymillió videó van, meg írt anyag, és alapvetően nem is gáz kiszámolni a toroid tekercselést, de sehol nem igazán említik hogy milyen frekvencián akarja az ember üzemeltetni! Az meg azért fontos lenne a számolásnál. Összeségében nincs időm és kedvem valamivel ennyit bajlódni. Inkább megcsinálnám transzformátor mentesen A meghajtandó EL panel nem követel tiszta szinusz hullámot meg hasonló, a frekvenciának sem kell pontosnak lennie. Csak kb kell az a 600Hz, de 900Hz-en is jól érzi majd magát. Tehát nem ez a fontos. Végső ötletem: Már azon is gondolkodtam, hogy igen egyszerűen egy EE trafóval, (de készen is lehet ilyet kapni) csinálok egy 12V DC-ről 150V DC körüli feszültség növelőt, és annak a kimenete után alkalmazok egy h-bridge meghajtást, 4 MOSFET-es "váltóáram" "generátort" és kész. Bár ez majdnem a HV823 lenne? Nem de? Vagy: Várom minden megtisztelő segítőkész ötlet gazdád, hogy tudnék egy ilyen "EL invertert csinálni". NEM, nem jo a sima EL inverter amit lehet kapni, 1, túl magas a frekvenica és 2, csak kis teljesitményben van olcson. Tisztelettel köszönöm!
Trafó nélkül nem fog menni.
Régebbi rádiók, erősítők kimenő trafóiból meg lehet oldani, hiszen azok akár 20 Hz-től 20 kHz-ig is képesek átvinni a hangfrekvenciát. De általában bármilyen vasmag jó ami 0,35-ös vagy vékonyabb lemezből készül. A toroidok nem ilyen frekikre készülnek. De abból is lehet találni vékony és jó lemezből készülteket, csak nem jellemző.Mivel fogalmam sincs, mi ez a HV823 meg az EL panel, csak ilyen tanácsot tudok adni. ![]() Az iparban elég gyakori a 400 Hz használata, azok a trafók is bőven elmennek 600-900 Hz-en
Nagyjából le is írtad a megoldást. DC/DC konverter, majd teljes hidas DC/AC konverter. Ez utóbbi lehetne akár félhidas is, pl. IR21531-el vagy sima IR2153-al (pl. 300V DC -> 150V AC).
Vagy ugyanez az IR IC, alacsony feszültségről, push-pull -ban + megfelelő trafó. EE, EI és toroid vas is használható ekkora frekin, csak megfelelően kell méretezni. Trafó méretezés cikk Bővebben: Link Trafó számolások Bővebben: Link Szerintem nagyjából ezt a választ kaptad tőlem pár hete email-ben is, néhány cél IC típussal együtt... Sőt mintha IR ic-s rajzokat is küldtem volna... A hozzászólás módosítva: Dec 28, 2023
Az elsőre írt DC/DC , majd DC/AC konverterrel talán jobb megoldást kaphatsz, mert a DC/DC lehet stabilizált kimenetű, és így kisebb lesz a változás a terhelés hatására.
Az is emelett szól, hogy a trafó méretezéssel egyelőre talán túl nagy fába vágnád a fejszét. A hozzászólás módosítva: Dec 28, 2023
Ha megnézed az adatlapot, a tekercse 70-90 kHz-en megy. Tehát ha hasonló funkciót akarsz nagyobb teljesítményen megvalósítani, amit a végén írtál, hogy először DC nagyfesz, majd hídmeghajtás kell. De az adatlapon kisebb feszültségek és kisebb frekvenciák szerepelnek.
Szia! Igen, abból indultam ki amit kaptam tőled! Köszönöm itt is! + még keresgéltem és láttam sok EL panel driver IC van. A HV823 tetszett. Fogok is egy par félét tervezgetni mert bukósisakokba és bicó bukókba, laptopokba majd, meg ahova akarom a "fényt festeni"
oda atom jó kis cucc. Nyilván nem elég, szóval mini invertert is kell csinálnom, de arra ott van amit küldtél is, csak majd egy EE14 Audio POS transzfromátort használok. Az biztos meg hajt egy picit nagyobacska területet is. Találtam egy kapcsolást, valaki azzal csinálta, de nem irta le a szerencsétlen mekkora a JEDI POWER az egésznek. Szóval csak találgatni lehet. https://theorycircuit.com/diy-el-wire-inverter-circuit/
Na igen, valahogy éreztem ez jó megoldás lehet, de mivel nem igazán vagyok elektromérnök, azért nagyon kell a segítség, amit mindenkinek nagyon köszönök!
És igen, a transzformátor soha nem volt az erőséggem és túlon túl idő igényes, az már tényleg nem fér bele. Nem az, hogy nem szeretek tanulni, mert nagyon szeretek, de most az már kicsit sok azért. És nem egyet kell majd ebből készítenem, tehát... na érthető gondolom. A baj ott kezdődik, hogy ha meg is értettem hogy működik a DC DC konverter, pl. itt egy jó cikk, elmagyarázza rendesen https://www.instructables.com/DC-DC-HV-Boost-Converter/ az még nem azt jelenti hogy tudok is egyet tervezni, főleg nem teljesitmény szerint. Tehát hogy birja szuflával is Amugy 110V AC kell a végén. Kb. Tehát 150-160 DC elég lesz. Miért akarom én csinálni a DC DC részt? Nos nem feltélen akarom, csak 1, amit kapni, vagy eddig találtam azok top 80V -ig huzzák fel a 12V-ot. Van is itthon pár darab igazából 2. Vagy akár tudnak 150-500V -ig is, csak rohatt kis teljesitmény mellett. És nem tudom őket átalakítani segitség nélkül, mint ahogy teljesitményarányosan megtervezni sem. Kell keresnem, egy kész kapcsolást ehez. A kettőt meg majd szépen EasyEDA-ban összerakom / megtervezem. Ha esetleg valakinak van valami.... azt meköszönném, de keresgélek minden nap.
Igen, megnéztem rendesen, átolvastam, csak elfelejtettem leírni mindent. És igen, kisebb a feszültség, de az EL festék erre nem annyira érzékeny. Amúgy majd tesztelem. De masik adatlapon irja, több frekin is tud pörögni. Remélem jó lesz, mert az a kis picur "izgatja a fantáziám"
Köszi neked is!
Nem igazán mennek mert 19khz-es trafót már ferritből kellett méreteznem. Max 6khz volt még a jó kimenő aminek volt teljesítménye.
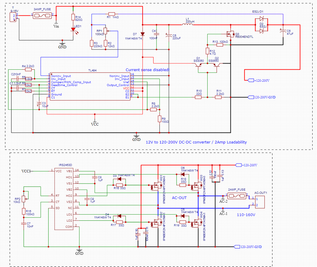
Köszönöm. Ezeket mind ismerem, egysincs köztük ami alkalmas lenne. Nagyon magas frekvencián pörögnek. És a TL494 ami vezérlni, nem tud olyan alacsony frekin menni (datasheet alapján néztem) ami nekem kell, + a ferrit mag "sem jó" alacsony frekin, elméletileg. Teljesen kivannak ezek zárva. De már éptítem a saját DC-DC konvertert és abból egy full bridge-el megcsinálom a kimenő 600-800Hz-et 110-160V-on. Már meg van a megoldás csak lassan haladok. Előszőr átalakítottam egy olyan DC AC konvertert, ami csak 60V-ot tudott. Már tud 160V
és tud Ampot is azért. De még mennek a kisérletek
Hello!
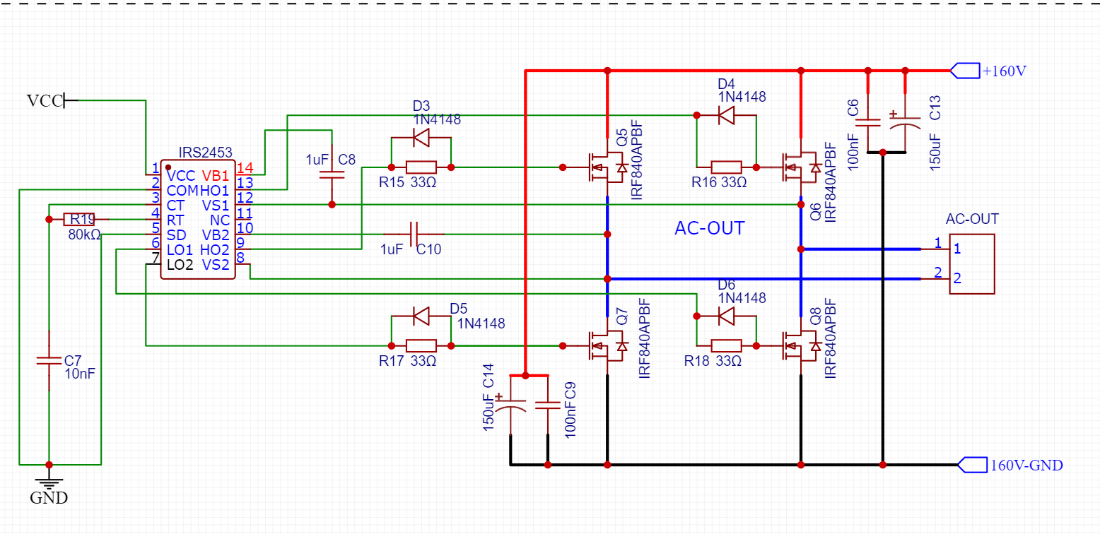
Eljutotatm a kivitelezésig! Imádom az elmélet megvalósulását gyakorlatban! Nos, ebben az esetben, csak félig. Sajnos van egy kis gondom, a H-bridge-el. A DC-DC rész szépen működik, azaz már működik. Nagyon apróságokat elrontottam, és végűl pár óra nézelődés - javítás után, elindult De hát a teszt tudatában rendeltem a paneleket. Nem is terveztem meg őket véglegesre, csak „nagyjából”.Viszont most nem találok infót és valami nagyon nem jó! Röviden: Ahogy belültettem a 4 MOSFET-et, azonnal zárlatot kaptam. Hatalmas amper felvétel a 12V részen. Nos csak pillanatokig, mert nem engedem ilyenkor rá fullra. „érintőt játszok csak” és a tápomon látom az amperérő repeszt… Tesztelt, új MOSFET-ek voltak, most vettem őket pont itt a hestorban. Felmerült bennem, egy olyan, hogy azért mert az IC-t „még nem raktam bele”? Ezért történhetett valami? Tehát nem vezéreltem a 4 FET-et csak pihentek ott? Ez lehetett a baj? Nos, nem tudom, ezért írok! Nem raktam bele mert féltem az IC-ket és akkor szoktam bele rakni, ha tápok rendben vannak és nem történik egyéb galiba. Most kiszedtem FET-eket és a DC-DC rész megint szépen megy. Érdekesség, hogy kimértem a FET-eket, multiméteres teszt ugye, és totál nem azt mutatják amit az újjak. Az újjak, ugye zárva vannak, majd ha a G-t -re rakom a műszer zsinort akkor nyilanak. Nos, most ezek amelyek kikerültek, mind nyitva vannak, nem tudom vissza zárni őket. Nem tudom ez most mit jelent. Ezért más tesztet is csináltam. A képeken látható az első prototipus, amivel kezdtem. Átalakítottam egy „gyári” 12V-ról 50V-ig konvertáló 250W-os DC-DC modult. Ezen szépen jön a 150-170V. Ilyen röptépen készült cucc. Na, ez pont jo most tesztre! Ebbe bedobáltam egy két FET-et most amit nem tudok eldönteni jók e. Láss csodát, pörög vele a DC-DC konverter és jön a 170V szépen. Most akkor JÓ vagy ROSSZ a FET, ugye? Mit mondjak erre, nekem jónak tűnik. De a fő kérdés akkor! Mi történt, miért történt, miért nem megy az a szimpla kis H-bridge! ? Miért kapok zárlatot!? Nem merek berakni több FET-et azért nem olyan olcsó. Ha megtisztelnétek valami iránymutatással, segítséggel, nagyon boldoggá tennétek. Mivel haladnom kellene, sok másik kis inverter is lassan tesztelés alá kell kerüljön! Pl. a HV823 -ak is épülnének ugye… meg más dolgok is. De csak szép sorjában! Majd mutatok mindent! remélem jól fognak menni azok is mert érdekességeket készítek. Köszönöm szépen!
Ez egy info is egyben, nem csak válasz, de azért írok erre választ, mert kicsit ehhez kapcsolodik a kérdés is.
1. Sikerült közben! (előzetes bejegyzésemben írtam, hogy gond van, nos már nincs... talán.) Van AC feszültség. Beraktam kisebb, olcsobb FET-eket és elindult vagy mi...Aztán beraktam az IRF840-eket, és megy azzal is. Nem tudom mi volt, igazam volt e, hogy a meghajtó IC nélkül nem kellett volna a DC feszültséget ráengedni vagy sem. De ha valaki megválaszolja így utólag is a kérdésemet, annak örülnék. 2. Azonban, valami még mindig fura! 100V-ra állítottam a DC-t (most mindegy is mennyi) és nem kevesebb az AC feszültség, hanem több! 111V. Irtad, Skori, hogy 300V DC -> 150V AC. Én is olvasgattam erről a DC-ből AC, mennyi feszkó kell stb, de nem igazán merűltem bele, mert mondom úgy is lesz ott bőven DC, szóval nekem a 110AC csak összejön majd. Össze is jött, csak ugye valami azt súgja nem jó ez így? Hogy kell ezt pontosan kiszámolni amúgy? Vagyis, dehogy is érdekel pontosan, csak nagyjából, mi a lényeg itt? Mert nem szeretném, hogy valamin elcsusszak, már pedig ez a "több az AC mint a DC" helyzet most fura! Köszönöm szépen. Idézet: Igen. A FET-ek gate elektródáját nem szabad hagyni bekötetlenül lebegni.„.....igazam volt e, hogy a meghajtó IC nélkül nem kellett volna a DC feszültséget ráengedni....” Az AC feszültség értéke több dologtól függ. Először is AC esetén "pillanatértékek" vannak, hiszen folyamatosan változik, és polaritást is csrél. Ezért AC feszültségből megkülönböztetünk: csúcsértéket, csúcstól-csúcsig vett értéket, átlagértéket, abszolút-átlagértéket, és effektív értéket. Ezeknek az egymáshoz viszonyított aránya függ a hullámformától is. Ha a műszer "true rms"-t tud mérni, akkor effektív értéket mér és jelez ki. aelyik nem true rms jelzéssel ellátott, az többnyire abszolút középértéket mér és olyan szorzóval jeleníti meg ami megfelel szinuszos jel esetén az effektív értéknek. Hogy a helyzet bonyolódjon még egy kicsit, ha a hullámforma nem szinuszos, akkor a fenti két műszer, két különböző értéket fog mutatni. Ráadásul még szinuszos jel esetén is csak 50Hz-en mutatnának hasonló értéket, nagyobb frekvencián teljesen másképp is viselkedhetnek. Az áramkörödben egy teljes híd áramkörrel állítod elő a feszültséget, aminek a csúcsértéke kb. megegyezik a bemeneti DC-vel (félhíd esetén pedig a felével). De mivel a hullámforma nem szinuszos, ezért a fentiekkel összefüggésben, a multimérterrel mért értéket nem lehet túl komolyan venni, és főleg nem érdemes pontos értéknek venni. Ilyenkor pl. oszcilloszkóppal lehet korrektebb mérést végezni (vagy elhiszed, hogy kb a bemeneti DC-vel egyező feszültséged van). És hogy a kép teljes legyen, akár valami baki is előfordulhatott, de ha jól működik az áramkör, akkor talán tényleg csak mérési anomáliával találkoztál. A hozzászólás módosítva: Márc 4, 2024
Nagyon köszönöm! Tényleg! Nagyra értékelem!
Közben kicsit többet elolvastam máshol is erről és örülök, hogy írtad és pont ezt emelted ki, mert akkor jó irányba tapogatoztam: Idézet: „csúcsértéket, csúcstól-csúcsig vett értéket, átlagértéket, abszolút-átlagértéket” És használtam egy online tesztert / számolót ami pont azt mutatta átlagérték esétén ami nekem van. 100V DC - 111 AC. Ebből már összeraktam, hogy más lesz itt mint amit multiméteremen én látok! Ismét köszönöm, mert nagyon sokat tanultam most ebből is! Teljesen érthető amit írtál! Találtam jó áramkört a szinusz hullámra is, - valójában ugyan ez csak néhány kiegészítő van még - de nekem teljesen felesleges lenne a felhasználás miatt. Persze, szerintem még így is bonyolult ez az inverter arra amire kell. De amiket találtam azóta is, melyek jóval egyszerübbek, azok mint ferrit trafósak, és ahogy írtad is korábban, nem akarok abba bele merűlni. Nem ezeknek az áramköröknek az építése a célom úgye, és ezer másra kell figyelnem a projektjeimnél. Meg amiket találtam, olyan a trafó benne, hogy SEHOL NEM TALÁLOM... senki nem nagyon árúl, ehhez cuccot. Ugye. Van egy jó leírás itt: https://wiki.seeedstudio.com/Grove-EL_Driver/ Ahol áramköri rajz, trafó méretezés minden van... csak nem akarok tarfókat gyártogatni! Azért az gazdásgilag nem éri meg ![]() ![]() Ui. Amúgy, így is úgy is akartam egy kis műszeres oszcilloszkópot szeretzni. De látom szükséges is lesz! Mivel azért tudnom kellene mennyi is az anyi! Még ha nincs volt pontosságú követelmény, akkor is kell tudni úgye mit állítok elő! ![]() Még egyszer köszönöm! A hozzászólás módosítva: Márc 6, 2024
Néhány észrevétel:
-A fetek bemeneteire illik egy-egy kb. 10K-s ellenállást tenni, és így akkor IC nélkül sem lesz probléma. -Nem mutattad meg a nyák rajzolatát, de az legalább olyan fontos, mit a kapcsolási rajz. Abból ami a beültetési elrendezésből látszik, úgy tűnik túl nagy gate köri hurkokat csináltál (itt minden mm számít), illetve a fetek nyakán sem látszik a DC táp hidegítése. Lehet hogy így is működik most, de nagyobb frekvencián nagyobb áramok mellett ezek mind okozhatnak "érthetetlen" összenyitásokat, túlfeszültségeket, amik tönkre teszik a feteket.
Nagyon köszönöm!
1. Nem gondoltam ellenálásra, mert nem vagyok pro, azért is vagyok itt. Ez a bekötés tulajdonképpen az IC adatlapján is rajta van, de valami villamosmérnök honlapjáról szedtem, ahol ő így tervezte meg. (Nem jelenti hogy jó! Csak infórmációképpen közlöm.) Én meg nem értem pontosan, mi van ha a bemenetre rakok egy negyed wattos ellenálást, miközben 5-8Ampt terhelés lenne a kimeneten. De szívesen vennék egy magyarázatot erre is! Nagyon köszönöm.2. Csatoltam. És értem amit írsz a hurkokkal. Köszönöm. Most megint tanultam! De tényleg csak TESZT-nek terveztem és rendeltem! 3. Idézet: fogalmam nincs miről van szó! „fetek nyakán sem látszik a DC táp hidegítése” de ha kifejtenéd megtanulnám! Köszönöm!4. Nem fog csak 600-1200Hz-en menni. Max! Már megcsináltam állíthatóra. 5. ÚJ kérdés: A TL494-en nem akarok bajlódni - de értem azt hiszem, hogy kell beállítani - a túláram védelemmel. Ezen a teszt panelen még rajta maradtak az ehhez valaki által rajzolt alkatrészek, R1, R4, R9, R10, RP2 de ugye nyilván nem lenne megfelelő szerintem, élesben. Hiszen nem ehhez készült. Beállítani sem tudnám mivel nem tudom terhelni egyenlőre rendesen, állítható terheléssel, szóval sok értelme nincs, lehet több gondot okoz mint hasznot. Hiszen ha előbb letilt mint kellene... értitek. De mind ez nem is fontos nekem, szeretném kidobni belőle, úgy sem akarom TÚL terhelni. Légyszíves nézzétek meg nekem, hogy ez így jó lesz e? (valaki így tiltotta le... koppintottam.) Csatoltam a rajzot ehhez is. Mert most már szeretnék egy véglegesebb és kissebb verziót készíteni, max 2Amp terhelhetőséggel, és ezt akár SMD-ben is meg tudom csinálni, ahogy néztem bizonyos alkatrészeket már. Sőt van is itthon ez meg az. Még induktor is van SMD-ben ami vágja a 2Amp-ot. Természetesen ez sem lesz "kijáratva fullra". A lényeg, hogy ha segít valaki, akkor biztosabban meg merem tervezni és leadni gyártani, mert tudom nagyobb esélye lesz. Meg tervezés után, bedobnám ide, és esetleg ha szemügyre veszi valaki, akkor nyugottam lehetek. Nagyon köszönöm!
Üdv! Fogalmam sincs mi ez és hova megy...
![]() De ilyen nyákot biztosan nem terveznék, ennyire kicsi szigetelési távolságot bármi mástól, az biztos. Ha egy hangya rávégzi a kisdolgát, már mindenfelé megy a villany. Azt a távolságot lehet állítani a tervezőben, igaz, én csöves nyákot csináltam telifóliásra, de 2 mm szigetelési távolságokkal.
Ez igaz! Köszönöm a segítséged! Figyelni fogok erre a jövőben!
De benne kellet maradni a 100x100-ban anyagi okok miatt És ahogy most említem többedszer, TESZTelni akartam csomó mindent, gondoltam a tesz erejéig jó lesz. Amúgy ez volt a második éles legyártott - és tervezett - nyákom életemben örülök, hogy jó lett meg működik... LoL mindig remegve adom le gyártásra ![]() Amúgy ettől, a teljesítményben brutál verzótól még messze vagyok, - kell majd! de nem most - nekem igazából a kicsik kellenek előszőr. Ott gondolom nem lesz akkor gond a távolság, bár ott is figyelek akkor. Azonban ott még kisebb hellyel kell számolnom. Most tervezem ezt éppen át a fenti verzót, 2Amp-ra kb. kb. ...ha a fenti kérdésemre majd kapok választ. ![]() De akkor gyártás előtt be rakom ide és ha megnézed, meg más is, akkor lehet még jó is lesz? Előre is köszönöm! Idézet: „Üdv! Fogalmam sincs mi ez és hova megy...” Hát, ez egy sima transofrmátor nélküli inverter lenne, ami abból kicsit más mint a többi hogy 600-1200Hz AC kimenetre voltszükség 110-160V mellett. Mondjuk úgy EL panelt fog hajtani! De nem. technikailag igen. De azért kell megcsinálnom magam és nem venni, mert 1 drágák, és nem olyanok mint ami nekem kell! Plusz, több félét is kell gyártanom, mert minden project egyedi lesz, méretben, teljesítményben, és helyben, és áram ellátásban és vezérlésben (sok kap sequenser-t is arduiónkkal, effektek miatt). Lesznek nagyon pici helyek és projektek, melyekhez a fórum témában említett HV823 chippel építem meg. Már minden itthon van a HV823 tesztekhez is, csak a forrasztó pasztát várom. Tegnap készült el a kezdeleges SMD forrasztó padom is Köszönök minden segeítséget mindenkinek ismét.
Köszönöm a választ! A 100x100 mm a szigetelési távolságok nagyobbítása mellett is maradhatna. Egyszerűen borzongató az a parányi szigetelő csík, forrasztási folyasztószer maradék, egyéb is bajt okozhat és nem is látszik, hol a baj.
A "fogalmam sincs" csak azért van, mert alapjában a működés, felhasználás nem érint, nem is mélyedtem el benne, csupán a gyakorlati megvalósítás ébresztett kétségeket bennem. Sok sikert! A hozzászólás módosítva: Márc 7, 2024
A 3. pontról;
Hiába jár az áramkör 1kHz körül, a fetek kapcsolási sebessége 100nsec körül lesz valahol. Ilyen gyors áramváltozáskor az éppen kikapcsoló fetet a vele sorban lévő fet parazita diódája védi meg a tápon (pontosabban a tápon lévő kondenzátoron) keresztül a túlfeszültségtől. Tehát a sorba kötött fetek és a táp szűrése minél kisebb induktivitású hurkot kell hogy alkosson. Ezt könnyebb megvalósítani, ha a sorba kötött fetekkel (hídágakkal) párhuzamosan hidegítő kondenzátorokat teszünk a fetek közelében. A nyák tervezést is célszerű ehhez az elváráshoz is igazítani, azaz a két oldal lehet a táp két pontja, amit minél kisebb induktivitással, minél nagyobb párhuzamos felületekkel alakítunk ki, amiket szükség esetén minél rövidebb vezetősávok tagoljanak.
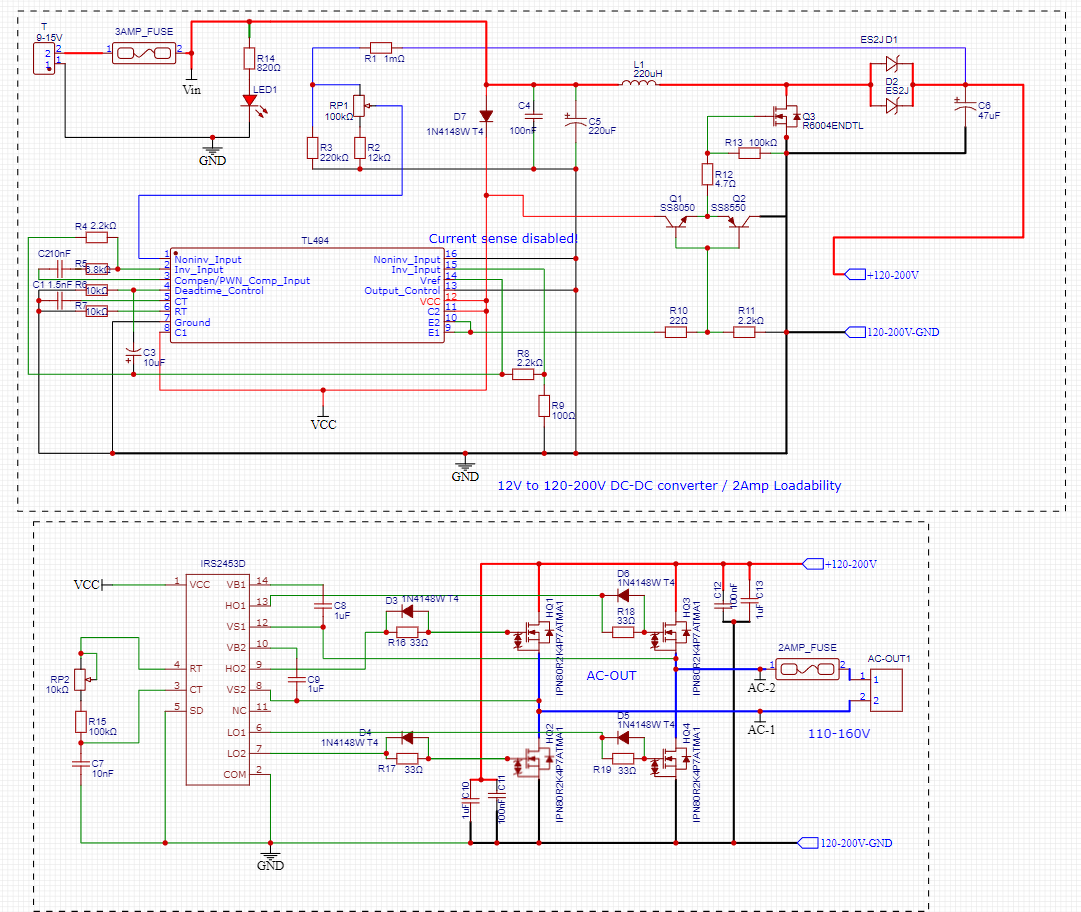
Nos, nagyon köszönöm ismét, ebben is egy kicsit jobb lettem! Úgy gondolom értem, és be is csatoltam egy gyors kapcsolási rajzot, hogy jól értem e? Ha igen, akkor meg szeretnem majd csinálni - nem azzonal - az áttervezést is.
De előbb akkor a kis tesóját csinálnám meg ennek a verziónak, és azon fogom alkalmazni a tanultakat. (Mert azt szeretném elsőnek, élesben használni.) A kérdésem még ami azért fontos lehet: 1. Mekkorák legyenek ezek a hidegítő kondik kb? Mert fogalmam nincs mi lenne a jó. De úgy kellene, hogy ez a kisebb verzó, jelenleg 54x95mm panelre készülne, mert ebből a szerelő dobozokból van pár itthon. Tehát a kondiknak is el kellene férni benne, a panelen. Vagyis a lehető legkissebbet szeretném választani fizikailag. 2. Egy fentebbi válaszomban, kérdeztem egy kérdést, 5-ös pont. Esetleg ebben tudnál tanácsot adni, meg nézni, hogy a TL494-en jól "tiltottam" e le az áramerősség kontrol részt az IC második összehasonlító bemenetein? Fontos lenne, mert a mini invertert tényleg jól akarom megtervezni, a lehető legevesebb hiba mellett. Vagyis nagyon jó lenne hiba mentesen Tisztelettel köszönöm!
1. Az elkót nem muszáj több részre szedned. A kondi értékét abból is meg lehet becsülni, ha mondjuk kb. 1usec ideig 1A-t magára kell vennie úgy hogy 1V-nál jobban ne emelkedjen rajta a feszültség, akkor 1µF-ra van szükség. Szóval inkább 1µF-os kondik kellenének a 100nF-osok helyett vagy mellett.
160V-os DC feszre legalább 250V-os smd kerámia kondikat keresnék. 100nF-os és 1µF-os is elérhető X7R dielektrikummal. A 100nF-os 1206 méretű is lehet, ami elég kicsi, hogy a fetek mellé lehessen tenni. Jobb műszaki megoldás lenne valamilyen fólia kondenzátor, de az elég nagy méretű, nehezebb megtalálni a jó elrendezést. 2. Nem foglalkoztam mostanában a TL494-gyel. Ahogy nézem a nem használt erősítőt alacsony szintre kell ültetni; az invertáló bemenetet mondjuk az Uref-re kötöd, a nem invertáló bemenetet a GND-re.
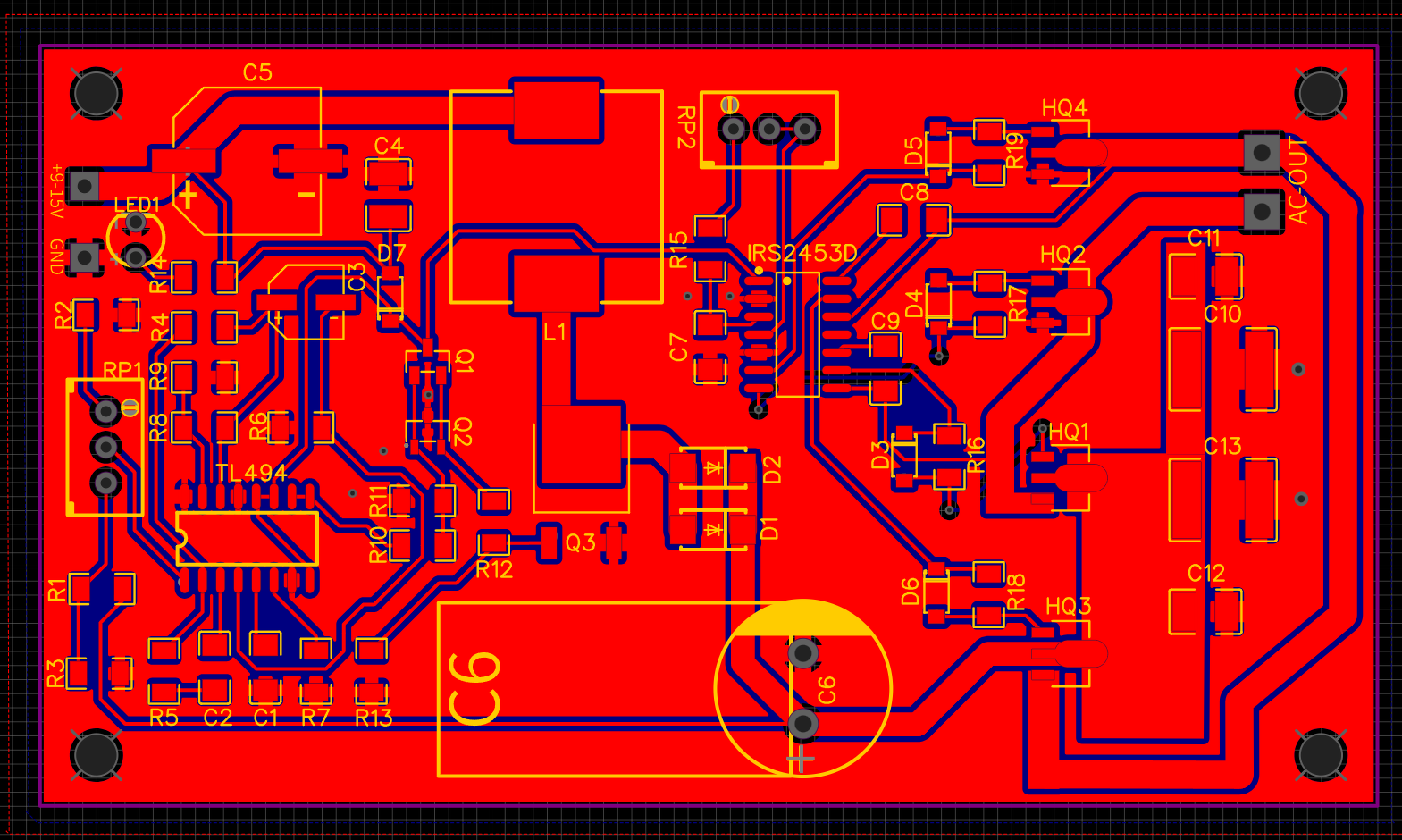
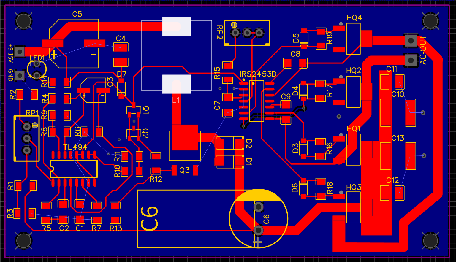
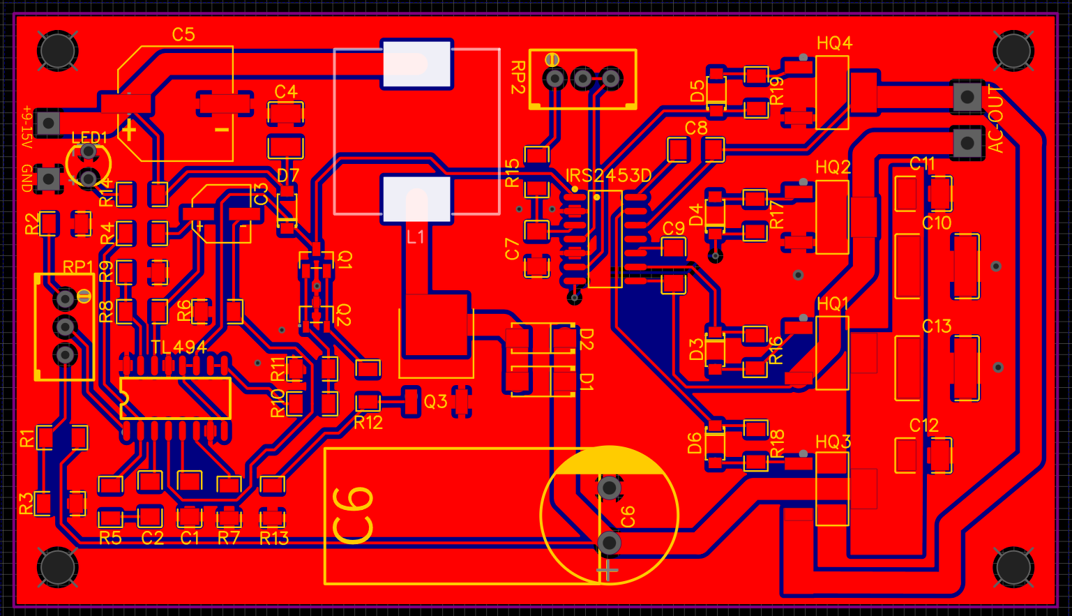
Elkészült egy előzetes verzió. Meg kérlek szépen, átvizslatod nekem, hogy nagyjából elfogadható e a kivitelezés? Nagyon szeretném ha nem csak "két percig működne".
![]() Remélem a hidegítés sikerült? ![]() Azért alkalmaztam 100nF-ot is az 1µF mellé. Négy képet raktam be, hogy jobban átlátható legyen + kapcs.rajz. A HQ-1-4 FETeket azért választottam, mert 2.5Amp terhelhetőségük van és annyit soha nem fognak kapni, tőlem legalább is nem. Mivel, a fogyasztót tökéletesen kitudom majd felülelet alapján számítani mennyit is fogyaszt majd. Meg közelíteni nem akarom és fogom majd a 2Amp-ot sem. Valójában top 1 de maximálisan is csak 1.6Amp a felső érték amivel terhelve lesz (az is csak esetleg!). C6 - kondi. NEM találtam - pedig sok boltot átnézétem - olyan SMD típust ami nem magasabb 12mm-nél. Simában viszont el lehet fektetni, ahogy az látható is és be fog csuszni a házba. (két féle dobozkám van itthon, egyik sines, másik csavaros. Hála a jó égnek a méretük közel azonos, és így mind kettőbe építhető lesz!) Q3 asszem 4Amp típus, szóval azzal nem hiszem, hogy gond lesz. Köszönöm szépen! A hozzászólás módosítva: Márc 9, 2024
Bocsánat, hogy megint gyakorlati témát pedzegetek.
Egyszer egy cégnek egy TV doboznyi nyákot javítottam. 3 féle vezető szélességgel tervezték, a legvékonyabbnál nagyon sok volt a gond, nyilván gyártási hibából is. Tetszőlegesen, forrpontnál, vagy a vezetősáv bármely részén az alámaródás miatt megszakadt nagyon sok vékony vezetősáv. A forrasztás gátló bevonattól szemmel egyiket se lehetett látni' Ott se volt semmilyen kényszer a nagyon vékony vezetősávra, szerintem a mutatott nyákodnál sincs ilyen megszorítási szükség. Anno már annyi ilyen hiba volt, hogy a hibás vezetősávokat ponttól-pontig áthidaltam egy vékony vezetékkel. A hozzászólás módosítva: Márc 9, 2024
Módosiítást akartam de már nem tudok.
Szóval így rakom be az új képeket. Módosítani kellett, mert nem volt elérhető alkatrész... nem figyeltem. Túl képp ugyan az csak más HQ Fetek vannak.
Köszönöm és érthető.
De 1. Vannak megszorítások sajnos, ha nem is nagyon olyanok melyet "anyagival" ne lehetne módosítani. De hát érted... mindent lehet... ha van rá keret.2. PCBWAY-el csináltatom a paneleket. Perfekt minőséget hoznak... legalábbis rosszat nem olvastam még. 3. Igen, ha nem védetem le a lakkot akkor át lehet forrasztani is. De figyelj, ez egy max 1Amp terhelés alatt lévő kis inverter lesz. Nem tudom, de nem hiszem hogy többet megkövetel ennél. Ha jól csinálják azt a vezető sávot, elégnek kell lennie.
Én nem az 1A-t vivő sávokat vékonyollom. Semmi akadálya lenne az IC-k láb szélességű huzalozásnak. Viszont ez a vékony is néhol nem igazán optimálisan kanyarog...
Elnézést az alkalmatlankodásért, nem lesz több, sok sikert!
Elénézést ha félre értettél, mint látod, értékeltem és értékelek minden segítséget!
Csupán, én megint "a nagyobb áramot vezető sávokra gondoltam itt". Nem alkalmatlankodtál, segítettél. És megint: Köszönöm. (bocs ha válaszomat félre értetted! Nem szeretek senkit megbántani... csupán leírtam, mit gondoltam abban a pillanatban.)
Ha már 494-et használsz akkor nem nagyon értem, hogy miért nem ellenütemben. Itt egy gyári rajz, magam rajzoltam vissza, fent is volt itt régebben egy cikkben csak már leszedtem.
|
Bejelentkezés
Hirdetés |




Régebbi rádiók, erősítők kimenő trafóiból meg lehet oldani, hiszen azok akár 20 Hz-től 20 kHz-ig is képesek átvinni a hangfrekvenciát. De általában bármilyen vasmag jó ami 0,35-ös vagy vékonyabb lemezből készül. A toroidok nem ilyen frekikre készülnek. De abból is lehet találni vékony és jó lemezből készülteket, csak nem jellemző.






























