Fórum témák
» Több friss téma |
- Ez a felület kizárólag, az elektronikában kezdők kérdéseinek van fenntartva és nem elfelejtve, hogy hobbielektronika a fórumunk!
- Ami tehát azt jelenti, hogy a nagymama bevásárlását nem itt beszéljük meg, ill. ez nem üzenőfal! - Kerülendő az olyan kérdés, amit egy másik meglévő (több mint 17000 van), témában kellene kitárgyalni! - És végül büntetés terhe mellett kerülendő az MSN és egyéb szleng, a magyar helyesírás mellőzése, beleértve a mondateleji nagybetűket is!
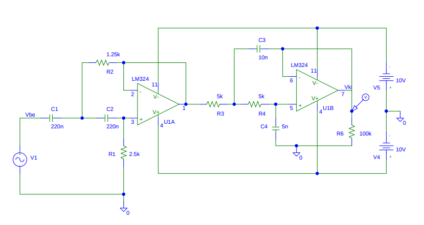
Sziasztok! Van egy beadandóm, ennek az áramkörnek a jellemzése, de még nem jöttem rá, hogy mit is csinál maga a kapcsolás. Segítenétek kérlek? Köszönöm!
Hello!
Ez egy felül-áteresztő és egy alul-áteresztő szűrő sorba kapcsolva. Így egy sávszűrőt alkotnak. (De ha nem tudod, valamit elfelejtettél megtanulni!)
Köszi! Melyik szimu szoftvert használod?
A TINA Demó verzióját.
Sziasztok,
Nixie cső regeneráló kapcsolás építéséhez (most, hogy tapasztaltam az elmélet valóban működik) keresek olyan áramkorlátozó áramkört, amivel fixen bekalibrált 1,5-6mA (!) értékek között tudom 10 lépésben 0,5mA-enként egy 10 fokozatú jaxley kapcsolóval szabályozni a csövön átfolyó áramot. A tápfeszültség fix DC 200V a nixie igényei miatt. Ez fontos adat alkatrész választásnál. Köszönöm A hozzászólás módosítva: Márc 31, 2024
Sziasztok!
Egy Hall érzékelőt próbálok tesztelni hogy jó-e? Ez a kép alapján: Bővebben: Link Ha közelítem hozzá a mágnest, akkor világít a led és világít is tovább ha a mágnest elveszem. Ha a mágnest a másik pólusával érintem hozzá, akkor elalszik a led. Vagyis egyik pólussal bekapcsolom, a másikkal ki. Ez normális? Nem foglalkoztam még Hall érzékelővel, ezért kérdezem. Nem találok róla semmit, ez van rá írva: 177 012M A hozzászólás módosítva: Ápr 1, 2024
Önmagában a hall elemnek nincsen hiszterézise, de ez ha jól látom valami autós csoda.
De ha úgy működik ahogyan írod, akkor jó.
Egy Ariete dagasztó gép motorjánál van felszerelve. Azzal hozták el,hogy csak teljes fordulaton megy. Mikor kiszereltem, akkor láttam hogy az egyik vezeték ki volt szakadva a kis panelből, ami ezt a hall érzékelőt tartalmazza. Lehet hogy csak ez volt a probléma, de gondoltam le tesztelem az érzékelőt, hogy jó-e. Másik dagasztó gépben, amit javítottam,ott egy induktivitás volt hall szenzor helyett, az volt megszakadva és ezért ment teljes fordulaton. Kicserélve azóta is működik. Akkor ezt is össze rakom és elválik hogy tényleg ez volt-e a problema. Köszi.
Alapvetően három típusú Hall szenzor létezik. Lineáris, unipoláris és bipoláris. Úgy tűnik, a szerkezetben bipoláris van. Az unipolárisnak és a bipolárisnak általában van hiszterézise (BHY), lásd melléklet.
Tehát lefordítva a szintemre: unipoláris az, amikor a mágnes egyik pólusával közelítve a szenzor bekapcsol,majd ha elveszem akkor ki. A bipolárist a mágnes egyik pólusával bekapcsolom, a másikkal ki. A lineárist hogy értelmezzem? Közelítek a mágnessel és úgy erősödik a kimenő jel?
Ez például lineáris, bipoláris Hall szenzor:
Bővebben: Link Ez lineáris, unipoláris Hall szenzor: Bővebben: Link
Jól értelmezed, az analóg (lineáris) kimenetűt kendre256 leírta.
Köszönöm. Közben össze raktam a gépet és működik.
Sziasztok! Tudtok esetleg olyan oldalt, és nem baj ha angol, ahol a műveleti erősítők belső felépítését mutatják be részletesen? (melyik áramtükör mire való, A, B, AB felépítés, rövidzár magyarázata stb.) Köszönöm!
Szia!
Ebben a könyben szó van az áramtükörről meg egyebekről.
Rengeteg féle elektronikus és egyéb kalkulátor konverter
https://www.digikey.com/en/resources/online-conversion-calculators
Üdv a fórumozóknak! Igaz az az állítás, hogy egy bármilyen kültéri megfigyelőkamera szenzort 10-15 méterről ki lehet égetni lézerceruzával ha belevilágítunk?
maximum megvakítani ideiglenesen. Próbáltam már. Nekem nem sült ki. Viszont a diódás gravíroznak már van elég ereje hogy kiégesse pontszerűen. Ezt telefonnál már tapasztaltam. Pedig csak visszaverődő fény volt. Azóta csak szemüveg vagy kamerán keresztül néztem.
Láttam már videóban olyat, hogy koncerten a lézershow nyírta ki a fényképezőgép képszenzorját, úgyhogy nem árt az óvatosság.
Miért szándékozol ilyet tenni?
Az egy picit erősebb mint egy sima lézercerka. De igen problémás lehetséges.
Érdekelne hogyan keletkeznek nálad ezek a megmagyarázhatatlan vadságok ? Ki mondta, hogy én akarok ilyet tenni? Nem baj ha fantáziálsz, csak légyszi ne rajtam gyakorold! köszi
Baj, hogy megkérdezem kérdésed célját, és ez miért személyed ellen irányuló támadás?
Tehát az egy ostobaság, hogy egy átlagos videokamera szenzort kiéget egy átlagos lézerpointer. Gondolom a távolsággal négyzetesen arányosan csökken a lézer sugárzása, még a gravírozó lézeré is, valamint a környezeti hatások is befolyásolják, pl. ha párás a levegő, tehát ez egy nettó kitaláció.
A lézernek pont az a lényege, hogy a távolsággal nem nagyon csökken a sugárzás intenzitása.
A lézer sugár koherens, és maximum a közegben lévő csillapítás miatt gyengül valamelyest. Ha úgy lenne, ahogy gondolod, akkor nem tudnának sok kilométer távolságban lévő célpontokat megolvasztani a lézer fegyverekkel.
Szia.
Ugyan ilyen gondban vagyok, mint Pantocsek. Annyi a különbség, hogy nekem eredeti HZ8B 20/3-4 kapcsolóm van. Teszek fel néhány képet. Tudnál segíteni, hogy kössem be? Köszönöm.
Szép napot Mindenkinek!
Kérdésem lenne, adott egy co hegesztő trafója amin a primer oldal elszállt. Újra fogom tekerni, az eredetti alu (2mm) vezető helyet réz (1,5mm) vezetőt fog kapni. Viszont kisebb átmérővel (ez van) . A kérdésem az lenne hogya keresztmetszet csökkenés mitt fog okozni? Több menettel konpenzalhatom? Válaszokat előre is köszönöm. |
Bejelentkezés
Hirdetés |

















