Fórum témák

» Több friss téma
Fórum » LED-es világítás
 
Témaindító: xodak, idő: Aug 6, 2007
Témakörök:
Lapozás: OK   178 / 186
(#) VIM válasza uniman hozzászólására (») Márc 3, 2024 /
 
Melyik az a gomb amelyik ezt a unkciót kapcsolja? Az on-off az a folyamatos világítás be-ki kapcsolására szolgál, akár nappal is be lehet kapcsolni vagy fényszegény (borús) időben is. Valószínű, hogy amit "Bakman" is mondott az a PS3120 lehet hibás, mert a kimenetén nincs meg a a feszültség. Az on-off engedélyt nem tudom kimérni de a zöld led jelzi, hogy mozgás történik a közelében.
(#) VIM válasza uniman hozzászólására (») Márc 3, 2024 /
 
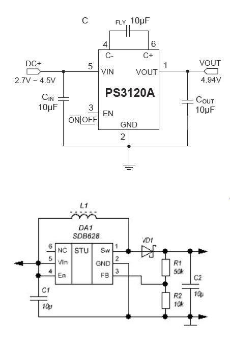
A mozgásérzékelés funkciót azt a radar jelű gombbal lehet aktiválni ill. kikapcsolni. A jól működő lámpák azok úgy működnek, hogy amikor az oldalsó főkapcsolóval bekapcsolódik a lámpa akkor teljes fényerővel elkezd világítani majd lekapcsol ha a napelem része világosságot kap azaz nappali fényt és a piros mikró LED viágít. Ha megfelelően besötétedik, akkor bekapcsol és ha nincs mozgás akkor csökkentett fénnyel kezd el világítani ha pedig ilyenkor mozgást érrzékel akkor zöld mikró LED elkezd világítani majd kapcsolja a teljes fényerőt ha pedig nincs mozgás akkor lakapcsol ismét takarék ényerőre. Na ezt a hibás lámpa egyáltalán nem csinálja. Annyit tesz, hogy főkapcsoló bekapcsoláskor fel-fel villan egy párszor és azután semmire sem reagál. Most már egyre kevesebbet villan fel ha bekapcsolom vagy csak egy-kettőt villan és kész. Szóval ha az a HX=JE alias PS3120A, H4004A, a hibás azt kellene kicserélnem, már csak azt kell megtudnom, hogy hol lehet ezt beszerezni.
(#) uniman válasza VIM hozzászólására (») Márc 6, 2024 / 1
 
Egyetlen panelem van, amelyen egy B628 SOT23-6 SMD-t találtam. Ez szinte ugyanazt tudja: SDB628 High Efficiency 1.2MHz 2A Step Up Converter
A hozzászólás módosítva: Márc 6, 2024

2_IC.jpg
    
(#) VIM válasza uniman hozzászólására (») Márc 6, 2024 /
 
Hát én nem nagyon értek hozzá de nekem úgy tűnik mint ha az "EN"-gedélyezés az fordítottan működik az SDB628-nál mint a HX=JE-nél vagy a PS3120A-nál. Közben elindítottam az Aliról való rendelést ebből a konverterből majd meglátom, hogy mikorra ér ide az a 10db.
(#) VIM válasza uniman hozzászólására (») Márc 9, 2024 /
 
Szia! Most került hozzám egy SH-100 elnevezésű lámpa aminek az a hibája, hogy nem tölt ill. csak fogyaszt az akkuból és nem reagál sem mozgásra sem alkonyatra. Van benne egy nyolclábú vezérlő (lehet, hogy az ilyen volna?) és egy "Y1" smd NPN tranzisztor aminek a bázisán ott van a telepfeszültség de olyan mint ha nem nyitna ki. Az alkonykapcsolást egy PIR szenzor végzi, olyan mint egy fémtokos BFY-os tranzisztor. Volt már dolgod ilyen lámpával esetleg tudvalevő annak a vezérlőnek a felépítése, hogy mit csinál.
(#) uniman válasza VIM hozzászólására (») Márc 10, 2024 /
 
Csak az ilyeneket ismerem, 20-30-40 ledes változatokban. Az elektronika képe nélkül...lehet ugyanolyan van a "cifrább" változatokban is.
Nyomógombbal pedig a működési mód is váltható, de többféle panel van a kívülről azonosnak tűnő lápákban.
A hozzászólás módosítva: Márc 10, 2024
(#) uniman válasza VIM hozzászólására (») Márc 10, 2024 / 1
 
Talán ilyen lehet belülről: Bővebben: Link
(#) VIM válasza uniman hozzászólására (») Márc 10, 2024 /
 
Hát örülnék is neki de nem egészen így néz ki. Ami hozzám került az az olcsóság és spórolás jegyében született. A videó az profi, köszönöm, legalább el van magyarázva, hogyan működik.
(#) VIM válasza uniman hozzászólására (») Márc 11, 2024 /
 
Az előfordulhat, hogy az a cella ami most benne van az kicsi ehhez a LED számhoz? A nyomógombbal nem lehet üzemmódot váltani, mert mire letelik az idő a váltásig addig annyira leesik a cella feszültsége, hogy már csak folyamatosan tud világítani.
(#) uniman válasza VIM hozzászólására (») Márc 11, 2024 /
 
Ez a lámpa tényleg egy "olcsóság"... Nagyon gagyi az akkucella az effélékben, az eredeti akkut mindben cserélem, amelyikben nem, azzal hamar probléma van. Csere után egész éjjel tud világítani...(a kevesebb ledes).
(#) VIM válasza uniman hozzászólására (») Márc 24, 2024 /
 
Szia! A hibás LED reflektor helyett vettem egy ugyan olyat és kb. két hétig rendben is működött, majd éjszaka nem világ, helyette nappal bekapcsol és halványan kezd világítani és a nap erősségének megfelelően ez a fényerő növekszik is de nem kapcsol ki illetve a távirányítóra nem reagál. A kérdés még mindig az a számomra, hogy ezt is ez a Step Up Converter ic hibája okozhatja, vagy valamelyik másik a kettő közül? Bővebben: Link Gondolom az egyik az a mozgás/fényérzékelés a másik a távirányítás funkcióit vezérli. Teljesen elszomorodtam, hogy ez a második lámpa sem akar működni.
A hozzászólás módosítva: Márc 24, 2024
(#) uniman válasza VIM hozzászólására (») Márc 24, 2024 / 1
 
Hello! Sajnos, azaz szerencsére, én ilyen hibával nem találkoztam. Főleg beázás, meg akku totál lemerülése, valamint nagyon ritkán LED hibával találkoztam.
A lámpa elektronikáim most nincsenek kéznél, de már összegyűjtöttem a kiszerelteket...
(#) Flashrider hozzászólása Márc 25, 2024 /
 
Sziasztok!

Kaptam anno. apumtól egy ledes mennyezeti lámpát ami rossz volt. A 3 egységből már csak 1 vílágított. Megcsináltam őket,pár led volt kiégve,és ha már így megcsináltam cseréltem mindegyiken az egyenirányítót meg a ledvezérlést is. Minden szipi szuper vílágít,de van egy apró baja,hogy néha vibrálnak nagyon kicsit de engem zavar. Olvastam itt hogy egy egyszerű kondival ez kisimitható.

Link


A kérdésem felétek milyen kapacítású,milyen feszültségűt tegyek a lámpa elé? Köszi a válaszokat!

IMG_4055.jpeg
    
(#) Bakman válasza Flashrider hozzászólására (») Márc 25, 2024 /
 
Mármint kikapcsolt állapotban vibrál néha? Ha igen, akkor 100 nF, 275 V~, X2 típusú kondenzátor jó lesz.

Pl.: 100 nF / 275 V X2.
(#) Flashrider válasza Bakman hozzászólására (») Márc 25, 2024 /
 
Hello! Nem-nem,felkapcsolt állapotban vibrál néha. Biztos valami nem kóser itt a hálózattal vagy a kábelekkel vagy nem tudom. Az előző lámpa ami fent volt,az led izzós volt az is csinálta néha sajnos.
(#) Bakman válasza Flashrider hozzászólására (») Márc 25, 2024 /
 
Akkor villanyszerelőt kell hívni, aki ellenőrizni tudja a hálózatot. Ha van a lakásban három fázis, akkor azonnal. Ha nincs, holnapra.

Egy fázis esetén valamilyen érintkezési hiba lehet. Ha ez csak a lámpát érinti, nem nagy probléma. Ha mást is (pl. valamilyen nagyobb fogyasztót), akkor a hiba egy lakástűz kiindulási pontja lehet.
Három fázis esetén is lehetséges a fenti ok - okozati kapcsolat. Ha ez a hiba a nullavezeőben van, akkor annyival kiegészülhet a dolog, hogy a szimmetria eltolódása miatt egyes berendezések jóval több, mint 230 V-ot is kaphatnak, már ameddig ki nem pukkannak.
A hozzászólás módosítva: Márc 25, 2024
(#) uniman válasza VIM hozzászólására (») Márc 28, 2024 / 1
 
Most az FB-n emlegetnek ilyen panelt..."a 3,2V-os akkuk tönkremenetelelével" kapcsolatban..

2xPCB.jpg
    
(#) mikrodigit válasza Flashrider hozzászólására (») Márc 28, 2024 /
 
Nálam is vibrált néha az egyik ledes izzó. Nem volt semmi érintkezési hiba, hanem az 1800 W-os Philips porszívónk fordulatszabályzója zavarta, de csak csökkentett teljesítményen. És csak ezt az egy fajta ledet, más típusok nem voltak érzékenyek rá és más készülékeket sem zavart. Oszcilloszkóppal nézve nem látszott semmi különös a hálózat jelalakján.
(Azóta a porszívó tönkrement, az utódja nem okoz zavart ugyanezen a leden sem.)
A hozzászólás módosítva: Márc 28, 2024
(#) VIM válasza uniman hozzászólására (») Márc 29, 2024 /
 
Akkor lehetséges, hogy csak az akkuval volna probléma? Azok a sönt ellenállások hídba kötve lehet, hogy egy mérőáramkörhöz tartoznak amik az akku állapotáról adnak informáiót és ezért ha az nem megelelő állapotú akkor nem tölti a napelem? Azt néztem, hogy a két reflektor közül az egyik napeleme az sötétebb színezetű és más kötésbeli kiosztású (ez a jó), mint a világosabb amiből már kettő is megadta magát. Ha tudnám, hogy mit kellene tudnom mérni és hol talán meg tudnám javítani. Ha megtudsz még valamit ezek felől az hasznos volna a számomra. Előre is köszönet az edigi segítségedért.
(#) uniman válasza VIM hozzászólására (») Márc 29, 2024 / 1
 
Az akku könnyen megmérhető, tesztelhető... Én feltöltöm a gyenge akkukat és visszarakom a lámpába...s minden működik tovább.
Áramkorlátnak vannak azok a sönt ellenállások, a kapcsolótranyók azokon keresztül kapcsolják a ledekre az akku negatívját.
De az akkun van egy kis nyák is a fólia allatt... De az a bibi, hogy ha lemerül az akku és lekapcsolja a kimenő feszültséget, az az elektronika továbbra is fogyasztja az akku áramát. Az meg egy idő után annyira lemerül, hogy a védőelektronika letilt úgy, hogy a napelemmel már nem lehet életre kellteni... Én az elektronikát kikerülve, az akku kapcsaira rakom a töltőt...de néha ég a védőelektronikán keresztül is feltölthető.
A hozzászólás módosítva: Márc 29, 2024

Hatulrol.jpg
    
(#) VIM válasza uniman hozzászólására (») Márc 29, 2024 /
 
Az akku negatívat ha összekötöm a LEDek negatívjával akkor szépen világít a reflektor és az akku feszültsége is 3.4V körül van.
(#) Lucif-R hozzászólása Ápr 10, 2024 /
 
Kerestem topickot között de nem jutottam előbbre, nem nagyon találtam semmit. Azzal kapcsolatosan írnék, hogy van egy nagy mennyezeti led lámpánk ami elfáradt. Bekapcsolásnál csak egy halványat villan és ennyi. Szemmel látható hiba nincs a vezérlésén.

Keresnék valakit aki ilyen elektronikák javításával foglalkozik 17.kerület, Maglód környékén. Nem találtam ilyen vagy ehhez hasonló topickot.

Előre is köszi, és ha nagyon nem ide való szóljatok majd törlöm/töröltetem.
(#) qvasz2 válasza Lucif-R hozzászólására (») Ápr 10, 2024 / 1
 
Az Apróhirdetés a megfelelő topik erre a problémára.
(#) Laca13 hozzászólása Ápr 18, 2024 /
 
Sziasztok!
Van egy négy világítótestes ledes mennyezeti lámpánk, ami sajnos csak egyszerre működtethető, mivel csak egy 12v-os tápja van.
Gondoltam veszek az Alin két fele akkora tápot, de valamit csúnyán benéztem, mert Ez bizony nem az ami nekem kell.
Szerintetek mi a túrót vettem és mire jó?
(#) uniman válasza Laca13 hozzászólására (») Ápr 18, 2024 /
 
Ezek áramgenerátoros LED (panel) tápok...
(#) ludus hozzászólása Máj 1, 2024 /
 
Sziasztok!
Kis faházunkban szeretném a LED világítást megoldani mennyezeti panelekkel. A bökkenő hogy csak 24V DC áll rendelkezésre napelemes-akkumulátoros rendszerből.
Olvasom hogy ezekhez általában külön tápegység van de feszültséget sehol sem látok feltüntetve.
Tudnátok segíteni hogy ezek közvetlenül mekkora feszültségről üzemelnek?
Köszönöm!

led-panel.jpg
    
(#) Massawa válasza ludus hozzászólására (») Máj 1, 2024 /
 
Ezt a legbiztosabban egy voltmérövel magad deritheted ki. Ahány panel annyi fajta megoldás van.
(#) ludus válasza Massawa hozzászólására (») Máj 1, 2024 /
 
Értem. Persze igy nehéz lesz webshopból rendelni de azért köszönöm!
(#) Gafly válasza ludus hozzászólására (») Máj 1, 2024 / 1
 
Van 24 V-os LED "izzó" is.
Valamint kamion felszerelések között is lehet keresgélni...
(#) szs válasza ludus hozzászólására (») Máj 1, 2024 /
 
De én azonnal megtaláltam a kép alapján:
Idézet:
„Névleges feszültség 230 V AC

Működési feszültség tartomány (V) 220-240

Teljesítmény (W vagy W/méter) 18”
Következő: »»   178 / 186
Bejelentkezés

Belépés

Hirdetés
XDT.hu
Az oldalon sütiket használunk a helyes működéshez. Bővebb információt az adatvédelmi szabályzatban olvashatsz. Megértettem