Fórum témák
» Több friss téma |
- Ez a felület kizárólag, az elektronikában kezdők kérdéseinek van fenntartva és nem elfelejtve, hogy hobbielektronika a fórumunk!
- Ami tehát azt jelenti, hogy a nagymama bevásárlását nem itt beszéljük meg, ill. ez nem üzenőfal! - Kerülendő az olyan kérdés, amit egy másik meglévő (több mint 17000 van), témában kellene kitárgyalni! - És végül büntetés terhe mellett kerülendő az MSN és egyéb szleng, a magyar helyesírás mellőzése, beleértve a mondateleji nagybetűket is!
16V a táp, a bt meg 3-24V-ig működik.
Lehet egyébként, hogy elég lenne egy 1:1-es kis transzformátor nekem a trafó váltóáramára és egy egyenirányító és ez le is választaná a zajt a tápról? Valószínű egyébként, hogy a bt modul okozza a zajt visszafelé a rendszerre, mint itt írták is! A hozzászólás módosítva: Aug 8, 2024
Az is elég lehet. Ilyen kis telejsítményre nem biztos, hogy találsz transzformátort, nagyobb meg nem fog beleférni.
Üdv mindenkinek!
Adott egy Maytronics Dolphin E20 medence porszívó. Következő hibája, indításkor a szivattyú háromszor elindul, és mire a porszívónak kellene mennie mármint a kerékhajtómotornak addigra megáll, és nem csinál semmit. Vezérlő elektronikát szétszedtem nem találok rajta semmi szemmel látható hibát. A külső tápegysége jó mert egy másik medence porszívót működtet. Képeket csatolom mit kellene szerintetek megnéznem? Előre is köszönöm nektek!
Tiszteletem Uraim!
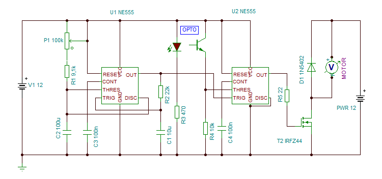
Segítséget kérek,szükségem lenne egy olyan áramkörre ami ..... Adott egy 12 voltos (RS550) villanymotorral működő hajtómű,elvben olyan mint agy akkus fúrógépé,gyakorlatban más a kinézete,de a lényeg ugyan az,csak azért,hogy mindenki tudja miről van szó.Ezt a hajtóművet szeretném működtetni úgy,hogy a kihajtó tengelye minden fordulat után állítsa le a motort.De,hogy ne legyen ennyire egyszerű a dolog mindezt úgy szeretném,hogy a motort egy időzítő segítségével indítanám pl: 5 másodpercenként és addig menne amíg a kihajtótengely megtesz egy fordulatot és megáll majd újraindul stb.. és ezt folyamatosan.Az időzítést szeretném állítani amikor szükséges 1-10 másodpercig.Jelenleg a kihajtótengely 0,5 másodperc alatt tesz meg 1 fordulatot,nagyjából ez a maximum .A motor tápfeszültségével tudom szabályozni ezt az értéket.A motor induló áramfelvétele kevesebb 3A áramnál,üzemszerűen terhelésen nem éri el az 1A áramot,megfelelő állítható tápegységem van hozzá (nem PWM szabályzós,azzal elvész a motor nyomatéka). Tehát kellene egy olyan áramkör ami különböző (állítható) késleltetéssel indítja a hajtóműves villanymotort,de az a kihajtótengely minden fordulata után le is állítja azt,majd újraindul a folyamat + újra ..... Mikrovezérlőt nem szeretnék,programot írni,égetni nem tudok.Az időzítésnek nem kell atom stabilnak lenni,egy 555 is megteszi,de,ha van kicsit jobb valami CD4xxx sorozatból az is jó.A kihajtótengelyt egy PC egérből bontott opto kapuval gondoltam figyelni,természetesen tárcsát készítek hozzá. Tisztelettel kérem a segítségeteket,köszönöm! Ha valami nem egyértelmű vagy nem jó helyen tettem fel a kérdést szóljatok,igazítsatok útba. Üdv! Gábor
Sziasztok!
Az alábbi kérdésre keresnék olcsón előállítható megoldást: Egy rendszer elindításához DC 26V körüli fezsültség mellett, legalább 1,3A áramerősség szükséges. Mivel egyszerre kell 19 helyen megnéznem pillanatok alatt, hogy ez az áramerősség megvan-e, valami optikai megoldás lenne praktikus. Pl. ha 1,3A felett van, akkor világit egy LED vagy lámpa, ha kevesebb, akkor nem világít.
Nem egyértelmű a feladat. A feszültség folyamatosan jelen van de az eszköz változó mértékben vesz fel áramot és ha a felvett áram elérte az 1,3 A-t, akkor rendben van az adott pozíció? Milyen "sebességű" az áramfelvétel változása? Lehetnek köztes értékek is, pl. 0.4, 0.9 A? Mekkora a maximum áramerősség, ami előfordulhat üzem/indítás közben? Egy közös tápegység van vagy több, különálló, amelyeket nem szabad összekötni?
A zavart az okozza, hogy feszültség hatására, az ellenállás függvényében alakul ki az áram mértéke. Nem tudom, mennyire érthető a dolog. Pl. 10 V feszültséggel egy 10 Ω-os ellenálláson nem lehet 3 A-t "keresztülzavarni". A hozzászólás módosítva: Aug 15, 2024
Idézet: „A feszültség folyamatosan jelen van de az eszköz változó mértékben vesz fel áramot és ha a felvett áram elérte az 1,3 A-t, akkor rendben van az adott pozíció?” Nem teljesen. Alap esetben van valamekkora feszültség és minimális áram a vezetéken, hogy a vezeték épségét figyeljük. Nekem csak teszt szempontjából érdekes, hogy megvan-e a szükséges áramerősség. Elvileg induláskor a rendszer sorba kötött 12V-os zselés akkukat kapcsol a vezetékre. Elvileg nem kellene sokkal feljebb mennie az áramnak mint 1,5A de fizikailag sokkal több is lehet, amit az akku bír. Éles helyzetben ez egyébként pillanatok alatt lejátszódik, egy pirotechnikai patront gyújt be. Ha a patron elindult, az áramkör megszakad.
A teszt alatt, a patron helyett valami más van a kábelek végére kötve, pl. ellenállás. Rákapcsoljátok a 24 V-ot és az a kérdés, folyik-e 1.3 A vagy nem. Jól értem?
Hello!
Pld. így lehet megoldani. - Az első fokozat egy időzítő. ahol a szünetidőt a P1-el 1..10 másodperc körül lehet beállítani. - Az impulzus időt (mely egy lefutó impulzus) az R2*C1 határozza meg. - A második fokozat egy bistabil multi. Melyet az impulzus idő billent be és visszabillen, mikor az opto eléri a rést. - Természetesen a motor megáll, mikor eléri a rést, és az tiltaná az újra indítást. De mivel az 555-nél a TRIG bemenetnek elsőbbsége van a THRES bemenethez képest, a trigger megjelenésekor a kimenet magas szintű lesz. - A működés kritériuma, hogy at első fokozat trigger jele hosszabb legyen attól míg a motor elhagyja a rést. De rövidebb legyen mint egy körülfordulás. Mivel Te azt mondod hogy maximum 500ms egy körülfordulás, az impulzusidőt kb. 22ms-ra választottam. De a motor leglassabb fordulatánál, is 22ms alatt el kell hogy hagyja a rést. Tehát a tárcsán a résnek minél keskenyebbnek kell lenni. - Az R4 értékét Neked kell kikísérletezni, hogy az optokapu működjön, de a környezeti fény ne zavarja azt. Én csak meghasaltam a 10k-t. - Természetesen tápszűrő kondira mindig szükség van. Fet-ből választhatsz erősebbet is, ha a motor indulóárama még is nagyobb lenne, mint a 3A.
.. az impulzusidőt kb. 220ms-ra választottam. De a motor leglassabb fordulatánál, is 220ms alatt el kell hogy hagyja a rést.
A hozzászólás módosítva: Aug 16, 2024
Nagyon köszönöm! Most tanulmányozom,rajzolok neki panelt aztán próba és visszajelzek.
Rendben.. Az U2 7-es lábát nem kell a GND-re kötni, csak a szimuláció miatt kötöttem oda, mert a "szakadt láb" miatt reklamál.
Nos, amíg tanulmányozod..
Amúgy mire jó, ez az izé? A hozzászólás módosítva: Aug 16, 2024
Nem akartam nagydobra verni,de elmondom.
Van a feleségemnek egy tészta készítő gépe azt szeretném "automatizálni". Ebbe a gépbe beleteszi a megfelelő mennyiségű lisztet és a felkevert tojást,a gép ezt összedolgozza majd a kiválasztott matricán keresztül kipréseli és lesz belőle spagetti vagy sok egyéb másféle tészta.A megfelelő hosszúságot a matrica végén kézzel egy vágóeszközzel kell levágni.Lehet készíteni tarhonyát is,de irgalmatlan gyorsan kell vágni,nem tudtam megmérni,de kb. másodpercenként 1-2 vágás ami borzasztó fárasztó,ha azt nézem,hogy a gép 4-6 perc alatt végez egy adaggal,ezt nem is lehet bírni,vagy 5-ször is meg kell állni pihenni.Ezt a részét már megoldottam és ki is próbáltam,alkottam egy adaptert ami vágja a tésztát,ezt gondoltam továbbfejleszteni.Itt jött a gond,nem tudom a kihajtást annyira lecsökkenteni,hogy hosszabb tésztaszálakat is tudjon vágni az adapter (spagettihez vagy mondjuk káposztás tésztához ....),arról nem is beszélve,hogy kisebb feszültségnél a motor is nagyon elgyengül a fix áttétel miatt csak tápfeszültség állításával tudom a kihajtás fordulatszámát szabályozni ,valahonnan innen jött az ötlet az időzített indításra,ha ez bejön akkor a motor is mehet nagyobb fordulaton,lesz elég ereje és hosszabb tészta is vágható lesz.Nézegettem többféle áttételű kis hajtóműveket,de nem találtam olyat ami nekem megfelelt volna,2-3 darabot meg nem akarok cserélgetéssel használni.Már több éve megvan ez a tésztakészítő gép,mindig van frissen készült tészta amilyet éppen szeretnénk. Ennyi lenne a történet. Bővebben: Link
Áramrelé...mint az utánfutó világítás visszajelző, vagy mi a szép neve, tekerj egy Reed-relére 100 menetet (tesztelni kell)
olcsó és biztos.
Egy kicsit kifejtenéd? Egy reed csőre tekerek valami vékony huzalt és ha jó eltalálom a menetszámot, akkor a reed a kívánt áram átfolyása felett fog meghúzni?
Hello! A relénél a gerjesztés számít. Ezt mint itt is ampermenetben adják meg. (AT=ampere turn). Vagy is ha 1 menet veszi körül, akkor 10..20A-nál húz meg a Reed cső. Tehát ha 10 menetet tekersz rá, akkor 1..2A mellett fog meghúzni. A huzal vastagságot pedig az áram szerint választod meg, hogy elbírja. Azt pedig kb. 2.5..5A/mm2 áramsűrűségre célszerű megválasztani.
A hozzászólás módosítva: Aug 16, 2024
Igen, proli007 már ki is fejtette helyettem
Sziasztok!
Adott ez a kis egyszerű kapcsolás, DTC114EE tranzisztorral, ami a tokozáson belül magában foglalja R1 = R2 = 10k ellenállásokat is, ezért ezeket a Tina kapcsolásra nem rajzoltam be. A cél az volna, hogy a tranzisztor kimenetén a +5V vezérlés hatására alacsony jelszint álljon elő, de sajnos a jelen állapot szerint 3,5V marad vezérlés nélkül és vezérléssel is. Esélyes lehet, hogy a tranzisztor hibásodott meg? Köszönöm előre is!
Nem kell sem a dióda, sem az 1k ellenállás, hiszen ott van a 2x10k.
Elvileg jó kell hogy legyen. Nem kötötted be véletlenül rosszul a tranzisztort? Mekkora feszültségeket mérsz a tranyó bázisán "0", és "1" szintű vezérlésnél?
Elnézést, nem írtam, hogy ez egy korábban működő áramkör volt, csak hibát nyomozok. Azért tettem a kezdő kérdések közé, mert a tranzisztoros alapkapcsolások logikái (pl. itt felhúzom, ott lemegy, itt lehúzom, ott felmegy a jel, stb.) nem tartoznak az erősségeim közé.
0 esetén 0V-ot ~ (0,01V a műszer szerint), vezérlés esetén 5V-ot mérek ott ténylegesen. A bázisban a dióda és az ellenállás a mikrokontroller kimenetét védené, ha valaki mégis valami rosszat tenne a tranzisztor környékén (pl. sokszoros tápfeszültség), mert ez a mikrokontroller ténylegesen pótolhatatlan. Ha áthidalom R1-et és D1-et, akkor sem megy le a tranzisztor kimenete alacsony szintre. Szerintem tönkrement a tranzisztor, ez rettenetesen kicsi SMD, csak eddig két okból nem cseréltem ki: - A DTC114 helyett csak DTC144 van itthon, ami elvileg abban különbözik, hogy a tranzisztorba beépített R1 és R2 = 47kOhm, és nem 10kOhm, mint a DTC114. Ettől függetlenül szerintem működnie kellene helyette ilyen egyszerű alkalmazásban - Nagyon kicsi SMD-ről van szó
A mért értékek jók. Ha ez korábban működött, akkor valószínűleg tényleg a tranzisztor ment tönkre. Bár azt csak te tudhatod, hogy milyen extrém körülmények közé kerülhetett, ami ezt okozta.
Próbaképpen betehetnéd a másikat, valószínűleg azzal is jó lesz. A hozzászólás módosítva: Aug 23, 2024
Ide -kapcsolóüzem- sok más tranzisztor is jó lehet. Ellenállások külsőleg is pótolhatók, ha van hely.
Köszönöm a választ mindkettőtöknek!
Végül rendeltem az eredetivel egyező tranzisztort (és némi nagyítót, amit órajavításhoz ajánlanak ), mert ami itthon volt tartalék, az SOT-346 volt, az eredeti pedig a fele akkora SOT-416. Szeretném eredetiben megőrizni a panelt, így törekszem az eredeti állapot visszaállítására. A hiba szerintem úgy történt, hogy egyszer valaki a tranzisztor kollektorára közvetlenül tápot kapcsolt, ellenállás nélkül.
Nem én voltam, használtan vettem a készüléket. Most szereztem be egy ezen kimenethez tartozó interfészt, és sajnos nem működött.
A gyártótól igen nagy marhaság, hogy egy ilyen - közvetlenül egy tranzisztor kollektorára csatlakozó - kimenetet kivisz a külvilág felé, védelem nélkül. A hozzászólás módosítva: Aug 24, 2024
Nitott kollektoros kimenetnek hívják és rengeteg ilyen eszköz kapható.
A hozzászólás módosítva: Aug 24, 2024
Az ilyen készülékek kimeneteihez a doksiban egyértelműen odaírják hány V és hány mA a kapcsolható "teljesítmény". Ha nincs meg a doksi, akkor van baj legfeljebb, hogy a nem hozzáértő felhasználó túlterheli, mert nem tudja, hogy bizonyos paramétereket be kéne tartani.
Ez meg nem tervezői vagy gyártói hiba. Ui.: Egyébként nagy %-ban ez a fajta kimenetet használják, ahol nem relés kimenet van. A hozzászólás módosítva: Aug 24, 2024
Ez lemaradt:
Digitális áramkörök kimenetei, csatlakozás a külvilág felé... A hozzászólás módosítva: Aug 24, 2024
|
Bejelentkezés
Hirdetés |














Amúgy mire jó, ez az izé? 




), mert ami itthon volt tartalék, az SOT-346 volt, az eredeti pedig a fele akkora SOT-416. Szeretném eredetiben megőrizni a panelt, így törekszem az eredeti állapot visszaállítására. 