Fórum témák
» Több friss téma |
Üdvözletem, remélem még nem halt ki a topic és vannak páran akik tudnának nekem segíteni. Egy ECC83 (12AX7) alapú előerősítőt szeretnék építeni, de valahogy sehogy sem sikerül a megfelelő trafót beszerezni. Már szinte senki sem foglakozik vele.
A cél: 250V-os tápegység. Meg is lenne a feszkó, 300V magasságában, csak azt nem tudom hogy milyen egyszerűbb megoldások vannak a stabil 250V beszabályzására? Zener? (Szimpla kimenetű trafó, nincs középleágazása. Köszönöm a segítséget!
Szia. Van egy kolléga egy másik topikban, neki is ígértem tápegység rajzot. Csöves előerősítő tápját nem szoktam stabilizálni, de egy kis trükkös megoldással brumm mentes tápot lehet készíteni. Nem saját ötlet, loptam egy ADA MP1 midi vezérelt gitár előfokból. Abban két darab 12AX7 tápegységében mindössze kettő darab 10µF-os elkó virított. A fűtőkört is érdemes lekoppintani, mert az elektronika többi részét tápláló 2X15V tápjáról üzemelt.
Csak kevés időt töltök PC előtt, de amint tehetem felteszem a kapcsolást. A hozzászólás módosítva: Szept 17, 2019
Itt van egy kapcsolás. Ezt össze is drótoztam korábban, jó volt. 2darab ECC83, tehát négy trióda megy róla. Ezekkel a kondikkal is csak uV-okban mérhető a brumm. A fet típusa nem számít, én 10-30VA körüli kapcsitápokból kitermelt szigetelt tokozású feteket szeretem. A zénerek is 15-24V között lehetnek. Elkó ami van. Ez a 10µF csak egy minimum érték, de ez is elég.
Szia!
Én egy zener láncot tennék a gate és a gnd közé, ami a pufferről kapna előtét ellenállással 4-5 mA áramot, hogy nagyjából stabil legyen... 4-5 db ZY(ZPY)47...56 megfelelne. Be lehet állítani kicsi türelemmel, hogy a 250 volt meglegyen a source-ön. Ez a kapcsolás csak szűr, ahogy írtad is. MMKaresznek le kell ejteni sacc 40-50 voltot is - ha 300 volt puffere van, 10 k 1 W megfelel előtétként. A többi rész oké.. A hozzászólás módosítva: Szept 18, 2019
Igaz, bár nem sokat számít hogy 200 vagy 300v az anódtáp. A zéneres stabilizátorral, meg a szabilizátorcsővel gondjaim voltak, mert mind a kettő hajlamos sörétzajt vinni a rendszerbe. De próba szerencse.
Kutya állatfaj az elektroncső. Képesek összeveszni a fűtőkörön keresztül is. Bár ez inkább nálam gond a HI GAIN erősítőkkel.
Teljes kivezérlésnél nem mindegy azért, beüti-e a fejét a jel vagy sem...
Majd MMKaresz eldönti, mit akar.
Jó ez, pláne ha a C7 helyén 47µF van betéve, mert akkor lassabban áll be az anódfeszültség, mármint itt a Gate-feszültsége, ami a csőnek is jó.
Nagyobb stabilitáshoz, ha tranzisztoros, akkor kell legalább +30-50V feszültségtöbblet a bemeneten, míg csöves stabilizáláshoz legalább +50-100V-os feszültségtöbblet kell. Érdemes ennél a FET-es megoldásnál (de máshol is!) MKT, MKP kondenzátorokat alkalmazni, azok nem szivárognak, sokkal stabilabbak és nem visznek be zajt. (Motor-üzemi kondenzátorok!) Üdv!
Az R7 helyére akár több MOhm is mehet, így a C7 maradhat viszonylag kis méretű. De valóban előnyös ha az kis szivárgású.
Ėn ezt használom, kesleltetést is megoldja, stabil.
A hozzászólás módosítva: Szept 19, 2019
Sziasztok,
Szert tettem egy Dynacord erősítőre (Gigant) aminek "csak" a trafói hiányoznak. Szeretném feléleszteni mert szemmel láthatólag (egyelőre semmi meghibásodásra utaló nyomot nem látok) valószínű csak annyi volt a bűne, hogy jó nehezek voltak a trafók s így úgymond recycling lett belőlük... Első körben a tápfeszültséget próbálnám megoldani ott is inkább a csöves részt mert a tranzisztoros előfoknak 48 V-os trafó még megfelelő lenne a 47 V helyett. Kérdésem: EA057 vagy EA080 csöves erősítő tápegysége jó lehet-e: Ez alábbi veszültségeket tudja: Szekunder:2 x 310V, 40V, 6,3V, 6V A 40 V szerintem jó max a 60V-os ágból kivenném a 330 Ohmos ellenállást helyettesítve pl. 1 Ohm-al. 2 2x 310 Volttal viszont (mivel nem annyira ismerem a csöves világot) gondom van, mert a kapcsolás szerint 285 V és 310 V szükséges a csöveknek. Elbír-e ennyi túlfeszültséget vagy nem érdemes próbálkozni.? Előre is köszönöm a válaszokat. A hozzászólás módosítva: Dec 2, 2019
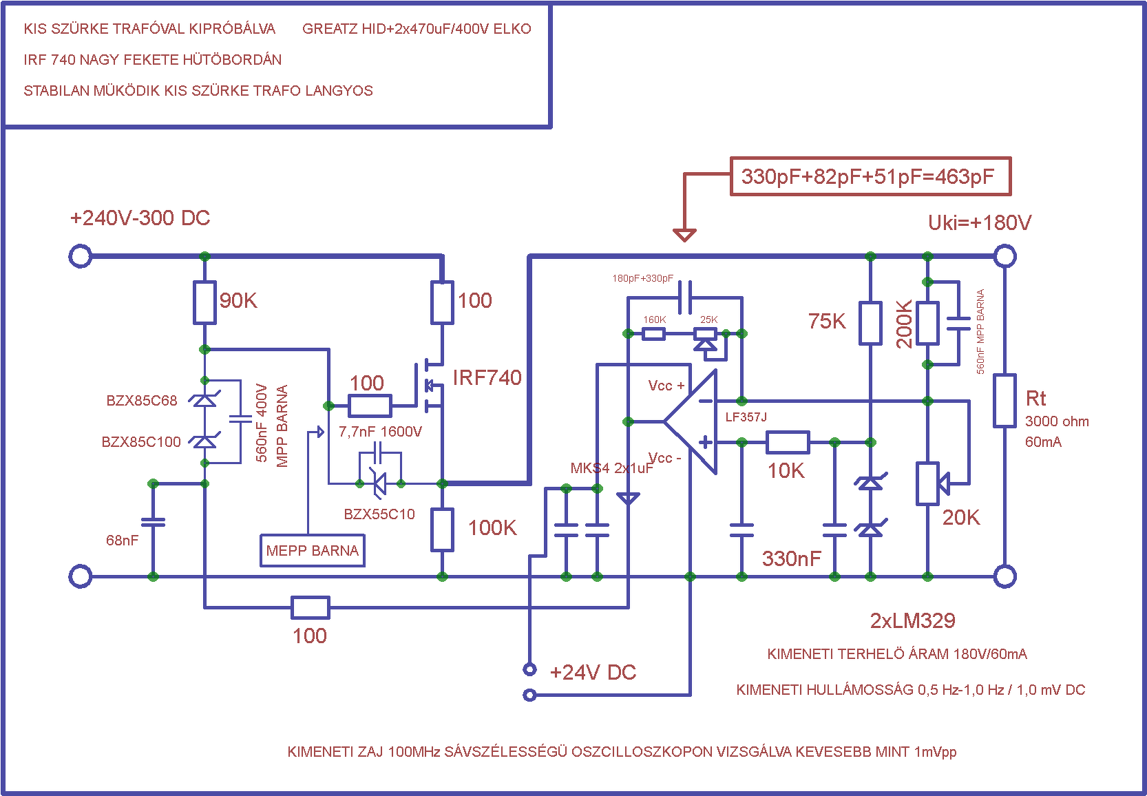
Én építettem csöves tápot. úgy gondoltam hogy az Audio Research reference preamp táp jó lesz.
Mivel nálamnál okosabb emberek csinálták. Átdolgoztam nálunk könnyen elérhető orosz csövekre. Azután megcsináltam FET-el ugyanezt. Ez 180 Voltot ad le de az volt a célom hogy a DACom csöves kimeneti fokozata és az előerősítőm is 180Voltról működjön.
A csöves DAC srpp kimenti panelja fűtés táp és FET anód táp egy panelen. A szürke trafók Makray
trafók. ( hogy alacsony legyen a költség) Na meg a csöves táp kísérleti panelja.
Van egy csöves tápegységem, ami 430V egyenfeszt szolgáltat. Erről szeretnék levenni az előfokozatnak 350V-os feszültséget. 2 db ECC82 és 2 db ECC85 menne róla. Hogyan méretezik az áteresztő tranzisztorral működő tápegységeket? Értem ezalatt azt, hogy hogyan alakulna R1 értéke és teljesítménye, a zenerek teljesítménye. Melyik a célszerűbb, a darlington, vagy a szimpla tranziszoros?
A feszültségnek megfelelő értékű zéner(ek) kell(enek), 1-2mA árammal, akkora ellenállással amekkora elbírja azt a veszteségi teljesítményt. A tranyó helyett FET kell, mert annak nincs áramigénye a gate-en.
Ha nem kell stabil feszültség akkor zéner sem kell, csak egy sima ellenállás osztó. Értéke lehet nagy, akár 100k nagyságrendű is, így veszteség sem nagyon lesz rajta.
Köszi a segítséget! Tehát az R1 értékét úgy kapom meg, hogy a 430V-350V, tehát a feszültség különbségből, és az átfolyó áramból számolom Ohm törvénnyel? R=U/I 80V/0,002A=40kOhm? Teljesítménye is ebből határozható meg. U*I=0,16W Ez így helyes? FETet milyet érdemes használni? RT Évkönyvekben lévő csöves tápoknál Plachtovics György több helyen BU508A tranzisztorokat használt.
Három ellenállás az egész plusz a FET, bármilyen 500V-os FET jó, de ha nagyobb, mondjuk 800V-os az sem baj. Nem tudom mekkora az áramigény, a feten akkora disszipáció lesz ami a fesz különbség (80V) és a folyó áram (5mA) szorzatából adódik, tehát ha nagyobb áram folyik akkor hűteni kell a fetet. A fesz pedig annyira lesz stabil amennyire a 430V.
A 100k ellenálláson is lesz 1,2W disszipáció. De lehet még ennél lejjebb is menni, arányosan nagyobb ellenállásokkal, a FET ki fog nyitni.
Sziasztok! A segítségeteket kérném.
Jelen kapcsolásnak a működését szeretném úgy megoldani, hogy a kimeneti feszültség késleltetve jelenjen meg a kimenetén. Mechanikus relés megoldás nélkül. Köszönöm.
1. Miért kell oda UF5408? Ultragyors 3 A-es dióda. Hasonló tápegységekbe ezrével 1N4007-et építenek be. 50 Hz-re bőven elég.
2. Ha a 15 Ohm-os ellenállást a pufferkondi elé teszed, már a bekapcsolási áramlökés elleni védelmet is megoldottad. 3. Nem írod, mekkora a szekunder feszültség. Azt se, mekkora Z1, Z2. Azt se, mennyi lenne a kimenő feszültség és várhatóan mekkora terhelésre kell számítani. De szemre felesleges a C4 10 µF-os kondinak a 450 V-os feszültség. Ugyanígy a kimenetre is. Egyébként ennek a 10 µF-os kondinak késleltető hatása van a kimeneti feszültség megjelenésére. Ha ennél hosszabb időt akarsz, kössél mellé egy diódával sorbakötött nagyobb kondit (100 uF), vele párhuzamosan egy 470 kOhm - 1 MOhm körüli ellenállást. Amíg feltöltődik, addig lassítja a kimenő feszültség emelkedését, utána nem befolyásolja a stabilizátor működését.
R2 és C4 értékét kell megnövelni hozzá.
Köszi a segítséget!
Ki fogom próbálni a diódás kondis megoldásokat. Ez a FET-es kapcsolás csak egy kiollózott minta, ezért is nem közöltem konkrét( feszültség és áram) értékeket. Ezt az eredeti emitterkövetős tápot váltanám ki.
Az eredeti kapcsolás is késleltetett. Ha kevés a késleltetés, a 10 µF-os kondit lehet növelni és az R3 ellenállást is, mint írták.
Tisztelt Hozzáértők!
Építettem egy csöves hangszínt ami jól működik, de a táp szűretlensége miatt nagyon búg, tudna valaki esetleg segíteni a szűréssel kapcsolatban? Az előző oldalon szereplő filtert megépítettem, tizen pár volt esik is rajta, de sajnos nem segít. A táp 250V-os, két darab 6N2P-EV-t hajtana, a fűtés egyenfeszültségű. Köszönöm fj
Csövesnél nekem azt tanították, hogy fűtés közepelés esetleg negatívra kötés. Ennél több nem jut az eszembe.
Köszönöm, ennél a csőtípusnál a két fűtőszál párhuzamosan van kötve (4-5 láb), a 9-es láb, ami a 12AX sorozatnál a fűtésközép, ez esetben árnyékolás a triódák között, testre vagy földre megy (kapcsolástól függően).
1. Az elektroncsöves készülékek 50Hz-es "búgást" produkálhatnak mágneses szórás (transzformátor és fojtó), vagy esetlegesen létrejött földhurok miatt
2. A másik lehetséges zajforma a "zúgás", ami a tápegységek nem megfelelő műkődése (100Hz-es maradék) esetén jelentkezik 3. Először azt kell oszcilloszkópos méréssel tisztázni, hogy melyik eset áll fenn. TJ.
Ha egy csöves kapcsolás nagyon búg, az nem csak a táp szűretlensége miatt lehet, különösen egy hangszínszabályozó esetén nem...
Még a közepesen gyakorlott építők is rendkívül "ötletes" földhurkokat képesek alkotni, talán valahol itt kellene kezdeni, főként ha minden vezetéked ami a potikra megy árnyékolt.
Szia!
1. Trafó árhyékolt és az alumínium házon kívül helyezkedik el, így nem gondolom, hogy a szórt mágneses tér zavarna. 2. A hálózati táp megszüntetését követően megszűnik a búgás. A tápegység kisűléséig, vagy a csövek "kihűléséig" zavarmentesen működik. 3. A második esetben is folynának áramok a földhuron keresztül. A hozzászólás módosítva: Aug 26, 2024
1. Az aluminum mágnesesen nem árnyékol - távolabb van a hálózati trafó?
2. Mindenképpen oszcilliszkópos mérés kell, hogy az anódfeszültséget meg lehessen vizsgálni 3. Bonyolultabb ügy lehet, ha maga az aktív tápegység gerjed nagyfrekvenciásan, de a szkópon ezt is látni lehet ![]() TJ.
Majd megnézem szkóppal, csak veszek előtte egy mérőfejet 100-as osztóval, csak 10-esem van.
|
Bejelentkezés
Hirdetés |






















