Fórum témák
» Több friss téma |
Van egy amerikai szabványú 3,4V os kis tápegységem/töltőm és olyan kapcsolást keresnék amivel ugyanezt elő tudom állítani az itthoni hálózatból. Van valakinek ötlete?
Ez egy ilyen kis kivetítős órához való, amiben 2 ceruza akksi is van. Van itthon egy 4,5 voltos trafóm, ebből volna jó valahogyan disszipálni.
az lm317-es jónak tűnik. először én is stabkockás vagy zenneres megoldásra gondoltam, de lehet hogy jó lesz inkább a szabályozható.
Szeintetek mivel tudom pontosabban belőni egy 1700ft-os kínai potméterrel vagypedig egy régi szovjet analóg multiméterrel? Idézet: „1700ft-os kínai potméterrel vagypedig egy régi szovjet analóg multiméterrel?” Ezt nem értem.
az lm317-nél van egy potméter, gondolom azzal állítom a kimeneti feszültséget nem?
1700 Ft-os potméter? Nem drága az egy kicsit? Egy sima potmétert teszel bele és egy multival belövöd. Külömbe meg ahány multival mész annyi fesz értéket kapsz. Nincs két egyforma multi. Vagy mégis?
tehát digitásis, de irtó gagyi, vagypedig egy komolyabb szovjet analóg multiméterrel tudom bemérni pontosabban?
Sziasztok!
Tudna valaki abban segíteni, hogy hol lehet fesz.szabit kapni? Ami 12v(13.2v)-ről 9.6v-ra csökkentené az áramot. Az áramerősségnek is legalább 10A bírnia kéne. Vagy ha nem olyan bonyolult akkor egy rajz is jól jönne. Előre is köszönöm a választ. Üdv! Luc.
sziasztok. en 12V-bol szeretnek 4V-t eloallitani vagy 5V-bol szeretnek 4V-t eloallitani. Ebben kernek toletek segitseget. Elore is koszi. Olcso megoldas erdekel max. 5W-ot kell birnia.
LM317+ellenállásosztó az adj lábra: Pl. 120Ohm a kimenet felől, és 270Ohm a föld felé. Ez 12V esetén viszont az IC-n kb. 10W disszipációt fog eredményezni. 5V-ról viszont kevés a drop. Ha a pontosság nem lényeges, akkor a fenti kapcsolás egyszerű zener+BDakármi (bírjon 3A-t azért) és 4,7V-os zener. Ez akár 5V-ról is elketyeg, a zener előtti ellenállás pártíz Ohm.
koszi a valaszt. meg az lenne a kerdes hogy 7 V-nal mukodne-e az lm317? ha igen mennyit disszipalna?
Ha ez egy PC tápegysége, az 5 és 12V közötti terhelést mellőzd.
a disszipaciot nem lehetne valahogy lecsokkenteni 5W kornyekere?
Üdvözlök mindenkit!
Egy olyan kérdésem lenne, hogy hogyan tudnám meghajtani egy AC 6v-os 2A-os trafóról a telefonomat úgy, hogy abból lüktetésmentes 3,7v és minimum 1,2A áram legyen! Azért szeretném meghajtani a telefonomat (xperia x8) ilyen módszerrel, mert a SIM kártya zárolva van, és ugyebár nem tudom telefonálásra használni, de nem is akarnám csak netezésre, játékra zenehallgatásra. Van egy másik x8-am, csak egy akksi van a kettőhöz úgyhogy az meg természetes, hogy a jóba van benne, de mivel nem akarom állandóan a jót meríteni, ezért gondoltam arra, hogy a "rosszat" egy állandó áramforrásról üzemeltetném! A "rossz" telefon nem lopott, az előző tulaj valószínű (ahogy a neten utánanéztem) valami telefon nyomkövetőt állított be, ami miatt más kártyát nem fogad el! A hozzászólás módosítva: Ápr 2, 2013
Mert felhúzod az 5V-ot 12-re és az nem normál üzemi állapot. A disszipációt pedig nem lehet csak úgy csökkenteni, az annyi, amennyi.
Sziasztok! A kérdésem-problémám leginkább ide illik...
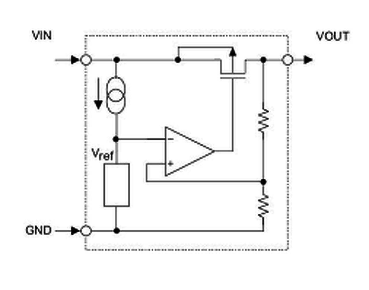
Egy EM 02-es fogyasztásmérőt kellene háttérteleppel ellátnom. A G80F920-as MCU-t egy HT7130-1 -es feszültségszabályzó látja el tápfeszültséggel. - A Kérdés az, hogy a HT7130-1-es stabilizátor mennyire lehet érzékeny a kimeneti oldalára adott tartós 3V-os "táp-"feszültségre? Elvi kapcsolási rajzát mellékelem a szabályzó IC-nek... A ki és bemenet közé sajnos nem nagyon lehet beépíteni ellenpárhuzamos diódát. Bár ha kell úgy is megoldom. Csak nem hagytak mozgásteret a nyákon. A G80F920-asnak van elvileg háttér táplálásra szolgáló "BAT" bemenete, de a készülék ugyanúgy alaphelyzetből indul a hálózat visszakapcsolásakor, ezért soros diódán keresztül a stab-IC kimenetére kapcsoltam a háttértelepet. Tudom nem a legjobb megoldás, de még dolgozom rajta... Temetői mécseshez stabilizátorÉn egy világító led diódát szeretnék 12 illetve 6 voltról üzemeltetni. A dióda 3 vagy 4,5 voltos a temetői mécsesek ezek. Ehhez kellene egy stabilizátor rajza amit megtudok építeni. A diódák áram ellátása 20-30 mA-t igényel. Köszönöm szépen a segítséget!
Szevasz!
Ha a stabilizátor nem kapcsolóüzemű, akkor nem igazán gazdaságos, de van készen ami az: https://modulshop.hu/mini-360-dc-dc-step-down-728 Üdv: StMiklos
Nem igazán értek hozzá, de mit jelent, hogy kapcsoló üzemű. Itt kaptam tanácsot korábban arra vonatkozóan, hogy fényellenállással oldjam meg a ki és bekapcsolást amit meg is építettem és nagyon jól működik. Az lapos elemmel és ceruza elemekkel működik, csak azt akarom, hogy 6 vagy 12 voltos akkuról működjön. Gondoltam bekötöm a fényellenállásos szerkezetet és egy stabilizátort az akkura meg kötök egy napelemet és sokáig elmegy nekem. Ez lenne az elképzelésem. Amit küldtél nagyon szépen köszönöm, nem is drága csak a kapcsoló üzemet nem értem egyelőre.
Ebben csak egy LED van, semmi más elektronika? Ha igen, egy egyszerű áramgenerátor elég, ami jobb is, mint a fix feszültség. Pl. AL5809-15S1-7.
Hello! Ahhoz hogy használd, nem kell hozzá érteni. De a különbség az, hogy az analóg szabályzó az el nem használt energiát elfűti. Tehát ha 6V a feszültség és a gyertyának 3V kell, akkor a szabályzóra is 3V jut. Így amennyi energiát elhasznál a gyertya, annyi hővé alakul a szabályzón. tehát 50% lesz a hatásfok. Ha 12V-ról táplálod, akkor már 9V marad a szabályzón. Tehát így energia pazarló lesz.
A kapcsolóüzemű szabályzó, egy tekercsbe halmozza fel az energiát, majd ezt kapcsolja a fogyasztóra. Ennek hatásfoka, 80% feletti, és szinte független a bemeneti feszültségtől. De miért nem használsz inkább egy Liion cellát? Ehhez van töltőáramkör is (ami megvédi a túlfeszültségtől és a túlzott kisütéstől is) és a 3,6..4,2V közötti feszültsége illeszkedik a gyertyádhoz. Így kicsi a veszteség és töltheted a napelemről is. |
Bejelentkezés
Hirdetés |





ezért soros diódán keresztül a stab-IC kimenetére kapcsoltam a háttértelepet. Tudom nem a legjobb megoldás, de még dolgozom rajta... 






