Fórum témák
» Több friss téma |
Köszönöm szépen a sok hasznos információt. Kellemes időtöltést, így május elsején!
Sziasztok.
Készítettem egy monostabil áramkört. Minden rendben vele, működik. De. Ha bekapcsol egy közelben lévő mágneszár, akkor olyan, mintha működtettem volna a nyomógombot. Ugyan ez a helyzet, ha a pillanat pákát kapcsolgatom mellette, akkor is minden alkalommal "működésbe hozza" a nyomógombot. Tehát zavarjel van jelen. És érdekes, mert akkor lép hamis működésbe a monostabil, amikor a mágneskapcsoló bekapcsol. Vagy a pillanat páka bekapcsol. A mágneskapcsoló elengedésére nem reagál. Sem a pillanat páka elengedésére. Csak és kizárólag a bekapcsoláskor ad hibás működést. Valami zavrszűrés ötlete szívesen fogadnék. A triggerelés azért így van megoldva, mert ebben az esetben az impulzus szélesség, vagyis a gomb nyomás hossza egyáltalán nem számít. (Az ajtó akár órákig is nyitva lehet.) A hozzászólás módosítva: Júl 10, 2024
Hello!
Ha tényleg bontó a nyomógomb, az lehet jó is. Ha nem, próbálj meg azt használni. A tápon nem látok kondit (de lehet a valóságban van.) Egyébként nem írtad, hogy a nyomógomb milyen távolságra van az áramkőrtől. Sajnos a bemeneti 1µF az egy differenciáló tag, ami pont a zavarokat tudja a legjobban átvinni. Igazából a nyomógomb után egy RC integrálótag kellene, majd egy hiszterézises komparátor (pld. egy 555) és ez után a differenciáló tag. De esetleg egy optocsatolót is lehet alkalmazni. Ugyan itt nincs szükség a galvanikus elválasztásra, de az optocsatoló Led diódája "árammal működik", kizárhatja a zavarjeleket.
Szia,
Az IC 1-8 kivezetése közé 100nF körüli kerámia kondit rakj be, az 1-2 közé 10nF-ot.
A nyomógomb kb 4 méterre van az áramkörtől. Szóval akkor esélytelen 1-2 passzív alkatrésszel megoldani. Beépített dolog, nincs lehetőségem kiegészítő áramkör elhelyezésére helyhiány miatt. Fullos a doboz. A mágnes záron jelenleg nincs paralell dióda. (A mágnes zárat egy relé kapcsolja, anno ezért nem terveztem rá diódát.) Egyébként egy tápról megy a mágnes zár, és a kütyü is. Esetleg egy teljesen külön, független táp megoldaná vajon a problémát? Bár kétségem van e felől, mert labortápról járatva a kütyüt pillanat pákával is meg tudtam hülyíteni. A nyomógomb egy ajtó nyitás érzékelő, bontó érintkezővel. Ahogy a kapcsoláson van.
Sejtettem, hogy távol van a kapcsoló. Ha nincs sok lehetőség változtatásra akkor..
Ebben az esetben, legalább egy reverzdiódát tegyél a mágneszárra, egy diódán keresztül tápláld az 555-öt, legyen a tápján egy 470µF-os kondi. Ezzel érzéketlenebbé válik a táp berogyására, ha húz a zár. Valamint tegyél a 2-8 láb közé egy 100nF-os kondit és az 5-ös láb kondiját is cseréld ki egy 100nF-ra. De a külön táp is megoldás lehet. De az 555-re kell kondi a közelbe. A hozzászólás módosítva: Júl 10, 2024
A 2- kivezetésre csatlakozó feszültségosztó alsó tagját kivenném, fölösleges féltápot beállítani, csak a zavarérzékenységet növeli.
Úgy tűnik, első körben, hogy az antiparalell dióda megoldotta a problémát, amit a mágnes zárra tettem. Nincs hibás működés.
Oké, de egy tanács.. Egy zavart mindig úgy kell elhárítani, hogy csökkenteni kell a zavarforrás erejét és növelni a zavarérzéketlenséget. Ez a helyes irány. Mert korrekten vizsgálni sztochasztikus jelenségeket, általában nehéz dolog.
A melóban is vizsgálták a távadók/jelváltók zavarérzékenységén anno. A folyosón húzogattak drótokat, hogy valahogy modellezzék az üzemi állapotokat. Én meg épp ott szerettem volna elmenni és megszólítottam Őket, hogy "Bocsánat zavarhatok?.. Valahogy nem volt kedvük vidulni a helyzeten.. Tehát arra hivatott szakembereknek is fejtörést okoz némely eset/helyzet. Mert ugye ez az üzem, nem az a hely, ahol "Nyomunk egy Reset-et, osztán jól van ez így.."
Természetesen. Tökéletesen egyet értek. Nos, most teljesen üzem biztosan működik a kütyü. Több száz teszt után egyszer sem hibázott.
Ettől függetlenül elfogadom, és osztom a tanácsodat, véleményedet. Kapcsolást keresekSziasztok!Keresek egy olyan kapcsolást ami a kővetkezőket tudja: Kap egy 24 voltos feszültséget kb 1 percre a bemenetre (váltóáramot) , a feszültség megjelenésekor egy relét kéne meghúzva tartani és a bemenetre adott feszültség megszűnése után csak valamennyi idővel elengedni a relét. Valakinek nincs ötlete? Előre is köszönöm. A hozzászólás módosítva: Okt 7, 2024
Elengedéskésleltetett / elejtéskésleltetett időrelé
Hello! Ha csak a 24Vac van, miből húzzon tovább a relé? A valamennyi, nem műszaki paraméter!
Szia!
Nem igazán értem a kérdést, valószínűleg azért mert nem vagyok műszaki szakember. A táp feszültség 24v egyenáram. A meghuzasi idő 1 és 15 perc között állítható. A hozzászólás módosítva: Okt 8, 2024
Hello! Te 24V váltó megjelenésekor meghúzatnál egy relét. De mikor elmegy a váltó, tovább kellene húzni egy ideig a relének.
Miből lesz az energia, ha elmegy a váltó? Vagy van pld más egyenfeszültségű megtáplálás amiből húz a relé? Vagy lesz benne akkumulátor? Mennyi ideig kell húzva maradnia a relének? Vagy pld. mire használnád? Ezek a kérdések merülnek fel.
Szia. Így már értem.
Egy egyszerű példával szeretném leírni hogy mit szeretnék. Van egy ajtó amire fel van szerelve egy kapcsoló. Az ajtó zárt állapotában a kapcsoló nyitva van tehát nem vezet át áramot. Ha kinyitják az ajtót záródik a kapcsoló és át vezeti az áramot a kapcsoló. Azt szeretném megoldani hogy ha kinyitják az ajtót 10 - 15 percig világítson egy lámpa. Van egy táp feszültség ami 24v egyenáram és van egy kapcsoló feszültség ami 24 volt váltoáram. Azthiszem ebben benne van minden kérdésedre a válasz.
Szia. Köszönöm, de hátha van kicsit olcsóbb
Hello!
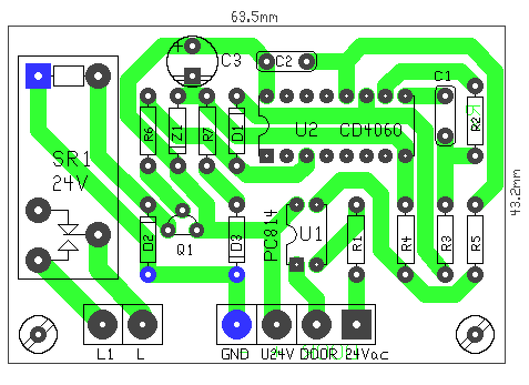
Oké, akkor itt az áramkör, lehet dolgozni. OMRON G2-R1 relé kell bele, vagy annak klónja. Táp ráadásakor is lesz egy késleltetés.
Szia.
Még egy kis segítséget kérnék, az R2 ellenállás azért van más színnel mert azzal lehet a lámpa világítási idejét befolyásolni?
Hello!
Pontosan.. Mindig a változtatható, vagy a beállító értéket jelölöm a kékkel. (Persze a C1 kondi is befolyásolja.) Kb. T=1,08*C1*R2*2^14/60 [perc] az eredmény. 555 Első ütem időtartam hibaHello,Van egy 4017-555 párosom, ez 2 másik 4017-et hajt meg. Az 555 úgy lett beállítva, hogy ~2 másodpercenként ugorjon. Viszont az első ciklus első üteme valamiért mindig hosszabb, mint 2mp. Ez mitől lehet? Hogyan lhet ezt megszüntetni? A másik két 4017-is 555-tel működik, de azoknál nincs ilyen gond. A hozzászólás módosítva: Dec 22, 2024
Üzem közben az időzítőkondenzátoron 1/3-2/3 tápfeszültségnyi fűrészjel található. A kondenzátor töltődése határozza meg a periódusidőt. Viszont a tápfeszültség ráadásakor a kondenzátor töltetlen, ezért azzal az idővel növekszik a periódus mely az 1/3 feszültség eléréséig tart.
Jesszusom... ennek a kapcsolásnak semmi köze ahhoz a sémához, amivel eddig az 555-öket astabil módban használtam... ok, kb 1 hónapja játszom vele, szóval túl nagy tapasztalat nincs
![]() De működik... mégis honnan jönnek ezek a kapcsolások? Mondom, én teljesen koca-elektronikás vagyok, szóval egy kapcsolási rajzot is csak józan paraszti ésszel és logikával értelmezek, ezek valamiféle egyenletek eredményei? Őrület. ![]() Kicsit finomítani kell az R1-en, hogy a másik 2 körrel az időszinkron megmaradjon, mert amint mondtam, csak kb 2mp (mostani RC értékekkel 2,197mp), ezt majd kilegózom de amúgy tökéletes... Köszönöm szépen
Nincs itt semmi varázslat, csak ismerni kell az áramkör tulajdonságait.
Az NE555 egy nagyon régi és közkedvelt áramkör, így számtalan kapcsolás készült hozzá. Az említett működés abból a problémából adódik, amit Mex leírt. Azt kell "megakadályozni", vagy is hogy a kondi ne csak a bekapcsolás pillanatéban töltődjön nulláról és a továbbiakban 1/3-2/3 táp között töltődjön és süljön ki. Ezt végzi a második RC tag. Vagy is a második ütemnek olyan hosszúnak kell legalább lenni, mely idő alatt a DIS láb ki tudja sütni teljesen a C1 kondit. És így az első ciklus nem lesz hosszabb, mert a C1 mindig nulláról töltődik. Egyébként egy RC időzítő áramkörtől nemérdemes 1%-nál pontosabb időzítést elvárni. És két szadonfutó oszcillátor sosem fog szinkronba működni. (Gondolom a "szinkron" alatt kissé mást értesz.) Sajnos az Ic-nek van több ismert és kevésbé ismert tulajdonsága/hiányossága. De ezt nem javították ki, gondolom a kompatibilitás miatt. A CMOS változat kissé más, de ott is vannak satnyaságok pedig ezek javításával lehetett volna jobban használható áramkört is építeni. Mellesleg tervezője vagy már vagy 5 éve meghalt. (Nyugodjon békében..)
Igen, a szinkron alatt azt értem, hogy a másik 2 kör ebbe az időtartamba kb pontosan beleférő x számú ciklust futtasson le, vagyis hogy az utolsó ciklus utolsó üteme ne legyen rövidebb, vagy ne csússzon be egy x+1-edik érzékelhető időhosszban. Ha ez így érthető
A hozzászólás módosítva: Dec 23, 2024
Igen érthető, de ilyen problémákat számlálóval szokás megoldani.
|
Bejelentkezés
Hirdetés |

















