Fórum témák
» Több friss téma |
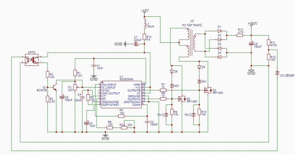
A C6-ot a P1 felső lábára kösd, különben kinyírja a tranzisztort a legelső nyitásakor.
A hozzászólás módosítva: Dec 20, 2024
Így gondoltad? (100uH előretekert, gyűrűvasmagon lévő induktivitást használnám)
Nem egészen... a fojtó R pár ohm max... értsd úgy, hogy az egyenáramú ellenállása.
Gyűrűs magot nem szoktam használni ilyen célra, de tesztre talán elmegy. A hozzászólás módosítva: Dec 20, 2024
Van egyszerűbb megoldás is.
A FET bekapcsolásakor a fojtótekercs áram kb. 7 A-ig nő, lineárisan. Ha a tranyót kikapcsoljuk, akkor ez az áram a diódán keresztül tölti a kimeneti kondit. Egy RC oszcillátor vezérli a FET-et, kb. 90 %-os kitöltéssel. Amikor a tranyó bekapcsol, akkor lineárisan nő az áram a fojtón. Ha a tranyó kikapcsol, akkor a fojtó árama a diódán keresztül elkezdi növelni a kimeneti kondi feszültségét. Ezt sok perióduson keresztül teszi, így a kondi feltöltődik. A max feszültséget egy osztón keresztül egy CMOS schmitt trigger figyeli és leállítja az oszcillátort. Kicsit nagy így a hiszterézise a kimeneti feszültségnek, de ez csak szimulátor. Olyan CMOS kaput kell választani, aminek 1V a hiszterézise. Ha jól emlékszem, akkor a Motorola , vagy National ilyenek. De egy ilyen szerkezet talán egy diplomatatáskában férne el, a 34 mF miatt. Lemaradt a tápfesz, a 6-os pontra megy a 16V. A hozzászólás módosítva: Dec 20, 2024
Inv trafóSzerintetek inverter trafó tekerésénél a fazonhuzalos nagyáramú tekercs (48v), vagy a kisebb áramú (230v) kerüljön alulra? 4kw trafóról beszélünk jelen esetben.
Üdv!
Most végre volt időm összerakni az sg3525ös oszcit.. Egy olyan problémába ütköztem hogy 18-19Khz fölé nem tudom szabályozni. Probáltam módosítani az R5 ellenállást mert a C4 -et elsőnek 100nF-nak néztem és úgy 250-1Khz tudtam szabályozni.. Most 3.3nF van bent de ezzel már mennie kéne.. Ha a R5-t 100ohmról 47ohmra módosítottam akkor felugrott 33Khz-re de szépen lassan vissza mászik 18.4-5Khz-re... Ilyet mi okozhat?
Kicseréltem a C4es kondit 1nF-ra. Az R5 47 ohmon maradt. Így a freki felugrott 55Khz-re (ez a max). A duty-t is tudom állítani. Úgy hogy összeraktam a mosfetekkel meg a trafóval. A trafót egy szünetmentes inverteréből bontottam. A tekercselése szinte olyan mint a rajzomon. Összeraktam, elindítottam. 105-110V-ig felmegy a fesz de ennél tovább nem tudom tekerni.
Ilyenkor feljebb kéne menni frekiben?
Üdv!
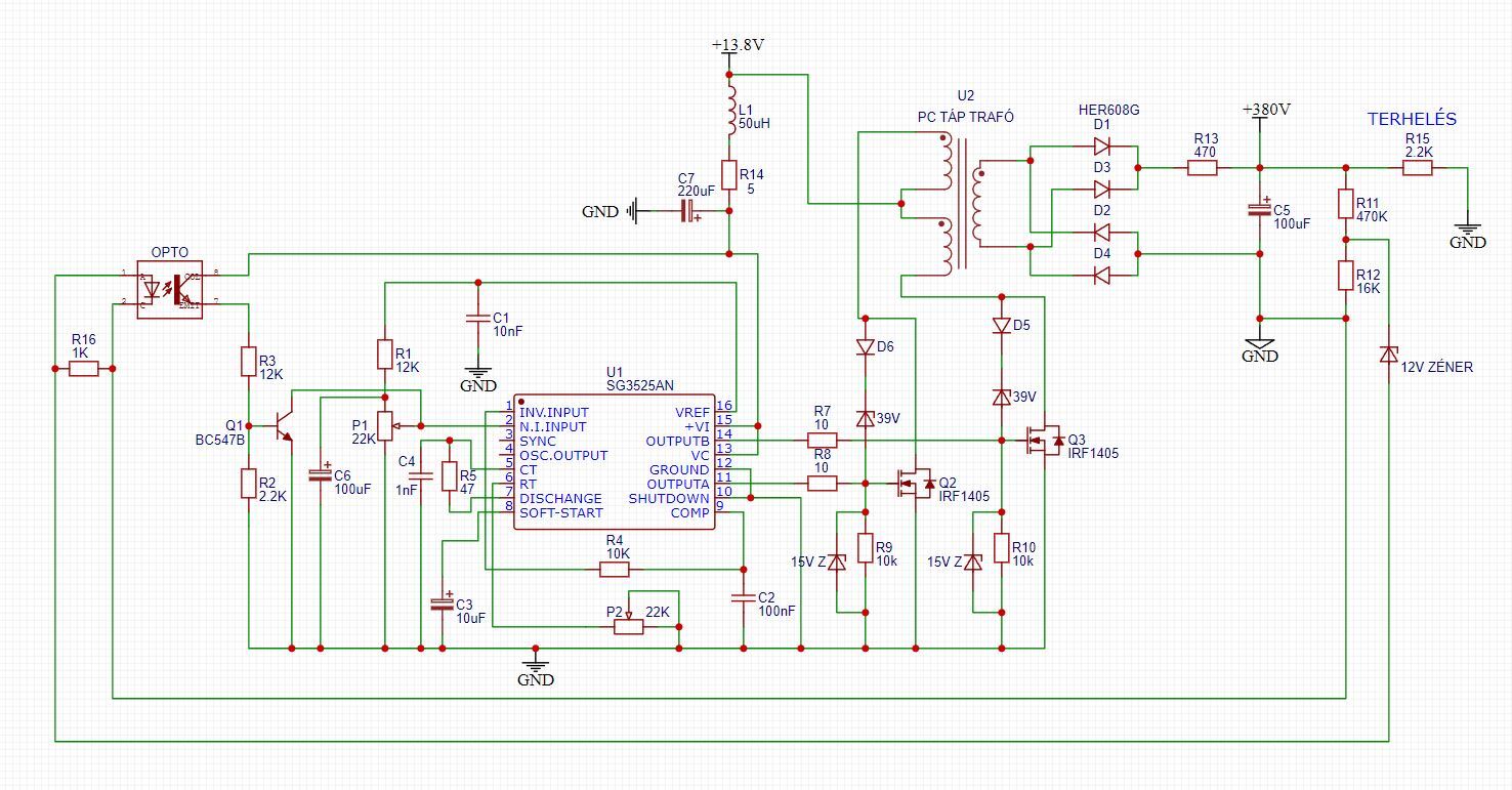
Kipróbáltam a PC táp trafóval és 2V feszültséget tudtam elérni. Az inverter trafóval 110V-t de azt is 3sec alatt érte el. Tehát nem túl nagy teljesítményű. kapcs.táp. ferrit vasmagokból van, csak a szétszedésükkel van problémám. Találtam egy sortrafó magot amiről itt egy kép. A kerek rész átmérője 14.5mm. A kérdésem az lenne hogy ezzel is meglehet csinálni az invertert? Mondjuk 5+5 menet a primer, és 60menet lenne a szekunder. A primer 2.0-2.5mm2 sodort huzal, a szekunder meg 0.5mm. Ez működő képes lehet?
Szevasz!
A feszültséget a trafó áttételével tudod növelni nem pedig a frekvenciával. Egyébként nem a 12 V-os zénered szivárgó árama indítja az optót? Az optó LED-del tegyél párhuzamosan egy ellenállást ami a szivárgó áramot elvezeti. Üdv. M.
A frekit az R6-P2 komplexummal tudod szabályozni.
A szekundert sokkal vékonyabb huzalból is tekerheted, mert a max töltőáramod a 4k7 miatt úgyis csak 70-80 mA és rövid ideig - így sokkal több szekunder menet fér el. A ferritmagnál figyelj, hogy légrés ne legyen.
Igen, időközben kivettem a 10K-os R6-ot így már tudom szabályozni a frekit egész szélesen.
A 4.7K helyett most egy 470ohm van ben. Idézet: „Az optó LED-del tegyél párhuzamosan egy ellenállást ami a szivárgó áramot elvezeti.” betettem egy 1K-t. Alapban volt ott -3.5V-t. Így 120V-ig ment a fesz. betettem egy 2.2K terhelő ellenállást. így a kimenő fesz 60V-ra esik.
A szkópon ezt látom. A bemenő fesz: 13.8V az asztali kapcs. tápról.
Így a kimenő fesz (terhelés nélkül) 120V-ig megy.
R13 a rajzod szerint, az nem párhuzamos, hanem soros és tölti a a C5-öt.
Azt hagyd békén - persze, lassan megy fel a fesz, hiszen R-C rész. Ha elérted a 120 voltot, pár secre próbáld meg: az R12-vel paralel tegyél oda egy 100 k nagyságrendűt, emeli-e a "380V" jelű feszültséget. Akkor nem szabályoz még vissza annyira a zener-optó-rész.
Szkóp: kicsi a duty még. Persze, hogy kevés a kimenő a C5-ön.
A hozzászólás módosítva: Máj 26, 2025
Úgy mellékesen a tápodból felvett áramot is írd be a szkóp duty formával paralel.
A trafód menetszám áttétele mekkora.
Most nem vagyok otthon de este fele leirom. Amugy ennel a dutynal van a legmagasabb fesz. A 2.2k-os ellenallas nincs a rajzon, ezert irtam hogy a C5el parhuzamosan. Ha az bent van akkor a kimenet 60Vra esik. Jelenleg az opto leddel parhuzamosan bent van egy 1k ( igy konkretan nincs fesz az opton, 120v mellett)
Azt a részt majd csatold be, mit tettél, ha csak átmenetileg is ( 2k2-C5..)
Szóból néha nehéz érteni. ![]() Az oké, ami az optót illeti. A menetszám áttételre és az amperre kíváncsi vagyok. Duty: akkor ha feljebb tekered, a bemenő amper nő, a kimenő meg csökken?
Lemértem:
A +duty-t csak: 46%-ig tudom tekerni. Igen, gyakorlatilag 20% duty felett csökken a kimenő fesz, bár 46%nál 89V-on áll, az áram ott 200mA (ez nincs a papíros méreseknél).
Ezek stimmelnek is... a felvett áram sem sok.
Számolj vissza menetszámra, már nem vagyok gépen. Biztos szekundert kell többszöröznöd sacc 0.2-es huzallal.
Messziről saccolva, mert nem ismerem egyik menetszámot sem, talán 10-12-szeres lehet az áttétel, az meg nagyon kevés.
A mostani primert próbáld megszámolni, abból már kil lehet számolni az egészet. A hozzászólás módosítva: Máj 26, 2025
Szóval... a duty 20 % körül az optimális, azt hagyhatod úgy.
A pillanatnyi áttételed 6x-os lehet fél primerre számolva, ez kevés. Ahogy már írtam, nyugodtan áttekerheted. Ha van helyed egy átmeneti pót-tekercshez, 100 menetet tekerj még fel akár 0.15-0.2-es huzalból a mérés idejére, aztán majd az egészet leszeded és 0.25-0.3-ból mehet fel az igazi. Ebből már vissza tudsz számolni, mi a végső. Azt nem értem, mert nem tudom, mi a célod: a 2k2 miért van rajta terhelésnek? Nem az a célod, hogy feltöltsd a c5-öt, aztán puff pár sec múlva és újra töltés? A mostani elrendezésben persze nem megy kicsit sem feljebb..- hagyni kell, hogy a zener-optó elintézze a szabályzást a max kimenőnél és ha az már oké, akkor lehet kisütni az elkót. Végülis úgy számolj, hogy a primerben 7-8 volt váltófeszültség van és azt kell feltranszformálnod 250 volt környékére. A hozzászólás módosítva: Máj 27, 2025
Egyébként pl. AL=200...1000 közötti vasra jön ki a pillanatnyi áttételed a mért uH értékekből számolva, 20..> ..10 menetes fél primerekkel.
Az R13 megkérdezhetem minek van benne?
Próbaképp átkötném rz -be. Üdv. M.
Udv!
Elvileg az elozo oldalon leirtam hogy 34400µF ot kellene feltolteni kb 5sec alatt. A 2.2kt csak azert tettem be mert latni akartam birja-e a terhelest.. de nem igazan.. - 14 voltból 100 mA felvett áramnál mit szeretnél?1., A szekundert tekerd át.
Amit kuldtem vasmagot, akkor megtekerem. Ezt amivel mérek meg nem bantom.. tegnap sikerult szetroppantom egy eleg jo magot.. probaltam fozni forrovizben a trafot es szethuzni amikor forro de nem engedte.. nem tudom milyen mas megoldassal lehet ezeket a gyari trafokat szetszedni...
Sajnos, nem mindegyik szétszedhető... de a forróvizes is csak 2-3 menetben sikerül általában és lassan hűtve, ragasztó lekaparva könnyen.
Aztán ha utána kiderül, hogy esetleg légréses.... ![]() Küldhetnék újat, de az más téma. A hozzászólás módosítva: Máj 27, 2025
2., ezt pedig gondold át: 34.400 µF és az eredeti 4k7 "3 x tau" mennyi? Iszonyat.
Ennyit a wattról. Ha gyors feltöltést szeretnél, akkor se célszerű lemenni 47 ohm pár wattos R13 alá. Közben pedig "kisütés" pillanatában ( lövéskor ) leválasztanám a graetzről. |
Bejelentkezés
Hirdetés |




















