Fórum témák
» Több friss téma |
Hát, egy mezei tápban a mérést valahol a folyamatos áramvezetés és a szaggatott áramvezetés határától a nagyobb terhelések irányába kell végezni. Pont, mint a tirisztoros egyenirányítóknál. Végtelen fojtót mégse lehet betenni...
Elnézést véletlenül úgy olvastam, hogy "Ha van a szekunder oldalon, az egyenirányítás és a pufferkondi között induktivitás ( vagy akár ellenállás ), akkor a kimeneti feszültség a szekunder feszültség középértékére fog feltöltődni."
Akkor ezt hogy is értetted pontosan? Ismerem a transzformátorokat és a helyettesítő képét is. A szórt indultivitás egyáltalán nem vesz részt a mágneses energia csatolásában és a rezonáns átalakítókon kívül mindenhol káros hatása ismert, aminek az energiáját álltalában eldisszipáljuk egy snubberrel vagy egy RCD clamppel. Egyébként van a pushpullnak egy olyan változata amikor a kimeneti indultivitás átkerül a primer oldalra. Ezt Current-Fed push pull konverternek nevezik, viszont itt sem a transzformátor az energia tároló, csupán csatoló. Emlegeted a folyamatos áramvezetést. Van egy olyan érzésem, hogy csak CCM konverterekkel szoktál foglalkozni? DCM-ben nem folyamatos az induktor árama Multisim-ben hogyan tudod meghatározni a konverter nyílthurkú átvitelét? Sajnos az induktivitás értéke igen is meghatározza mennyi energiát tud eltárolni. Nézzél utána. A hozzászólás módosítva: Aug 2, 2025
Ja igen a Simplis nem spice alapú, hanem PWL, így olyanokat is lehet szimulálni vele amit spice nem igazán tud.
üdv. az ETD 29,ferrit trafók nagyon jó hatásfokkal működnek.
Nos én kb.15éve használom ezeket,a légrésre ügyelni kell. 0,4-0,6mm.legyen mindig. nem használok semmiféle képletet,hanem induktívitás mérővel mérem meg a primert,majd pedig a tervezett üzemi frekvencián. elvégzem az ide vonatkozó mérést, az áramkörben is. Anion ionizátor freki, 18,2KHz-20KHz, 30-32T', 0,4mm.Cuz,böl. Fénycső ák..555-el és két tranzisztorral, primer, 22T' a szekunder nf.tekercs 250V,ra méretezve 300T' led izzónak is teljesen jó. panel tápfesz. 10V-12V, Fojtó tekercset érdemes berakni,táp ágba ez 2x100-150mH. legyen. A hozzászólás módosítva: Aug 3, 2025
Inkább nem kezdek el veled vitatkozni. Nem sok értelme lenne. Bocsika.
Idézet: Akkor nem sok SMPS-t láttál, mert elég sok olyan van amiben nincs fojtó. Képzeld, még a hegesztő inverteremben sincs, pedig ha valahol, akkor ott korrektül kell az áramot szabályozni ha nem akarjuk hogy kilukadjanak az IGBT-k. És nem 1-2A-t hanem 100A-t.„Minden SMPS-ben az induktor áramát szabályozzák” Fojtóra igazából a pwm szabályozáskor van szükség, abban a tápban viszont nincs pwm szabályozás, a trimmer csak arra van, hogy a maximális feszültséget (amiből aztán majd a másik előállítja az 50Hz-es négyszögjelet) lehessen adott határok közt változtatni. Egyébként nem, én nem akarok ilyet tervezni, ez egy gyári készülék amit visszarajzoltam és közzétettem mások számára (is) akik esetleg után szeretnék építeni. Örülök, hogy ez úton is "megköszönted" a bele fektetett munkámat. Ígérem, többet nem zavarlak (meg másokat sem) ilyenekkel, majd megoldod magad... A hozzászólás módosítva: Aug 3, 2025
Nem akartam leértékelni a munkádat, sőt nagyra értékelem, hogy közzétetted a rajzot. A megjegyzésem egy általános műszaki szempont volt, nem konkrét kritika az adott eszközre. Remélem, nincs harag.
2x12V/230V trafóból inberterSziasztok. Több kapcsolást is kiprobáltam már, de egyik sem működött. Tudnátok adni egy olyan kapcsolast amivel egy 2x12V szekunderű lemezes trafót meg tudok hajtani, és a másik oldalán 230V legyen. Nem szükseges szinuszos jel, négyszögjel teljesen megfelel. A trafó 150VA-es.
Többször is írták, 12 V-ról 230 V-ra legalább 9V-os szekunderű trafó kell.
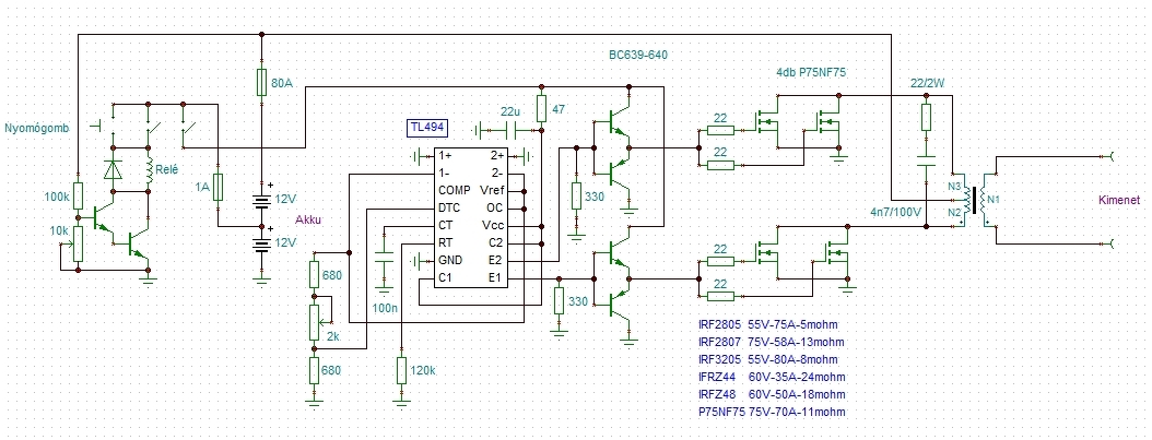
Nem tudom miket próbáltál ki, de ez biztosan működik, értelem szerűen, a feszt a trafóhoz kell igazítani, na meg az akkuhoz. Ez a képen 24V-os, de ilyet bármelyik kiszuperált szünetmentesből tudsz bontani, nem kell építeni semmit.
A 12V-os akkuhoz olyan trafó kell ami 2x7,5V/230V-os, a 2x12V-os trafódat 18V-ról kéne táplálni. |
Bejelentkezés
Hirdetés |





Multisim-ben hogyan tudod meghatározni a konverter nyílthurkú átvitelét? Sajnos az induktivitás értéke igen is meghatározza mennyi energiát tud eltárolni. Nézzél utána. 





