Fórum témák
» Több friss téma |
A téma átmenetileg fagyasztva lett, hozzászólni nem tudsz!
Valamire nem gondolsz. Én is csak legutóbb mértem ki és esett le a tantusz. Mondjuk - legyen az akár egy stabkocka - a tápszűrés lenne a feladata. Csillapítja is a brummot - mondjuk 80dB-el. Tehát 1V brumm-feszültségből lesz a kimenetén 100uV. De a GND vezetéken is átfolyik a szűrendő áramból valamennyi és azon feszültséget ejt. Azon a tíz centin kb. 1mV brummot mértem. Ez hozzáadódik a stabilizált kimeneti feszültséghez. A frekvencia emelkedésével a tápzaj rohamosan nő, mintha egy zavarjel-generátort kötnénk a testpont és a GND láb közé.
Jobb helyeken a csillagponthoz a lehető legközelebb helyezik el a stabilizátorokat. Az már majdnem mindegy, hogy a tápvezeték milyen hosszú.
Erről már írtam. Én nem nézem, amit hallgatok, más meg hallgassa azt, amit szeret nézegetni.
Nálam a hibridnél az is bevált, hogy a földcsillagpontból külön ment a stab referenciaföldje, a hozzátartozó borda földelése, és külön a panel földje. Zajmentes eredménnyel.
Rendben, tegyük fel, hogy a sodrott rézkábel, egyszerű hálózati kábel különbözik valamiben a falban levőtől, és ez hallható.
Pusztán a logika kedvéért: összehasonlítottad már azzal, hogy mi történik, amikor a falban levő, valószínűleg másfél négyzetmilliméteres, standard rézkábellel vezeted el a 230 V-ot a cuccaidhoz? (Már ha nem alumínium van még nálad vagy esetleg MM-fal vezeték bevakolva.) Gondold csak el, nincsenek benne ilyen gyanús dolgok, mint a sodrat meg a hajlékony szigetelés - akár távolabb is mehetnek egymástól az erek... A hozzászólás módosítva: Jún 17, 2025
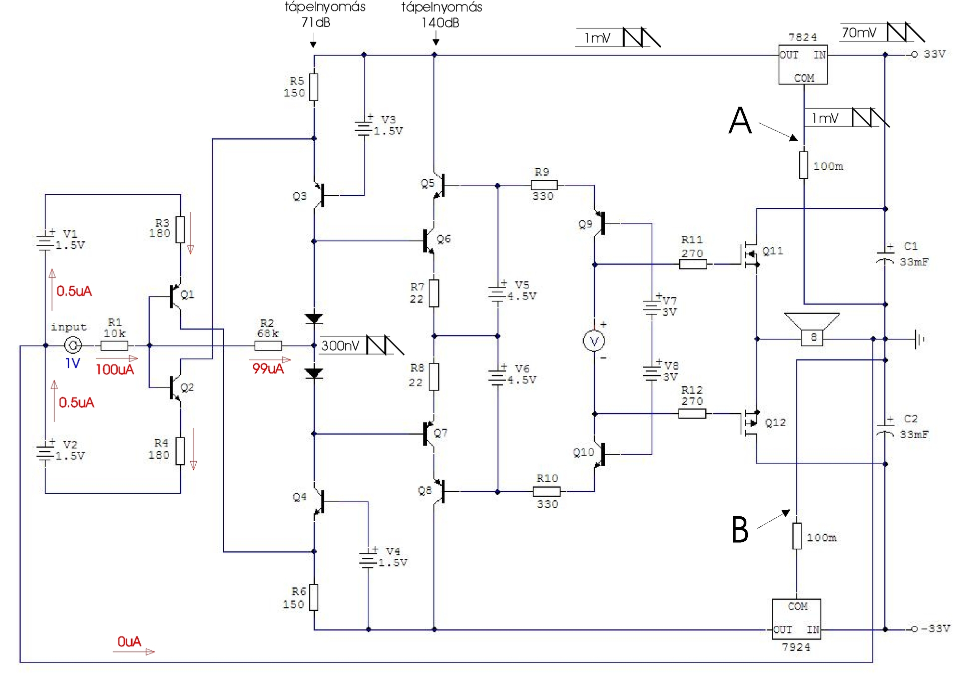
Ezt nem nagyon értem. A stabkockának ugye a "referencia" pontjai a lábai, azaz ezeken a pontokon igyekszik kiszabályozni az előálló hibát. Tehát, ha elé teszek ellenállást (R2) a gnd drótba az nem érdekli, akár 1km hosszú is lehetne, mert majd azt fogja kiszabályozni a gnd és a ki lábai között. Viszont ha utána teszem ezt az ellenállást (R3), akkor ha a kimenetére impulzus terhelést (zene) kötök, akkor az impulzusok azon az ellenálláson feszültséget fognak ejteni, míg a hálózati brumm már nem, mert azt már a lábain kiszabályozta. És ez a szimulátor szerint is így van, R3-on nincsen hálózati zavarjel csak a terhelésből adódó. Ezért ha nem akarom hogy az ott legyen, akkor célszerű R3 értékét a nullához közel tartani, vagyis a stabkockát és a kimenetén lévő fóliakondit közvetlenül a nyákra tenni arra a helyre amit táplálni fog, úgy ahogy azt első körben csináltad.
Szerintem.
Azt nézd meg a szimulátorban, ha egy diódát sorba kötsz a GND lábbal, megnő-e stab kimeneti feszültsége 0,7V-tal. Ilyet szoktak csinálni a gyakorlatban.
Megmértem és ott volt a kimeneten az a mV körüli brumm ami a földvezetéken esett. Emiatt megdupláztam a földvezetéket (párhuzamosan kötöttem vele egy nagyobb keresztmetszetűt) és akkor eltűnt a brumm a stab kimenetéről is. De a vezeték induktivitása attól még ott maradt, mert az alig változik az keresztmetszettel. Ha meg összesodrod a betáp- és a GND vezetéket átindukálódik a tápzaj a GND-be. Szőrözés, de miért ne legyen minél jobb valami ha ez csak odafigyelés kérdése.
"Rendben, tegyük fel, "
Amit én megtapasztaltam, arra Te ne tegyél fel semmit. Nem érdekelnek az elvieskedések, ha valami bevált. Az nálam sem kérdés, hogy mindennek meg van a maga oka, de nem kifogásként kezelem a dolgokat, hanem megoldásokat igyekszem ezekre találni. Nekem is lenne ötletem... Külön vezeték az órától, meg stb, de nem egyedül élek, és ez egy nagy felfordulást jelentene egy berendezett panellakás szobájában.
Már megbocsáss, minek azt variálni, amire van megfelelő megoldás (földcsillagpont). És nem is kell hozzá méricskélni. Azt, hogy a Karesz ezt mégis megtette, köszönet neki a méréspártiak nevében.
Nem csak Ge Lee-nek:
Itt jön a képbe az, hogy nem mindíg a csillagpontos megoldású GND a jó. Ha a stabkockáról visszük tovább a GND-t, akkor viszont csillagpontos helyett sorosan felfűzött rendszert kapunk - ami inkább csak kisjelű áramkörök esetén célszerű. Az ebből eredő hátrányok kiküszöbölhetők, több független táp és/vagy szimmetrikus jelvezetés használatával. A 80-as -90-es években épült QUAD erősítőimnél kombináltam a csillagpontos és a sorosan felfűzött megoldást. Ezzel a megoldással gyakorlatilag semmilyen tápzaj nem észlelhető az erősítőben. Valmikor régen készítettem erről egy skiccet: Bővebben: KÉP Szimmetrikus jelvezetésről akkoriban fogalmam sem volt, de pl. a mini D osztályú erősítőm bemenete szimmetrikus, és ez elegendő ahhoz, hogy az erősítőn belül ne legyen földhurok, annak ellenére, hogy a végfok-előfok tápja közös. Ha vala még nekikezdek komolyabb erősítőnek, akkor a szimmetrikus jelvezetés, és végfok hidalás alap lesz... és ma már az erősítőben helyet kapna egy jobb DAC is (hogy ne csak analóg bemenetek legyenek). Visszatérve a GND hálózatra: van akinek ez a csillagpontos dolog a vesszőparipája, de ennek, (és más megoldásnak is) csak akkor van értelme ha tudatosan használjuk - azaz tudjuk mi és miért történik - különben csak "vaktában lövöldözés" lesz ami vagy bejön vagy nem... A hozzászólás módosítva: Jún 17, 2025
Nem az órától, hanem a konnektortól, ahová még mindig ugyanaz a vezeték megy, csak kisebb átmérőjű, mint a közös - annyira egyszerű és logikus, csak félünk a könnyű bizonyításoktól, hátha nem az lesz az eredmény, amit várunk, így marad a "mindennek megvan az oka". : -)
Előbb utóbb eljutunk oda, hogy betonvasakat kell áramvezetésre használni
Amúgy egy készülék hálózati kábeleként, már a merev drót is, józan paraszti ésszel nézve egy marhaság. Kezelhetetlen vagy legalábbis kényelmetlen, és ha sokat hajlik akkor előbb-utóbb megtörik. Ezek a dolgok akkor jönnek amikor valami nem jó, nem elégedett a hallgató, de kínjában már nem tudja mit változtasson. 99% pszihológia, amit a marketingesek 99% ki is használ. még csak haragudni sem lehet érte, hiszen van aki boldogan megveszi a nagyon drága hálózati kábeleket is.
Persze, nem jó a merev, de így logikus lenne: hogy pl. a fali kábel, a merev drót jó, meg az egyre nagyobb átmérőjű vezetékek is a hálózati szolgáltató felé közeledve (különben sehogyan sem lehetne jó hangot csinálni az utolsó méterek piszkálásával), de ha már praktikus okokból a végén annak az egy-két méternek muszáj sodrottnak lenni, akkor abból csak drága kivitelű képes megközelíteni azt a "legjobb hangot". Ezt be lehetne bizonyítani, ráadásul biztosan nem én vetem fel először, hiszen a high-end fura dolgai nem mai találmányok.
A hozzászólás módosítva: Jún 17, 2025
""vaktában lövöldözés" lesz ami vagy bejön vagy nem... " Már megint a levegőbe boxolás. Vagyok olyan korrekt, hogy akkor ezt is közöltem volna, mármint a nemet.
"Ezek a dolgok akkor jönnek amikor valami nem jó, nem elégedett a hallgató, de kínjában már nem tudja mit változtasson. 99% pszihológia, amit a marketingesek 99% ki is használ. még csak haragudni sem lehet érte, hiszen van aki boldogan megveszi a nagyon drága hálózati kábeleket is."
Tudod ez a téma nem a kételkedők piactere. Elég ha a téma kiírást elolvasod! Amit Te nem vagy képes érzékelni az nem másról szól, hanem rólad, meg a Te építéseidről!
"Nem az órától, hanem a konnektortól,"
Látom nem világos a dolog, pedig írtam a körülményeimről. Azt meg ne akard beadni, hogy nem számítana egy olyan hálózati szegmens, ami az órától a készülékig ezüstözött vezeték, ha a meglévő konnektortól hallani egy ilyen vezeték pozitív hatását.
Hifisták körében már régóta általános, a villanyórától kiépített dedikált ( csak a hifi berendezéseket ellátó ) "tápösvény". Néha több is....Persze vannak kimondottan "hifis" kismegszakítók, vagy ezek helyett még inkább olvadóbiztosítékok, a hozzájuk illeszkedő szintén "hifi" aljzatokkal...
Nyilván, a villanyórát a konnektorral összekötő kábelek hossza miatt, itt már jóval olcsóbb típusokat szoktak alkalmazni, de természetesen ezeknek a hangi hatását is lehet érzékelni, tesztelni. Egyik ismerősöm a négyféle kábelt is kipróbált ebben a szerepkörben. Ami a falból kilógó utolsó 1-2 m hifis hálózati kábelek hatását illeti: amikor az elméletek után a gyakorlatban is kipróbálunk ilyesmit, és sikerül olyannyira eltérő hangkarekterű példányokba belebotlani, amelyek többszöri meghallgatása után már sehogy sem sikerül letagadni magunknak a hallott különbséget, eltérő hangi karaktereket... az azért fura érzés ... A hozzászólás módosítva: Jún 17, 2025
Hány darab (lokális) "földcsillagpont" az ideális egy erősítőben?
Köszi. Ezt a részét még meg is érteném: "a villanyórától kiépített dedikált ... "tápösvény"", de a többit képtelen vagyok elfogadni. Tudom, ki kellene próbálni.
"amikor az elméletek után a gyakorlatban is kipróbálunk ilyesmit" Van valamilyen elmélet rá? Sok évvel ezelőtt keresegéltem utoljára.
Mármint "tápösvény" alatt pusztán az elkülönítésre gondoltam, egy saját ágra, ami akár indokolható is lehet (nem mintha jó esetben nem lenne külön áramkör és kismegszakító néhány konnektoronként) és nem a speciális alkatrészekre.
Persze, hogy van elmélet: az ismert fizikai mechanizmusok, mérések alapján nem létezhetnek a hifisták által hallott dolgok.
Mivel azért léteznek árnyékolt hálózati kábelek is ( pl. az általam használt egyik hálózati kábel is ilyen ) ezért rá lehet erőltetni valamilyen hálózat felöl érkező zajcsökkentést, avagy készülékből a hálózat felé kimenő és más készüléket zavaró hatás csökkenését. Viszont a gyakorlatban ezek nem jelentős hatások. Olyannyira, hogy egyesek kimondottan a árnyékolatlan kábelekre esküsznek. Vannak, akik képesek arra, hogy ne akarják megérteni/megfejteni ezeket a jelenségeket. Azért is problémás ez a kábel-sajáthang mizéria, mert jóval messzebb vezet. Alkatrészek saját hangi karaktere, készülékek - fizikailag megmagyarázható működésen túlmenő - saját hangja.
Csak a magam nevében, a hibrid tekintetében. A közölt rajzokon ezt láttattam. Röviden, a fő csillagpont a 24000µF negatív pontja. Innen megy egyenként a periféria földelése. És innen megy a legrövidebb, legnagyobb keresztmetszetű vezeték a panelre földcsillagpontnak. Ide van kötve a cső fűtéságának földpontja, a Gate csatoló kondi árnyékolása, és az összes kicsatoló kondi árnyékolása egyenként. De innen megy egy vezeték az első csillagpontba, ahová a bemeneti elemek vannak egyenként földelve, beleértve a csőbakot. És persze ezt szorozva kettővel, mivel duál-monó építés, azaz két földcsillagpont van. Meg minden alkatrész, mechanikai elem a paneltől elszigetelt.
Igazából a legnagyobb részén már túltettem magam, sok olyasmi van a hangátvitelben, amit tényleg nehéz mérni, csak új információkat keresek - hobbiból, mi másból. Aminek logikusan nem lehet az alapja, hogy "neked ezt nem hiszem el", de kijött belőlem. Mostanában kezdtem csak olvasni ezt a fórumot, valahogy kimaradt - abban reménykedtem, hogy valami közös nyelvet beszélünk majd, de félelmes, hogy milyen alapokról mennek nyilatkozatok.
Egyébként én is olthatnám szinte bármelyik társaságot folyamatosan, hogy de én hallom, de én hallom, méghozzá a zene minőségét - ami azért fényévekkel fontosabb a végsőkig elmenő hangzáshűségnél (bár, ezt sem ismerjük el, ugye, inkább a legjobban tetsző karakterről van szó). Sokszor gondolkodtam rajta, hogy mi az elégséges, hogy az egyes hangrendszerek közt már ne halljunk olyan mértékű különbséget pl. a konkrét hangszerek hangszínében, ami már kifejezésbeli különbségeket okoz, másról beszél tőle a zene. Ahogy például egy megváltoztatott tempótól is teljesen mást tud jelenteni. Elmondhatnám, hogy végtelenül nevetséges számomra, amikor bármivel kapcsolatban, aminek köze van a kifinomultsághoz, arányérzékhez, egyáltalán szó esik a könnyűzenéről, azzal tesztelnek és arról beszélgetnek nagy komolyan. : -) A muzikalitás és zenei fantázia hiánya, amit képvisel, nagyon unalmas és végtelenül idegesítő egyszerre, amikor képtelenek addig eljutni ízlésben, hogy egyáltalán megsejtsék valamilyen emberhez méltó zenei mondanivaló, zenei beszéd jelenlétét, ill. létrehozzák azt. Amikor az egyszeregyből akarnak változatosságot és jelentést létrehozni és egy életen át sem fejlődnek (eleget - azért nem voltam mindig ilyen szigorú, meg kell érnie)... Ez végtelenül, több univerzumnyi messze van attól a szellemi minőségtől, ameddig az ember a zenében, zeneművészetben eljutni képes, ill. már eljutott. Csak ennek, a hifivel ellentétben (ami gyerekként rám is hatott, a szakmai alapokkal szívtuk magunkba), van is tudománya, amiben elég jól fel lehet építeni, körül lehet írni, hogy miért jobb valami vagy miért rosszabb - ha teljesen pontosan ebben a műfajban sem lehet megfogalmazni, hogy miben is áll a mű értéke, a szerző zsenije. A hozzászólás módosítva: Jún 17, 2025
"abban reménykedtem, hogy valami közös nyelvet beszélünk majd, de félelmes, hogy milyen alapokról mennek nyilatkozatok."
Odáig nem mennék el, hogy ez már pszichiátria is lehetne. Ha hasonlítunk is egymásra, akkor sem vagyunk egyformák. Mondhatnám mindenki egy kicsit önálló objektum, ha férfi, ha nő. De vigasz, hogy mind magyarok vagyunk. "Mi fáj, gyere mesélj" mondja a nóta. Miről lenne szó? Bartók, Schnittke, Foo Fighters, Pink Floyd, Makám, Illés Lala, Wágner, Berlioz, Bach, Mascagni, Beatles, Genesis, stb... Vagy csak, milyen egy Stradivari hangja, vagy egy jó Fender basszushangja?
Pontosan így néz ki ennek a végfoknak GND vezetékezése a gyakorlatban is.
- El lehet érni aszimmetrikus bemenetnél is azt, hogy a földvezetéken ne folyjon áram. - Hová kötnéd, hogyan fűznéd fel sorosan vagy másképpen a stabilizátor földvezetékét? Egy megoldást találtam erre, azt, hogy ne legyen földvezeték. De bármilyen más megoldást elfogadnék ha az jobb/célszerűbb. Itt van a mérés is. A kimeneten pontosan az a 300uV brumm jelenik meg ami az elméletből és a mérésekből következik. (Már nincs ott.) Még egy érdekesség. Ha ennek az erősítőnek nyitott kimenetnél megfogom/megérintem a melegpontját (pl. beledugok egy csavarhúzót az RCA aljzatba) semmilyen hallható zaj/brumm nincs a hangszóróban. Ez is arra utal, hogy a bemeneti jelföld árammentes.
Ilyet meg sem kell nézni mert evidens, de mutatom. Nem nő meg, mitől nőne meg? Az IC ugyanarra a feszültségértékre stabilizál mint dióda nélkül, csak ugye mivel elemeltem egy diódával a gnd lábát a gnd-től ezért nem a gnd-hez hanem a dióda anódjához képest fog stabilizálni, azaz igazából a gnd-hez képest megszűnik stabilizátor lenni.
Igen, van csillagpont, már ha van. Csak ugye, nem mindegy, hogy hol van. Ezért írtam már régebben is, hogy a csillagpont az lehet a doboz sarkában is a két öklömnyi elkó között, csak akkor nem sok értelme van. Értelme akkor van, ha ott van a nyákon pl. a végtranyókhoz közel ahol a nagy áramok folynak. A HK is kb. ilyen, az Onkyo meg nem, van is köztük nem kis különbség hangban is.
A darcil nyák amivel szórakoztam egy időben, az is ilyen volt, a gyárira nem emlékszem, de amit magam terveztem neki ott is ott volt a nyák közepén felül a két nagy elkó. Csillagpont ha tetszik. Onnan folytak a nagy áramok egyik irányba a végtranyók felé, másik irányba meg a meghajtásuk felé. Végül is, nekem itthoni alkatrészekkel nem jött be a hangja, de az tény, hogy a tere a legnagyobb volt az összes eddigi félvezetős végfokaim közül. Olyan mély tere volt mint egy csövesnek.
Most megnézve a vázlatodat, ott valóban gondot okoz az amiről beszéltél, de ugyanazon okból. Nevezzük ki referenciának azt a gnd pontot ami oda van rajzolva és ami a hangszóró meg a pufferek közös pontja.
Ott az A és B jelű ellenállások megemelik a rajtuk eső feszültséggel a stabilizátor saját referencia gnd-jét, azaz annyival magasabb feszültségre fognak stabilizálni, ami nyilván nem jó, mert az ellenállásokon eső zavar az nincs benne a stabkocka szabályozó hurkában. Tehát az A és B jelű ellenállás jócskán lerontja a stabilitási tényezőt.
Egyszerűbb megcsinálni egy gubancot, mint vitatkozni rajta. Megnő. 0,7V-tal.
A "brumm" annyival lesz nagyobb az IC kimenetén amekkora a dióda differenciális ellenállása. Rt=1k, tehát Iki=24mA Ja... igen. Tulajdonképpen arra voltam kíváncsi, hogy az MS jól szimulálja-e a 78xx-et. Nem. A CM sem. A hozzászólás módosítva: Jún 17, 2025
Ezt írtad fentebb szóról szóra:
"Azt nézd meg a szimulátorban, ha egy diódát sorba kötsz a GND lábbal, megnő-e stab kimeneti feszültsége 0,7V-tal." Nos. A stab kimeneti feszültsége továbbra sem nő meg, az ugyanannyi marad. Te a gnd-hez képest méred továbbra is a feszültséget, az persze hogy megnő, a dióda feszültségével. De az nem a stab feszültsége. A dióda feszültségét a stab nem látja, mert ő továbbra is a két lába (gnd és ki) közt fog szabályozni, a dióda meg csak sorba van kötve ezzel a szabályozott feszültséggel. Ez így ugye semmire sem jó. Tehát a stab két lába közt mérd meg a feszültséget, ne a gnd-hez képest. |
Bejelentkezés
Hirdetés |



Amúgy egy készülék hálózati kábeleként, már a merev drót is, józan paraszti ésszel nézve egy marhaság. Kezelhetetlen vagy legalábbis kényelmetlen, és ha sokat hajlik akkor előbb-utóbb megtörik. Ezek a dolgok akkor jönnek amikor valami nem jó, nem elégedett a hallgató, de kínjában már nem tudja mit változtasson. 99% pszihológia, amit a marketingesek 99% ki is használ. még csak haragudni sem lehet érte, hiszen van aki boldogan megveszi a nagyon drága hálózati kábeleket is. 






