Fórum témák
» Több friss téma |
A VCC-t, és a GND-t külső tápról kell kapnia, vagy ezzel a feszültséggel (ha ez egyáltalán kimenet) kell megvezérelnem az engedélyező bemenetet , és a pwm bemenetet is ?
Ha jol emlékszem, de majd megnézem. A logikai résznek külön táp kell.
Megnéztem, a motortápbol (24 V ) az Arduino egy stabilizátoron keresztül kapja az 5 Voltot. Minden aktiv BTS bemenet egy NPN tranzisztoron át kapja az Arduino jeleit. A GND közös. a Vss az Arduinobol megy a BTS-re. A GND közös.
Szia!
Egy rakás ilyen vezérlőt használtam, eddig gond nélkül. Az erősáramú rész adott, az független a vezérléstől. A vezérlés ardu felőli 5V logika. Semmi extra nincs benne.
Köszi a válaszokat, bár nem szeretném Arduinoról használni, egy mezei 555-tel kialakított pwm és egy dupla kapcsoló a pwm -et, és az engedélyező (előre-hátra menet) bemenet állítására. Akkor az akuról egy 12/5V-os fesz szabályzó után mehet. Bocs a késésért, de összeszedtem valamelyik unokától egy jó kis torokfájásos akármit..., most már megmaradok !
PWM meghajtó FETSziasztok. Adott egy kész lámpa vezérlés, amit egy PIC hajt TC4420on keresztül, és TO220as tokozású IRF3205 hajt. Azthiszem a max áramfelvétel 12V 15A. Van egy kisebb hűtőborda is rajta, és ahogy írtam, ez minden adott,minden fix. (nem fér más tokozású, nem fér nagyobb hűtőborda, nincs nyák alakítás.A probléma a melegedés. Jobb választás lenne egy más paraméterű FET?
Frekvencia? FET meghajtó és FET között mekkora az ellenállás? FET-en mekkora RC (snubber) tagok vannak)?
Szia!
Ha ez gyári kinai (Alie..., Temu, stb ) akkor az a szokásos osztószámmal kell helyesbiteni. kb 5....10. néha 100 is ! Megkeresném , meddig nem melegszik a hűtőborda 40C felé. (látatlanabn 3A ? ) s addig használni.Vagy 100..150A-est venni? Azért egy hűtőbordán látszik mit bir ----exhas 1W=10cm2 felület.
Frekvenciát nem ismerem, Parsicban készült a program, sok variálásra lehetőség nincs. A PIC kimenete egyenesen megy a TC4420as inputpa, de az lehúzva 10Kval a földre.
A TC4420as kimenete szintén egyenesen a FET gatejára, és szintén lehúzva 10Kval a földre... És ennyi. Kérdésedből megállapítva, gyanítom hogy ez így nem jó..
Gynaítható, hogy a frekvencia valahol 1 kHz környékén mozozg, itt már illik egy-két dologot hozzátenni.
TC4420 kimenete -> 8-10 Ω-os ellenállás -> gate, gate és gnd között 10 kΩ lehúzó a földre (ez már ott van, az is jó, hogy a meghajtó IC bemenete GND-re van húzva). Konkrét számok nélkül, csak tippelek: FET drain és source közé 10 nF (100 V) - 10 Ω (min. 1W) soros tagot. Nem írtad, milyen lámpáról van szó, de gondolom a fogysztóval párhuzamosan van záróirányú dióda ha olyan, hogy kívánja. Konkrét HW módosítás nélkül csak a frekvencia csökkentésével lehet valamennyi eredményt elérni. Ha a FET nyelő és kapu lábait megnézed oszcilloszkóppal, lehet látni a csengést. Ezeket csökkentik a felsorolt alkatrészek. Továbbá a FET nyitása és zárása nem nulla idő alatt megy végbe, nyitás és zárás közben is melegszik, így azokat egységnyi időn belül érdemes a lehető legkevesebbre redukálni (frekvenciát csökkenteni).
Első körben eldöntendő, a frekvencia az ok, vagy egyéb. Ha tudod, adj a vezérlésre folyamatos jelet. Ha azzal is melegszik akkor a FET a ludas, ha nem, a sebesség problémás.
Jópár méternyi LED szalagot vezérel, Ha jól emlékszem, 12V táppal 15A körül fogyasztott?...
Vagy 12V 15A tápot vettem hozzá? (rászámolva persze bőven az amperral) De vegyük hogy max 15A vesz a 12Vos LED szalag. Nincs semmiféle dióda párhuzamosan. Milyen konkrét értékek érdekelnek? Ez az 12V 15A értékhez reális a 10nF - 10R?
Az RC tagok kiszámítása eléggé összetett dolog: Bővebben: Link. Maradjunk a 10 Ω - 10 nF párosnál.
LED szalag induktivitása jelen helyzetben elhanyagolható, nem kell dióda. Próbálj meg egy 10 Ω / 2 W-os ellenállást beerőszakolni a FET meghajtó és a gate közé, ha az RC tag nem segítene. PWM frekvenciáját vidd le 150 - 200 Hz-re, sokat segíthet. Lehet, hogy már ennyi is elég a bolgsághoz és nem kell a kapcsoláson módosítani. A hozzászólás módosítva: Aug 1, 2025
24Vdc 2kW kefés motorvezérlő építéseÜdv Mindenkinek!Adott a címben említett golfkocsi, aminek kellene egy motorvezérlőt készíteni. A gyári vezérlő hiányzik, amit ráfaragtak kínai vezérlőt az meg gyenge volt... ki gondolta volna. Ezt kellene rendbe raknom, de ekkora teljesítményre nem készítettem még sose. 2db 24V 560W-os motor van benne, ami 1000W csúcsteljesítményt tud leadni és ebből van kettő párhuzamosan. Ehhez kellene nekem valami strapabíró motorvezérlő, ami tudja az oda vissza irányt és 5v analóg jellel a vezérlést. Nincs semmi extra kivánság, csak valami egyszerű de megbízható vezérlést kellene összerakni. Bárkinek bármilyen ötlete van, tessenek szólni vagy kézzel inteni! ![]() Köszönöm előre is, ha tudtok segíteni.
Ha motoronként lenne hozzá egy egyszerű PWM vezérlő, akkor az még nem olyan nagy áram. Ha a vezérlő nem tud polaritást váltani, vagyis nem teljes híd van benne, akkor ekkora feszültségre még találsz olcsón nagy áramú kapcsolókat, kontaktorokat.
100A-re nem állnék neki mosfeteket forrasztgatni, valami hasonlóból próbálnék 2-3 darabot párhuzamosítani: IXFN180N15P
Szia!
Köszi a választ és a linket. Jelen pillanatban semmi sincs, nulláról építkezek. A motorok párhuzamosan vannak kötve eredetileg, a leégett kínai csoda meg már a barna kukába. Teljes hidas megoldás volna a legjobb szerintem... a kínai is félhidas volt relékkel az irányváltásra, onnan indult valószínűleg a szétégés...
Nem feltétlen rossz a relés megoldás. Ha a FET megvárja, amíg a relé átkapcsol, akkor a relé(k) kapcsolni nem kapcsolnak nagy áramot, csak vezetnek. SKY által linkelt tranzisztorokból (SOT227B tokozás) vannak 300 - 400 A-es változtok is, a teljesítményigényt le lehet fedni bőven.
Egy FET és két relé kombinációval jóval egyszerűbb a vezérlés, legalábbis a FET meghajtása.
Ez az első link volt amit találtam, szóval vannak ilyen robosztus darabok is...
Talán építhetnél kettő vagy négy darab azonos teljes hidas PWM vezérlőt. Motoronként az csak 25-30A max. Szerintem azért ment tönkre a vezérlő, mert nem volt benne megfelelő áramkorlát. Attól hogy névlegesen 560W-os a motor, ott nem áll meg az áramfelvétele amikor erőlködik. Ehhez viszont akkor nem elég pár teljesítménymodul amit négyszögjelekkel vezérelnél, hanem egy áramkorlátot tartalmaznia kell a paneleknek, akkor meg érdemesebb analóg jellel vezérelni és egy PWM képes IC, valamilyen tápvezérlő intézi a kitöltést és a védelmet is. Valamint nem tudom milyen terepen mennek és mennyire van igény a teljesítménycsúcsokra, de az ebike motorvezérlők is rugalmasan kezelik a névleges teljesítményt. Van egy tartós áram amit hosszútávon bír a vezérlő, de általában a maximum áramnak a kétszeresét adják meg, amit 1-30s-ig túlterhelésben bírnak. A rövid idejű túlterhelést a motor is elviseli a hőtehetetlenség miatt. Mivel a MOSFET teljesítményszabályzás mindenképpen kell, ezért ahogy Bakman mondja a mágneskapcsolókat úgy kell vezérelni amikor a MOSFET nyitott, így sosem fognak terhelés alatt kapcsolni, maximum valami kis áramot egyenirányítanak a táp felé ha mentek vagy forgott. A kínai félhíd is elég jó ötlet két N fettel. Így csak két sima záró nagy áramú pl. kamionos 24V-os 50A-es relé kell, talán az is bírná motoronként. De ez olyannyira nem rossz ötlet, hogy ha találsz 150-200A-es robosztus típust, abból elég összesen kettő, mert bekötöd félhídnak és a közös pontra kötheted az összes motor egyik kapcsát. Csak mindig holtidővel kell őket kapcsolni, meg biztosító is legyen arra az esetre ha beég az egyik. A MOSFET vezérlő meg lehet kisebb teljesítményű, akár motoronként külön panelen. Nem lehet ehhez kész vezérlőt kapni túláram védelemmel? Esetleg több változtatható áramkorlátos buck konverter együtt vezérelve? A hozzászólás módosítva: Aug 4, 2025
Még nem keresgéltem annyira univerzális vezérlőt, mert keresgéltem volna az eredetit de sajnos semmi infó róla. Pár kép az egész kocsiról, meg lejárt hirdetések vannak, semmi konkrét. A kocsi 2002-es, úgyhogy már nincs hozzá semmi.
A motort direkt írtam úgy hogy 560-as, de 1000W-os csúccsal lehet számolni, ahogy a címben is írtam. Délután ha minden jól megy, akkor ránézek arra a kínai vezérlőre, hogy mennyire kuka... nem kizárt hogy egy kis módosítással még akár használható is lenne... Kínai vezérlő Ez a fajta volt benne.
Azért megmutathatnád a golfkocsit, meg a motorját...ha már ott van. Meg a netes linkeket, amit találtál róla.
Gyári vezérlője ilyesmi lehetett: Bővebben: Link Nálam áll egy 24 V-os háromkerekű (1996-os), amelyet 2 db 550W-os szénkefés DC motor hajt...ez működik, de a vezérlője egy nagy tömören záródó alutömb ládikóban van. Még nem néztem bele... De talán inkább itt kéne tárgyalni: Bővebben: Link A hozzászólás módosítva: Aug 4, 2025
Ilyen kínai csodától nem várnék sokat, nem 100A-t tud hanem 60A folyamatost. Az is csak az ilyen kis relék maximuma, 50-60A ohmos terheléssel. A nagyobb áramú reléknek már csavaros kivezetése van. Ezek alapján ezt inkább csak motoronként használnám, úgy viszont működőképes lehet a dolog.
Szerintem ebben nincs áramfigyelés, hacsak nem becsül valamit a vezetősávon eső feszültségből, de nem valószínű. Így viszont kérdéses, hogy le fogod-e égetni előbb-utóbb, a vezetőre nem bíznám a motor manuális kímélő használatát... valami védelem kellene bele pl. hall-os, söntös áramméréssel valamilyen visszacsatolást vagy korlátozást csinálni, vagy hasonló elektronikát kellene keresni amiben biztosan van túláram-védelem. Ali-n 30 ezertől már hoz alternatívát "golf cart motor controller"-re. Ezek nem jók? Igaz se kép a belsejéről, se leírás. *Most összesen négy motor van benne 4x560W teljesítménnyel vagy csak kettő? A hozzászólás módosítva: Aug 5, 2025
Nem hiszem én sem, hogy lenne bármi féle áramkorlátja, leírásokban se találtam. A motoronkénti hajtás eléggé jó ötlet, főleg ha ez ami van működni fog mert akkor csak még egy kell belőle.
Csak 2 motor van a két hátsó keréknek.
üdv.érdekes és lényeges hozzászólás,ugyanis én az ionizátor panelokban használok, 4,7nF-8nF/160V mp. kondikat,a kapcsoló tranzisztor kollektora és emmiter ,között, R-tagot akkor teszek be,amikor a HV.nagyfesz trafó primer induktivitása 120uH' nél nagyobbra sikeredett, a tekercselés során.
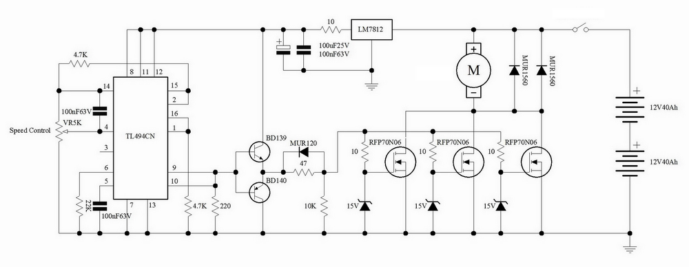
Én 4,7-5,1Ohm. ot szoktak sorba kötni, csak amikor üzem közben 60fokot eléri,ill.fölé megy a tranzisztor, és/vagy Fet ,hőmérséklete.. szabályos színuszos jel látható a kollektor körben, 10,5V- táp.fesz.ről, a meghajtó Ic. 555'ös, 8V-ról müködik. stabil 18,2KHz, továbbá ez az alapjel, 556'os Ic.kapcsolással, 40Hz~ moduláló jellel is, szépen dolgozik.. ez utóbbi kapcsolható egyébként. DC motor lágyindításSziasztok!Van egy elektromos gyerek kis traktorunk, 2 db 12V 165W -os DC motor hajtja. Ehhez szeretnék lágyindítást. Fordulatszám szabályozás nem szükséges. Tudnátok ajánlani egy minél egyszerűbb kapcsolást? Köszi szépen! Tl494 pwm motor szabályzásSziasztok!Lenne egy kérdésem felétek! Megépítettem a mellékelt tl494 kapcsolást, ami működik, viszont a 12voltos stabkocka másodpercek alatt tűz forró! Már a sokadik kapcsolással járok így, nem értem ,hogy mi vesz fell akkora áramot , hogy pillanatok alatt 80-100c fok! Esetleg találkozott valaki hasonlóval, vagy életképes ez a kapcsolás? Működik a szabályzás , és bitang erős is, leszámítva ,hogy 5 másodpercen belül le kell kapcsoljam a tápról ,külömben felrobbana a stabilizátor! Minden segítséget előre köszönök! További szép estét!
Szia!
Nagy valószínűséggel a FET meghajtás eszik annyit, ami már fűti a stabkockát... Méregetni kellene üresen, kisebb terheléssel és teljes terheléssel is, hogy milyen feszültség és áram kapcsolatok vannak, illetve a FET meghajtó alkatrészek típusa és a FET-ek típusa is jó, ha ismert.
A lehetö legrosszabb állapotban van az stabilizator az áramkörben. Miután 2 db 12 V akku 24 Voltot ad a stabilizátoron pontosan a felét kell eltüzelned. Ezen kell változtatnod, pl ugy, hogy nem a 24 Voltrol veszed a le a bemenetet hanem csak 1 akkurol.
Egy másik megoldás a stabilizator helyett egy DC-DC konvertert raksz be.
Szia!
Egy akkuról próbálom, sőt autó akku töltővel is, amit már 7-8v dc-re is állítottam, mégis fűt! Amelyik kapcsolásban ott a stabkocka ,mindnél ugyan ezzel a problémával szembesültem! Esetleg rosszak az ic-k amiket "kintről" rendeltem ,vagy részben működnek? Minden gond nélkül működne ,ha nem lenne a satbi! Teljesen tanácstalan vagyok! |
Bejelentkezés
Hirdetés |














