Fórum témák
» Több friss téma |
Üdv!
Szeretném megtudni, hogy a gitáromból hány mV jön ki. Csak nincs oszcilloszkópom... Szóval hogy tudnám megmérni, vagy esetleg valaki tudja, hogy egy humbuckerről hány volt jön le?
Ahány gitár, annyiféle pickup, annyiféle kimenő feszültség. A mágnes típusától függ. Nagy általánosságban a humbucker kimenete 200-400 mV. De csak ismételni tudom, hogy nagyon pickup függő!
Sziasztok! Ha a gitár erősítőt tulvezérlem , nagy jelet kap/adokrá, attól lehet valami baja?
És még1 kérdés, ha fejhalgatókimeneten rákötöm a gitár erősítőt egy sony hifire, mért szól sokkal jobban ??? Legalább is nekem sokkal jobban tetszik így, jobban kijönnek a mélyek, meg úgy az égész hangzás megváltozot, sokkal teltebb durvább hangja lett mint a sima erősítőnek. Ezt így lehet használni hosszabb távon is, vagy nem érdemes?
Hát törzítani fog rendesen... de rövid távon nem nagyon lehet baja... bár ez az erősítőtl is függ... Meg persze, csak annyira lehet túlvezérelni mint egy sima erősítőt. Óvatosan :yes:
A második kérdést pedig passzolom, nem is nagoyn értem, hogy mi hova van dugdosva...
1.Kb mekkora jelszintet lehet adni a gitár erősítő bemetére hogy ne legyen semmi baja és ne is torzítson? Két bemenete is van.
2. A gitár erősítő fejhallgató kimenetét a hifi audio in jébe, (meg van 1 másik kimenet is , "line out" de nem arra dugtam.)
Nem tudom... foggalmam sincs.
A fejhallgató kimenet pedig nagyobb jelet ad ki mint a line out...
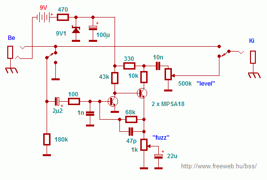
Sziasztok.Megkértek hogy,építsek egy Jimi Hendrix fuzz face pedált.Ezzel nincs is gond.Azzal van a probléma hogy,hogy váltsona gitáros a tiszta gitárhang és effekt között.A rajzba benne van a kapcsoló de ezt kivitelezni nem egyszerű.Én úgygondoltam hogy lenne egy nyomógomb (erősebb változat amit lehet taposni) mint a fender gitárpedálokon,és ha egyszer megnyomja akkor effekt ha mégegyszer akkor meg sima.Szerintetek hogy,lehet ezt kivitelezni???
Köszi előre is!!!
Hát én régebben relével oldottam meg, csak az fogyasztja az áramot
Szal elem kilőve.Van rá valahol egy kapcsolás megkeresem neked. De lehet kapni ilyen kapcsolót asszem ami erre a célra van.
Sajna nem emlékszem hol volt a kapcsi
Hátha tud valaki okosabb segíteni neked. A kapcsolót egyébként DPDT kapcsolónak hívják.
Kép: Hivatkozás
Az elso ketto az par forint. A harmadikat is lehet kapni. Lepj fel a www.hangmester.hu forumba es a Barkacs topikban erdeklodj a sracoktol mer lehet nallunk is kapni. Ok tudjak, hogy honna lehet rendelni. Ahonnan kimasoltad a kapcsolasi rajzot ott van egy masik hasonlo torzito (Dr.Strauss) olvasd el a mukodeset. Kozben itt a link a hanmester/barkacs: Bővebben: Link
Gitarefektek keszitese kapcsolasi rajz stb. Linkek:
Bővebben: Link Egy masik: Bővebben: Link Itt rendszerezve van.
sikerült már megrendelnem a DPDT kapcsolót.Teccik a másik rajz is de először JIMI h.-t építem meg kísérlet képp
Köszi mindenkinek!!!
Nezz egy Wah-Wah pedal mechanikat, ugyan az.
De lehet fotoellenallasokkal is megoldani. A googleba ird be, hogy: Diy volume pedal es valts at kepekre. Valamit kapsz.
Bocsi,még új vagyok az oldalon,és ezer bocsánatot kérek,hogy új topicot nyitottam emiatt,de lehet,hogy egy-két fontos kérdésemre választ kapok és/vagy talán valami újat hozunk együtt létre és nem találtam már megoldást,mert naponta órákig keresek a neten,és a fórumban is,és nem találok semmi kézzelfoghatót,szóval gondoltam,hogy regelek,és leszek olyan bátor,(ami nem szoktam általában lenni),hogy megkérdezzem azt,és beszélgessek arról amire még ismerősök sem tudnak választ adni.
Gitárt tanulok,van is egy elektromosom,és azon gondolkoztam,hogy kéne valami újítás,és nekem is,meg talán másnak is egy új lehetőség,hogy egy egyedi hangot hozhasson létre,ami talán elkápráztatja a hallgatóságot. Sokat néztem utána az idáig létező pedáltorításoknak.Először találtam is egy Fuzz Face nevű torzítást,egy ehhez tartozó kifejezetten kezdőknek való DIY(DO IT YOURSELF)rajzot és egy magyar leírást,ezen a linken:http://gportal.hu/gindex.php?pg=275556 Elég jónak találtam,és a hangját is.Csak gondoltam,hogy ki kéne talán egy-két alkatrészt cserélni benne,hogy egy kicsit kísérletezni azzal,hátha megváltozik-e a hangja? De ekkor jöttem rá,hogy annyira ebben nem vok jártas, tapasztalat hiányában,és ekkor gondoltam,hogy berakok elé,vagy mögé,(vagy mindkettő)egy másik effektet,és ezeknek az erősségének az állításával lehet különböző hangokat generálni.De nekem egyenlőre elég lesz megépíteni a Fuzz-t.Egy ismerősöm ajánlotta,hogy vagy elé,vagy mögé akár egy equlizer-t is berakhatnék,és akkor állítgatom,és akkor sokféle "egyéni"hangot tudok"csinálni". Tudna nekem valaki küldeni,egy egyszerű,minimum 3 sávos,max 5 sávok EQ rajzot,amit egyszerű megépíteni egy kezdő számára,és nem legyen IC-s,inkább tranyós,mert én azt könnyebben be tudom szerezni is,meg jobban tudok vele dolgozni,meg hát 3-4-5 sávosokról azt olvastam a fórumban,hogy inkább tranyósokat érdemes csinálni. Tudnátok nekem segíteni? Tényleg nagyon megköszönném az itteni bejáratosoknak és rangidősöknek!!!!
Tényleg kéne egy jó és egyszerű EQ kapcsolás,ha lehet,akkor nyár és beültetés is kéne hozzá.Csak lécci ne legyen egy XY-os IC,mert azokat nem szeretem.Nekem a tranyós egyszerűbb is,meg hát a minősége is sokkal jobb.
Tényleg sürgős lenne,holnaputánra kész kell.hogy legyek!!!
Szia! Van egy sokkal nagyobb választékkal és hangmintákkal tűzdelt oldal, beültetési rajzokkal stb. Runoffgroove.com
LA3600 pld. egy jo kis IC amivel EQ-t lehet gyartani , Nekem van meg ket IC-vel epitett EQ -m .Mar nem tudom a tipust benne vannak a mixerbe a beszerelt dobozba es nem latszik ( nagyon bezsufoltam mindent.)
Szoval ilyen IC-t kell nezni , a legjobb a passziv tipusu EQ annak a zaja eszrevehetetlen . En ast hasznalom neha egy torzitoval ami TL72 vel mukodik . Nagyon fontos hogy az EQ-nek ne legyen semmi zaja mert a torsito beerositi a zajt ! Tenyleg rengeteg hangzast lehet kihozni egy EQ a torzito elott a masik meg utana. Ezek az IC-k kaphatok . http://www.geofex.com/Article_Folders/EQs/paramet.htm a linkben kulon IC+T-vel megepitheti EQ-k vannak. Tulajdonkeppen a gitarhoz ket parametrikus EQ a jobb nem kell a sok sav. A parametrikusnak oda allitod a rezonanciajat ahova akarod es a Q-t ( josagi tenyezo) is allithato. Tranzistorral egy kicsit nehezeb jol megepiteni , kell egy csomo kiszaju tranyo es jom,inosegu ellenalasok . Kene egy bemeneti "buffer" ami erosit is az nagyon kis zaju kene hogy legyen , aztam egy kis zaju EQ es utanna a torzito, majd meg egy EQ ami mar nem eppen olyan kenyes .
nagyon okos logikus dolog , a logikat tovabb kell fejleszteni .
Koss egy kondit a szal vegere es a nempolarizalt(0,1-1uF)kondin keresztul vezesd a jelet az erositobe ,igy az egyenaram le lesz valasztva a bemeneti jelrol . Normalisan az erosito bemeneten is van egy kondenzator de ki tudja hogy van polarizalva ezek altalaban a "minusz" -al vannak "kifele" (a minuszon fogadjak a jelet es ha a foldpotencilra kerul nincs semmi baj .Ha polarizalt elko van az erosito bemeneten es ezek nagyobb poatencialra kerulnek mint az erosito tranzistor bazisa vagyaz IC bemebete akkor nem mukodnek megfeleloen mert forditva lesznek polarizalva .
Nem akarok tudatlan,vagy goromba lenni witti,de mit lehet ezekkel az mp3-al csinálni?
Azt tudom,hogy effektek,de ebből mit lehet hasznosítani az EQ megépítésében?
Szia! Az mp3-ak tényleg nem segítenek egy pedál megépítésében. De nagy előnyt jelentenek, hogy kiválasztod melyiknek is van jobb hangja és talán érdemes összerakni.
/Lehet a keresőben is körbe kéne nézned "hangszín" topic ügyben./Viszont amit Karpi ajánl az a parametrikus EQ, ha az a kapcsolás jól szól akkor tuti király. És jobb, mint egy 5 sávos.... Mert építettem egy előfokot, de az sokkal bonyolultabb és abban a parametrikus EQ eszméletlen jó!!!
Sziasztok!
Melyik előfokról van is szó???
Egy baj van a parametrikus , vagy altalaban potmeterrel allithato EQ-kel.
Mivel ket EQ-t hasznalsz egy a torzito elott egy meg utanna a beallitasok negyon erzekenyek, nehezen varazsolsz elo egy hangzast ha elallitottad. Valami memoriafelet kell gyartani hozza . Grafikus EQ0nek sok a potmetere.Parametrikusnak kevesebb es joban lehet hangolni ahova akarod es a Q ( josagi tenyeo) is egy potmeterrel allithato .Olyan tulajdonkeppen mint egy nagy atfogasu Wah pedal . Szoval ide lenne jo digitalissan allithato potmeter ami aztan egy kis programozoval es valami memoriavall rogziti a beallitott ertekeket.Aztan a memoriabol elohiva ot lessz a beallitott hangzas ,( valahogy ugy mnint a multiefekteknel ,) Gyatottam tob ilyen torzitot es ez volt a baj hogy az elso szam lement a koncerten aztan az enekes dumalt a kozonsegnek amig mindeniki megunta mert en kerestem a hangzast m aztn lekapcsoltam az EQ-ket es jarszottam csak a torsitoval. Egy otket lehetne olyanelektro- mehanikus TV programozo, ahol benyomsz egy gombot ( tiz gombos is van) es a neki mgfelelo potmeter lesz az EQ hangolo potmeterenek kotve .Tudjatok azok a regi tranzisztoros TV-kbol a csatorna kapcslo .Valami barkacs uzketbe bolhaopiacon meg lehet latni,vagy valaki rehi TV-jebol ami a padlason .pincebe hever meg.
Feltettem egy kapcsolasi rajzot ket savszuro es kozotte a torzito m a ket savszuro rezonantia frejvenxiaja egy kicsit el van hangolva igy lehet jobb hangzasokat kihozni.
A kimeneten lathato MOS analog/digital kapcsolo kapuk elhegyhatok es egy dupla ( 6 labas ) kapcsoloval lehet teljessen athidalni a torzitot. A Diodakkal sorba lehet meg kotni egy 1KOhmos potmetert es avval lehet allitani a torzitast Es a vagasi nivot. A3,3Mohmos visszacstolo elenallas helyett lehet tenni egy linearis potmetert *ugayncsak 304MOhm-osat vagy fix elenallast 1M es egy 1Mohm-os potmetert ha nem kaptok az uzletben 3,3Mohm-osat.Evvel a toritas Gain0t lehet kulon allitani az erositesst aa IO3a IC-nek. P1 a es P1b dupkla potmeter a P4a es P4b szinten dupla.( koaxialis ,sztereo) A kapcsolas rendessen van tervezve nem sporoltak le semmit mint a gyari pedaloknal, Egy lengyel Radioujsagbol fenykepeztem , Nagyon jol mukodott, valkahol darabokban van,allandoan mast gyartok m meg van 4 proxesorom es egy taskaban es "kisvasut" efekt cuccom. Aztan ha mejyek jatszani viszem a Korg Pandora-t ami megteszi klubokban.( kicsi , hehe) A kimeneti savszurot persze lehet modositani es egyes hangzasokhoz (scoop) jol jon egy "lyukszuro" is .
Mit tegyek ha már nem rendelhető és nem tudom beszerezni
már nem lehet kapni találtam egy másik korg-os torzítót ovd 1 est az ic pedig njm1458 és nincs adat a hpvideon :nemtudom:
|
Bejelentkezés
Hirdetés |





Szal elem kilőve.
Tényleg nagyon megköszönném az itteni bejáratosoknak és rangidősöknek!!!!
Valaki meg majd segít

