Fórum témák

» Több friss téma
Fórum » DC-DC konverter 50Hz-es trafóval
Lapozás: OK   1 / 2
(#) Zed hozzászólása Okt 13, 2008 /
 
Kellene nekem 200mA terhelhetőségű, kb. 10V-os leválasztott feszültség. 12V-os savas akksiból állítanám elő, ezzel a kőegyszerű kapcsolással: ( NE555 )
Bővebben: Link
( a lap alján! )
Deszkamodellen összeraktam az 555+FET-et ( SUB6030 vagy mi a típusa, logic level N-channel fet, valami régi alaplapról óberoltam ) A cirka 50% cirka 50Hz jelet szépen produkálja a trafó helyett 10kOhm-ot berakva. Kérdésem, hogy a rajzra az 555 oldalra kell-e valami védelem esetleg? Pl. Zener vagy Schottky A FET-ben van ellenirányú dióda. ( Ja, azért 50Hz-es trafó, mert ez van a fiókban. )
(#) kendre256 válasza Zed hozzászólására (») Okt 13, 2008 /
 
Ha tényleg kell a leválasztott feszültség, akkor azt trafó nélkül nem nagyon lehet megúszni. Ha nem kell, akkor tényleg elég lenne 2 (3) dióda.
A kérdésedre:
Szerintem nem kell védelem, az adatlapja szerint 18V-ot elbír az 555. Ha már akkora feszültség van az akkun, az nagyon nagy baj (az akkunak). Ha az megnyugtat, tegyél be egy 78L08-at két 100 nF-os kondenzátorral stabilizátornak, és az 555-öt tápláld arról, de szerintem szükség nincs rá.
A deszkamodellen a 10 kOhm-os terhelés nem mérvadó, a transzformátor sokkal jobban terhel. A másik, hogy transzformátor nélkül nem tudod megnézni, hogy működik-e a kimeneti feszültség szabályozása.
(#) Sebi válasza Zed hozzászólására (») Okt 13, 2008 / 4
 
Ha csak egy példányt barkácsolsz, akkor jó ötlet, hogy a fiók mélyén egyébként punnyadó alkatrészekből építkezel. Ha mindent boltban akarsz megvenni, akkor olcsóbb lehet egy DC-DC modul, ami 12V-ból leválasztott 12V-ot állít elő.
Az akku mélykisütés elleni védelmére használt áramkör beavatkozó (kikapcsoló) eleme a relé helyett lehetne inkább egy FET, mert sztem az összes áramköröd nem fog annyit fogyasztani, mint a védelem céljára beépített relé...
Valahova itt feltettem e célra egy ilyen kapcsolást, ami saját magát is kikapcsolja.
(#) Zed válasza kendre256 hozzászólására (») Okt 14, 2008 /
 
Nem az 555-öt szeretném védeni, hanem a FET-et. Ma gyorsan összeraktam és megnéztem szkóppal. A kikapcsolásoknál elég tisztességes negatív tüske keletkezik. 6V-ról járatva kb 35V-osak a negatív tüskék. Ezekre számítottam. Mármint a tüskékre, de nem ekkorára. A trafó terheletlen volt és még nincs meg az optós visszacsatolás sem. Próbálgattunk néhány nagyobb ( 47uF, 100µF ) kondit, egyszercsak elszállt szegény FET. Nem is csoda, az adatlap szerint 30V-ot bír. Most egy 100V-os példánnyal próbálkozok majd, de jó lenne levágni ezeket a tüskéket. Elég ide egy megfelelő méretű kondi? Vagy Zener? Vagy szupresszor? Ebben adhatnátok tanácsot!
(#) Zed válasza Sebi hozzászólására (») Okt 14, 2008 /
 
Sajna nem vagyok spíler az analóg technikában ( programozó vagyok ), de szeretem az elektronikát. Úgyhogy egy csomó felesleges alkatrészt már sikerült felhalmoznom, ezeket szeretném mindenképpen most felhasználni. Ha esetleg sorozatban tudnám ezeket gyártani, természetesen komolyabban próbálnám megépíteni a cuccot, de egyelőre csak egy példány fog elkészülni.
Igazad van, a relés kuruttyot át fogom még dolgozni.
(#) Zed válasza (Felhasználó 13571) hozzászólására (») Okt 14, 2008 /
 
:no: Te diódákkal csinálsz leválasztott feszültséget?
Isten óvja azokat a szerencsétleneket, akik az általad készített leválasztott tápokat használják...
( Remélem, neked nem hivatásod az elektronika. )
A válaszoddal alapvetően - a stíluson kívül - az a baj, hogy hasznos információt nem tartalmaz. Ha már válaszolsz, mondjuk odaírhattad volna, hogy "Keress rá a diódás feszültség kétszerező szavakra" vagy hogy keress rá a "Delon illetve Villard feszültség kétszerezőre". Ha ezek mondanak neked valamit egyáltalán.
(#) kendre256 válasza Zed hozzászólására (») Okt 14, 2008 /
 
Elnézve a kapcsolást, nem csoda, hogy elszáll a FET.
A FET védelmére a Következő lehetőségek vannak:

Fetved.jpg
    
(#) Zed válasza kendre256 hozzászólására (») Okt 14, 2008 /
 
Na, erre voltam kíváncsi! Köszi! Ha egy Zenert választok védelemnek, akkor annak gondolom ki kell bírnia a maximális áramot, ugye? Az RC-t meg gondolom méretezni kell. De mi alapján?
(#) Zed válasza kendre256 hozzászólására (») Okt 14, 2008 /
 
Még néhány kérdés: a rajzon lévő védelmekből kell tennem a FET-re is és a trafóra is? Vagy elég mondjuk csak a trafóra tenni? A Snubber méretezésére van valami ökölszabály?
(#) ferci válasza Zed hozzászólására (») Okt 14, 2008 /
 
"kendre256" által idézett verziókhoz még egyet hozzá lehet tenni - a "zener clamp" összeállítást fejreállítva a drain és a gate közé, cca. Ud=80 % zener-fesszel, + tüskék ellen.
A 230-as tekercsre meg tennék pár megás ellenállást, nehogy áthúzzon a primer terhelés hiányában... persze ez kis veszteség.
(#) kendre256 válasza Zed hozzászólására (») Okt 14, 2008 /
 
A rajzokat ebből a dokumentumból tettem be (én is kaptam a linket egy másik topicban pár napja):
Switching_Power_Supply.pdf
Nézegettem, de nincs benne a snubber méretezéséről semmi. A snubber végülis a transzformátor tekercsével egy csillapított rezgőkört alkot. A doksiban 50-100 kHz-en működő kapcsolóüzemű tápok vannak, teljesen más induktivitású transzformátorral. A kapcs. tápokban nem ismert a trafó induktivitása, emiatt a snubber által kialakult "rezonanciafrevencia" sem számolható. Nem ismert a Te trafód induktivitása sem, ezért nem tudom, hogy mekkora kondenzátor és ellenállás kelene.
Ha most nekem muszáj lenne valamit oda tenni, akkor beraknék egy 220 nF-ot és 10 kOhm-ot. Utána megnézném oszcilloszkóppal, hogy mekkora maradt a túllövés. Aztán változtatnék, ha kell..
A védelmekből elég az egyikre tenni (végülis akárhova teszed, ugyanoda fog kerülni, a táp + ill. - pontja váltakozóáramú szempontból rövidzár).
(#) mex hozzászólása Okt 14, 2008 /
 
Bár már egyszer feltettem,de látom Ti nem ismeritekezt az oldalt.
(#) kendre256 válasza mex hozzászólására (») Okt 14, 2008 /
 
Jó ez az oldal!
(#) Zed válasza ferci hozzászólására (») Okt 15, 2008 /
 
Srácok! Találtam néhány doksit a témáról. Itt az egyik ( ezt alaposabban megnéztem ) Lásd a mellékletet.
Ez elég alaposan kitárgyalja a snubbereket. Aktív-passzív, milyen funkciója van pl. áramot korlátoz vagy feszültséget stb. Ad útmutatást a méretezéshez is. De. Ha megnézitek a 2-4 oldalt, ott látható hogy a kapcsolt induktivitással antiparallel mindig odateszi a diódát. ( Érdekesen rajzolja, de nekem a rajzból ez derül ki. )
Ezt tettem én is tegnap a próba során és persze minden nyűgöm meg is szűnt. Azt írja, hogy a snubber alapvetőleg arra való, hogy csökkentse pl. a kapcsoló elem terhelését és ezzel növelje az élettartamát. Szóval lehet, hogy nekem nem is fog kelleni.
A 230V-os oldal "terhelésére" én is gondoltam, be is fogok tenni tényleg egy ellenállatot.
(#) Zed válasza (Felhasználó 15355) hozzászólására (») Okt 15, 2008 /
 
Esetleg PC tápból kitermelt trafó nem játszhat? ( Ilyenem van még a fiókban ) ( A 21 gondolom elírás = 10 Volt )
(#) watt válasza Zed hozzászólására (») Okt 15, 2008 /
 
Tegyél be egy gyors nagyáramú diódát(pl. BYW29) a FET-el párhuzamosan, anóddal a testre, ami levezeti a negatív impulzust.
A tekercsel párhuzamosan lehet tenni még RC tagot, dióda nélkül is elég hatékony tud lenni, mert a freki nagyon alacsony. Az sem gond, ha a jeled nem lesz tökéletesen négyszögjel. Első körben próbálj meg egy 470n - 470ohm 1W párost. Ha nagyon melegedne csökentsd a kondit. Ha nem szól bele nagyon a túllövésekbe, akkor csökkentsd az ellenállást, ill. növeld a kondit. Kondinak nem jó az elkó!
(#) Zed válasza Zed hozzászólására (») Okt 15, 2008 /
 
Közben kaptam egy ilyen megoldást:

"Itt az a baj, hogy ha csak egy irányba mágnesezed a
trafót, akkor a fluxusa folyamatosan nőni fog. Ez azt eredményezi,
hogy egy idő utána a vasában akkora lesz az indukció, hogy elmegy
telítésbe. Ha meg elmegy telítésbe, akkor a permeabilitása totál
lecsökken 1 körülire. Ha lecsökken 1 körülire, akkor az azt jelenti,
hogy ugyanakkora a permeabilitása majdnem mint a levegőnek. Ha viszont
olyan mint a levegő, akkor mágneses szempontból úgy viselkedik a
trafó, mintha nem is lenne benne vas. Vagyis légmagos tekercsként
üzemel. Ekkor ugye az induktivítás is jelentősen csökken, így az
áramot csak a tekercs ohmos ellenállása korlátozza lényegében.
Magyarul, ha elmegy a trafó telítésbe, akkor kb rövidzárban fog
dolgozni a fet, amitől meg kinyiffan."

Nézegettem szkóppal a jelalakokat, de nem igazán tudom értelmezni. Majd küldök képeket.
(#) kendre256 válasza watt hozzászólására (») Okt 15, 2008 /
 
"Tegyél be egy gyors nagyáramú diódát(pl. BYW29) a FET-el párhuzamosan, anóddal a testre, ami levezeti a negatív impulzust."

Ha az eredeti kapcsolásról beszélünk (FET drainje és a + táp között a trafó primer tekercse), a FET drain-jén nem keletkezik negatív impulzus. Bekapcsolt állapotban közel 0 V van rajta, kikapcsoláskor szalad fel a + táp fölé (terheléstől, csillapítástól stb. függően).
FET-tel párhuzamosan Zenert lehetne tenni, hogy ne menjen a drain feszültsége a táp kétszerese fölé.
A többivel egyetértek.
(#) kendre256 válasza Zed hozzászólására (») Okt 15, 2008 /
 
"Itt az a baj, hogy ha csak egy irányba mágnesezed a
trafót, akkor a fluxusa folyamatosan nőni fog."

Ez nem így van a jelenlegi kapcsolásban. A tekercs fluxusa addig nő, amíg a FET be van kapcsolva. A FET kikapcsolt állapotában viszont a fluxus csökken.

A leírt jelenség legfeljebb akkor alakulhat ki, ha elromlik a szabályozás, és a FET bekapcsolásakor létrejövő fluxusemelkedés mindig nagyobb, mint a terhelés által létrehozott fluxuscsökkenés. Akkor egy idő után tényleg telítésbe kerül a vas, és nagy valószínűséggel elszáll a FET (ha zárlatos lesz, még a tekercs is elfüstöl).
(#) Zed válasza kendre256 hozzászólására (») Okt 15, 2008 /
 
50%-al van hajtva, fixen. Terhelés változás hatására mi a helyzet a fluxussal? Kialakulhat ilyen probléma?
(#) watt válasza kendre256 hozzászólására (») Okt 15, 2008 /
 
Zed 30V negatív tüskéről beszélt!
A dióda amúgy is kell oda, még akkor is, ha van a FET-ben, mert azok igen karcsúak...
(#) mex válasza Zed hozzászólására (») Okt 15, 2008 /
 
Lenne egy javaslatom a telitődés megakadályozására.
A trafó primer tekercsén kikapcsoláskor indukálódott feszültséget egy diódán keresztül vissza kell vezetni az akkumulátorba. Tudom ez kényszerhelyzet (már ami a primer és a szekunder menetszámokat illeti),de működik,és ha terhelés nélkül működik a kapcsolás akkor sem megy tönkre a fet. Igazából ezt a takercset,aminek az elnevezése:lemágnesező tekercs párhuzamosan szokták felhajtani a másikkkal,egyforma menetszámmal,hogy minél jobb legyen a csatolási tényező. Mint már irtam ez egy kényszerhelyzet,tehát ezt nem lehet megtenni. Attól nem kell félni,hogy a túl nagy feszültség kárt tesz az akkuban,mert a kicsi belsőellenállás elnyeli az impulzust. Másrészt a primer tetemes induktivitása határolja a létrejövő áramot.

Ezenkivül ajánlatos a zenert is beépiteni a fettel paralell.
A pdf-ben csak a D3-ra kötött tekercs a hálózati trafó primerje. A szövegben más megoldás van leirva a tranyó védelmére,ez most nem fontos(annyira).
(#) kendre256 válasza Zed hozzászólására (») Okt 15, 2008 /
 
Kialakulhat, ha kicsi a terhelés, és a rendszer saját veszteségei nem csökkentik annyira a fluxust, amennyit növekszik a FET bekapcsolt állapota alatt.
Az eredeti kapcsolás úgy működik, hogy ha a kimenőfeszültség elér egy értéket, akkor leállítja az 555 jelét (nem lesz fluxusnövekedés), ekkor a fluxus csökkenni fog.
(#) kendre256 válasza watt hozzászólására (») Okt 15, 2008 /
 
Szerintem ott valami mérési probléma lehetett, vagy nem volt terhelés. A FET kikapcsolása után egy nagy pozitív tüskével indul a folyamat. Ha semmi terhelés nincs, akkor a rezonancia hatására a következő tüske már lehet negatív, aztán megint pozitív stb. Ha rendesen működik a teljes kapcsolás, akkor nem szabad negatív impulzusnak lennie.
(#) lapose válasza Zed hozzászólására (») Okt 15, 2008 /
 
Szia!
Igen kialakulhat!
Minden együtemű feszültség átalakítóra jellemző ez a probléma, hogy felmágneseződik a vas. Emiatt az ilyen tápokban légréssel szerelt vasmagot használnak.
A gond a te esetedben az, hogy a menetszámot váltakozoáramú használatra tekerték meg, ezért valószínű kicsi lesz az induktivitása!
Azon gondolkozom mi lenne ha nagyobb frekvenciával hajtanád meg, lehet érdemes volna megpróbálni 150-200Hz-el.
(#) Zed válasza lapose hozzászólására (») Okt 16, 2008 /
 
Na, feladom!
Itt vannak a tegnapi méréseim:
Mérési eredmények

Úgy tűnik, reménytelen a dolog. Már ki is néztem egy DC-DC átalakítót, ami nem túl drága.

Érdekes, hogy a tápfeszültséget feljebb emelve a kimeneti feszültség ( a terhelésen ) szinte semmit sem változott. Még a 2.5 V-ot sem érte el.

A mobiltelefon, amit használni szeretnék ( Nokia 5110 ) a méréseim szerint aktív módban ( tehát amikor hív ) 300 mA körül fogyaszt. Ezt valószínűleg ez a kis trafó amúgy sem bírta volna.
Köszönöm a segítségeteket!
(#) Zed válasza Sebi hozzászólására (») Okt 18, 2008 /
 
Sebi!
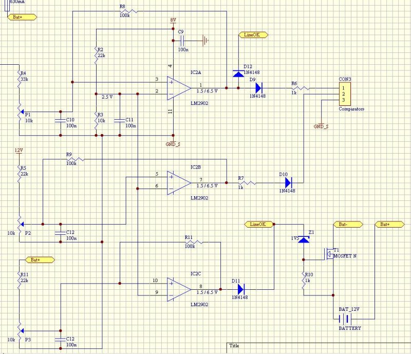
Ránéznél erre? Ez lenne a relé helyett az akkuvédelem, de nem tudom, hogy működne-e rendesen. LM324 műv. erősítőt szeretnék használni, hiszterézissel ellátott komparátorként használom. A kimenetén 1.5V illetve 6.5V lesz a feszültség. Kérdés, hogy a FET-et jól "körítettem"-e?
A gondolatmenetem a következő volt: ha az akkufesz. magas, illetve van hálózati fesz., a 6.5V-os kimenetből ( - diódafesz. - 2V Zenerfesz. ) marad legalább 3.9V a FET gatejére, ez ki kellene, hogy nyissa a FET-et. ( Logic level FET lesz. ) Ha elmegy a hálózat, az akkufesz. komparátor ugyanúgy nyitva tartja a FET-et. Ha az akkufesz eléri az alsó határt, a komp. kimenete "lebillen", a 1.5V már nem nyitja ki a Zenert és a diódát, a FET lezár és leválasztja az akkut.
(#) Sebi válasza Zed hozzászólására (») Okt 18, 2008 /
 
Hát, itt se kinyitni, se lezárni nem tud rendesen szegény FET... És miért kell belekombinálni az akkuvédelembe a hálózatfigyelést? Az N-FET az akku negatív és a talaj közt működhetne rendesen.
Nézd meg az enyémet is, ebből elég sokat csináltam, jól dolgozik. Az akkutól jobbra lévő részt vizslasd.

accu.GIF
    
(#) Zed válasza Sebi hozzászólására (») Okt 18, 2008 /
 
"Hát, itt se kinyitni, se lezárni nem tud rendesen szegény FET..."
Miért nem? ( Nem kötekszek, kérdezek! ) Mi kellene, hogy működjön?

"És miért kell belekombinálni az akkuvédelembe a hálózatfigyelést?"
Azért, mert ha egyszer lekapcsoltam az akkut a töltőkörről, akkor sosem töltődik fel. Ha a hálózati fesz. megjelenik, akkor viszont mindenképpen visszakapcsolja az akkut, indulhat újra a töltés.

"Az N-FET az akku negatív és a talaj közt működhetne rendesen."
A 'Bat-' az áramkör földjére van kötve ( ez nincs a rajzon, erről a képről lemaradt )

"Nézd meg az enyémet is, ebből elég sokat csináltam, jól dolgozik. Az akkutól jobbra lévő részt vizslasd."
Köszi, megnézem, bár nem biztos, hogy átlátom a működését... ( Ez nem az én "világom" )
(#) Zed válasza Zed hozzászólására (») Okt 18, 2008 /
 
Ja, hogy ha a FET elzár, akkor már ugye nincsenek egy földön a műv. erősítővel...
Következő: »»   1 / 2
Bejelentkezés

Belépés

Hirdetés
XDT.hu
Az oldalon sütiket használunk a helyes működéshez. Bővebb információt az adatvédelmi szabályzatban olvashatsz. Megértettem