Fórum témák
» Több friss téma |
- logikai kapukkal megoldani. pld. egy db. 74*00 elég, viszont így a PWM jelet invertálni kell.
- be kell rakonod a diódákat. - ld. előző hsz-em. - ld. előző pont - célszerű
Ld. csatolmány bővebben.A PWM-et invertálva járatod, (az aktív fázis a 0.) Illetve a E/H bemenet-el tudod előre / hátra irányt beállítani. Ha le akarod állítani a motorot akkor tiltod a PWm-t és 1-re állítod azt a lábat.
hali,
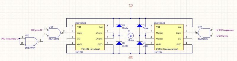
megcsináltam kapukkal így akkor minden jó? ![]()
hopp most látom h a tc4421 22 bemenete minimum 4.5V ot kér
tehát akkor 3.3 V os pic el nem működne ha kapcsoló tranzisztort rakok a bemenetre az nemfog bezavarni a pwm nek? és még kérdésem h az input láb elé kell-e ellenállás? vagy inkább a collector és táp közé?
hmm, még1 kérdés, hol lehet kapni 3.3V os 7400 t?
Sikerült már megbizonyosodni, hogy működőképes-e a kapcsolásod. Megterveztem én is TC1410-el,de addig nem akarom megépíteni még meg nem bizonyosodok róla, h jó a kapcsolás.
Szerintem tranzisztor nem zavar be. CMOS IC nél úgy tudom lehet 3,3V 4000 nézd meg.
Keresgéltem a fórumban, de nem találtam olyan topicot ami a PWM-el foglalkozott volna általánosságban (kapcsolások nélkül).
Számtalan kapcsolást találtam, de ha sajátot akarok építeni bizony nagy kutakodásra szorulok ezért gondoltam ahogy más témával kapcsolatban is ez is megérne egy topicot. A PWM, ha jól értelmeztem akkor arra jó pl, hogy digitális jellel analóg módon lehet vezérelni bizonyos eszközöket (led, motor stb...) úgy, hogy gyorsan ki-be kapcsolom. (ezért nyitottam a topicot, hogy mit mennyire gyorsan kell ..Jelenleg pl LED-nek a fényerejét szeretném szabályozni találtam is szép minta kapcsolást hozzá, de arra nem leltem, hogy hogyan lehet rájönni milyen gyorsan kell ki-be kapcsolni. Ugyanez érvényes motorra is. Van erre valami szabály? (próbálgattam AVR-el, de olyan szép látványos halványulást és világosodást nem tudtam elérni )).
Többnyire nem a ki-be kapcsolás sebessége a lényeg hanem a kitöltési tényező vagyis a bekapcsolt állapot viszonya a kikapcsolthoz.
Legalább akkora frekvenciával kell csinálni, aminél már nem látszik, nem érződik a ki-be kapcsolgatás, hanem folyamatosnak tűnik. Egy lednél és egy motornál ez nagyjából 100Hz. De ha van lehetőség nagyobb frekvenciára, akkor miért ne. Pl. az autómban a belső lámpa elhalványítását 1kHz-es pwm-el csináltam, mert a kontrollerben ugyanazt a timert használtam a pwm alapjának, ami az időt is méri. Az időmérésre meg 1ms elég praktikus (valójában 1024us, de az kis eltérés lényegtelen).
Kezdem érteni miért nem működött.
Vagyis akkor veszek mondjuk 1ms-et és azt felbontom. Ha bekapcsolva van többet akkor fényesebb, ha kikapcsolva akkor halványabb. Vagyis kb így kéne: DO set LED; waitus (erosseg); reset LED; waitus(1000-erosseg); LOOP Ahol erosseg 0-1000-ig van.
Valami ilyesmi lenne a szoftveres megvalósítása a pwm-nek. Csak jobb lenne delay és wait nélkül csinálni, timert használni az időzítésre.
De a hardveres pwm (ami szinte minden kontrollerben van legalább egy), az hardverből intézi a ki-bekapcsolást, neked csak be kell állítani a periódusidőt és a kitöltési tényezőt. Utána már maga billegteti a lábat, neked csak át kell írni a kitöltési tényezőt, ha halványítani akarsz.
Természetesen ez csak egy elvi algoritmus, utánanézek, hogy hardveresen hogyan is lehet megvalósítani, de már ez is nagy segítség, hogy értem a lényegét.
Szia! Egy régebbi írásodat olvasva, hasonló dolgot szeretnék megvalósítani, nem tudom jó e az irányom, írtam erről itt
(Exponenciálisan nővekvő gáz, stb ) ez mit is jelent, remélem azt amire én is gondoltam...
Hali!
PWM jellel vezérelek egy motort, a PWM jelet LPT-ről szedem le. A kitöltést úgy oldom meg hogy a négyszögjeben csak az alsó részt növelem, vagyis annak az idejét (minél nagyobb az alsó rész ugye annál lasabban forog a motor). A felső ideje egy állandó érték. Így működik, csak tudtommal mindkét állapot idejét kell növelni. Nem baj ha marad így? Vagy javítana ha a másik részt is változtatnám?
[quote]
SZIA! EGY RÉGEBBI ÍRÁSODAT OLVASVA, TELJESEN HASONLÓ DOLGOT ÉPÍTETTM, KICSI MÓDOSÍTÁSSAL. A GONDOM AZ, HOGY VALAMI MÉG SEM JÓ, MERT ELÉGGÉ MELEXENEK A FETEK. MIT RONHATTAM EL? RAJZOT CSATOLTAM. HA VAN ENNÉL EGYSZERŰBBEN, VAGY HATÉKONYABBAN MEGÉPÍTHETŐ KAPCSOLÁS A H HÍD HAJTÁSÁRA , ANNAK NAGYON ÖRÜLNÉK. A MOTOR AMI A JÁRMŰBEN VAN EGY RÉGI AKKUSFÚRÓGÉP MOTORJA, ÜRESJÁARTBAN 9V-RÓL KB 2,5A T VESZ FEL, TERHELVE KB 7-9A.
Szia! Azt nem tudom, hogy ez így mennyire jó vagy sem, de úgy csináld inkább,hogy ha a növeled a felső periódust, akkor annyival csökkentsd is az alsót és az a PWM tudtommal! Mert amit te csináltál azzal változik a modulációs frekvenica!
Szóval a kitöltési tényezőt változtasd! Próbáltam összedobni egy Móricka ábrát, hogy érthetőbb legyen!
Okés, megpróbálom. Csak az a baj hogy max 1kHz frekivel tudok dolgozni...
akkor 1kHz! A 20kHz csak példa volt mert ez elég elterjedt, mivel ez a frekvencia már hallásküszöbön felül van, így pl motor nem sípol!
Sziasztok!
Megépítettem ezt az 555 PWM áramkört: http://www.dprg.org/tutorials/2005-11a/index.html Különbség: - 1n5818 helyet valami ismeretlen diódatípust használtam - IRFZ46N helyett IRF3415 FET-et használtam - a motorral párhuzamosan 1n5822 kötöttem Egy kisebb motorral szépen ment. Azután rátettem a modellautó motoromat, amitől aztán megfeküdt az 555-ös. Miért? A fetek nem mentek tönkre. Az 555 először melegedett. Akkor visszaraktam a kis motort, némi küszködés után ment. Aztán megint a nagymotort, azzal már nem ment, és utánna már a kisebbel sem. Mire kell ilyenkor gyanakodni? Feteket nem annyira ismerem.
nem tudom, nekem régebben szükségem lett volna egy kb 7V os motor meghajtására, és akkor azt mondták, hogy egy PWM szabályzó kell nekem. de amit akkor adtak, azt kipróbálva nem ment. és most elérkeztem oda, hogy jóval égetőbben szükségem lenne egy ilyen cuccra.
szóval van egy eredetileg 12V os trafóm, amit egy lámpából termeltem ki, ezt egyenirányítva 13V ot mérek kb, DC ben. és amit adtak hozzá kapcs rajzot, az egy egyszerű LM317t s kapcsolás volt megtuningolva asszem 2 diódával. de sajna nem ment. mert ha néztem a multiméterrel, akkor a kimeneti feszültség szépen változott 0-13 ig, de a motor nem akart megmoccanni. :S természetesen kipróbáltam minden hókuszpók nélkül egyből az egyenirányítás után is rákötni az eredmény annyi, hogy megy, de nagyon gyorsan, és szerintem leégne 13v ról az alapjában 7,5V ra kötött motor. amúgy ezt a motort egy régebbi akkus fúróból szedtem ki, de annak az elektronikája már nincs meg sajna :S az az én gyanúm, hogy azért nem moccant meg a motor, amikor próbáltam, mert kicsi volt az áramerősség. sajna azt akkor nem mértem, azóta meg már az elektronika a múlté. szóval esetleg tudna nekem szolgálni egy kapcsolással, ami így hasamra ütve 1,5-2A t bír ki, és esetleg a forgás sebességet lehetne rajta változtatni. továbbra is fúróként használnám, de minden áttét nélkül, a motor tengelyére van kötve a tokmány, és a motort kéne meghajtani. lehet, hogy az 1,5-2A el sokat mondtam, nem tudom, de biztos sok. ez nem léptetőmotor, hanem inkább mechanikájában azokhoz a pici villanymotorokhoz hasonlít, amik az olcsó kis távirányítós autókban vannak. remélem el tudtam mondani pontosan a problémám, és méginkább remélem, hogy érthető voltam ![]() előre is köszönöm: ledwi
Akkus fúró? Szerintem az a motor terhelés nélkül is simán felvesz 1-2 Ampert, hát még ha dolgozik.
Én nemrég éptettem egy egyszerű PWM szabályozót, ennek a kapcsolásnak amintájára: Bővebben: Link Működik szépen. Ezt ajánlom neked is!
gondolom az alsót használtad.. ugye? és ez nem vágja haza a motoromat?
vagy az megy 12V ról is?? az alsóhoz egész véletlen nincs nyákrajzod? és amúgy az alkatrészek mind azok, amik a rajzon vannak? a tekercs az légmagos, vagy vas? vagy ferrit? és látom 1/4 zoll os átmérőre kell? ![]() köszi a segítséget
Szia Lewi!
A felsőt használtam, mivel N csatornás fet volt kéznél. Attól függően kell a fenti linken látható felső vagy az alsó kapcsolást használni, hogy a fet N vagy P csatornás. A motor szempontjából mindegy, hogy melyik kapcsolást használod. A szabályozó potenciométer felett és alat van egy-egy ellenállás. A kettő közül a megfelelőt cseréld nagyobbra, így a szabályozó potméter nem tudja a kitöltési tényezőt 100%-ig felvinni, így a motort sem tudod majd túlhajtani. Nyák rajzom nincs. Hirtelen kellett összedobnom, próbapanelon raktam össze. Az TL074 IC-t használtam. A képen a 8-9-10 kivezetéső műveleti erősítőt bekötését kihagytam, helyette 2 és 12 láb és a két 100K ellenállás közös pontját összekötöttem. A fet IRF3415. Most, ahogy nézem az ellenálás és kondik értéke is más nálam. Szerintem pontosan ezt a kapcsolást én egy másik honlap alapján építettem meg, ahol más értékek voltak feltűntetve. A kapcsolási frekit is szabályozhatóra tettem, asszem az 1-es és 13-as láb közötti ellenállás helyett tettem a trimmert. Nekem a kimeneten nincs tekercs, 10 ohm körüli ellenállás van ott. De írja a szöveg, hogy az lehet ferrit magos tekercs, vagy simán egy tíz ohmos ellenállásra pár menet ellenállás huzal feltekerve. Az elhagyásokat lustaságból csináltam.
az alsóhoz csináltam már egy nyákrajzot is
épp most akartam elküldeni ![]() én szerintem az alsót építem meg és változtatások nélkül, a tekertcset meg megpróbálom kiokoskodni az ellenállással és lm324 et használok....valaki rálesne a nyákrajzra? köszönök mindent ![]() majd szólok hogy sikerült a cucc. majd a hétvégén elkészítem szerintem. jó kis panelfúrót tudok belőle összerakni az a megérzésem ![]() köszönet mindenért még egyszer. üdv: lewi
Üdv mindenkinek a Fórumon!
Nem találtam a kérdésemhez illö fórumot,de azt gondolom kapcsolódik ehhez az oldalhoz. Téma:Gépkocsihoz használatos dinamót szeretnék DC motorként használni.Tipusok:6v 220w,.12v 220w,.12v 16A 2100w.A 3 tipus valamelyikét szeretném használni. Kérdés:Milyen bekötési lehetőségek vannak?hogy a forgás irányát és a fordulat számát megváltoztassam/növeljem/. Eddigi próbálkozásaim,bekötések..D+összekötve a DF-el D-,lassú erőtlen.D+, DF összekötve a D -al ,a fordulat gyors /nekem pont megfelelő/ de erőtlen. A forgásirányt a két szénkefe kivezetésének megfordításával oldottam meg. .Összehasonlítva egy gyári 12v 120w-os dc motor teljesítményével/erejével/a gyári jóval többet tud.,de sok pénzbe kerül.
Szia! Hasonló kérdéseket az elektrmoos kerékpár témában láttam. Nézzél be oda is!
hali. megépítettem a kapcsolást, de van vele egy kis bajom: a potival nem tudom szabályozni a motor forgás-sebességét. ez azért gond, mert szerintem túl gyorsan forog. kb 2/3 ekkora sebesség kéne.. ha DC feszt nézek, akkor 4,5-5V ot mutat, ha AC feszt nézek, akkor 10,5V ot kb... poti forgatására nem reagál sehogysem. az elején jó volt, mert lehetett látni a led halványulását, meg erősödését, de akkor a motor ki/be kapcsolt, mert a mosfet hővédelme kapcsolgatott.. rátettem egy hűtőbordára, és így most ok, mert pörög folyamatosan, de nem tudom szabályozni a fordulatszámot...
esetleg tudnátok segíteni??köszi: lewi
Én kivenném a fetet- és a gate lába helyére tennék egy led-et soros ellenállással a föld fele, megnézmén, hogy a poti változtatásával változik-e a fényerő. Majd ugyan ezt a vizsgálatot megcsinálnám úgy is, hogy a ledet a táp fele kötöm be.
Ezzel lehet tesztelni PWM generátort. A fetet meg úgy tudod tesztelni, hogy kiveszed az ICt a foglalatból, és a gate lábat tápra kötöd, akkor a motornak meg kell állnia. Ha a gate lábat földre kötöm, akkor meg el kell indulnia full fordulaton. Ha megint tápra kötöd, akkor megáll a motor. |
Bejelentkezés
Hirdetés |








)). 










