Fórum témák
» Több friss téma |
hali. bocsi a késői reakcióért, csak idáig nem jutottam el oda, hogy ezzel babráljak, mert elég sok rajzolnivaló volt a suliban, meg sok doga, szóval nem igazán értem rá:S egyszóval bocsánat.
a teszteket, amiket írtál megcsináltam, a következő eredményeket produkáltam.. 1) ha kiveszem az ic-t és a gate lábat a földre kötöttem, vagy a tápra nem csinált semmit 2)ha az ic benn van, és kiveszem a fet et, akkor a gate t a negatívra, vagy a + ra kötöm, akkor válozik a led fényerőssége. 3) nézegettem, és azt gondoltam, hogy az egész fordítva van bekötve a trafo nál, így megfordítottam ott a polaritást, és a motor elég lassan forgott az ellenkező irányba. ha itt kötögettem a gate - akárhova ismét nem csinált semmit 4) visszacseréltem a polaritást, és minden nélkül: ic, fet nélkül pörgött rendesen. 5) gondoltam, hogy megfordítom a fet et. így bekapcsolva pörgött rendesen, ha + ra kötöttem, akor forgott tovább, ha föld re akkor megált, vagy pont fordítva. már nem igazán emlékszem.. :S 6) fordítva már a tápfesz is, meg a fet is, és ugyan az.. kis sebességen, és ha rátesezm a + ra megy tovább, ha föld megáll (itt se figyeltem a polaritást.. :S ) szerintem csinálok egy új nyákot, mert az ic 2 lába is letört már a sok kiveszem-berakom játéktól. meg már érdemlegesen nem igazán tudnék hozzányúlni, mert valamit szerintem elrontanék.. :S szóval ezek alapján tudsz valamit mondani? ![]() köszönöm: lewi
Igen lehet, de mi a konkrét terved??? Teljesítmény?
15-20A 12V-ra.Hűtő, CB, stb működtetésére.A 12V lekötése egy akkuról ki van zárva.Tehát mindenféleképp kell egy áramkör.
Én 1 24 voltos motort szeretnék beletenni 1 keróba és kelenne valami amivel tudom a fordulat számot szabályozni tudnátok segíteni
Sziasztok!
Végig olvastam a topikot, de sajnos még hasonló áramkört se találtam ,mint ami nekem kellene! PWM-es DC motor szabályzót szeretnék építeni! Egy CNC marómotorját kellene vezérleni vele! 24volt 10A körüli! A bajom az hogy a motor fordulatszámát kellene PWM-mel megtartani attól függően hogy a motor mennyire van terhelve! A fordulatszám mérése nem lényeges! A PWM-mel beállítok egy fordulatszámot, és ha a marómotor a terhelés miatt lassulni kezd akkor a pwm nagyobb kitöltést állít be! Szinte bármilyen megoldást elfogadok, de minél egyszerűbb annál jobb! Köszönöm a segítségeteket!
Szvsz. mindenképpen kell valami visszacsatolás a fordulatszámról (enkóder/ hallelem stb.) Ha ez megvan akkor kell egy mikrovezérlő ami képes PWM-et generálni lehetőleg hwból.
Teljesítményfokozatnak egy N fetekből álló félhidat (meghajtókkal) és egy másik N fetet képzelek el. Nem tudom milyen a motor, de én azt tapasztaltam egy ilyen teljesítményű kefés motorral, hogy ha bekapcsol-szabadonfut üzemmódban hajtom, akkor igen nagy zajokat termel, illetve hatalmas tüskéket rúg vissza. Viszont ha bekapcsol-fékez (syncronous recifecter) üzemmódban hajtom, akkor a tüskék eltűnnek, és máshol is béke van. A szabályzást célszerű PI vagy PID szabályzással megoldani. Ha kell van egy jó doksim erről.
Igen érdekelne ez a megoldás is! Köszönöm
Azt a "doksit" szívesen elfogadnám ha feltudnád tenni! Köszi
Itt találod meg. Van benne sok sallang, de a lényeg benne van.
Ez nekem nagyon bonyolult! De azért köszönöm Lucifer
Szerintem maradok a pwm-es megoldásnál! A pwm-nél ugye bár a frekvencia állandó és a kitöltést állítjuk! Egy olyan áramkör kell ami méri a motoron a fordulatszámot terheléskor és a terhelés előtt beállított értéken tartja. Mint például a digitális forrasztó állomásoknál a hőfok tartás! Én valahogy így képzeltem volna még el ezt az áramkört! Egy 555-ös áramkör ami a pwm jelet állítja elő, kell két fordulatszám mérő, az egyik a motoron méri mondjuk egy opto-csatolóval a fordulatszámot, és kell egy másik ami a pwm-mel beállított "fordulatszámot" méri, kell még egy komparátor ami összehasonlítja ezt a két fordulatszámot és ha van köztük különbség akkor egy másik áramkör állít a pwm kitöltésén a megfelelő irányba! Na ez így elég hülyén hangzik, de valami ilyen megoldásra várok, ezt is csak azért írtam le hogy hátha valakinek eszébe jut róla valami valós, és nem ennyire légből kapott ötlet! Esetleg valakinek beurott valami????
Sziasztok!
Nekem is szükségem lenne egy pwm szabályzóra 12v-os motor fordulatszám szabályozásához. azt szeretném kérdezni hogy hol lehet ilyet egybe kapni vagy valaki tudna e nekem készíteni egy ilyet mert én nem tudok nyákot matatni meg nem is értek hozzá. Előre is köszönöm!
Hello.
Nemrég vettem egy mini fúrót, mivel most kezdtem az elektronikával, a gyakorlattal foglalatoskodni.Egy pár nyákot fúrtam, elég nehéz volt nagy fordulatszámmal neki indulni.Egy max. 12V szabályozható tápegységgel próbálkoztam. 12; 6; 4,5; 3; 1,5 V feszültségek között lehet változtatni. Ez nem tünik valami jo megoldasnak,mivel nem tudom fokozatosan valtoztatni a feszt. Ez a PWM ez jónak tűnik.Csak azt nem értem mivel jobb, mint a sima potméteres feszültség szabályzás. Amikor mondjuk 0ról 12re vált akkor a fúró nem fog hirtelen ütést kapni. Félek, hogy a 0,5mm es fúró eltörik. Valaki tudna tanácsot adni ebben. Köszi.
Annyival jobb, hogy nem veszik annyira el a nyomaték. Az "ütések" meg annyira sűrűn vannak, hogy a forgórész tehetetlensége kiegyenlíti őket így nem is érezhető, nem hogy a fúrót eltörné.
Kösz a választ.Ez elég jónak tűnik.Mar csak neki kellene fognom a keresgélésnek, tervezgetésnek.
Arra gondoltam, hogy 555 ic-vel valósitanám meg. Körülbelül milyen frekin szükséges jártatni a motort? Ha jól értelmezem a témát,akkor a frekvencia állandó. Ha hosszabb a H állapot,akkor rövidebb a L állapot és vica-versa. A hosszabb H állapot = magasabb fordulatszam, a rövidebb alacsonyabb? Ezt jól értelmeztem? Ezt,hogy lehet elérni az 555-nél.Egy ellenállás változtatásával?
Igen jól értelmezed. A H és az L állapot aránya a kitöltési témyező. A frekit nem tudom, de nézz szét az elktromos kerékpár vagy gördeszka vagy modellezés topicokban. Biztosan találsz kiindulásra alkamas kapcsolást.
Ja és ennek a topicnak az elején is van néhány.
Van egy alap kapcsolási rajzom.
Segítene valaki tökéletesíteni, illetve kiszamolni az alkatrészek értékeit? Segítségeteket köszönöm. Az 555 programmal szamoltattam. 1KHz a frekvencia. A fúróm a papír szerint 1,5A vesz fel. Ha valakinek van valami ötlete, tanácsa pluszba, akkor kérem ossza meg velem.Már jó lenne hozzáfognom megcsinálni. Mindenkinek köszönöm.
Sziasztok!
Szeretnék segítséget kérni egy autó hűtőventilátor motor szabályozásában. Amit a vezérlőnek tudnia kellene: -Fokozatmentes PWM szabályzás -Terhelhetőség: 14,4V 30A -Lehetőség szerint kis méret -Minimális hűtésigény Működés: 1. Ha a hőmérséklet érzékelőről érkező feszültség (4-0V ami fordítottan arányos a hőmérséklettel, nagyobb hőm. - kissebb fesz) elér egy küszöbértéket ami 1,21V (80°C) akkor bekapcsolja a ventilátort olyan 15-20% ra. Ha tovább melegszik a motor, pl: 1,0V(85°C) akkor növeli a fordulatot 50% ra és így tovább egészen 100% -ig. 2. Bekapcsolt klíma esetén a ventilátornak 50% -on kellene üzemelnie, de ha a hőmérséklet magasabb mint ez az állapot akkor azt követnie kellene. Mellékeltem egy vázlatot is. Ötleteket, megoldásokat előre is köszönöm!
szia, nézz körül, valahol írtam egy ilyet, golf3-ba építettem bele, talán a "ki-mit-épített" rovatban...
üdv, O.Lee
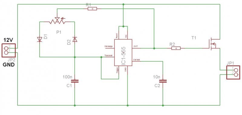
A motorcsatit a ne a T1 Source és a GND közé tedd hanem a táp és a T1 Drain közé.
hello én inkább egy ilyen kapcsival vezérelném, mivel nem tudod a motorod induktivitását, ezért elsőnek a poti helyére tedd be azt ami a kapcsiban van, ha nem moccan a motor, akkor tegyél be kisebbet
Köszi!
de sajnos nem találom. Nem emlékszel hányadik oldalon vagy mikor volt kb?
megtaláltam amit csináltál! az ebbe a topikba van, de az nem jó mert az potis és 555 -el van. Ide nekem valami más megoldás kéne esetleg valami PIC-es de ahoz meg nem értek.
Hello!
A következő feladatra szeretnék ventillátor fordulatszámszabályzást: A bemenő jel függvényében kellene szabályozni egy 12V-os szgép ventillátort. Konkrétan az lenne az elképzelés, hogy egy audio spektrum analizátorral nem LED-eket, hanem ventillátorokat kellene meghajtanom. Tudom érdekesen hangzik az ötlet, de szeretném kipróbálni. Én PWM szabályzóra gondoltam, de tulajdonképpen bármilyen megoldás érdekel. A segítségeteket előre is köszönöm.
Szerintem ehhez elég egy 555-Ic-s megoldás, ebben a topicban tucatjával van. Amennyiben 18V-ot akarsz akkor 18 V DC tápra lesz szükséged, a teljesítménye a panelfúródtól függ!
Hali!
A 494-es teljesen jó megoldás, az R1 és P1 maximális ellenállásakor kb 3,2V feszültséget kell beállítani, akkor már teljes(94%) pwm jön ki. Ha a meghajtófeszültséged több, mint 18V akkor sincs baj, csak a pwm szinjét (átlagértékét) nem szabad 18V fölé engedni.Tehát 24-36V bemenőfesz is megfelelő lehet... üdv.: Foxi
Szia!
Most döntenem kell a TL494 és az 555-között... Nem tudnád meg mondani hogy melyik jobb megoldás? Vagy eről megoszlanak a vélemények? Üdv! |
Bejelentkezés
Hirdetés |













