Fórum témák

» Több friss téma
Fórum » DC motor/lámpa PWM szabályzása
 
Témaindító: redcar, idő: Márc 3, 2006
Témakörök:
Lapozás: OK   7 / 155
(#) Tarass hozzászólása Feb 24, 2008 /
 
Amikor nem vilagit az izzo, akkor egy mely zugasa van, aztan ahogy erositem a fenyet egyre magasabb frekvencian zug. Gondolom a kapcsolouzem miatt. De ha volna otlet, hogy ezt a zugast hogyan lehetne kikuszobolni, akkor nagyon orulnek neki. Vagy egy nem kapcsolo uzemu fenyeroszabalyzo rajznak, mert nem talok sehol olyat ami nekem jo lehetne.
(#) Sebi válasza Tarass hozzászólására (») Feb 24, 2008 /
 
Kissé bonyolítani kell a kapcsolást olyanra, ahol a frekvencia állandó (elég magas hogy ne zúgjon) és csak a kitöltési tényezőt lehessen változtatni.
(#) gtk válasza Sebi hozzászólására (») Feb 24, 2008 /
 
Nem lehetne rakni egy puffer-kondit a kimenetre?
(#) mex válasza Tarass hozzászólására (») Feb 24, 2008 /
 
Ezt nem tart sokáig kipróbálni. Az ellenállás pár vattos legyen. Ha nem jó,marad sebi megoldása.

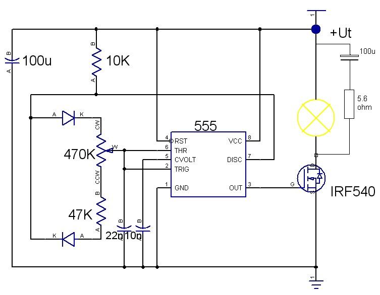
F.sz..JPG
    
(#) proba válasza Tarass hozzászólására (») Feb 25, 2008 /
 
Nem kapcsolóüzeművel ne is foglalkozz mert az aztán tényleg fűtene .Esetleg valaki ha találna valami kapcsolóüzemű táp vezérlő ic-t ami 6V ról megy talán azzal érdemes lenne kisérletezni az 555 eleve nem tetszett mert nem lehet a végletek (maximális kitöltés 0 kitöltés) között szabályozni és úgy rémlik nagyobb frekvenciákon nem is elég meredek.
(#) proba válasza proba hozzászólására (») Feb 26, 2008 /
 
Este még gondolkodtam rajta ,ha a párhuzamos rc nem segít más jó megoldást nem tudok neked. (a gyári hálózati fényerőszabályzók is zúgnak) A kapcsolóűzemű táp-ic vel is sípolni fog csak ha megépíted rendes tápnak akkor nem ,vagy ha nagy frekvenciát választasz, hogy ne halld ott egy csomó új probléma keletkezik. (izzó induktivitása,rádió zavarás ,csak rövid vezetékek használhatók) Kapcsolóüzemű tápok
(#) moly hozzászólása Márc 8, 2008 /
 
Üdv !
Tudna valaki segíteni hogy milyen jel kell az ic-nek
a bemeneteire hogy működtessen egy háromfázisú bldc motort ??
Köszi !ENNEK
(#) a1356 hozzászólása Márc 29, 2008 /
 
Sziasztok! Egy olyan problémám lenne, hogy számítógépről akarok (LPT poron keresztül) vezérelni 2darab motort. A feladatuk csak anyi lenne,hogy tudjanak min2 irányba elmozdulni.... Igazából nem a H hídal lenne a baj,hanem azzalhogy az LPT porton kijövő jeleket hogyan tudom hasznosítani? mármint,elvileg mototronként 2darab jel kel.... egy jobbra egy balra menő parancs,ha nincs jel akkor egyértelműen nem csinálna semit. Tudnátok nekem ebben segíteni?
(#) rosco válasza proba hozzászólására (») Ápr 15, 2008 /
 
Hy
Tudom ez egy elsüllyed topic....

Bővebben: Link


Itt van néhány PWM megoldás. Az 555 is jó, de például a 2. ábra számomra 1xűbb.

A 4093 kimenetére érdemes egy BC327/337 tranyókból álló komplementer meghajtót tenni, különösen ha több, nagyobb áramú FET-et használunk.

Bővebben: Link

A FET melegedése az abból adódik hogy az RdsOn az mekkora. (van más veszteség is, de ebben a megoldásban, azaz alacsony fesz./ohmos terhelés) 90%-ban a vezetési veszteség a domináns. Mindenképpen alacsony (<10 milliohm) RdsOn-nal rendelkező FET-et használjatok. például: IRL3803
A BUZ11, IRF3205 nem túl jó választás, mert 6V-tápról vezérelve nem nyit ki rendesen (a gate küszöbfeszültsége 4,5V körüli) tehát IRLxx típusú FET legyen.

A PWM főköre pulzáló DC-ről is táplálható, nem fontos nagyon jól szűrni. (pl ha csak egy graetz és trafó meg egy kis kondi van) De a 4093 és a meghajtó tápfeszét szűrjük meg. A 100µF-ot kell növelni.
(#) proba válasza (Felhasználó 15355) hozzászólására (») Ápr 16, 2008 /
 
Az igazi gond az 555 -tel az volt hogy "zümmög" az izzó .Nem tudom ha a pwm-et 20KHz felett működtetné milyen zavarok keletkeznének,illetve az izzó induktivitása hogyan viselkedne.(kissebb frekin szerintem a korrekt PWM is zajos.).Ezért gondoltam rendes tápra -amivel tiszta egyenáramot lehet előállítani az égőnek - de ebben a formában (6V be 0-6V ki 6A ) szerintem nem egyszerűen megvalósítható.
(#) Suncorgo hozzászólása Máj 4, 2008 /
 
Sziasztok!!! TL494 Kapcsirajz kellene amit tápegységek méretezésére használnék! Tehát szükségem lenne olyan kapcsira amibe 2 db poti van!!! Az 1ik a frekit míg a másik a kitöltési tényezőt állítaná!!! Előre is kösziszépen
(#) Norberto válasza Suncorgo hozzászólására (») Máj 4, 2008 /
 
Ezt tudnám ajánlani első körben:

LINK
(#) histu1985 hozzászólása Máj 14, 2008 /
 
Sziasztok!

Van két kb 10 amperes DC motor, mechanikailag úgy vannak elrendezve, hogy ha az egyik forog, akkor a másik is forog. Mechanikailag összeköttetésben vannak.
Tranzisztorral szeretném kapcsolgatni őket. Alapesetben a motorral párhuzamosan védődiódát kell elhelyezni záróirányban , hogy nehogy tönkremenjen a tranyó.
De a forgatott motor feszültséget indukál, ami iránytól függően nyitja a diódát és ha a dióda bírja akkor lefékezi a motort, ha nem bírja akkor füstöl. Egyik eset sem jó.
Létezik erre a problémára valamilyen megoldás? Mit szoktak alkalmazni ilyenkor?

Előre is köszönöm a segítséget, ötleteket.

UI: A tranzisztorhoz a PWM vezérlés miatt ragaszkodnék. A relé tudtommal egyből megoldaná a problémát, csak neki nem esik jól ha négyszögjellel vezérlik. Már ha jól tudom.
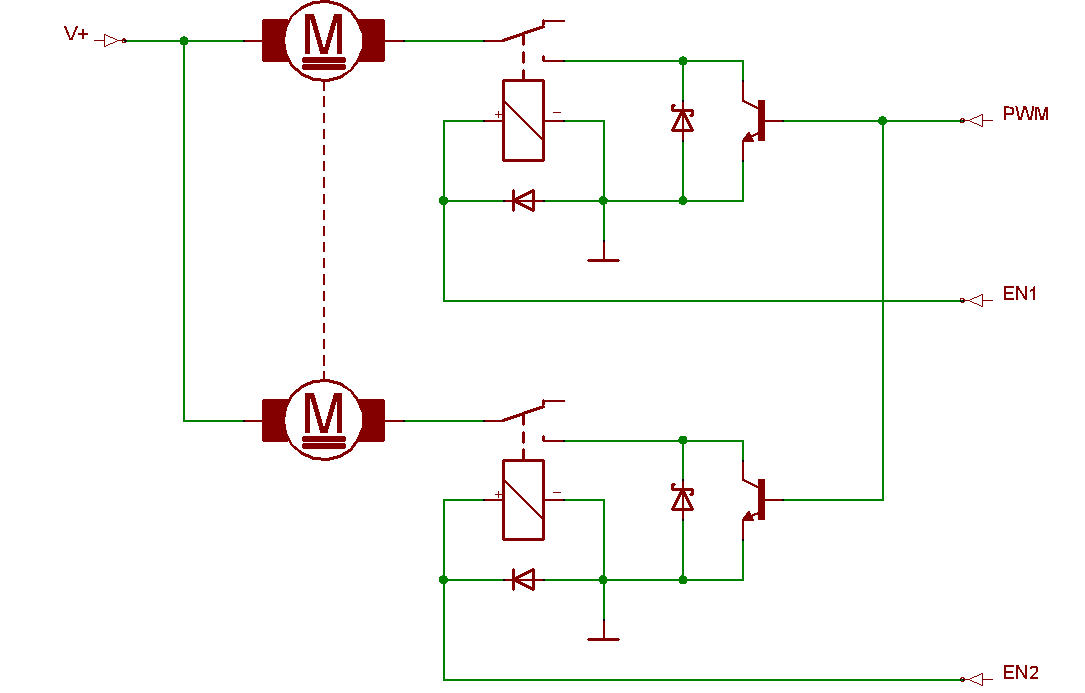
(#) kobold válasza histu1985 hozzászólására (») Máj 14, 2008 /
 
És ha mégis relé lenne benne, de úgy, hogy a PWM-jel az érintkezőin keresztül jut a motorra, a meghúzását pedig külön vezérled? Így csak nyitva kellene hagyni annak a motornak a teljesítmény-körét, ami éppen szabadon forogna, a másikét pedig zárni, és utána mehet a jel a zárt érintkezőn (azt bírja).
(#) histu1985 válasza kobold hozzászólására (») Máj 14, 2008 /
 
Mellékeltem egy kapcsolást. Az A jelű kapcsolás olyan amilyenre gondoltál?
A B jelű kapcsolás megoldás lehetne a problémámra? Mielőtt megépíteném hátha valaki fejből megmondja hogy ne szenvedjek vele mert nem jó.

kapcs.JPG
    
(#) proba válasza histu1985 hozzászólására (») Máj 14, 2008 /
 
Én egy akkus fúróban kihagytam a diódát ,hát a szabályzáshoz kellett,nem forgott olyan szépen (morgott).
PWM nél a tekercsben tárolt energiát is használják,nem csak a tranzisztort védik a diódával (szerintem).
(#) kobold válasza histu1985 hozzászólására (») Máj 14, 2008 /
 
Én valami ilyesmire gondoltam először, nem tudom, élőben hogy működne, nem PWM-eztem még védődiódák nélkül.

img.png
    
(#) radiomano hozzászólása Júl 21, 2008 /
 
Sziasztok!
Nekem egy olyan kapcsolásra lenne szükségem, amivel szinte 0 tól (az sem baj hogyha 2-3V) tudok szabályozni 12V-ot. Tulajdonképpen egy homemade elektromos csónakmotorhoz kéne, ami még nincs ugyan kész, de a tervek már a fejemben vannak. A meghajtó motor egy Peugeot 205-ös ből származó hűtőventillátor motor, a 90°-os áthajtás egy leégett sarokcsiszoló hajtóműve lessz. Azt nem tudom hogy a motor mennyit vehet fel, de szerintem egy IRF3205 elég lenne hozzá. Az áramforrás természetessen akumulátor lenne. Nos ebben kérném segítségeteket!
Sziasztok! radiomano
(#) zsoltee0001 válasza radiomano hozzászólására (») Júl 22, 2008 /
 
Hali
Ha megtaláltad a kérdésedhez passzoló topicot akkor miért nem nézted meg az eslő két Hsz-t, az pöccre 4 kapcsolási rajzot tartalmaz.
pl:
PWM
ez jó neked
a Fet meg bírni fogja.
üdv
(#) radiomano válasza zsoltee0001 hozzászólására (») Júl 22, 2008 /
 
Szia! Hát én végig olvastam ezt a topicot! A leges leg első kapcsolást multisim 8 ban meg is csináltam, leszimuláltam, de mikor a potit tekergettem a kimenetén szinte semmi sem változott, és egy kicsit elbizonytalanodtam, mivel még kezdő cipőben járok, gondoltam inkább kérdezek. Vagy azt ronthattam el hogy a 0.1µF kondi az ELKO? Mert a rajzon nincs feltüntetve a pozitiv sehogyan. Gondoltam hogy akkor az is egy 100nF os lessz és azt raktam. Lehet hogy ez volta a hiba?
(#) zsoltee0001 válasza radiomano hozzászólására (») Júl 22, 2008 /
 
Értem már mi a problémád.
a PWM nem azt csinálja, hogy letekerem a potmétert és csak 1-2 Vot kap a motor, hanem ugyanúgy 12V-ot kap csak ezt a feszt szaggatva kapja meg (ettől van olyan fura sípoló hangja pl az akkumlátoros fúrógépnek ha csak éppen megnyomod a kapcsolóját).
ennek a technikának az a lényege, hogy nem kell egy hatalmas potmétert használnod, ami ráadásul baromi rossz hatásfokú lenne, nennek viszonylag jó a hatásfoka is, mivel nem túl nagy energiát fűt el (azért valamennyit persze fűt, ezért kelleni fog egy hűtőborda is)
nyugodtan megcsinálhatod a kapcsolást, pl próba panelon (ennyi idő alatt már kész is lettél volna vele)
üdv
(#) zsoltee0001 válasza radiomano hozzászólására (») Júl 22, 2008 /
 
"Vagy azt ronthattam el hogy a 0.1ľF kondi az ELKO?"
a C1 Az elko lenne és értelem szerűen a test felé van a (-) lába. amúgy ha mást teszel be azzal nem rontod el, max megváltozik a frekvencia (ezzel is lehet kísérletezgetni
a C2 zavar szűrés miatt van.

(#) radiomano válasza zsoltee0001 hozzászólására (») Júl 22, 2008 /
 
ÁHÁÁÁÁÁÁ értem szoval mint a modell szabályozóknál (mert modellezni is szeretek, légpárnásban utazom ) annál is sipol a motor ha alacsonyabb a fordulat. Mostmár minden világos Amugy meg a proba panelról: ha ilyen betűzögetősre gondolsz olyanom nincs, sima raszterosom sincs, ráadásul alkatrészem sincs hozzá, pedig jó lenne. Jó lenne az is ha a környéken lenne egy elektronikai szaküzlet. Mert így minden aklatrészt a HQ video tól szoktam rendelni. Pénzem ritkán akad, zsebpénzt meg nem kapok
(#) radiomano válasza zsoltee0001 hozzászólására (») Júl 22, 2008 /
 
Én az ELKO-ságot a c2 re értettem. Vagy csak te írtad el?
(#) zsoltee0001 válasza radiomano hozzászólására (») Júl 22, 2008 /
 
Elírtam, igen a C2 re gondoltam.
Amúgy nekem sincs próba panelom, én úgy szoktam, hogy van egy rakás levágott két végén megcinezett kb 10-20 centis szigetelt drótom, és ennek a segítségével szoktam összeütni 1-1 prototipust, ha működik a dolog lerajzolom, utánna jöhet a panelgyártás.
Alkatrész: az a te dolgod, hogy honnan szerzed be, én a rossz panelokat nem dobom ki, ha már gazdaságtalan javítani akkor hetente szoktam "bontó napot" rendezni.
satuba befogom a paneleket hűlégfúvóval meg megküldöm a hátulját, aztán meg lökdelem ki a cuccot, végül szortírozom.
ezt csak azért írtam, mert 555 iC majdnem minden panelbe megtalálható.
(#) rosco hozzászólása Aug 10, 2008 /
 
Hi jójjemberek.

Úgy látom egy jó vezérlés még mindig probléma.
RC modellhez csináltam egy jópofát. A MAX23 a feszültségnövelő a gate meghajtáshoz.
http://www.hvlabs.hu/rc/rc_controller_rosco.gif

Azóta felmerült az igény 8,4V és nagyobb feszültségekre is, ezért átalakításra szorul...

Pafi egyébként belinkelte már ősrégen (thx) de nem iazán érdekelt senkit.

***********
Nagy eszterga (és egyéb) DC motorok szabályzására. Az elsőben van áramkorlát is.
http://www.hvlabs.hu/pwm/PWM_2KW.gif
http://www.hvlabs.hu/pwm/DC_chopper_3KW.gif

A másodikat ki kellett egészítenem lágyindítással, mert a meglehetősen nagy elkó bank feltöltése leverte a biztit. Jah meg a lágyindítás alatt nem mehet a motor, mert elpárolog a 22 ohmos ellenállat...

Áramkorlát viszont nincs benne! (még) a söntös megoldás nagyon fűt, nem vált be... Áramváltó, hall-elem, esetleg az IGBT-k szaturációs feszültségének figyelése jöhet szóba...

(#) Kacsavadasz hozzászólása Szept 18, 2008 /
 
PIC segítségével előállított PWM jellel szeretnék kissebb (mint pl. walkman-ben) DC motrot szabályozni. Rá tudna mutatni valaki, hogy a fentebb lévő kapcsolások közül melyik lenne a legalkalmassabb.
(#) sztiksz válasza Kacsavadasz hozzászólására (») Szept 19, 2008 /
 
sziasztok, nekem is hasonló kérdésem van, mint kacsavadász kollégának, PIC el vezérelni pwm el DC motrot, mondjuk én nagyobb teljesítmányű RC motrot szeretnék

microchip oldalán találtam pár ic t, össze is raktam belőle egy kapcsolást, szerintetek ez így működne?

2lábbal lehetne vele vezérelni, 1ikkel a forgás irány változna, másikkal pedig a gnd t kapcsolgatnám pwm be a motorra

esetleg az alul lévő tranzisztor helyett gondolom lehetne FET, de milyen? fet témában nemvagyok otthon

meg miben lenne jobb a fet mint tranzisztor?
ezen kívül még kérdésem h kell -e védődióda? a motorhoz? mert sok H hídnál láttam, de nemtudom h az ic ben lévő feteken megvan-e oldva a védelem?


motorvez.jpg
    
(#) Lucifer válasza sztiksz hozzászólására (») Szept 19, 2008 /
 
Szvsz. kapuzni a PWM jelet ésszerűb, olcsóbb mint egy teljesítményfet/tranyó az egész alá.
A FET-et feszültséggel vezéreljük míg a tranzisztort árammal. (Áram csak az be-kikapcsoláskor kell) Egy jól kinyitott fetnek kisebb az ellenállása mint egy tranzisztornak általábban, így hatékonyabbak.
Védődióda nincs bennük.
Ja szvsz. nagyobbacska RC motorhoz karcsú a 9 A.
(#) sztiksz válasza Lucifer hozzászólására (») Szept 19, 2008 /
 
ööö, hogyérted h kapuzni?

és tehát akkor célszerű beraknom diódákat igaz?

milyen fet et lenne érdemes berakni alulra?

fet és a pic közé kell soros ellenállás? vagy ott nemkell?

és az inputhoz is kell-e előtét ellenállás vagy közvetlen mehet a pic lábra?
Következő: »»   7 / 155
Bejelentkezés

Belépés

Hirdetés
XDT.hu
Az oldalon sütiket használunk a helyes működéshez. Bővebb információt az adatvédelmi szabályzatban olvashatsz. Megértettem