Fórum témák
» Több friss téma |
Megint kössz a választ asszem megvan a megoldás :
Nem piszkálok semmit csak veszek egy új (de a régivel egyező felépítésű)telefont. Az egyetlen amit mégis szeretnék megváltoztatni a dallam mert már nagyon unom a fürerizt. De mivel ahogy te is írtad lentről jön a zene ezért szerintem valami jelfogót kéne a telefonba rakni hogyha megkapja a dallam jelét akkor lejátszik egy másik dallamot ami pl egy Ic n van sokhelyen olvastam már ilyet de pontosan nem tudom hogy működik pedig állítólag egyszerű. Tudsz erről valamit??? Kössz mindent Balli
Sziasztok!
Tudja valaki, hogy miben különbözik egy alközponti kaputelefon egy normál telefontól, vagy egy kaputelefontól? Mi van benne, milyen elektronika? Van egy TS104-es telefon alközpontom, erre szeretnék kötni valamit, ami használható az utcára. A központ leírása szerint alközponti kaputelefon köthető rá. Arra már rájöttem, ha 2 vezetéket rövidre zárom, akkor csenget. De beszélni nem tudok.
A jelet kimértem, üresjáratban 4VDC van rajta, ha hívom a melléket, akkor rákapcsol 24VDC-t, és erre van rámodulálva a hang, ami kb. 100mVpp.
Kérdésem, hogy valóban erről kell leszedni a hangot, és erre is kell rátenni a mikrofont? Van valakinek ehhez tapasztalata, vagy ötlete?
Elsőnek esetleg a forgalmazóhoz elmenni ,és megnézni hogyan kell a két készüléket összekötni,esetleg valami prospektust ha mutatna,Ránézésre esetleg meg lehetne állapítani mennyi minden van benne.
Meg lehetne tudni hogy honnét kap tápot ,ez részben választ adna a kérdésedre. Ez az oldal meg a google is igen szűkszavú. Esetleg egy feszmérővel egy dinamikus hallgatóval sorba kötött kondival meg egy ellenállással lehet méricskélni. Ellenállás a vonalra,mekkora áramra kapcsol fel (kívülről hívás) hallatszik e a hallgatóban a kimenő beszéd,illetve ha a vonalra raksz egy plusz ellenállást mennyire perceg a fogadónál.mennyire változik a kimenő feszültség a terhelés függvényében. Ami még eszembe jutott egy kihangosítós telefon első körben soros 200 ohm mal mit csinálna a vonalon? (ha esik a vonalfeszültsg ,tehát áramgenerátoros a meghajtás akkor az ellenállás akár el is hagyható) (hamár telefon alközpont valami hasonlót építenék kültéri egységnek is a gyártó helyébe)
Ilyen alközponti kaputelefont nem is látok sehol sem, de több méricskélés és az alközpont nyákjának vizsgálata után még arra jöttem rá, hogy biztos hogy csak 2 vezeték fut a központ és a kaputelefon között, és hogy a tápot is erről veszi. Van egy elgondolásom, hogyan tudnám levenni a jelet, és a tápot is, lerajzolom és felteszem, mert kipróbáltam ugyan, de nem működik jól.
Egy pillanat.
Érdemes ilyesmivel próbálkozni? Mondjuk ehhez szimmetrikus táp kéne, vagy el kéne tolni a bemenő jelet, hogy 0-100mV között legyen...
Ez így szerintem tuti nem működik.A tápról csak valami áramgenerátoros eszközzel tudod levenni a hangot.A nyitott diódán a hangfreki is átmegy tehát söntöli a pufferkondi.(max ha a diódát a fogyasztást figyelembe vevő maximális ellenállásra cseréled.
Esetleg a stab ict egy áteresztő tranzisztoros stabilizátorra (minél kisebb kimenőfeszültséggel) cseréled és UTÁNA a pufferkondi.
Közben nekem is eszembe jutott, hogy levágja a felső félhullámot, ha a dióda túloldalán alacsonyabb a feszültség. Ezért kéne a diódával sorosan egy feszültségejtő sönt, és egy állandó felhasználó, pl. egy LED.
Hogy van ez megoldva egy külső tápegység nélküli telefonban?
Kérlek szépen nézd meg, hova megy a piros vezeték (+), hogyan veszik le belőle a tápot?
Találtam valamit, ez működhet? Én még igazán nem értem...
Köszi a fáradozásod, összedobom ezt a kapcsolást amit találtam próbapanelon, meglátom mi sül ki belőle... Csak kár hogy hétközben nem érek rá ilyenekkel foglalkozni. Ezek az egyetemista évek. Bár lehet hogy egyszer visszasírom még...
Nem csak a félhullámot vágja ,hanem az egészet .Mert a diódát a tápfeszültség kinyitja,ezután már a tápon lévő minden változást söntöl a pufferkondi.(a hangot is)
Megépítettem a kapcsolást, amit korábban belinkeltem, igen-igen halkan hallani az üvöltést, de a mikrofon jelét alig viszi be, gyakorlatilag használhatatlan.
Egyenlőre ott tartok, hogy külső táplálással hogy tudnám megoldani a jel levételét, és olyan mértékű erősítését, hogy az egy kaputelefonnak elég legyen? Ezt próbáltam, de R5 nélkül nem megy, ha beteszem R5-öt, akkor csak a csend után úgy 1mp-ig megy, utána gyorsan lecsökken a hangerő, és újra csak egy újbóli csend után megy. Miért van ez? Nem érdemes itt tranzisztorokkal bajlódni, tegyek be egy műveleti erősítőt?
Esetleg ez is használható .Annyi különbséggel hogy a bemeneten lévő felhúzó ellenállást elhagyod (neked nem kell a mikrofon táp) valamint az r6 ,r5 változtatásával csökkented az erősítést.
Egyébként talán a tranzisztoros előfok topicban találtam.
Nem igazán értek a hangtechnikához, csakis kíváncsiságból rajzoltam egy egyszerű valamit. Proteus-ban, PC hangszórón át szimuláltam 100 .. 3000 Hz között, jön a hang belőle rendesen ( a képen 440 Hz látszik), egy fülhallgató hangszóróra alapozva. A bemeneti tranzisztor munkapontját a potival lehet eltalálni, de elég kis állításra is elment a hang.
Szia!
Ez a rajz nem jó! Pont az első tranzisztor kollektor ellenállásának kell nagyobbnak lennie, hogy nagy legyen az erősítés! A második fokozat kimeneti ellenállása így olyan nagy hogy nem bírja meghajtani a hallgatót! Szerintem építs egy mikrofon előerősítőt, fejeld meg egy emmiter követővel, és jó lesz!
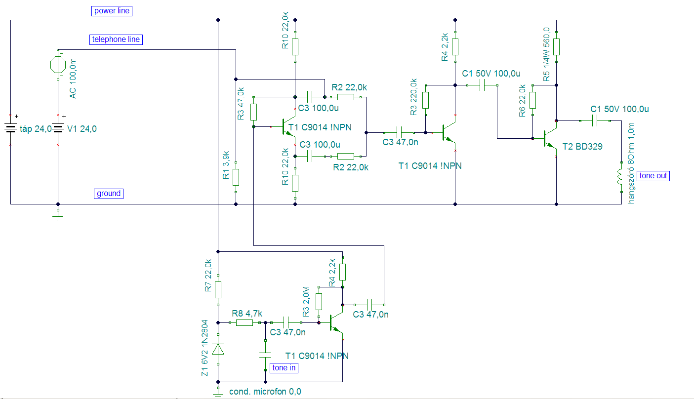
Nagyon szépen köszönöm a sok segítséget, meg is lett az eredménye. Ugyan nem tudtam egyiket se sikeresen használni, mert nem volt pont olyan tranzisztorom, amivel működött volna kobold munkapontállítós kapcsolásra, lapose rajza a magas kimeneti impedancia miatt nem vált be, proba belinkelt kapcsolása is csak rávezetett a megoldásra, amit úgy kísérleteztem ki egy egész nap munkával. Megosztom a kapcsolást, itt van mellékelve.
Egyetlen kis problémám van még, méghozzá az, hogy a mikrofon és a hangszóró (illetve ezek közvetlen erősítő áramköre) nem lehet egyszerre a telefon vonalra téve, mert igen gerjed. De külön külön, mindegyik működik! Kérlek segítsetek még egy két tanáccsal, hogy hogyan lehet ezt megoldani, hogy ne úgy kelljen a kaputelefont használni, mint egy CB-t. Ahogy én elképzeltem, az az, hogy a kaputól külön vezetéken viszem fel a mikrofon és külön a hangszóró jelét, és ott közösítem csak (a telefonközpontnál), talán meg lehet valahogy oldani, hogy már ott leveszem a kimenetet, és azt küldöm le az egyik vezetéken, a bemenetet meg egy másikra teszem. Ért valaki a telefonközpontokhoz, meg lehet ezt valahogy csinálni? Köszönettel kitartó segítségetekért: deguss
Szia!
Egyszerű a dolog csinálsz egy tranzisztoros fokozatot aminek az emmiter és kollektor ellenállása egyforma(tulajdonképpen egy fázisfordító!). Az emmitertől és a kollektortól is vezetsz egy ellenállást a hangszóró erősítőre így kioltják egymást, a vonal pedig a kollektorra kapcsolódik!
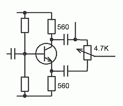
Csináltam egy móricka rajzot. Ez tulajdonképpen egy hangfrekvenciás diplexer.
Köszi a tippet, így szerinted működne?
Ahogy újra lesz egy kis időm, kipróbálom! Köszönöm a segítséged!
Elméletileg igen. A mikrofon erősítőtől el vettél egy fokozatot, miért? Bár a kondi mikrofonok sokszor elég nagy jelet adnak ni.
Ennek a fokozatnak nincs feszültség erősítése(a diplexernek)! A két 22K-s ellenállás helyett belehet rakni egy potit is, azzal pontosan be lehet állítani a minimumot.
Erre nem is gondoltam hirtelen, szóval így szerinted működhet? Most próbálom ki, szóval mindjárt írok a tapasztalatokról.
Szia!
Ha sikerül beállítani a munkapontot jó lesz! Mivel a T5 és T1 közt közvetlen csatolást alkalmaztál egymásra visszahatnak, pontosan kell beállítani a munkapontokat. Mivel a T1 collektor és emmiter ellenállása egyenlő szerintem elég szűk határok közt játhatsz. Ha nem sikerül belőni, akkor a T5 T1 közt is kondenzátoros csatolást kell alkalmazni!
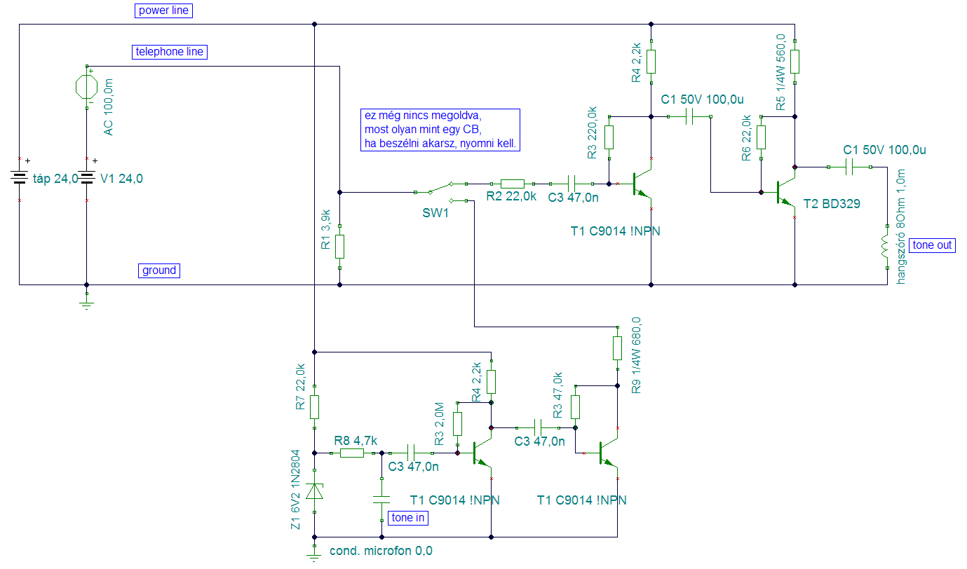
Sajnos sehogyan sem jött össze ez a diplexer, vagy a mikrofont nem hallom, vagy pedig iszonyat sípolásba kezd a rendszer. Kipróbáltam potikkal is, kondenzátoros illesztéssel egyáltalán nem hallani a mikrofont (egyenárami szinten van a felhúzóellenállás miatt). Még a kollektor- és emitter-ellenállásokkal is játszottam, de szintén nem szabadultam meg a sípolástól. A nagy erősítés szükséges a mikrofonra, mivel a postás nem fog 10cm-re odahajolni, és üvölteni sem. Ezekkel az értékekkel melyek a csatolt sémán vannak, épp a rezonancia tűréshatárán van, még hallani a mikrofont a kagylóban, és amit kifelé mondok, azt is remélhetőleg meghallja a postás, de hogyan lehetne egy picit finomítani, hogy ne érezze magát visszhangosítva, mivel a hangszórót és a mikrofont nem tudom úgy 8cm-nél távolabb tenni egymástól?
Nem lehet valahogy trükközni egy zéner diódával, hogy ha beszélnek, akkor a hangszóró hangerejét lejjebb vegye? Tehát az erősítő bemenetét lehúzza? Egyébként nem tudom, hogy egy analóg gyári kaputelefonban is így van-e ez megoldva, vagy hogyan csinálják? Mit tudok tenni? Nincs sehogyan se lehetőségem leválasztani már a telefonközpontban a miki jelet a hangszórótól? Köszönettel: deguss
Szia!
Amit én láttam gyárit még régebben az szintén diplexeres volt, csak nem tranzisztorral hanem transzformátorral volt megvalósítva! Viszont arról megfeledkeztem, hogy ez egy telefon vonal, tehát így a diplexer nem lehet jó! Mivel a telefonvonal ha jól tudom 600 ohm ellenállásúra van kiépítve. Igy a tranzisztor emmiter és kollektor ellenállásai sem lehetnek 10Kohm-osak, max 600 ohm lehet az értékük! Mivel a vonalellenállás párhuzamosan kapcsolódik a 10 kohm-al teljesen felborítja az egyensúlyt a diplexer nem működik! Szerintem úgy tudnád jóra megcsinálni, hogy a tranzisztor ellenállásait kicseréled kb. 560 ohm-ra, A két 20K-s ellenállást egy közös potira és a csúszkájától menne az erősítőre a jel.
Szia lapose!
Köszönöm a sok tanácsot, szinte minden lehetőséget kipróbáltam, több féle tranzisztort, kondenzátorokat is, de végül is odáig tudtam eljutni a legutóbbi javaslatoddal, hogy nincs visszhang, viszont a kinti mikrofon jelét se hallom. Kérdezem én, a telefonközpontban nem tudom szétbontani a jeleket? Onnan külön vezetném le a jeleket (mikrofon+hangszóró) egészen a kapuig.
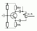
A telközpontokban / telefonokban is az úgynevezett hibrid áramkört használják. Ennek az a lényege hogy ideális esetben a mikrofon jele a saját hangszóróban nem hallatszik (ill telefonoknál csak egy minimális mértékben -önhang- hogy az ember saját hangját tudja kontrolálni.) Ezt nagyon nehéz szerintem egyszerű eszközökkel megvalósítani az elve lásd melléklet.
A vonalról jövő hang megjelenik a hallgatón a mikrofonban keltett változás viszont a transzformátoron kétfelé oszlik ,ideális esetben ha a vonal és az ellenállás azonos értékű akkor a transzformátoron kioltódik a jel (a hallgató néma lesz.) Elektronikusan talán a girator nevű kapcsolás teszi ugyanezt. Mivel a vonal nem pontosan modellezhető le ezért valamennyi áthallás mindenképen lesz. Javasolnám esetleg az adás/vétel gombot ,vagy ha áramkört akarsz tervezni akkor a mikrofon jelét valahogyan ki kell vonni a hangszóró jeléből.Esetleg akusztikusan minél jobban elszigetelni őket egymástól. Esetleg egy kihangosítós telefont a központ telefonkimenetéről ,és azt megoldani hogy kaputelefonhoz hasonló módon működjön. Ez a vonal (ha igaz a 100mv) talán nem elég hangos a telefonhoz. |
Bejelentkezés
Hirdetés |
















