Fórum témák
» Több friss téma |
Azért megnézem a nyákot és köszönöm...
Itt a kep. Hopp, megis csinaltam bele L-line-t. Latszik, hogy regen volt...
Köszönöm... keresek egy szponzort az ic-hez, mert úgy látom valóban húzós. Az baj, hogy az L-line is rákerült?
Dehogy. Csak amikor epitettem, akkor vakon kovettem a gyari ajanlast ahelyett, hogy gondolkoztam volna.
Foleg a regebbi autoknal kell(het) az L is. pl. azok a kis hajszalvonalak az egyik labnal azert vannak, hogy ha mas lenne a default beallitasom majd egyszer, akkor konnyebb legyen elhegedulni azokat.
Üdv újra! 94es C20NE Calibrámhoz szeretnék diagnosztikai eszközt! Minél több mindent szeretnék kiolvasni,nem tudom mik a lehetőségek! Meg tudná valaki mondani milyen hardverre, szoftvere van szükségem! Előre is köszi!
Köszi a választ! És ezzel+megfelelő szoftverrel pontosan mit tudnék kiolvasni?
Érdekes kérdéseid vannak! Mit vársz tőle? Mire akarod használni?
Általában a következőket tudja egy diagnosztikai eszköz: - Hibakódok kiolvasása/törlése - Élőadatok megjelenítése - Kódolás - Illesztés - Beavatkozószervek tesztelése Természetesen a NET-en keringő ingyenes vagy feltört cuccok tudása többnyire igen szerény általában hibakódolvasás és esetleg élőadatok megjelenítése.
Élőadat és hibakód nekem elegendő lenne! Kb. erre kerestem a megoldást! Köszi a segítséget!
Én most készítem el az opelscanner-t, ha sikerül a projekt, közzéteszem.
Az azonos nevű Orosz termék klónja lesz vagy csak névrokonság?
Ilyen adaptert(max232-vel) nem készít vki eladásra? Hobbi felhasználásra carpc-hez kellene! Elvileg c20ne-hez jó az OP-COM szoftver demoja(Ab-com), vagy tévedek? Köszi
Szerintem a tört OP-COM (AB-COM) nem kezel 96 előtti ALDL-t használó autókat. Az OpelScanner viszont igen.
Ez az Autoscanner Opel nevű eredetileg orosz fejlesztésű cucc. Gyári kapcsolás USB kivitelben...
Dugig van az internet eladó kábelekkel , fogsz találni.
Köszi az infót! Ráálltam a keresésre! Leginkább a kész interface érdekelne,de itthon nemigen találtam! Gondolom rosszul kerestem! Külföldön találtam! Több kapcsolásba is belefutottam,van olyan ami csak pár tranzisztor meg néhány apróság és találtam hasonlót mint amit linkeltél csak más ellenállásokkal! Szóval még picit sötétben tapogatózom,de már világosodik a kép!
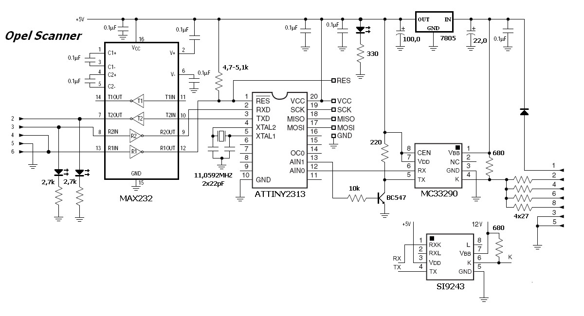
Ha valakit érdekel, itt az eredeti USB-s Opelscanner kapcsolása és minden ami szükséges a megépítéséhez. Az áramkör kb 4-5000ft-ból megvan, a két legdrágább alkatrész az FT232RL és a Tinny2313.
A PCB Altium Desiger Summer 08 (Build 7.0.0.13815)-el gond nélkül megnyitható(a 6-os Protel nekem nem nyitotta). SMD alkatrészek lévén precíziós felszerelés és kézügyesség szükséges no meg persze a forrasztás utáni gyantamentes és patyolattiszta panel. A hozzá tartozó program innen is letölthető: http://rapidshare.com/files/163092399/AutoscannerOpel_1.0.1.65.rar.html Az AVR-hez tartozó hex-et PÜ-ben lehet kérni.
Érdekes, az én gyárim nem így néz ki. A buszmeghajtó rész teljesen más.
Elég sokfélét láttam már kissebb-nagyobb átalakításokkal. Neked ha nem tévedek soros porti van.
Összegyűjtöttem egy párat. Nézd meg ezeket melyik van neked.
Hali mindenkinek.Nekem egy alfa 155 1.8 16v-hez kellene interfész ha valaki tudja hogy milyen interfész való hozzá az irjon némi infot.Egyébként Bosh Motronic 2.10.4-es computer van benne.
Üdv:Stevie
sziasztok!
Valaki bontott már szét H Astra motorvezérlöt?vagy bontható?mert én úgy hallottam meg láttam fél szemmel,hogy álitólag bontható. Vagy müszeregységet valaki?jó lenne tudni milyen eeprom van benne.képeknek is örülnék. Szép napot!
Én azt hallottam, hogy kerámiahordozóra ültetett hybridáramkör, gyakorlatilag javíthatatlan.
A műszeregységre nézve láttam egy web-oldalt ha megtalálom belinkelem, ott megadták az eeprom típusát. Nem tudjátok, hogy a sebességmérő és a fordulatszámmérő milyen műszer ? ( sima lengőtekercses vagy van valami furmány benne ? )
Én is láttam már sok oldalon,hogy M35080 eeprom van benne de nem vagyok benne biztos mert az opel sosem használná a bmw eepromot....csak a bmw-nek van ilyen az órájában.
A motorvezérlő meg nem tom,hogy csinálják,de képesek valahogy átírni a tartalmat mert már hallottam róla,hogy írkálják...meg forrasztgatnak bele. Itt egy pár kép egy GAstra km óráról...gyorsan lefotózgattam,nem sok mindent láttam belőle....valami kis tekercsek vannak benne 3 ponton. Ugyanez van mindegyik opelben. A fiatnál műanyagból van és bele lehet látni de én csak tekercseket láttam még......remélem segít valamennyit.
Ez nem BMW eeprom!
Az STMicroelectronics gyártja és széles körben használt. Az én infóm szerint ez van benne: M35080 Megkérdeztem egy gurut is de még nem jött válasz.
Nem BMW?
Pedig én ha beirom a googleba akkor mindíg a BMWre tér ki,jó lehet nem az övé de ő használja...mind1.... Veszek majd egy ilyen órát és belekémlelek,hogy mi is van benne. Tudsz valami oldalt ahol ehhez az eepromhoz van olvasó készülék?Mert ez speciális és a willem nem tudja...... A képek használhatóak?
A BMW nem gyárt órát, valamelyik beszállítója használja. Nem tudom mivel lehetne az én íróim sem támogatják.
Ezt a chipet nem tudod átírni csak kiolvasni, módosítani és egy új chip-be beírni. Lehet kapni írót a google hozott párat.
Üdvözlet! Skoda Fabiám van és szeretném nézegetni a hibakdokat, illetve a köt. szerviz előtt a figyelmeztetést kitörölni. Ezt találtam a kormány alatt. Érdemes ezzel foglalkoznom vagy inkább fizessek alkalmanként 7-8 ezer Ft-ot? Köszi.
|
Bejelentkezés
Hirdetés |















