Fórum témák

» Több friss téma
Fórum » Erősítő mindig és mindig
Mielőtt kérdezel, a következő két dolgot ellenőrizd! I. A helyes tápfeszültségek megléte. II. A kimeneten van-e egyenfeszültség. Élesztés.
Lapozás: OK   193 / 2575
(#) Bassmester válasza kisist1 hozzászólására (») Nov 13, 2008 /
 
Szerintem jó, ha neked is megfelel paramétereiben.
Ha kapsz rá garanciát, ne foglalkozz a 4-8 Ohm kérdésével Bírni fogja
(#) djyuri válasza kisist1 hozzászólására (») Nov 13, 2008 /
 
Szia...a nagy testvéréről van tapasztalatom.
Volt nálam kész ládában egy SBX3040-el. Nagyjából megeggyeztek egymásnak. De leteszteltem nagy ládámon. És most is egy 4Ohm-os cuccon megy.
Nem mondom,hogy nem melegszik jobban,mintha 8ohm-on használná az illető.
Illetve én úgy véltem,hogy nem volt elég stabil a táp,így a gyári 5000-es kondit kicseréltem 10000-re...2V-al kevesebb esik teljes terhelésen.

Remélem segítettem.
(#) Robi85 hozzászólása Nov 13, 2008 /
 
Sziasztok.

Van egy ilyen trafom, ma kaptam egy ismerősömtől, de nemtudom hogy meik a 220Voltos bemenete.

CT-P04E-a 220/240 M5124-2 Ez van ráirva.

Ha valaki tud segitsen.

trafó
(#) Tomy27 válasza Robi85 hozzászólására (») Nov 13, 2008 /
 
Szia!Igy képről biztosra nem lehet megállapítani, de szerintem a három kivezetéses oldalon a fehér/narancs.De inkább
mérd ki ha van lehetőséged!

(#) zomatt válasza Robi85 hozzászólására (») Nov 13, 2008 /
 
Hello! Kell egy kb. 9V-os AC feszültség. Kiválasztasz egy tekercset és rákötöd. Utána megméred, hogy a többi tekercsen mekkora feszültség keletkezik(közben nagyon vigyázol...). Ha egészen kicsi feszültségeket mérsz, akkor minden bizonnyal a primerre (220V-os tekercs) kötötted a 9V AC-t, ha pedig nagy feszültségeket mérsz , akkor valamely szekunderre sikerült kötnöd. Ekkor a primer (minden bizonnyal) az lesz, ahol a legnagyobb feszültséget mérted.
(#) Directors hozzászólása Nov 13, 2008 /
 
Hali!
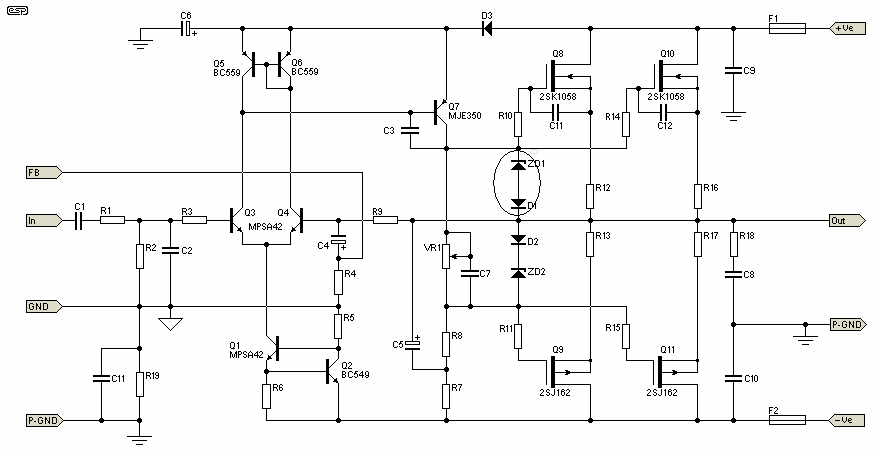
Ez a kapcsolás szerintetek működik +-42V-ról?Bővebben: Link
(#) djloui válasza Directors hozzászólására (») Nov 13, 2008 /
 
Biztos hogy beindul, csak nem lesz akkora teljesítményü.
(#) Pyte hozzászólása Nov 13, 2008 /
 
Help! ma vettem kézalól 2db Bajielektronikás 400as fetes végfokot és +- 65 Voltról terhelésnélkül akkor szépen be indul ha pedig hangszórval akarom indítani akkor a negatív tápágba világíta vele sorosan kötött izzó!És nem tudom miért??? Ha valakinek lenne valami tippe akkor azt szivesen fogadnám!
(#) Alkotó válasza zomatt hozzászólására (») Nov 13, 2008 /
 
Remélem nem egy 5V-os trafó, mert ha annak köti a szekunderjére a 9V-ot, akkor ha "ráfog" a másik tekercsre, ami kb. 450V lesz, akkor meg is ölted a srácot.
Már csak azokban a zárt csatlakozókban bizok, azok talán megvédik.

Alkotó
(#) Tomy27 válasza zomatt hozzászólására (») Nov 13, 2008 /
 
Már bocsi de ha van műszere akkor egyszerűbb hogy ha kiméri a tekercsek belső ellenállását és amelyik a legnagyobb oda köti be a hálózatot...
(#) Tomy27 válasza Alkotó hozzászólására (») Nov 13, 2008 /
 
Á látom nem csak engem botránykoztatott meg a trafó ezen módon való kimérése...
(#) szamóca válasza Tomy27 hozzászólására (») Nov 13, 2008 /
 
Így van, ha hálózati trafóról van szó. De lehet ez 100V-os HF vonal illesztő is. Nekem van és nagyon hasonlít erre.
(#) Pyte válasza Pyte hozzászólására (») Nov 13, 2008 /
 
Itt van az eredeti kapcsolási rajz meg még 2db különbőző rajz bekarikáztam a külömbséget mert én erre gyanakodok!
(#) Tomy27 válasza szamóca hozzászólására (») Nov 13, 2008 /
 
Nem gondolnám mert mint említette meg a képen is kivehető 220/240 van rá feltüntetve...
(#) kisist1 válasza djyuri hozzászólására (») Nov 13, 2008 /
 
igen köszi
az ilyen javaslatok jól jönnek

a kisebbik az ~7500Ft
a nagyobbik az ~11500Ft
(#) szamóca válasza Pyte hozzászólására (») Nov 13, 2008 /
 
Ha a kimenetre is kiült a tápfesz, csere. Vagy az eladóval, vagy a Feteket+meghajtókat végigmérve a boltossal.
(#) Pyte válasza szamóca hozzászólására (») Nov 13, 2008 /
 
Ha hangszóró nélkül indítom akkor nincsen egyen fesz és ha menet közben teszem rá a hangszórót akkor szól is!
(#) szamóca válasza Pyte hozzászólására (») Nov 13, 2008 /
 
Hmm.. És mindkét végfoknál ugyanaz a helyzet? A munkapontbeállítón próbáltál állítani?
(#) Pyte válasza szamóca hozzászólására (») Nov 13, 2008 /
 
Még a msikat nem raktam össze!A munkaponot is állítottam de ugyenez!Tanácstalan vagyok ez első dolog ami így megszivat csináltam már vagy 20db fete erősítőt de eddig semeikel nem szívtam ennyire

Esetleg amit írtam 306679es hozzászólásomba?
(#) szamóca válasza Tomy27 hozzászólására (») Nov 13, 2008 /
 
Rendben. Jelen esetben természetesen igazad van :yes: .
De egy ismeretlen transzformátornál érdemes körültekintőnek lenni.
(#) Pyte válasza szamóca hozzászólására (») Nov 13, 2008 /
 
Bizony vigyázni kell engem vágott meg egy trafó ien módon két nap kórház meg egy hétig kaptam vérhiggítót!
(#) dbase válasza Pyte hozzászólására (») Nov 13, 2008 /
 
Nálad mi a különbség a rajzokon?
Mert ha a soros diódák sorrendjére gondolsz az mindegy hogy van. A zener feszültségéhez hozzáadódik a dióda nyitó fesze.
Amugy egyik haverom is ugyan így járt. Félretette, azóta nem halatt vele.
(#) szamóca válasza Pyte hozzászólására (») Nov 13, 2008 /
 
A zéner úgy látom azért van benne, hogy megfogja a nagyobb feszt. amitől tönkre menne a végfet.
A negatív ágban lévő feteket ki tudod mérni?
(#) Pyte válasza szamóca hozzászólására (») Nov 13, 2008 /
 
Ki is mértem jó benne!Sőtt ki is cseréltem benne és ugyanazt csiálja!
(#) Pyte válasza dbase hozzászólására (») Nov 13, 2008 /
 
Én nem a sorrendre gondoltam hanem a polaritásukra! ezgyik rajznál a katród van a fetnek getején a másik rajzon pedig a andódja van a geten és mind kettő a +tápágban van!De lehet hogy én vagyok hülye!
(#) Directors hozzászólása Nov 13, 2008 /
 
Üdv!

Tudnátok nekem ajánalni egy 200W-os erősítőt ami +-42V elfut?De 4 ohm-on adja le a 200W-ot és 8 ohm-on is szóljon,(természetesen 8 ohm-on nem lesz ekkora teljesítménye)és fontos lenn,hogy tranyós vagy fetes legyen és ha lehet legyen hozzá nyákrajz is.
(#) kisist1 válasza Directors hozzászólására (») Nov 13, 2008 /
 
én most ezt néztem ki:
Bővebben: Link
de még kéjük ki Bassmester véleményét.
(#) kisist1 válasza djyuri hozzászólására (») Nov 14, 2008 /
 
Még annyit hogy azt nem tudod hogy az a nagyobbik erősítő (az MNC 39691-es) az tranzisztoros, vagy mosfetes?
meg nekem nem kéne a frekvenciaszűrés! azt tudod hogyan "hidaljam át" ?
(#) zomatt válasza Alkotó hozzászólására (») Nov 14, 2008 /
 
Idézet:
„"ráfog" a másik tekercsre”
Nem fog rá, óvatosan mér. (és akkor mégis inkább 4.5V AC-vel) Igazatok van, hogy a primer ellenállás a nagyobb. De amúgy nem lehet egy kicsi terhelhetőségű mondjuk 24V-os tekercs ellenállása nagyobb, mint a primeré? Mert akkor a trafót ölné meg...
(#) kisist1 válasza Bassmester hozzászólására (») Nov 14, 2008 /
 
Lehet mégsem ez lenne az igazi, hanem ez:
Bővebben: Link egy erős +-40V-os táppal.
vagy erről mi a véleményed?
Bővebben: Link
de ehez meg +-50V vagy 60Vos táp kéne. meg csak subhoz lehet túlzás nem?
A hangzás azért számít nekem, ezért nem bízok az MNC-ben
Következő: »»   193 / 2575
Bejelentkezés

Belépés

Hirdetés
XDT.hu
Az oldalon sütiket használunk a helyes működéshez. Bővebb információt az adatvédelmi szabályzatban olvashatsz. Megértettem