Fórum témák
» Több friss téma |
Köszönöm a segítséged.
Egyetlen kérdésem maradt, milyen programmal érdemes a NYÁK rajzot megtervezni, mert egy ilyet sem ismerek? Régebben kézzel rajzolgattam meg, de most biztosra szeretnék menni, mert mégiscsak egy PC-be fogok belepiszkálni, és ha elnézek valamit, ki tudja mi történhet ![]() Mégegyszer, ezer köszönet.
Megrajzolhatod kézzel is, de természetesen több NYÁK rajzoló ptogi is van. A legismertebb az Eagle, de létezik még pl.: a PCB123, stb.
Én is szintén az EAGLE-t tudom neked ajánlani. :yes:
Az RT ÉK 2005-ösben, az EAGLE használatáról találhatsz rövid ismertetőt... :nezze: Vagy itt is körülnézhetsz eagles ügyben: Eagle 4.16 nyáktervező, EAGLE Nyáktervező, Eagle kérdés. De a gugli is segíthet...
a villogás sebessége attól függ h a kondenzátorok
milyen gyorsan töltődnek ill. kisülnek. Minél nagyobb a kondi kapacitása annál hosszabb ideig világít a rá eső led. Értelem szerüen ha kisebb (néhány mikrós) akkor csak egy rövid ideig fog égni. nem bonyolult! ja és a kondik elötti ellenállásokkal is lehet ezt szabályozni. sztem a legegyszerübb ha be rax egy potit a két kondi elé és azzal tudod majd szabályozni
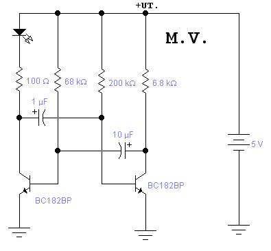
sziasztok, én egy egyledes villogót akarok megépíteni. kérlek dobjatok meg egy kapcsolási rajzzal! (lehet 555-el is)
még valami, mit csináljak a kapcsolások között található kapcsolással, hogy 9-12vig menjen? (gondolom 5v-os feszszab ic kéne, de akkor az nem 4,5v-ot ad le...)
Hellóka.
Szerintem ennél egyszerűbb nincs. A villogás sebességét az R3 (68k) ellenállás értékének változtatásával tudod elérni (tegyél be helyette egy potit ). Én már megépítettem 2 éve szépen működik.
Na itt az eredeti rajz
amit nem én rajzoltam. Az előző csatolt rajzot pedig még akkor készítettem mikor kisebb voltam. Ez volt a második áramköröm amit építettem és egyből működött .
A rajzodban a BC182 milyen bozícióban van ábrázolva?
Lelülnézet vagy alulnézet?
Mivel nagyon rég építettem nem igazán emlékszem.
De nem is itthon van a kapcsi, mert egy autóban szolgál ál riasztó visszajelzőként. Tehát nem is tudom megnézni, viszont a tervek valahol megvannak, de az maradjon a holnap zenéje.:yes: legalább ezen agyaltok majd éjszaka
Közben kirajzoltam titkovics rajzát és kerestem egy adatlapot a BC182B tranyórol.
Ez titkovics rajza neki köszönd meg.
Én csak ellenőriztem, és letisztáztam...
Egy kicsit elhúzódott a kép elkészítése
, de végülis itt van a megépített egy LED-es villogó, ami autóban 12V-ról működik. A forrasztásokat nem megszólni , mert ez is az első megépített kapcsolásaim közül van.
Vagy nem! Vagy kitudja? :nemtudom:
Idézet: „(#31660) kristóf válasza _JANI_ hozzászólására (#10993)”
hát rendesen megégetted a gyantát... de amúgy jó, csak hol vannak a ledek?
Kérlek szépen, először is ez egy 1 LED-es villogó, tehát LED-ekről ennél a kapcsolásnál egyes számban (tehát csak LED-ről) kell beszélni.
Hogy hol van a LED? Egy korábbi hsz-ban (#30755) leírtam hol funkcionál a villogó, tehát már ez sem kérdés.![]() Üdv: titkovics
Az én első kézzel rajzolt nyákom sem volt sokkal szebb, de nem a DIZÁJN volt akkor a lényeg.
jah, sry, nem olvastam végig a témát... ez hányadik nyákod? nekem az elsők szörnyűek lettek... nah elolvastam hogy hol van a led!
Semmi gond, ez talán az első vagy második NYÁK-om, szerintem ahhoz képest elég jó.
Nah, jó ez a nyák....Az enyém sem volt szebb (az első)-azt még anyutól lopott körömlakkal rajzoltam meg...
A következőnél meg használj majd vonalzót és a következőnél meg fúrógépet és reszelőt is....és a 1000. panelod már egészen szép lesz! amúgy Isten hozott a pákaforgatók birodalmában! Gratula!
MaSTeRFoXX írta:
Na kész az enyém. Tisztelt kollégák és legfőképpen a hozzáértők! :integet2: Van itt egy jópofa kapcsolás, de az oszcillátorok kondenzátorának és ellenállásának az értéke sajnos lemaradt a rajzról. Kérem, legyetek szívesek ehhez valami megfelelő párosítást mondani a várható ferkivel együtt, esetleg a kiszámításának a módját, vagy egy linket, amin el tudok indulni. A Google a barátom, de ebben a témában tudatlanságom miatt nem találtam semmi érdemlegeset
(#23777). dik hozzászólásban már megválaszoltam erre. Van egy képlet de nem vagyok benne biztos teljesen. 1Mohm, és 1µF az jó közelítéssel 1sec- késleltetést okoz. Amúgy a képlet szerintem a T=0.63*R*C
Kísérletezni kell vele. Az elenállás helyett szerintem rakj bele trimmert.
Nagyon szépen köszönöm, csak olvasni kellett volna tudnom
![]() Na majd próbálgatok ezt meg azt :yes: |
Bejelentkezés
Hirdetés |






. 
De nem is itthon van a kapcsi, mert egy autóban szolgál ál riasztó visszajelzőként. 
, de végülis itt van
, mert ez is az első megépített kapcsolásaim közül van.







