Fórum témák
» Több friss téma |
[link=http://www.hobbielektronika.hu/forum/topic_563_2_ASC.html]http://www.hobbielektronika.hu/forum/topic_563_2_ASC.html[/link]
itt van sztem erre gondolsz.. #25832 hsz-stól..
Nem tudom, nem építettem meg a kapcsolást, csak le volt mentve a gépemre, és most a kérdésedre eszembe jutott.
De sztem amit Te keresel az az, amit szabi83 belinkelt!
Iggenn, azt kerestem, de amit te dobtál az mégjobb, mert zzz linkelte és írta:
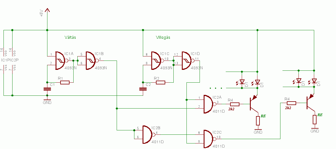
Idézet: - úgyhogy 1000 köcce! „Hobby Elektronika 2004/6 számában találtam ezt az egyszerű kapcsolást. A villogások ciklusideje kb. 1,5 s és a felvillanások ídőtartalma mintegy 3 ms. Az áramfelvétele 16V-on 220 uA. A LED extrafényű, víztiszta tokozású legyen. A villogó kiválóan alkalmas gépkocsiba, mint riasztószimulátor.”
Ha túl kicsire változtatod a bázisellenállások értékét, és - vagy a kondik értékeit meg nagyra, akkor is előfordulhat, hogy a tranyók bázisáramai kiegyenlítődnek és így beáll egy egyensúlyi helyzet, tehát a bistabilbol monostabil lesz...
Próbáld meg az eredetileg ajánlott kodikkal és ellenállásokkal a kapcsolást, és ha ezzel stabilan folyamatosam megy, akkor a bázisellenállások értékeit növeld inkább. Ha zavar az, hogy nem hirtelen, hanem átmenettel váltanak a ledek , akkor arra is van egyszerű megoldás…
Tegnap próbaképpen összedobtam a kapcsit. A 4,7µF-os kondi helyett tegyél be 200-300µF-ost, mert akkor lesz elég ritka a felvillanás, hogy az általad kívánt eredményt elérd!
Köszi!
Gondban vagyok a tranyókkal, van vmi helyettesítési tipped? Itthon BC512 vagy 546-om van (fejből nem emléxem), vagy mindegy milyen, csak az egyik PNP másik NPN legyen? Ja, és melyik melyik (mert ugye azt már elfelejtettem rajz alapján, hogy melyik melyik...
Huh, így fejből nincs helyettesítő tippem. Bár a BC 212 helyett én is csak egx AC-s (ősöreg Ge) tranyót találtam, azzal működött.
A BC 182 pedig volt otthon egy marékkal. De az általános NPN és PNP párokkal - elvben - mennie kell. Ja, még ezsembe jutott, hogy a 182 emlékezetem szerint a BC 107-108-109 sorozattal helyettesíthető. De otthon majd megnézem Neked, és megírom a helyettesítő tipusokat.
BC546 és tsai
A paraméterekből kiderül
Sziasztok!
Mint már korábban említettem megépítettem a mellékelt villogót, most olyat szeretnék készíteni ebből a kapcsolásból, hogy nem 1-1 LED-et szeretnék vele villogtatni hanem "áganként" kb. 15-20 db LED diódát. Ezt tudom valami tranyók beiktatásával meg lehet oldani de azt hogy hogyan kössem be a tranyót illetve a ledeket (sorosan v. párhuzamosan) azt nem tudom. A segítséget előre is köszönöm!
Keresek nagyon ilyen megoldást, de nem találok, ha tud valaki, segítsen léci!!!!!!!!!!!!
Szerintem mindenféleképpen párhuzamosan, mivel, ha sorosan kötnéd be akkor a tápnak legalább 15-20*1,6V=24-32V-osnak kellene lennie+még hozzé jön az emitter (áramkorlátozó)ellenálláson eső feszültség+a tranzisztor maradék Uce feszültsége. Párhuzamosan maradhat az 5V, csak a tranzisztort kell megválasztani, hogy elbírja a 15-20*10-20mA-t, meg az emitter ellenállást kell megfelelően méretezni, szóval szerintem mindenféleképpen párhuzamosan. A tranzisztort meg úgy kell bekötni, hogy D1 helyére az egyik tranzisztor Bázisát, D2 helyére meg a másikét. A tranzisztorok Emittere és a föld közé a megfelelően méretezett emitter-ellenállást, a tranzisztor Collectora és a táp közé meg a ledeket párhuzamosan kötve. (Amint elnézem PNP tranzisztorra lesz szükség)
Szia!
A D1 és D2 előtétellenállása ekkor elmaradhat vagyis gondolom áthelyeződik a LED-ek elé a collektor és a táp közé? Ha tudsz segíts léci az emitter ellenállás és a tranzisztor kiválasztásában!
Masterrefox kapcsolása kicsit paintbrushal spékelve: :yes:
Megjegyzés: RE = (Ub-UCE-UD1) / (n*If) Ub... tápfesz. (5V) UCE... tranzisztor Collektor-Emitter fesz. (0,7-2V) UD1... Leden eső feszültség (színek szerint különbözik) (1,6-4V) n... párhuzamosan kötött LEDek száma (15-20) If... LEDáram (15-20mA) típustól függően RE: 20 × 20mA-es piros LED esetén kb. 9-15OHM
Köszönöm szépen és a tranzisztor szerinted milyen legyen ami bírná ezeket a LED-eket?
Ha sok erős ledet szeretnél, tudok ajánlani egy TO126-os tokozású BD132-t, (3A-ig) ezzel akár 50 magasfényű ledet is meghajthatsz.
De ha csak pl. 10 × 10 mA-os "szignál"-LEDnek kell akkor elég egy BC327 (120mA-ig)
Köszi a segítséget nagyon sokat segítettél!!!!!!!!
Igazán nincs mit, ha tudok segítek szívesen!
Üdvözlet.
Én egy kicsit másfelé szeretnék menni, egy LED-et szeretnék villogtatni. Egyik ismerősömnél láttam egy olyan PC házat amiben 2 LED villog ha dolgozik a HDD, az egyik LED a szokásos ahogy mindenkinek van, a másik pedig erről kapja a "vezérlést"; ellenütemben villog. És tényleg szép ahogy a kb 6 centire levő kék-piros LED egymással ellentétesen villog. Azt hiszem ehhez monostabil kell. Ha van valakinek ilyesmi rajza, és megy a PC táp +5 esetleg +12 ágáról, ossza meg velem. Előre is köszi.
Hm most jobban belegondoltam, nem monostabil mert az ha jelet kap, fix ideig van HIGH állapotban, kapacitástól függően ami be van építve. Inkább amolyan invertálás, NOT kapu
Szerintem egy NPN-es tranzisztor bőven elég ehez az
Idézet: -hez... „INVERTER” Mellékelek egy kis minta kapcsolást. Szerintem ez egy duóleddel (kétszinű leddel) is elég látványos lehet... :boxer:
Itt nem egészen értem. Az eredeti HD_LED elé is kell tranzisztort pakolni? Mert én olyanra gondolok hogy megvan a PC +5V, az eredeti HD_LED + ágát megbontom és az az egy szál megy az inverterre.
De meglehet hogy én értelmezem teljesen félre a rajzot. Idézet: „Az eredeti HD_LED elé is kell tranzisztort pakolni?” Nem, mert a LED-et a HD egység nyitott kollektoros tranzisztora hajtja meg. A rajzon ez inkább csak szemléltetés miatt van. Azt amit neked meg kell építeni, az a második tranzisztoros fokozat, amit itt találsz meg...
Akkor remek, köszönöm
![]() Csak egyet nem vettem figyelembe, hogy a LED-nek ki is kellene aludni kb. 0,5 másodperc mulva, jelen esetben folyamatosan világít ha nincs jel. Most vagy mégis kell az inverter elé egy monostabil ami szintén kapja a jelet és tápfeszt ad az inverter felé 0.5 sec ideig, vagy a HD_LED jel rámenne egy tranzisztorra ami feltölt egy kondit, ami egy köv. tranzisztort nyitva tartana fél másodpercig (amíg ki nem sül) és ez a tranzisztor adná a tápot az inverter felé. Bár lehet ez így nem működne, de ilyesmi kellene. Esetleg ilyen kapcsolásod is lenne?
Ez én megoldásom inkább a POWER és HD LED egyesítésére való... ezek szerint. Ha egy időután ki is kell aludnia az inverz lednek, az bonyítja a kapcsolást de megoldható valahogyan!
És megoldott az inverz led kioltása...
Már csak tesztelni kell... Természetesen más monostabokkal is megoldható ez a kapcsolás. |
Bejelentkezés
Hirdetés |














