Fórum témák
» Több friss téma |
Fórum » Elektromos roller
Sziasztok!
Szeretnék összeépíteni egy saját elektromos rollert. Az lenne a kérdésem hogy tudja-e valaki hogy az ezeknél használt motorvezérlő egységek pontosan mit és hogyan csinálnak, milyen kivezetések vannak rajta stb? Ez ahhoz kéne hogy a megfelelő teljesítményt tudjam belőni a rollerhez mert én egy nagyon könnyű és gyors gépet szeretnék, de gyári cuccokból fogom csinálni amit lehet. Köszi.
a motort un "PWM motor controller" szokta szabályozni 1 poti segítségével..
lsd még: http://www.hobbielektronika.hu/forum/topic_815.html http://www.hobbielektronika.hu/linktar/?ss=pwm+motor üdv
Köszi gyors voltál, de ezeket már megnéztem. Nem építeni akarok egy újat, hanem gyáriból a maximumot kihozni. Csak ilyeneket nem tudok róluk hogy:
A fék bele van-e kötve hogy érzékelje a fékezést a vezérlő és fékezésnél kikapcsol-e a motor vagy tölti -e az aksit közben. A hall szenzoros gázkar hogy van bekötve a kontrollerbe. Esetleg valami sematikus blokkdiagram. Ilyenek kellenének.
aha, szal te is tuningolni akkarod, ez nekem is jól jönn, már mint a topic, de amit beraktam én, nem jutottam elöbbre, igaz még nincs meg a jármű nekem..
de azé nm várom a további 5leteket én is.. itt veséztük "régebben" http://www.hobbielektronika.hu/forum/topic.php?id=585 EcoPityu vmit tud
Igazából nem csak tuningolni szeretném, hanem egy teljesen saját építést. Saját tervezésű vázzal, a gyári ár feléért ha lehet
(Kb 50-60 ezer amilyen nekem kéne) Én úgy gondoltam egy 500W-os DC motort fogok belerakni lánchajtással, a tuningot pedig nem fogaskerék áttétel piszkálásával hanem "chip tuninggal" szeretném . A body az alumíniumból lenne, ha meg tudom csináltatni jó áron, mert az könnyű. Motor vezérlésnek egy gyári 500W-hoz való vezérlőt raknék bele első körben. Csak nem tudom hogy a motor fordulat, áramfelvétel meg ilyesmi korlátozva van-e az elektronikával. Mert ha igen akkor abba belekontárkodnék hogy jobban húzzon ha kell. Általában van bennük valami kis fogyasztású mód tötymörgéshez. Esetleg olyan extrákat hogy a fékezésnél vagy nagyobb lejtőn gurulásnál generátorként működve a motor tölti az aksit.
Látom ki lett moderálva ahozzászólásunk, úgyhogy most megpróbálom úgy hogy a mod.nak is tetszen.
Szóval motorvezérlőt nem akarok újat csinálni, csak tuningolni ha van benne valami ami leszabályozza a motort elektronikusan, akkor azt kiiktatni, de a többit én építeném. Ezért érdekel a felépítése egy ilyen vezérlőnek. Meg szeretnék rá olyan fokozatot csinálni ami energiatakarékosabb lenne. Az 500W nem olyan nagy eresztés mert ez egy direkt rollerbe való motor és mégcsak nem is a legerősebb. 3db 12Ah-ás 12V -os akksipakkot akarok mellétenni, aminek a súlya kb 12 kg lesz, mert 36V-os a motor. Még így is 25 kg alatt maradna az egész súlya, ami a hasonló rollerekénél kevesebb. Kísérletezésnek lehet hogy mégis inkább egy 350W-os változattal kezdek mert ahhoz kisebb akksi is elmegy meg a vezérlő is olcsóbb és 15 ezerrel kevesebből jön ki. Szerintem a te járgányodat nem fogod tudni a vezérlő megbabrálásával felgyorsítani. Ahhoz még egy másik motort kell beépíteni. EBBEN a fórumban egy elektromos robogóba raktak pluszban egy ilyen 500-W-os DC motort. Valami kavar volt vele hogy ne dolgozzanak egymás ellen.
(nem én voltam
...de most tényleg nem...)Egyébként várom, hogy mi fog ebből kisülni...vajon megépül-e a tervezett eszköz vagy sem? ![]() Ez nagggyon nagy falatnak tűnik...de ugye én nem nagoyn értek hozzá...lehet, hogy Gory, te jobban érted, és kened-vágod. Akkor viszont egy kalappal, és minél hamarabb épüljön is meg! Majd képeket dobj be ha elkészült! Egyébként én 70 ezerből inkább egy bringát vettem a múltkor...és az ráadásul még egészségesebb is...majd' minden nap megyek vele 30-40-50 km-t...
Közben a kérdéseim egy részére találtam választ. Úgy mint:
Többnyire van fék bemenet a vezérlőkön, ami kikapcsolja a motort ÍME Az összes fajta kimenet és bemenet feltüntetve... Van külön hall szenzoros gázkarhoz és simához is. Idézet: „Szerintem a te járgányodat nem fogod tudni a vezérlő megbabrálásával felgyorsítani. Ahhoz még egy másik motort kell beépíteni. EBBEN a fórumban egy elektromos robogóba raktak pluszban egy ilyen 500-W-os DC motort. Valami kavar volt vele hogy ne dolgozzanak egymás ellen.” értem, az én járgányomban 2 db 12V -os 38Ah -s zselés (cca: 30kiló a 2db) aksi van 40 km -t bír 1 feltöltéssel.., ha nem fog menni úgy akkor kapcs.üzemű táp és meg emelem a feszt ami 12V vagy 24V, attól függ hogy van a két aksi.. az is megoldás lehet ?
Nekem nagyon bejonnek azok a modellek, amelyek hatso kerekagyaban van a motor.
Ami kerdesem lenne : mi a tipusa annak a HALL szenzornak, ami a gazkarban van elrejtve ?? Amit eddig talatam, az mind csak kapcsolo es nem rendelkezik linearis kimenettel, tokozasa TO-92.
Hi!
Egyáltalán nem nagy falat. Azért mert a rollerekhez a legkisebb csavarig minden gyári cucc kapható. Csak drága nagyon külön kölön megvenni. A vázat már létező tipusokról koppintom, kicsit egyszerűsítve. Azoknak az ára kb 450 dollár körül van. Van is két terv már. A baj az hogy számításaim szerint örülök ha 80 ezerből kijönne saját gyártásban egy hasonló, kicsit erősebb változat, mert a kereskedések nagyon sokat rátesznek a kacatokra. És ebből a váz kerekek fékek 50 ezer külön megvéve. Úgyhogy kell találnom olcsó normál rollert ami megfelel és azt átalakítanom, úgy talán 35-ből kijön.
Ha a motor meg a kontroller bírja akkor elvileg megemelheted a feszt. Mondjuk úgy is hogy bekötsz még egy ugyanolyan aksit. De nemtudom bírja-e a 36V-ot. Lehet hogy a motorod fizikailag nem is lesz gyorsabb ekkora súlyokkal. Esetleg ha lánchajtásos, akkor az áttételekkel lehet kísérletezni, csak akkor kisebb lesz a nyomatékod ha fizikából jól rémlik.
Én most egy elektromos hajtású gokartot csinálok éppen a lányomnak.
Megvettem hozzá a 24 V -os motort, 2 db 12 V 12Ah akksit. A vezérléssel még nem tudom mi lesz, mert időm nem sok van megcsinálni. Most a mechanikát bütykölöm hozzá. Ha valami kész lesz belőle, akkor felteszem ide okulásul.
Hello!
Vezérlésnek legegyszerűbb ha veszel egy gyári rollerhez valót vagy bringához valót. A motor teljesítményhez és feszültséghez való tipust kell kiválasztani, max 6 ezerből megvan, és biztonságos. A vezérlőt úgy kell kiválasztani hogy ha hall szenzoros a gázkar akkor ahhoz való legyen, ha pedig ilyen sima 3 állású azt hiszem ahhoz másmilyen kell. Gondolom pedál nem lesz a gokarton, mert a motort meg a pedált összehozni ahhoz komolyabb elektronika is kell, ami érzékeli a tekerést és változtatja a forulatszámot, esetleg áttételt. Idézet: „Gondolom pedál nem lesz a gokarton, mert a motort meg a pedált összehozni ahhoz komolyabb elektronika is kell, ami érzékeli a tekerést és változtatja a forulatszámot, esetleg áttételt.” Nos, nem feltétlenül. A Cshszlovák ipar remeke, a Babetta (a JAWA-tól) is olyan volt, amit lehetett motorral (term. nem elektromos, hanem robbanó) is hajtani, meg pedállal is, mint a bicajt. Hogy a tekerőnek ne kelljen mexakadni, míg a motor ellenében is hajt, ezért a motor felőli oldalt le lehetett mechanikusan kapcsolni a tengelyről, míg motor-hajtás mellett a pedálok voltak "szabadonfutón". A pontos technikát nem ismerem, de hogy így volt, az tuti! (Egyszer Budakalásztól Zuglóig tekertem vele, mert lerobbant... ) Idézet: „Gondolom pedál nem lesz a gokarton, mert a motort meg a pedált összehozni ahhoz komolyabb elektronika is kell, ami érzékeli a tekerést és változtatja a forulatszámot, esetleg áttételt.” szerintem meg lehet gázpedált csinálni!!!! pl úgy hogy ahogy a "gitár"-os nak van a pedál a földön!! ott egy poti van benne és azt mozgatja a nyomásnak megfelelően, legyen ellenállása a pedálnak meg kell toldani egy rugóval:yes: ! a potira meg lehetne kötni szerintem! pwm motor speed controllert! :wilting: itt a képe: [pic]http://www.demton.hu/kep/hapibemutato.gif[/pic] info itt üdv
A poti nem sokáig bírná... Annak idején a wah-pedálokban 2 havonta cserélgettem, aztán építettem egy fényrekeszes-fotoellenállásos verziót, mert akkor még nem volt ám Hall-elem.
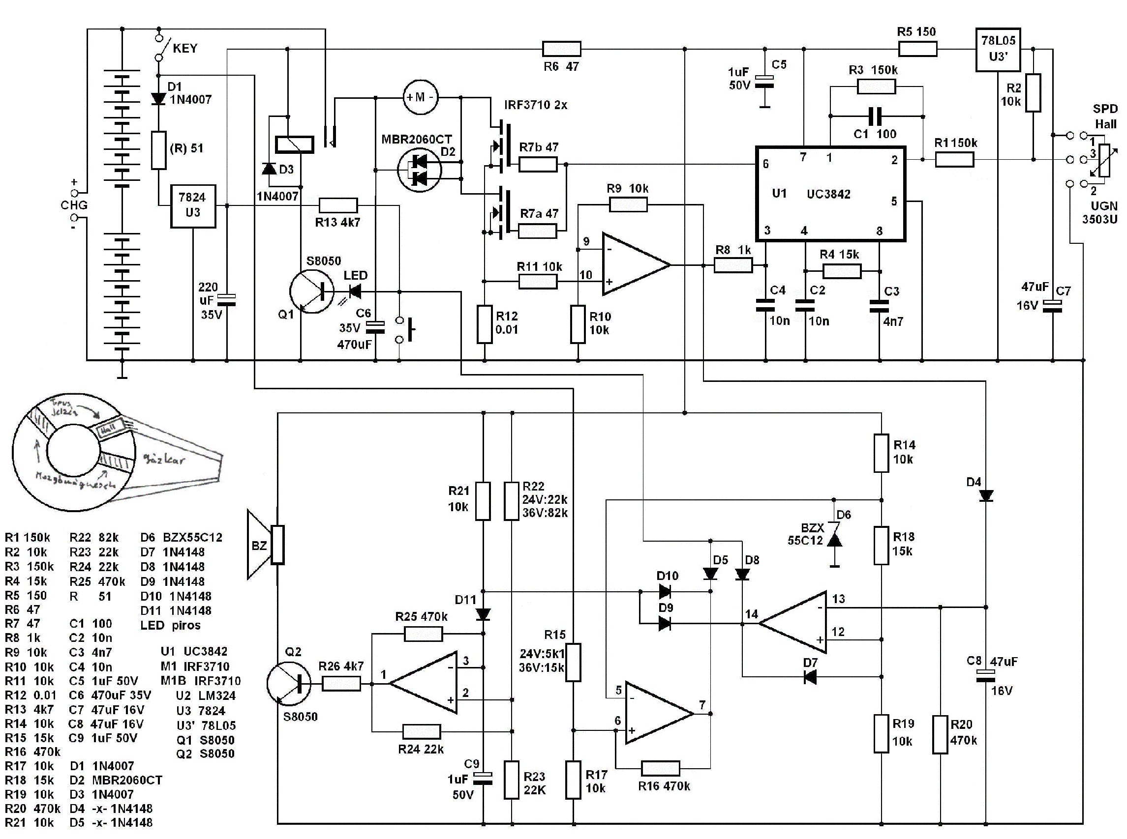
A nem szabályozható rollerekben szinte semmi sincs, csak 1 relé + 1 tranyó, hogy meg kelljen lökni a rollert hogy bekapcsoljon a relé (a motor által indukált fesszel nyit a tranyó) A szabályzósnak itt a visszarajzolt áramköre, a lineáris kimenetű Hall-elem az Allegro gyártmánya.
Én tekerős pedálra gondoltam. De közben láttam valahol egy bringát és ott nem szaroztak sokat hogy a pedált meg a motort összehangolják, szóval gondolom simán megy egyszerre a kettő. Mondjuk egy elektromos gokartba nem annyira kell. A gázpedált gondolom egy ilyen hall szenzoros csumából ki lehet valahogy alakítani.
Szereztem egy gyári vezérlőt, de még nem sikerült kideritenem, hogy konkrétan mi a vezérlő (kezelő) szerv "lelke".
Belenéztem, gyakorlatilag van benne egy IC, néhány ellenállás és kondi, valamint 3 db kis BD tokban valami, de még nem tudtam megnézni a típusát.
Helló!
Hány és milyen csatlakozós madzag lóg ki belőle? Az az egy IC valószinűleg valami PWM jelet előállító mikrovezértlő lesz. Ezenkívül gondolom a gázkaron levő hall szenzor jele is oda fut be egy A/D átalakítóra ha olyan tipus. A féknek is a mikrovezérlőben kell végződni hogy kikapcsoljon a motor fékezésnél, és bekapcsolja a féklámpát, ha van ilyen kivezetés rajta. Esetleg még egy kill switch bemenet. Kell benne lennie még MOSFET-nek vagy tranyónak amit kapcsolgat a cucc. Néhány dióda is tuti van benne, mert motorvezérlésnél az elég gyakori alkatrész. És ez egész ház amiben benne van egy nagy hűtőborda. Ennyit tudok általában róluk elmondani. ITT találsz egy csomó fajta vezérlőt, és mindegyiknál van segítség a bekötéshez.
Nem tom ismeritek-e ezt az oldalt:
http://www.robogohaz.hu/elektromos_roller_alkatresz_arlista.html Sok alkatrészük van elektromos rollerhez
ja és 48e-ért itt van komplett ilyen elektronika:
http://robogohaz.bolt.hu/product_info.php?cPath=47_192_193_194&prod...id=279
Ja, innen vettem a motort meg az akksit.
De köszi a segítőkészséget.
Az a bolt nagyon drága. Inkább EZT nézzétek meg. Amúgy arról a vezérlőről nem derül ki milyen teljesítményű motorhoz van. Bár én 250W-ra tipelnék az árából.
Hello mindenkinek!
Én is elektromos robogót építek. Szereztem is ehhez egy két cuccot, többek közt 2db 24V-os vezérlőt és a hozzá való markolatot. Próba képpen rátettem egy 12V motort meg akksit és azt tapasztalom, hogy a motor megy mint a fene, de nem reagál semmit a gázkar mozgatására. Lehetséges, hogy kevés neki a 12V vagy valami rossz a rendszerben?
gondolom olyan motor kell hozzá amit tud vezérelni.. olyan van neked is(12V)?
üdv
Jól kötötted össze a vezérlővel a gázkart? Ha jól tudom kétféle gázkar van és ehhez kétféle vezérlő, az egyik a Hall szenzoros, a másik meg egy egyszerűbb. Értelemszerűen a megfelelő vezérlőhöz a megfelelő gázkar kell, és jól kel összekötni. Aztán a vezérlő a PWM jelet már elvileg jól kell hogy adja a motornak. Feltéve ha a motort is meg az akksit is jól kötöd a vezérlőhöz.
ez talán ide vág.. felrakom..
Biztos hogy jó a gázkar az elektronikához, mert egy elektromos rollerről valók. Motornak tudtommal egy sima dc motor jónak kell hogy legyen nem?
|
Bejelentkezés
Hirdetés |




...de most tényleg nem...)
) 
