Fórum témák
» Több friss téma |
Szia!
Idézet: „"ha a szinusz (+) hulláma 28V a (-) hulláma is annyi akkor Ucsúcs 56V! Ueff 39,716312V ez az effektív feszültség ami Ucsúcs/gyök2! ebből adódik hogy az erősítőknek van effektív és csúcs kimenő teljesítményük!" Na ebben igazad van. Itt összekevertem a dolgokat. Én kérek elnézést” Pedig mekkorát tévedtek! Ha a szinusz (+) hulláma 28V a (-) hulláma is annyi Akkor Ucsúcstól-csúcsig 56V Ueff=Ucsúcstól-csúcsig/2*gök2 Jelenesetben Ueff 56V/2*1.41=19.79V
Nem, mert ebben az esetben 28V effektív feszültségről van szó! Tehát +- 39.5976 V-os csúcsfeszültség esetén az U csúcstól-csúcsig ennek kétszerese tehát 79.1952 V a feszültség. És ha ezt viszaosztod 1.4142-vel majd elosztod 2-vel, akkor megkapod az effektív p2p feszt.
Önmagában az, hogy csúcstól csúcsig 28 V van az gyakorlatilag hülyeség mivel csak akkor beszélünk ilyen effektív feszültségről, ha szabályos Színusz jelünk van, és az pozitív, negatív irányba "kitér"! Valójában +-39.5V-os csúcsfeszültségek vannak és ez nevezhető effektív 28V-os feszültségnek. De ettől függetlenül nem tartom valószínünek, hogy az AC rázta meg az ipsét ugyanis lehet, hogy az csúcstól-csúcsig 80V is lehetett akár, de mivel AC-ről van szó ezért ez a feszültség irreleváns, mivel nem poénból találták ki az RMS értéket amit tudunk, hogy mi szerint definiálnak!
Szia!
Hát épp ez a gond, hogy keveritek a fogalmakat! Egyszer effektív értékről beszéltek egyszer csúcsfeszültségről! És így leírva "ha a szinusz (+) hulláma 28V a (-) hulláma is annyi akkor Ucsúcs 56V" nem igaz, akkor sem ha effektív értékről van szó, akkor sem ha csúcsértékről! A következő mondatod pedig: "hogy csúcstól csúcsig 28 V van az gyakorlatilag hülyeség" az kb effektív 10V! Minden váltófeszültségnek van effektív értéke, csak nem biztos, hogy gyök2. Az erősítő, és a tápegység viszonyát, nagyon jól jellemzi az erősítő szinuszos teljesítménye, és ilyenkor a kimeneti feszültség is számítható! Az RMS-ről pedig csak ennyit: A múltkor nagyteljesítményű gyári erősítők adatlapját nézegettem. A 2*3600W RMS erősítő tápegysége a gyártó szerint(!) 1800VA, a 2*4000W-e pedig 2300VA! Na most figyelembevéve az energiamegmaradás törvényét, magyarázza el nekem valaki, hogy lesz 1800VA-ből 7200W, illetve 2300VA-ből 8000W!
sehogy. valamit nem jól írtak, vagy valamit elnéztél. az erősítök a legjobb esetben is csak 60-70 százalékos hatásfokkal dolgoznak (itt most eltekintünk az A és B osztályú erősítőktől, csak az AB osztályút nézzük). tehát 30-40 százalékkal több energiát kell belepumpálni mint ami kijön a hangszóróra. a többi energia fűti a hűtőbordát.
bár kapcsoló üzemű táp esetén elképzelhető hogy nagy kondikat töltenek, és teljes kivezérléskor csak a kondik adják az áramot, de akkor is után kell tölteni azokat. Minden váltófeszültségnek van effektív értéke, csak nem biztos, hogy gyök2. ez sajnos igaz. minden váltakozó feszültség értéke Upp/gyök2! Szinusz hullámot feltételezve. háromszög/négyszög/fűrész jelekre most ne térjün ki. És így leírva "ha a szinusz (+) hulláma 28V a (-) hulláma is annyi akkor Ucsúcs 56V" nem igaz, akkor sem ha effektív értékről van szó, akkor sem ha csúcsértékről! akkor itt egy mórickarajz. ezt hogy értelmezed?
Ilyet sosem mondtam, és ha nem tudod mire jó a biztosíték az nem az én bajom.
Tudom mire jó a biztosíték. max 300A-ig használok 400V-on naponta biztosítékot. ipari elektronikával töltöm napjaimat (hőfok szabályzók, frekvenciaváltók, daruvezérlések, PLC programozás, galvántechnika,elektromos kemencék, elektromos renszerek kiépítése a gyengeáramútól az erősáramúig, kapcsolóüzemű tápok javítása, stb...) Pl: egy galvánfürdő 5-12V-on megy 200-300A-rel! egy KTL festés 150-200V és 200A! Na ebben igazad van. Itt összekevertem a dolgokat. csak-csak összejövünk! nem kötekedni akartam, csak elektronikai műszerész a végzettségem.
Jelenesetben Ueff 56V/2*1.41=19.79V
jelen esetben nem jól számolsz! ![]() mert: leírom, 56/2 szorozva 1,4142135= 39,59V kár hogy matematikai képleteket nem lehet beilleszteni, de elküldöm mi a különbség a két képlet között ami óriási! a helyes és a hivatalos megközelítő eredményt ad! gondolom ezredeken nem fogunk vitatkozni! ha gondolod nézz utána...
"csak elektronikai műszerész a végzettségem."
Nyár végén én csináltam egy Elektro Technikusnak egy erősítőt, mert ő még egy ledet sem tudott bekötni! Szóval én már nem lepődök meg semmin Azért mondtam, hogy nem tudod mi az a biztosíték mert nem értettem miből gondolod, hogy én azzal mérek áramot amikor csak annyit mondtam, hogy alulméretezem élesztéskor. Ami nem 1 A hanem 200-300mA-es amit ha valami baj van lever és nem károsodik. Ha működik a végfok akkor ez a biztosíték megmarad, majd belövöm és jöhet a teszt. Persze akkor már rendes biztosítékkal. :no:
Miért milyen fogalmat keverünk? Nem értem mire gondolsz.
Megpróbálom ábrázolni a dolgokat. A mellékelt képen egy feszültségkétszerező látható ami valóban működik! Gyakorlatilag szimetrikus tápot lehet vele helyettesíteni annyi különbséggel, hogy nagyobb puffert igényel egy ilyen megoldás! Szerintem több magyarázat nem is kell az ábra megértéséhez! :yes:
nagy különbség van egy elektrotechnikus és egy elektronikai műszerész között. az elektronikai műszerész gyakorlati, míg az elektrotechnikus elméleti.
Ha működik a végfok akkor ez a biztosíték megmarad, majd belövöm és jöhet a teszt. semmi gond műszer nélkül lehet hogy én is így csinálnám, de mivel én tanultam ezt a dolgot, így tudom hogy műszerek nélkül csak vak vezet világtalant! először én is erősítőt akartam építeni, mert az a legfrankóbb dolog! ![]() lehet villogni vele..... csak aztán rájöttem hogy az alapoknál kell kezdeni, mert van úgy hogy egy KIT-et megveszek és nem működik. na ilyenkor mit csinál egy lelkes kezdő? ezért akartam rávezetni arra, hogy ha erősítőt akar építeni akkor vagy vegyen KIT csomagot, vagy képezze magát. de úgy nem lehet 100W-os erősítőt építeni hogy semmi gőze az elektromosságról! Pl: hogy fogja a tápot elkészíteni? se trafója se diódája se kondija. nekiáll egy TDA-a erősítőnek és ráköti egy csengőtrafóra? itt van a gond...... már mindenki LCD TV-t javít, de gőze nincs a működéséhez.....vagy bejön vagy nem. lelkes kollégánk meg próbáljon meg először egy TDA 2030-ast megépíteni és bedobozolni, majd ha működik akkor adja el és annak az árából össze lehet dobni egy 100 W-ost! felrakok a 2x60W-os végfokomról képet, igaz a végtranyók a panel alatt vannak! a hangszóróvédelem nem lett kiépítve mert az erősítő em bekapcsoláskor sem kikapcsoláskor nem koppan! jó a táp... mod.-szamóca
egy panelon van a hangszín/balansz szabályzó/egyenirányító, kimeneti csatlakozók. a kondik külön Konzolra szerelve 2X2200mikro/40V
ami a legjobb benne hogy azt hallgatok amit akarok és közben azt veszek fel ami kell. az ORION erősítő volt ilyen, nem kellett azt hallgatni amit felveszel! ez ma is jól jön ha digitalizálni kell egy hanganyagot de mást is akarsz közben hallgatni!
viszont tök mezei alkatrészekkel lenyomja a 60 W-ot!
vagy a terítövel van bajod? a terítő a volt nejemé! de ha gondolod akkor megtervezem kisebbre is.......
Vidi potik, Remix és CCCP-s kondik, MEV és NDK-s IC-k, bakelit izostat kapcsolósor, DIN thuel aljzat.
no cccp-s kondi!
din: hangszórókimenet. két IC van benne az is magyar gyártmány! Isostat helyett mit javasoltál volna 20 éve? mert ez az erősítő azóta működik! még ma is!Talán küldj egy mikrokontrolleres erősítőt amit TE terveztél, meg hozzá a panelrajzot is. ha ez meg van akkor fejet hajtok! csak tudod míg az én általam épített erősítőt nem kellett javítani, addig több szuper hi-fi-ben kellett IC-t cserélni meg újra építeni mert szétégett a panel! akkor meg még INTERNET sem volt! csak a szétégett fólia alapján csináltunk új panelt!
DIN thuel aljzat.
tuchel aljzat, de ezen nem lovagolok! amúgy erősítőt építeni nem nehéz, csak javítani! rakj össze egy számítógépet, vagy javítsd meg ha nem működik! szerintem a tápnál elakadnál........feltéve ha ott van a gond....és ott nemcsak NDK-s dolgok vannak hanem noname alkeszek is.....
Félreértel! Ne legyél haragos, nem lekicsinylőnek szántam a kijelentésemet. A nosztalgia szó letűnt szép időket idéz.
Abban az időben ezekből építkezett mindenki,(én is) hisz nem is volt más. Sőt még ezeket is nehéz volt beszerezni.
Sokan még ma is megvennék ezeket a dolgokat ha lenne, de manapság már csak bontani lehet ilyesmit
Én spec nagyon kedvelem a régi remix cuccokat, potikat, kondikat stb. mert igen csak jók.
Oksa! Semmi gond! De térjünk vissza az erősítőkhöz!
Ki milyet épített? De csak olyanokat rakjatok fel ami működik is! Ne szivassunk meg senkit egy nem működő kapcsolással! Sajnos az én rajzom elkallódott, de a nyákról leveszem. a uA709-est bármilyen IC-vel lehet helyettesíteni amelyikre ez van írva: TL071, uA741, vagy bármelyik műveleti erősítővel aminek a lábkiosztása ezzel kompatibilis. A topic címe: 100W-os erősítő építése. Sokan nem tudják, de egy kisebb teremben is a 2x30W is sok, ha a hangdoboz hatásfoka elég jó! Persze ez még nem Hi-Fi. A Hi-Fi-nek azért kell akkora teljesítmény hogy a zene dinamikáját kihozza! a hifi berendezéseket nem a techno stb zenére találták ki, hanem szinfónikus zenék hallgatására, ahol a hangszerek hangjának a tökéletes visszaadása volt a cél! a mai zenék többnyire számítógépen készülnek, itt csak a frekvencia menet a döntő az erősítőnél. átlagban ezekben a zenékben 10-15kHz a felső határ, míg egy templomi orgona felharmónikusai súrolják az ultrahang alsó határait is. tehát! valaki csak olyan erősítőt építsen amilyenre szüksége van! ha az disco/techno/rap ahhoz nem kell olyan komoly... de ha valaki komoly zenét akar a teljes dinamikájában hallgatni, annak bizony be kell fektetni....
a remix kondik a legpontosabbak. mindig beleestek a tűrés határba, míg néhány nagy gyártó kondijairól ezt nem mondhatom el!
az Isostat kapcsolók pedig a mai napig megbízhatóan működnek, lett volna akkor is japán forgókapcsoló, de már akkor is megbízhatatlan volt. próbálkoztam relés kapcsolással is, de annak idején nem volt olyan könnyű egy 12-24V-os reléhez hozzájutni, de így megtudtam oldani hogy felvenni arról tudtam amiről csak akartam, de közben azt hallgattam ami jól esett. itt egy kép a hifi-ről:
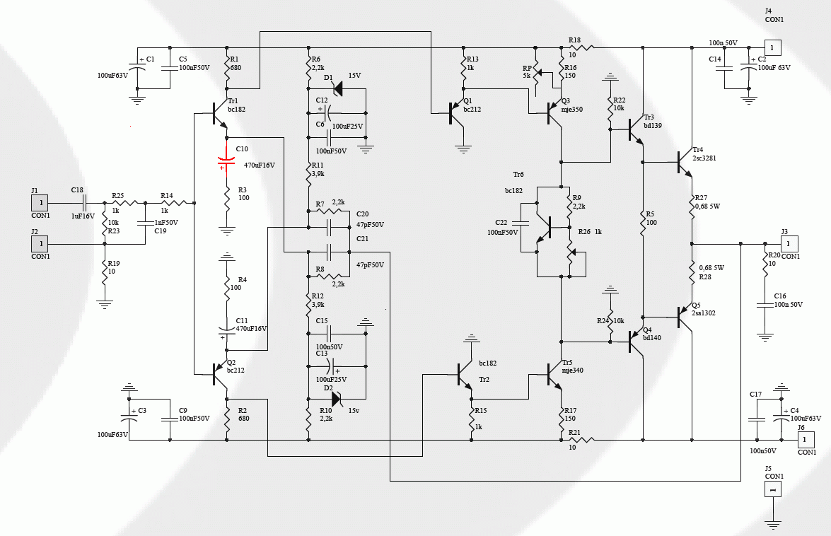
Én ezt építettem meg. Egy pécsi villamosmérnök tervezte a kapcsolást.
Ez a rajz ismerős. Úgy látom, mi M.Bélánk is az általad említett mérnök tervezeteit építgeti. :yes:
Ki az az M Béla?
![]() amúgy ehez hasonló kapcsolása nincs több. A többi egy picit más de azok is nagyon jók!
Sziasztok.
A szóbanforgó kapcsolás nagyon régi, az egyik Rádiotechnikában jelent meg, azt hiszem 97/ xx valamelyikében. Egyébként Pirett Endre tervezte, ne hogy félreértés essék, és szinte minden hifista megépítette ezt a kapcsolást. Nincs rossz hangja, a quad 405 öst minden zenei paraméterében megeszi.
Most arra gondolsz amit most csatoltam az egyik hozzászólásban?
Pedig ez nem így van.
Lehet, hogy volt, sőt biztos, hogy volt már sok hasonló kapcsolás, de ezt megnem mondom milyen vezetéknevű Csaba tervezte kb 3-4 éve. Fiatal fanatikus villamosmérnök az ürge van még pár erősítője azokat is érdemes lenne kipróbálni.
Megtaláltam M.Bélát valóban ő is ennek az arcnak a kapcsolásaitmutatta. Englert Csabának hívják a mérnököt közben eszmebe jutott
Resonator Pécs. Nem tudom megvannak-e még?
A bolt már vagy egy éve nincs meg sajnos. És ezzel megszívtuk rendesen mert mindíg ott vásároltunk és minden volt raktáron. Most még 1 tranzisztort is rendelni kell, mert nincs pécsett értelmes bolt. :no:
Leginkább csak a PIC-es rendszerekkel foglalkozik, de azokkal nagyon. A műhely is megszünt javítani sem javít már. :no: |
Bejelentkezés
Hirdetés |







Szóval én már nem lepődök meg semmin


még ma is!







