Fórum témák

» Több friss téma
Fórum » 100W-os végfok építése
 
Témaindító: marco, idő: Aug 26, 2007
Témakörök:
Lapozás: OK   6 / 9
(#) gb197 válasza husi6669 hozzászólására (») Dec 15, 2008 /
 
Szia.
200W os tápot könnyen lehet építeni AT v. ATX táp átalakításával, de nem biztos hogy érdemes. Ha komolyabb minőségű kapcsolásod van a pc táp architectura nem felel meg, oda bizony komoly fejlesztés kell.
(#) szamóca válasza hapro hozzászólására (») Dec 15, 2008 /
 
RT 96/7
(#) hapro válasza szamóca hozzászólására (») Dec 16, 2008 /
 
Köszi.
Utánna olvasok kicsit, mert állítják hogy ez hűha kategória, aztán ha tényleg akár meg is építem.
(#) szucsy3 hozzászólása Dec 20, 2008 /
 
Sziasztok!

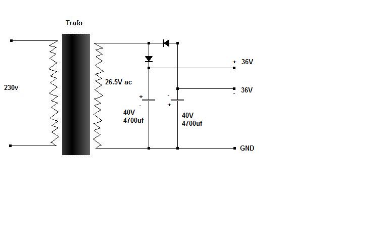
Komplett erősítő kapcxsolási rajzot szeretnék, 100W-oast, mert van egy trafóm, és ez lead 26.5V-ot (középkivezetés nélkül) ez egyenirányítva 37.5V körül mozog! Az lenne a kérésem, hogy ez az erősítő +36V-ról pöccenjen, és ne kelljen neki szimmertikus táp! (nem akarok bajlódni a trafó ujratekercselésével :no: )
egyébként az arősítő mélyládához lesz (250W).

előre is köszi!
(#) slow.gabor válasza szucsy3 hozzászólására (») Dec 20, 2008 /
 
Hello.

Hány ohmos a mélyláda?
(#) szucsy3 válasza slow.gabor hozzászólására (») Dec 20, 2008 /
 
a mélyláda mégcsak papiron van! szal mind1, 4 vagy 8Ohmos! először legyen meg az erősítőm, aztán, arra lehet építeni! 250Wosra gondoltam, akkor majd olyat veszek, amilyen az erősítőhöz kell :yes:
(#) slow.gabor válasza szucsy3 hozzászólására (») Dec 20, 2008 /
 
Csak valami hídkapcsolás jöhet szóba. Kicsi a tápod, ezért kis impedanciás láda kell majd. A 8ohm szóba se jöhet. Álltalában +-50V / 8ohm ad 100W-ot. Ez nem matematikai, hanem statisztikai számítás átlagos zenehalgatásra. Az egyszer 36V-ra próbálj TDA2030-at
kiegészítve kiegészítve végtranyókkal hídbakötni. Most nem találom a konkrét kapcsot, de rajt vagyok.
(#) slow.gabor válasza szucsy3 hozzászólására (») Dec 20, 2008 /
 
Találtam valamit. A RT-92-es évkönyvbe. A két rajz ötletéből össze lehet hozni.

Dok1.doc
    
(#) Doncso válasza szucsy3 hozzászólására (») Dec 26, 2008 /
 
Nyugii, 1*36V-ból símán tudsz csinálni 2*40V-ot, úgy látom a kollégák nem hallottak még a feszültség kétszerezés elvéről, 2*40V-ból meg aztán már lehet erősítőt válogatni, tudnám ajánlani mindjárt KDmester B5-ös című erősítő-alkotását, naggyon szép hangja van, itt az oldalon a kapcsolások között megtalálod, teljes leírással. De ott van a VF2, 28VAC-ról elmegy gyönyörűen, és audiofil erősítő!!
(#) Doncso válasza slow.gabor hozzászólására (») Dec 26, 2008 /
 
Khhm, előző hszedben írtad,
Idézet:
„+-50V / 8ohm ad 100W-ot.”


Akkor az első rajzon lévő hibridből, hogyan jön ki 100W +-18V-os tápfesszel?
(#) lapose válasza Doncso hozzászólására (») Dec 26, 2008 /
 
Szia!

Hídba van kötve, és 4 ohm-ra!
(#) Doncso válasza lapose hozzászólására (») Dec 26, 2008 /
 
ahham, érdekes, megnézném én szkóppal 20Hz-en azt a 100W-ot, milyet torzít
(#) lapose válasza Doncso hozzászólására (») Dec 26, 2008 /
 
Szia!

Nem olyan vészes!
Mivel híd kapcsolás van, olyan mintha +-36V-ról menne a kapcsolásod!
Az elméleti maximum: Ueff*Ueff/Rt=162W kb. 10% torzítással(mivel nem elméleti, hanem gyakorlati áramkörünk van!).
A 100W 1% alatti torzítással lazán lejön!
Persze ezt akárhogy is ragozzuk ez egy TDA2030-as, nyilván nem egy audiofil erősítő, de átlagos zenehallgatásra jó lesz!
(#) Doncso válasza lapose hozzászólására (») Dec 27, 2008 /
 
Érdekes amit mondasz. Ezt a számolást kicsit elmagyaráznád? Nem kötekedni akarok csak érteni szeretném. Pontosan hogy jött ki a 162W ?
(#) slow.gabor válasza Doncso hozzászólására (») Dec 27, 2008 /
 
Hello. Hídbakötés, valamint a terhelés csak 2ohm.
(#) Doncso válasza slow.gabor hozzászólására (») Dec 27, 2008 /
 
Hát nem tudom srácok mennyire jó ez a kapcsolás.
(#) slow.gabor válasza Doncso hozzászólására (») Dec 27, 2008 /
 
Csak ötlet volt a kis táp miatt.
(#) slow.gabor válasza Doncso hozzászólására (») Dec 27, 2008 /
 
Tetszik az ötlet csak a nagy áramok miatt kicsit nehéz lenne a brummot kisímítani.
(#) gb197 válasza Doncso hozzászólására (») Dec 27, 2008 /
 
Ez a kapcsolás elég rossz, nem érdemes vele foglalkozni. Nem csak a hangja, de műszakilag is problémás kapcsolás, instabil, stb.
(#) Bassmester válasza gb197 hozzászólására (») Dec 27, 2008 /
 
Nekem sem tetszik... :no:
(#) szamóca válasza Doncso hozzászólására (») Dec 27, 2008 /
 
Ez amolyan kényszerszülött kapcsolás. Ahogy írták is minőségileg siralmas, legfeljebb kis hangerőn hajtva hallgatható. A teljesítménye ideális esetben annyi lenne amennyit lapose mond. De ha levesszük a végtranyókon eső feszt, és a nagy kivezérlésen eső tápfeszt, akkor jobb esetben 14V ha marad. Ezzel már "csak" 98W vehető ki 4 Ohm-on. Ez egyébként egy 1979-es kapcsolás, amit a mi "honi KiT-mesterünk" is árul.
(#) Góré88 hozzászólása Dec 27, 2008 /
 
Másnapos jó reggelt mindenkinek!
Nekem volna egy kapcsim ami 36v-ról elmegy és 150w-ot tud 8ohmon, de sajna a 4ohmot nem bírja, meg egy fesz kétszerező táp is volna itt. Ezt hozta a jézuska biztos jó lehet
(#) slow.gabor válasza Góré88 hozzászólására (») Dec 27, 2008 /
 
Ez a kétszerezés igen csak brummos.
(#) szamóca válasza Góré88 hozzászólására (») Dec 27, 2008 /
 
Más gond is van! Az eredeti kérdés +36V-os szimpla tápos meghajtást ad meg. Ebből már eleve nem vesz ki 100W-ot 4Ohm-ra senki, hacsak nem hidal. De ilyen kapcsolást még nem mutatott senki.
(#) Góré88 válasza szamóca hozzászólására (») Dec 27, 2008 /
 
Remélem nem haragszik meg senki de 100w-ot 4ohmon sem lehet kiszaggatni 36v-ról minimum 40-42 volt kell hozzá, de ha gondoljátok összetudok ütni egy kapcsit 36 voltra hidalva.
(#) szamóca válasza Góré88 hozzászólására (») Dec 27, 2008 /
 
Nem haragszom, én is ezt írtam.
(#) Góré88 válasza Góré88 hozzászólására (») Dec 27, 2008 /
 
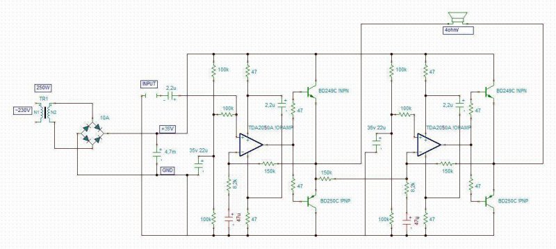
Nah összedobtam egy kapcsit.
TDA2050-eből ugyan is ez legalább ad mélyet nem mint a TDa2030-as ennek olyan tranzisztoros erősítő hangja van remélem ez megfelel ide.

tda2050.jpg
    
(#) slow.gabor válasza Góré88 hozzászólására (») Dec 27, 2008 /
 
Az, hogy 2030 v. 2040 v.2050 az szinte mindegy, de nekem is jobban tetszik a táparam vezérelt "B" osztálytól. Tulajdonképp erre gondoltam.
(#) Góré88 válasza slow.gabor hozzászólására (») Dec 27, 2008 /
 
Nos tehát akkor ezt is megoldotam, kérem a következő beteget (erősítőt)
(#) gb197 válasza Góré88 hozzászólására (») Dec 27, 2008 /
 
Cseberből vederbe. A két kapcsolás között nem sok különbség lehet hangzásban, ráadásúl azt is elhibázottnak tartom, hogy egyik erősítő kimenetéről él a másik. Ezzel az a baj, hogy az inverz jel képzése már a másik erősítő " torz" jeléből lesz, ezért a torzítások nem összeadódnak, hanem összeszorzódnak. :yes:
Következő: »»   6 / 9
Bejelentkezés

Belépés

Hirdetés
XDT.hu
Az oldalon sütiket használunk a helyes működéshez. Bővebb információt az adatvédelmi szabályzatban olvashatsz. Megértettem