Fórum témák
» Több friss téma |
Mielőtt kérdezel, a következő két dolgot ellenőrizd!
I. A helyes tápfeszültségek megléte.
II. A kimeneten van-e egyenfeszültség.
Élesztés.
Oké, köszönöm szépen mind kettőtöknek!Akkor nyilván belemegyek, de majd mondom hogy vigyázzanak!
![]()
Hol tudnék egy ilyenhez hozzájutni? Főleg a doboza érdekelne!
üdv
Ez kellemetlen! Bizony ilyen végfokokhoz ajánlott a hangfalvédelem ami lekapcsol ha DC van a kimeneten!
Az hogy a hangszóró meghal e attól függ, hogy mekkora terhelhetőségű a hangszóró! Ha lakkszagot érzel a hangszóró környékéről az már kellemetlen,de nem jelenti azt hogy meg is halt a hangszóró. Meg kell mérni az ellenállását, és ha azt mutatja amit a papírjai szerint kellene (DC resistance) és mozgatáskor sem surlódik akkor még jó!
Unitra erősítőből én még nem láttam olyat aminek mind2 oldala szólt volna mivel állandóan "elszállnak"! Fateromnak is volt anno, és ő is mondta, hogy sose volt olyan (csak amikor megvette) hogy mind2 oldal szólt volna mert állandóan elhalálozott.
Egy cimborám meg házibulban egy éjszaka alatt 5x cserélt biztosítékot egy unitra erősítőben mert állandóan leverte ![]() Szóval sok sikert a bulihoz. ![]()
Minek lenne a kimenet mindkét ágán biztosító!?
![]()
Azokra a dobozok amik a kepen vannak sajat gyartmany,az eredetikben csak egy modul talalhato es csak tarto rudakbol all a doboza,csatolok kepet.De ha van ket modul akkor nagyon jo lehet vele dolgozni,mert a hutesek olyan nagyok,hogy megfelel a doboz oldalanak is egyben.Igy elegendo csak az elolapot meg a hatlapot hozzafogatni a huteshez.A teto es alulso lemez egyszeru 1,5 os ple lemezekbol van kivagva,furni lehet ra par szellozo nyilast,de az inkabb diszites mert a ho mind a bordakon jelentkezik.A doboz meretei-Eleje-48cm x13cm, Hata-43cm x13cm,Oldalak-30cm x13cm,Teto es alap lemez pedig-43cm x30cm. 1,5 ple lemezbol kivagva,kicsiszolva fenyesre,alap festekkel aztan pedig fekete szinnel lefujva. Magahoz a modulhoz hozzajutni hat olyan helyeken ahol a regi elektromos dolgokat selejtezik ki,vagy a neten lehet venni,en ep most rendeltem megint 2 darabat,forintban ez 4000 ezerben van,1 darab.Es benne van minden a lapban,csak at kell kicsit alakitani,nehany ellenalast kell eltavolitani meg a kimeneti trafot,mert az 100 voltos. A neten vannak kepek erre eleg sok,eleg a google ba irni,hogy AUJ-637.Problema,hogy ez mind szlovakul vagy csehul van.De akkor is beszerezheto,mert van posta,neten meg minden megrendelheto.
Hozzájutottam egy Yamaha végfokhoz. Nem szeretném megjavítani inkább építek bele máe modulokat. Ami benne van táp 1300va és +-83v
![]() ![]()
Ez ott van valahol
![]()
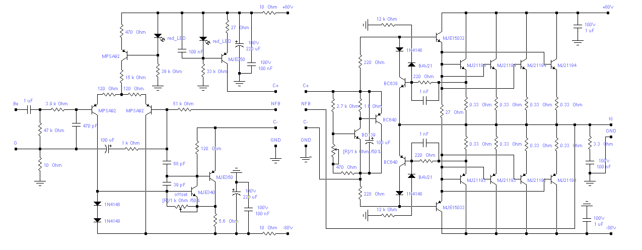
Hmm.. Kettővel kevesebb végtranzisztornak van hely. Úgy is stabil lenne még 4 ohm -on?
Szerintem igen. És KD mesternek valószínűleg nyákterve is van hozzá. :yes: Itt van egy másik. De majd még nézelődök.
Szerinted ezt most olvassa KD mester?
![]()
Nyugi, biztos benéz ma.
![]() ![]()
Ez majd csak jövőre lesz aktuális, csak szeretném ha már meglenne hogy mi is lesz benne.
Helló!
Esetleg nyákrajza erről nincs valakinek??
Aki ennek az elkészítésébe belefog, simán elkészíti a nyáktervet is hozzá.
Erre én is gondoltam,csak nem mertem feljebb emelni a tápot.a BC 549-et megmértem,jó.Amúgy sem igen lehet baja,mert a két paralel dióda a max.Uce feszültséget 1,4V körül limitálja sztem.
Hellóztok!
Én azt szeretném megkérdezni,hogy van nekem egy kapcsolásom,amiben van 2db 2N3055-ös tranzisztor! Megvan hozzá minden alkatrészem,ugyanis egy versenyen megkaptam! Tehát még nincsen megépítve,de az lenne a kérdésem,hogy szerintetek mennyire lehet jó ez a kapcsolás,mármint hány Wattot tudhat,vagy mennyire jól alkalmazható erősítőnek? Köszi szépen a válaszokat! Üdv Erik!
Szia.
Ezek a típusú kapcsolások elég jól szoktak szólni általában, de én biztosan nem építeném meg a kicsatoló kondenzátor miatt. Bekapcsoláskor ezek a tip. erősítők koppannak. Talán mintha én is összeraktam volna ezt a kapcsolást annó.
Ezért kell utána egy koppanás gátló áramkör, és minden végfok "koppan" bekapcsoláskor tudtom szerint, kivéve néhány ic-s! Annyiban előnyös a kicsatoló kondi hogy a koppanás gátló áramkörnek nem kell figyelnie az egyen feszt a kimeneten mert ha tönkre megy a végfok a kimenő kondi nem engedi ki az egyen feszt.
üdv
Tehát akkor megépíthetem ezt az áramkört,vagy nem érdemes,mert sosem lesz belőle rendes erősítő?
![]() Ha megépítem,akkor kell még építenem hozzá valamit? Köszi szépen az eddigi segítséget!
Azt hogy megépíed-e vagy sem a Te döntésed! Én nem beszéllek le, de rá sem. Műszakilag nem túl jó megoldás, itt a forumon találsz bőven kapcsolásokat jobbnál jobbat.
Ha megépíteted kell a koppanásgátló mindenképp.
Hát tudom vannak itt rajzok dögivel,csak az a baj hogy nekem ehhez a kapcsoláshoz van meg minden alkatrészem!
Ezért nem nagyon akarok költeni plussz alkatrészekre! Ha esetleg lenne egy olyan kapcsolás,amihez sok alkatrész jó ebből a kapcsolásból,azt szívesen elfogadnám! Köszi szépen a választ!
Építsd meg, ha már minden adott hozzá. Egy +koppanásgátló nem a világ.
![]()
Okés!
És akkor valaki tud adni egy olyan koppanásgátló kapcsrajzot,amit már sokan kipróbáltak,és meg vannak elégedve vele? ![]()
Ígyvan csatlakozom az előttem szólókhoz , építsd meg hamár megvan mindened hozzá!Ez bár nem egy komoly HI-Fi , cuc de azért egy első erősítőnek bőven jó!A koppanásgátló meg ehhez nem igazán egy nagy durranás hisz ennél a kimeneten nem kell a DC -ét figyelni mivelhogy a kicsatolókondi ezt leválasztja.
![]()
Sziasztok!
Lenne egy kérdésem: 5.1 es rendszert tervezek. ehhez kellene nekem egy erősítő 1x 40-50W RMS 14V 100VA-s trafóra ami a center hangszórót erősíteni. Egy IC-s erősítőre gondoltam ami 2xXX teljesitmény de tud 1x 40-50W-ot is mondjuk 4ohm-on. Előre is köszi |
Bejelentkezés
Hirdetés |