Fórum témák
» Több friss téma |
Mielőtt kérdezel, a következő két dolgot ellenőrizd!
I. A helyes tápfeszültségek megléte.
II. A kimeneten van-e egyenfeszültség.
Élesztés.
Üdv! Lehet már volt ilyen kérdés de nem esik jól végiglapozni. Ami nekem kellene az egy 220v-ról táplált erősítő, a lényeg hogy ne legyen benne trafó. Volt egy 2x2KW-os végfokom de eladtam mert kb 70 KG-ot nyomott , az +-120V-ról ment. Ha vannak ötletek szívesen fogadom. Ja és a digitális végfokok felejtősek, mert drágák nagyon.
Szia!
Idézet: „Ami nekem kellene az egy 220v-ról táplált erősítő, a lényeg hogy ne legyen benne trafó.” Ilyen nincs! Minden erősítőbe kell trafó az érintésvédelem miatt! Még a PWM-be is!
Istenem, hányszor vetik még fel ezt a kérdést.
Ó jóurad válaszol néked:
Amíg világ a világ fel fogják vetni a kérdést, szóval nyugi
szerintem epits kapcsolt uzemu tapot es az nem lessz olyan nehez mint a szokvanyos transzformatorok,bar munka igenyesebb a frekvenci,feritmag drot vastagsag meg tekeresek menyisegenek kiszamolasa,meg asztan a megfelelo kapcsolasi rajz,mert itt muszaj,hogy legyen visszacsatolas ilyen teljesitmenyen.No de 220 rol erosito trafo nelkul,igen jo otlet az ongyilkossagi kiserlethez!
De most miért fiúk van olyan kapcsolás ami ekkora feszről megy nincs ezzel semmi probléma csak annyi hogy ki az az elvetemült aki azt meg meri építeni és használni is merné. Személy szerint én sohasem mernék sem építeni sem üzemeltetni mert életveszélyes .Gondoljunk csak bele a hangszórókimeneten cirka féltáp lenne még csatolókondi után is hozzérnél a hangszórókimenethez akkor agyoncsapna ez már korántsem játék de eszetlen gondolatnak is durva.Fogtam már meg 300W-os erősítőnek a kimenetét üzem alatt és az is úgy megcsapott hogy azt még másnap is éreztem.Sajnos a transzformátort nem lehet seminő úton sem kihagyni.Tessék mindenkinek megérteni hogy a hálózati feszültséget közvetlenül a hiradásteknikában semmilyen úton-módon nem lehet és nem is szabad használni.
Szia!
Ez Pafi erősítője! Rezonáns táp van benne! Ez nem fog megcsapni!
Sziasztok!
Olvasgattam a topicot és látom vannak páran, akik értenek a dolgokhoz. A véleményetekre lennék kíváncsi ezzel az erősítővel kapcsolatban. Érdemes megépíteni ? Ha kell, tudok pontos működési leírást is mellékelni. Üdv Kiborg Canopus erősítő
Üdv! nekem az lenne a kérdésem hogy:
Van egy régi német gyártmányú 2X25W-os gyári erősítőm(kétlem hogy annyi mert a haverom 30 centis kevlárját elég rendesen mozgatja), és annak 4 ohm van a kimenetére kötve. Én 4 ohmos hangfalakkal is terhelem de most be akarok újítani hangfalat. Ha 8 ohmos hangfalakat kötök rá a 4 ohmos helyett akkor huzamosabb idejű járatástól nem megy tönkre? Magyarul 4 vagy 8 ohmos hangszórót vegyek? Előre is kösz: Pamesz
Félvezetős erősítőre nyugodtan rákötheted a 8ohm os hangdobozt. Csökken a kivehető teljesítmény, de semmi gond nincs. Csövesnél már nem teheted meg.
"Csövesnél már nem teheted meg."
Miért? :yes: Csak kíváncsi vagyok mert sosem foglalkoztam még csöves technikával
Szia.
Építsd meg nyugodtan nem egy rossz kapcsolás.
Azt írják rá, hogy 40W +-33V-nál.
Ha megemelem a feszültséget pl+-43V-ra, azzal bajt csinálok tartósan ? Azt már próbáltam, hogy a végfokozatok tápját +-60V környékére vettem, de az "előfok" rész meghagytam +-35-37V körül. Működött, kibírta. De közben sikerült szereznem 2db 300VA toroidot 28,7V kimenővel. Tekercselgetni nem akarom, ezért gondoltam arra, hogy megkaphatná +-42V-ot. Kell hozzá valamit átméretezni vagy számolni ? Üdv Kiborg
Megteheted ott is , nem okoz károsodást , de lényegesen romolnak a paraméterei az erősítőnek, nem csak a teljesítménye .
Hangszóró nélkül bekapcsolása viszont súlyos károkat is okozhat az erősítőben . Kimenő illeszti a hangszó impedanciáját a végcsövekhez , ezért a tervezett illesztésen hozza az optimumot.
A tápfesz emeléssel csak ovatosan! Nem a tranyók tápfeszültsége a mérvadó, - az csak a feltétele- hanem az alkalmazott kapcsolás. Ebben pedig semmi olyan nincs, ami stabilizálná a jelkövető és feszültségerősítő fokozat áramát. A t3,t4 külön bordára, t5-t9 jó nagy közös bordára megy. Ezen kívűl szerencsés lenne hozzá igazítani a nagyobb tápfeszhez az erősítő fokozat munkaáramát az r4,r5 ellenállással.
Szia!
R4 és R5-öt mekkorára kellene kicserélnem, hogy jó legyen ? T3 és T4 bc sorozatú tranyó ! Hogy rakjam én azt közös bordára ? A T5,T7,T6 csak kézmelegek voltak, így nem is hűtöttem őket, mert minek ? A T9 és T9 azok igen, kaptak is bordát rendesen. Szóval ezt a borda témát és az áramot nem értem. Magyarázd el légyszíves. Üdv Kiborg
A nagyobb tápfesz miatt t3 és t4 helyett célszerű bf 469-470 -et használni, én ezt szoktam, de jó más hasonló paraméterű tranyó is. Az r4-r5 értékét fejből nem tudom, de ha van ák. szimulátor , haszálni kell.
Ha nincs akkor: r4-r5 értékét addíg növeled cserélgetéssel (természetesen mindig egyforma ellenállással), amíg ugyanakkora feszültségesét hoz létre az r14-r15 elleálláson, mint amekkora alacsonyabb tápfesznél volt. Tehát a lényeg: r14-r15-ön a feszültség nem növekedhet a tápfesz emelésével. ok?
Oksa, ezt értem és köszi.
De a bordákkal kapcsolatban, még mindig sötétben vagyok. Kiborg
A végfoktranzisztorokat meghajtó t6-t7 kerüljön rá a bordára, mert nem biztos hogy nagyobb tápfeszen nem melegszik jobban. Ezen tranzisztok melegedése exponenciális áram növekedés okoz a végtranyokkon, ezt peig nem akarjuk, mert hőmegfutás lesz a vége. A t5 típusa bd 139 , ez is a végtranyó bordára kerüljön fel, ugyanis ez hivatott kompenzálni a tranyok hőmegfutását. Így ok?
Lenne it nekem egy stereo erősitőm..És szeretném összerakni de sajnos nem nagyon értek hozzá..Lehet hogy átvertek mert valamit nem értek..de majd remélem ti segítettek..Nah itt van pár kép róla..ÉS ahogy látom egy stk 461-es a lelke..
CSak azt nem tudom h azt a sok lábát hová kössem..mert csak a lednek..kimenetnek...bemenetnek és a tápnak van vezeték.. Előre is köszii...
Így kép alapján az egyik egy STK IC hűtőbordával, a másik meg ha jól láttam van rajta még egy kis IC azon a hűtőmicsodán...(Szóval az vagy valami vagy megy valahova). Na de a tréfát félre téve, az talán egy előfok hangszínnel, vagy inkább egy kis teljesítményű végfok hangszín szabályzással. Szerintem nem kompatibilisek.
Azt nem tudom megmondani, de a képekből ezt vettem ki amit írtam.
Egy gyári ,autóba építhető erősítőhöz építettem 300w-os trafóval 25A-os egyenirányító hiddal és 35ezer micrós kondival egy tápegységet.Az egyenfesz oldalra tettem egy kapcsolót,mert a hálózat lekapcsolásakor koppantak a hangszórók. A kérdésem az ,hogy így működtethetem,vagy tönkre fog menhttp://www.hobbielektronika.hu/forum/wtopic.php?topic_id=2987&ppid=0&pop=1#ni ettől valami.Előre is köszönö ha valaki tud segítteni
Még egy kérdés..találtam a pincében 2 darab házilag készített 100W-os stereo végfokot..És kellene hozzá egy tápot csinálni..Ehhez kérném segítségeteket..És még azt is hogy mivel nagyon kezdő vagyok hogy hogy lehetne megcsinálni hogy hangszínszabályzós legyen..? Ha hülyeség akkor mindegy mert nem értek hozzá..de ha meglehet csinálni akkor minden megoldás érdekel..
De azért itt van pár kép a végfokomról..Előre is köszi.
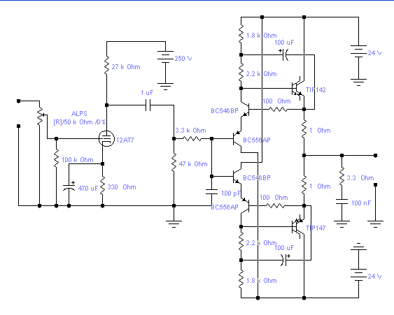
Az alábbi kapcsolást is itt találtam,erről mi a véleményed?
"Ránézésre"ez is szimpatikus,főleg a komplementer-szimmetrikus felépítése,és hogy nem tartalmaz átfogó negatív feedback-et.A csöves bemeneti fokozat nem probléma. Az ezerszer bevált konstrukciók lekoppintása egy idő után már semmi kihívást nem jelent...ez szerintem is így igaz...
Oh!
Ez sokkal jobban tetszik már nekem is! Kár, hogy valaki a bemenetre biggyesztett egy elektroncsövet, de még így is jobb, minta a cső után mosfet lenne. Az gondolom az elektroncsőről, hogy egy gyengébb redszerben (1 milla alatt) talán még jó is az a szinezettség amit bevisz a rendszerbe, legalábbis bizonyos rendreszhibákat kompenzálhat vele, de ez nállam nem igazán jön be. Ezek a rendszerek sokszor "jobban" szólnak, mint az élő zene, én kifejezetten nem szeretm. Inkább a precíz és pontos hangzás... Itt egy kapcsolás amit korábban csatoltam, remélem nem építette meg senki, mert hogy döbbenetesen szól...Bővebben: Link |
Bejelentkezés
Hirdetés |











