Fórum témák

» Több friss téma
Fórum » Index akksi nélkül?
Lapozás: OK   1 / 2
(#) Tüttyös hozzászólása Júl 28, 2006 /
 
Hali!
Kézdezném a simson-elektronikához értőktől:
Lehetséges h akkumulátor nélküli s51e blokkos motornak az akksitöltőjére kötöm a házi fesszabájozóval ellátott indexemet vagy túl nagy a dinamó ingadozása (alapjárat-7000/min.).
Remélem értehően kérdeztem és várom válaszaitokat!
Tüttyös
(#) Frankye válasza Tüttyös hozzászólására (») Júl 28, 2006 /
 
Valaha volt Szimóm, már nincs (sajna!), de úgy tudom, túl nagy az ingadozása...
Szocimotoros lapon nézted? Sztem másban is felmerült a kérdés már!
(#) Krisz03 válasza Tüttyös hozzászólására (») Júl 28, 2006 /
 
Maximum sok nagy fényerejű LED-del (bár vannak olyanok is, amiből pár db is elég lenne) lehetne megoldani az indexet.
Egyébként nem értelek. Ha már ott a feszszabod, akkor miért nem teszel be egy akksit, és akkor arra már mehetne az index az izzókkal?
(#) peter007 válasza Krisz03 hozzászólására (») Júl 28, 2006 /
 
Kis segítség ismerem Tüttyös.
Ledes indexet akar úgy 6-8 leddel egy búra alatt. Fesz szabályzó alatt ha jól tudom stabilizátort ért.
Szerk: ja és szocimotoroson kérdezte de nem adtak válaszoltak (még).
(#) szabi83 válasza Tüttyös hozzászólására (») Júl 28, 2006 /
 
sztem fesz stabod után berakni bazi nagy elkot, mint áram tároló , ez után egy 7805, s erre 2 db sorba nagy fényerejű led.. + 555-el villogtatni.. 20-30 seccog bírja vmekkora elko sztem!, mivel nem Amperok folynának..


üdv
(#) peter007 válasza szabi83 hozzászólására (») Júl 28, 2006 /
 
Villogtatónak a szocimotoros oldalon lávő kapcsolás lesz. De ő kb 6 ledet akar hogy látható legyen azért. Ami ugye 12 lesz 2 oldalon. Oda elég nagy kondi kell már, nem?
(#) mex válasza peter007 hozzászólására (») Júl 28, 2006 /
 
Régebbi Zündappokban 20000uFkondit alkalmaztak. Jobb lenne több alacsonyabb kapacitásút párhuzamba kötni ha van akkor alacsony ESR értékűt.
(#) Krisz03 válasza szabi83 hozzászólására (») Júl 28, 2006 /
 
Én még mindig azt mondom, hogy egyszerűbb belerakni egy akksit, nehogy baleset legyen abból, hogy 20mp-nyi villogás után abbamarad a fényjelzés.
(Még azt sem írta le a témaindító, hogy 6 vagy 12V-os a rendszer. Ha 12V-os, akkor alapjáraton van 5V, de ha 6V-os, akkor közel sincs annyi.)
(#) peter007 válasza Krisz03 hozzászólására (») Júl 28, 2006 /
 
Teljesen igazad van de aksi töltőt meg bonyolultabb kicsikarni belőle. Ha jól emléxem 6V a rendszer.
(#) Krisz03 válasza peter007 hozzászólására (») Júl 28, 2006 /
 
Pff, ott alapjáraton van vagy 3V...
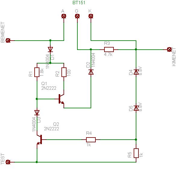
Csatolom azt a feszszabot, amit Max küldött nekem (köszi). Ha kiszeded belőle az egyik 6.8V zenert, és raksz a bemenetre egy gaetz hidat, akkor már mehet is a Simsonba (én is ezt használom, de nekem 12V-os az S51-em).
Aztán egy akksi, ami nem nagy pénz, és már van is egy viszonylag normális index. Bár a 12V-os rendszer jobb lenne.
Jav: a tirisztornak hűtés kell!
(#) KeserűCukor válasza Krisz03 hozzászólására (») Júl 28, 2006 /
 
Hi!
Nekem is simom van, és nekem meg pont az a probléma, hogy minden megvan a fesszab kivételével :S
Ezen mit hova kell kötni?
Hűteni kell rajt valamit?
Hozzáértők:
Nem jobb az, amit asszem én indítottam témát, hogy fesszab kapcsiüzemű táppal, ott van egy kapcsi, na az
Az esetleg nem jobb, mert azon csak annyi hogy párhuzamosan rá a greatz-re és kész???
Már vagy 4-5 éve nincs benn, és így nem is műxik semmi, mert a tültést kikötöttem, mert gyilkolta a reléket+izzókat
Amúgy alapjáraton érdemes elgondolkodni, mert a régi simokon, ha nyomtad a dudát és rárugtál, már attól is szólt, még ha be sem indult...
(#) Krisz03 válasza KeserűCukor hozzászólására (») Júl 29, 2006 /
 
Hát akkor csak a LED-es megoldás jöhet szóba, de akkor is figyelembe kell venni, hogy alapjáraton nagyon alacsony a fesz, fodulaton pedig terhelés hiányában nagyon magas...

A feszszab meg szerintem egyértelmű. Bemenet, kimenet, test. Az "A", "K", "G" meg a tirisztor (azért nem rajzoltam bele, mert ennek amúgy is hűtőbordán a helye, és nem a panelon).
Na meg aztán földfüggetlen tekercs kell, arra megy a graetz értelemszerűen. Graetz és a feszszab testje egy testpontra a mocin, bemenetre a graetz +-ja, kimenet meg az akksira. Értemes még a körbe egy biztit is rakni.

Na de, hogy visszakanyarodjak a témához, nézzetek szét a Lomex árlistáján. Ott vannak szép nagy fényerejű TOP POWER SMD LED-ek. Drága, hűteni is kell, de állítólag elég nagy fénye van. A Simson fórumán kellene Gylab-ot keresned; neki asszem hátsó világításnak van rakva egy ilyen, és világít elég szépen (tapasztaltam).
(#) Tüttyös válasza peter007 hozzászólására (») Júl 29, 2006 /
 
Hali!
Kössz h ennyien írtatok.
1: Én is akksira gondolok de ha nem muszály nem válok meg 10 rugótól (asszem ennyi egy normális akksi) egy index miatt:no:
2: A kondis dolog is eszembe jutott de az túl komplikált sztem.
3: meg kell néznem mekkora feszt termel a motor az akksitöltő csatlakozásnál és csak utána esek kétségbe., lehet h alapjáraton is termel pl:3 voltot és akkor 3V-ról mehet az egész, merthogy lefele egyszerűbb szabályozni mint fölfele:yes:
Majd még a részleteknek utánanézek de a fő szó a multiméteré lesz. Tudom ciki h nem tom hány Voltos a gép de most lett meg és az s51e-ről nem találtam fesz táblázatot
(#) Tüttyös válasza Tüttyös hozzászólására (») Júl 29, 2006 /
 
Jah és kössz Petya h tartottad a frontot amíg megjöttem
(#) Krisz03 válasza Tüttyös hozzászólására (») Júl 29, 2006 /
 
Már megbocsáss, de egy savas ólomakksi, ami jó a Simsonba, belekerül vagy 3000Ft-ba, szóval közelében sincs a 10e-hez... 10e egy motorba való zselés akksi, de nem egy savas ólóm.
A legegyszerűbben, és legpontosabban úgy tudod megállapítani, hogy hány voltos a rendszer, hogy megnézed, milyen izzók vannak benne (feltéve, hogy nem lett olyan kókányolás elkövetve, hogy fele rendszer 6, fele meg 12V-os tekercsekből áll /gondolok ítt a világítás és a töltés tekercsére; gyújtás full független ezektől/).
(#) mex válasza Tüttyös hozzászólására (») Júl 29, 2006 /
 
Az S51 E rajz szerint 6V-os. Ha kell a rajz privibe küldöm. Az akksi kondival való helyettesitése életképes,olcsó megoldás .Föntebb irtam,gyári modelleken is alkalmazzák. Töltésére minden további nélkül alkalmas a krisz által beküldött rajz.
(#) Tüttyös válasza Krisz03 hozzászólására (») Júl 29, 2006 /
 
Oooh, kössz h rendezted az akksi-árakat mert így már egészen más a helyzet . Akkor csak arra lennék kíváncsi h az akksi mindig stabil feszt ad, mert már hallottam olyat h valami probléma volt(de igazán nem akarok kukacoskodni)
Mex, tőled azt a rajzod nagy örömmel fogadnám.
Kössz mindenkinek!
(#) Krisz03 válasza Tüttyös hozzászólására (») Júl 29, 2006 /
 
Ha mondjuk azt a feszszabot használod, amiről raktam fel egy rajzot (de az egyik 6.8V-os zener diódát kihagyod, ha 6V-os a rendszered), persze a bemenetére graetz hidat kapcsolva, és földfüggetlen tekercset alkalmazva, és még a lendkereked sem vesztette el a mágnesezettségét, akkor tökéletes lesz a töltés.
Az akksi nem fog annyira stabil feszt adni, mert az indexeléssel merül, amikor töltődik akkor meg nagyobb fesz van rajta. De akkor ha jól gondolom, izzókat szeretnél használni, és nem LED-et... De ha annyira ragaszkodsz a LED-ekhez (valami jó nagy fényerejűhöz, mondjuk a Lomextől), akkor így már nyugodtan használhatsz egy 7805-öt, és (ha az akksival minden rendben van) akkor lesz stabil 5V-od, amiről ellenállással sorbakapcsolva már mehet az index.
Ja, LED-es indexhez nem jó a gyári hőrelés index villogtató. Édemes a Szocimotoroson fellelhetőt megépíteni (nekem az tökéletesen szuperál, de nekem izzóim vannak).
Milyen problémára gondoltál?

Jav: A Simson fórumán beszélhetsz Gylab-al; neki sok tapasztalata van nagy fényerejű LED-ek terén, használ is hátsó világításhoz ilyet.
(#) Tüttyös válasza Krisz03 hozzászólására (») Júl 29, 2006 /
 
Index "relé" kapcsolásom van (555-ös) meg fesz stabilizáló kapcsom is(IC-s). Akkor rakok egy graetz hídat az akksi elé meg egy fesszabot is(de nem kell 6V-nál kicsit nagyobb mert az elemtöltők is kicsit nagyobb fesszel töltenek, de ez nem fontos) meg 1 szabályzót az index elé igaz? Kezd alakot ölteni. És LEDben gondolkodok mert narancsaárga indexbúrát még nem találtam de ilyen ledet már igen.
Kösz, de még biztos lesznek kérdéseim!
(#) Krisz03 válasza Tüttyös hozzászólására (») Júl 29, 2006 /
 

Először is a naracs LED, a narancs (borostyánsárga) búra mögött pirosnak fog hatni (én így tapasztaltam). A másik meg, hogy a narancs indexbúra alap, olyannyira, hogy a gyárban is azzal szerelték, és bármely Simsonnal foglalkozó motorosboltban megtalálható.

Na akkor haladjunk lentről felfelé: Kell egy olyan töltőtekercs, ami földfüggetlen, azaz mind a két széle ki van vezetve. Ezekre rakod a graetz hidat egy biztosítékon keresztül, graetz negatívja megy a testre, pozitívja a feszszab bemenetére (el ne felejtsd kiszedni az egyik 6.8V-os zenert a kapcsolásból, ha 6V-os a rendszered). A feszszabot is testeled, kimenetét az akksira kötöd. A feszszab tirisztorját hűtőbordára szereled.
Ha minden rendben van, akkor az akksiban menet közben 6.5-7, de maximum 7.2V van/lehet (feltéve, hogy 6V-os a rendszered; ha 12V-os, akkor ezeknek a duplája, de akkor a feszszabot is úgy kell hagyni, ahogy feltettem ide).
Erre már jöhet akkor a 7805, amivel stabil 5V-od lesz. Erről kap áramot a villogó áramkör (555, bár jobb lenne a Szocimotoros, de Te tudod), arra pedig ellenállásokkal a LED-ek.

Javítottam a hozzászólást!
(#) Tüttyös válasza Krisz03 hozzászólására (») Júl 29, 2006 /
 
Akkor sárga vagy fehér LED legyen? Majd kipróbálom...
A fesszabályzót kicsit egyszerűbbnek gondoltam. A tekercs sztem jó. A szocimotoros indexen meg nemigazán értem mi micsoda rajta, és sztem azt izzóra tervezték. Ha az 555-ös mégse működne, akkor majd megpróbálom. Így gondolom én, de lehet hogy magam alatt vágom a fát
(#) Krisz03 válasza Tüttyös hozzászólására (») Júl 29, 2006 /
 
Hát igen, sárga, de talán inkább a fehér. Bár ha narancs LED-eket szeretnél mindenáron, akkor lehet valahol szerezni átlátszó ("fehér") búrát is (pl. Simson oldalon az adok-veszek rész).
Végülis ez a stab IC-s megoldás is jó, de ez elé is kell graetz, mert gondolom ezt közvetlen a tekercsre szeretnéd.
Vagy mi van? Most már én kezdek teljesen belekeveredni az egészbe. Én is ugyanezt a 7805-ös stabot mondtam, az akksi utánra az indexvillogtató és a LED-ek áramellátásához. Most akkor akarsz akksit vagy nem. Mert ha igen, akkor mindenféleképpen kell egy feszültségszabályzó, ami megakadályozza, hogy túltöltődjön az akksi (pl, amit feltettem). Ha meg nem szeretnél akksit, akkor meg valami más megoldás kell, mert alapjáraton nem lesz 5V, ami ellátná a stabIC-t. Akkor oda már feszkétszerező kellene.
A Szocimotoroson található kapcsolásnak meg az az előnye, hogy bármekkora terhelésnél (izzó vagy LED) ugyanakkora a villogás sebessége. Nem úgy, mint a gyári indexrelénél (ha kisebb teljesítményű izzót tettél az indexbe, akkor az gyorsabban villogott).
(#) mex válasza Tüttyös hozzászólására (») Júl 29, 2006 /
 
A gyári töltőtekercs kezdete testelve van ha nem akarod átalakitan, akkor a fesszabályzó bemenetére egy sima diódát kell kötni pl:6A8 úgy,hogy a katódja menjen a tirisztor anódjára. Igy a töltésed egyutas lessz,de ez nem baj.
(#) Tüttyös válasza mex hozzászólására (») Júl 30, 2006 /
 
Nincs vagy mi, jól gondoltad, és akkor megcsinálom a Szoci motorosat, és használom a fejem. Viszont az akksi elé miért szabályozó és miért nem stabilizáló kell? Egyáltalán kell vmi az akksi elé, tudtommal gyárilag sincs.

mex: ha lehet akkor inkább az ic-s változatot építeném meg (de mondjuk az ic is három lábú). Az egyutas töltéssel nincs semmi gond?
(#) Tüttyös válasza Tüttyös hozzászólására (») Júl 30, 2006 /
 
Most látom, a szocis index az 12V-os
(#) szabi83 válasza Tüttyös hozzászólására (») Júl 30, 2006 /
 
a feszszabályozó azért kell, mert alapjáraton van mondjuk 40v feszkód, de 5-6 ezres fordulatnál már lehet 1kv is... ezért kell ezt szabályozi állandó feszkóra

üdv
(#) Tüttyös válasza szabi83 hozzászólására (») Júl 30, 2006 /
 
Ok köszi!
Szabályozó áramkört is találtam már: 2-30V-ig szabályoz. Az jó?
(#) Krisz03 válasza Tüttyös hozzászólására (») Júl 30, 2006 / 4
 
Mondom, hogy az akksi védelme érdekében feszültségszabályzó gyanánt a legjobb megoldás az, amit feltettem (a BT151-es tirisztorral).
Meg ha gondolod, akkor csinálsz egy stabilizáló áramkört 78xx-el, és akkor nem lesz gond a LED-ek áramellátásával.

Szabi83: Azért ilyen durva feszültségértékek Simsonban nincsenek.

A legjobb lenne kipróbálni, hogy LED-ekkel beterhelni a tekercset (persze elé graetz, stabIC, stb), majd mérni. Alapjáraton van-e elég fesz, fordulaton nem-e túl sok van már (melegszik-e a stabIC)...
Mert végülis lehet, hogy nem is kellene akksi...
De gyanítom, hogy nem lesz elég fesz alapjáraton... Mondom mérni kell; gyakorlati tapasztalataim nincsenek, mert én mindig is használtam akksit, és ilyen dolgokkal nem foglalkoztam, mert inkább arra figyelek, hogy megbízható, és LÁTHATÓ legyen az indexem...
(#) Tüttyös válasza Krisz03 hozzászólására (») Júl 30, 2006 /
 
Jó, oké nem keverek többet, megcsinálom a tiédet, rakok be akksit, onnantól kezdve már ELVILEG menni fog. Néztem az akksi töltőjét(gyári rajz) ahol a -ra ment a föld, a +ra pedig a pozítív, de úgy, hogy a biztosíték előtt a +ésa TEST találkozik. Lehetséges ez vagy valamit félrenéztem. itt a rajz.
Kössz h rátereltél a helyes útra!
ma még leszek de utána lehet hogy csak pár nap múlva tudok válaszolni az esetleges hozzászólásokra.
Üdv mindenkinek!
(#) mex válasza Tüttyös hozzászólására (») Júl 30, 2006 /
 
Nem tudom melyik ledes indexkapcsolást akarod megcsinálni,de a ledeket lejobb valami egyszerű áramgenerátorról táplálni.
Következő: »»   1 / 2
Bejelentkezés

Belépés

Hirdetés
XDT.hu
Az oldalon sütiket használunk a helyes működéshez. Bővebb információt az adatvédelmi szabályzatban olvashatsz. Megértettem