Fórum témák
» Több friss téma |
Fórum » TDA7250 Végerősítő
Sztem édes mind1 , hogy hídba kötöd vagy sztereóban hajtod (éppen ez a lényege a tda7294-nek nem kell hozzá nyákot tervezgetni , mert jó ha van a penaelen összesen 10 alkatrész
nameg próbanykkal együtt egy kezdő is megépítheti szóól és nem is rossz [asszonyom méyládáját is ilyen hajtja bár igaz nem 250 watt de egy somogyis 25 centist azért megtud hajtani em is olyan kicsit viszont ha a hagzássra megyünk rá akkor építsétek meg a 8 tranzisztoros változatot oldalanként 2 pr tranyóval szebb hangja van mint a natúr változatnak bár csak 60 watt sinus 4 ohm de megéri Tranyó elszálás után összes kondi csere vagy mérd ki ha sikerül Náálam is volt ilyen: tranyók zárlat új tranyók és torzan szólt :S összes elkó és fóliakondi kerámiakondi csere és láss csoda megy szépen. Na ok 600 ft volt a kondicsere de megérte ![]() Ma nekem már jócskán nem a mute funkció adta fel a leckét szimetrikus tépágak tökéletesen szimetrikusak század voltra dc-ben a panelen viszont már korántsem :S más más dc értékeket muttat tranyópáronként naaa ez sux rendesen erre valakinek ötlete van?Jelenség hogy a porcelánellenállások (5W) melegednek ha a végtranyók bevannak kötve. (ismét regényt írtam megoldókulcs nincsen aki rejtvényfejtésben jó annak menni fog )
Üdv mindenkinek!
Köbzolié a pont, betettem 150pF helyett 1nF-t és most jó. Bár azt még mindig nem értem, hogy a végfok másik fele akkor miért hajlandó működni 150pF-al? Köszi köbzoli!
sziasztok!
van e már valakinek a tda7250es kapcsihoz nyákrajza? vannak alkatrészeim és megépiteném pihenés képpen,, köszi előre is
Üdv, igen van.
Délutánra felteszem mert azt hiszem 1-2 átkötés még hiányzik. Amúgy hangfalvédővel 1be van építve. Tehát nagyon kis kompakt.
köszönöm szépen előre is és várom
további szép napot
Hali
Panelterv + 1-2 kép hogy tudjad kb. mi hova megy. A hangszóróvédelem egy Reflex-RX500 nevezetű végfok védelme. Íme:
nagyon szép darab :yes: le a kalappal és köszönöm az információt
Sziasztok valaki segítene fel tenne nekem ide fórumba fóliarajzot beültetési rajzot és alkatrész szedetett?nagy szükségem lenne rá!!!!elöre is köszönöm
Üdv mindenkinek, itt egy javított verzió a nyáktervről a fenti nyákterv helyett. Abban 1-2 átkötés nincsen benne, és nincsenek az alkatrészek kommentezve.
Szia!
Feltehetted volna még jpg-be, vagy pdf-be is! :yes:
Sziasztok.
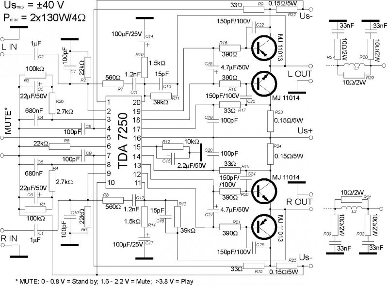
Épp most készülök megépíteni ezt az erősítőt, de lenne egy kérdésem. Az ic datasheet-jében a 6. és a 9. oldalon is van egy-egy kapcsolási rajz. Gondolom a 9. oldalon lévő valamiért jobb, miért? Szebb a hangja? Érdemes azt építeni?
Akkor hangzásban semmi különbség nincs köztük?
A tip-es lehet azért nem lesz nekem jó, mivel 4 és 8 Ohm-os hangfalak is lesznek rajta. És a táblázatban, csak a 8 Ohm-os részhez voltak a tip-esek írva. Egyébként egy 5.1 vagy 6.1-es cuccban lesz, és nem szívesen építenék/élesztenék 6 tranyós erősítőt. Ezt könnyebb éleszteni.
Szia!
A 9. oldalon Sziklai vége van az erősítőnek, audiofil körökben kedvelik, de hogy itt mennyit változik tőle az erősítő hangja, azt nem tudom!
Szia
Ehhez az erősítőhöz a végtranyók elé mekkora teljesítményű ellenállás kell?
Szia!
5W-s
Köszi.
És a standby lábát hova kössem hogy állandóan szóljon? Vagy hogy működik ez?
Valaki tudja a választ a kérdésemre?
Az IC(TDA7250) 5-ös lábát hova kössem és mennyi feszültséget kössek rá hogy állandóan szóljon? Ha nem kötöm sehová akkor mi történik?
Hagyjad szabadon és akkor szólni fog!
A - Ut hez képest az 5 ös láb feszöltsége:
0-0,8V -> stand by 1,6-2,2V -> mute 3,8-12V ->play csá lógni hagyni nem a legjobb, nagy impedanciájú bemenet! ...
Köszönöm mindkettőtök válaszát.
hello valakinek nincson olyan rajza tda7250 el ahol bdx33/34 es tranzisztor párral van 2x50W?
elöre is köszi
Cső!
Nem kell ahhoz külön rajz, egyszerűen a végtranyók helyére beteszed a BDX23/34-et. Amúgy 2x50W kicsit sok. Szerintem 35-40W a max ezekkel a tarnyókkal. Ha nagyobb teljesítményt akarsz használj TIP142/147 et
Sziasztok! Megépítettem ezt a kapcsolást és azt szeretném kérdezni hogy van egy +-48V-os trafóf és ha arról használnám akkor kibírná e a kapcsolás?Még eddig nem mertem kipróbálni mert félek hogy elfüstöl az egész más trafóm meg nincs.
A másik kérdésem meg az lenne hogy 2 helyen jelölve van a -Us most akkor oda mind2 helyre kössem be a táp minuszát vagy az hogy lenne?Bocs ha nagy hülyeséget kérdeztem még tanulok
Az ic tuti nem birna ki mert adatlap szerint +/- 45 voltig. Igen ahol -Us van a kapcsrajzon oda be kell kotni a tap minuszat
nekem ez van megépítve és jól működik. 2x+/-23V-ot kap 4A-ral. legelőször 2x+/-30V volt de máig ismeretlen hiba miatt 3-szor szállt el az ic a végfokokkal együtt. 2x70w-os 4Ohmos dobozok mennek róla és probléma nélkül elég volt valamikor 7 éve amikor tinidiszkókat csináltunk vele 20x30méteres teremben. persze sokat számít milyen doboz van rá kötve.
Köszönöm a válaszokat, még annyi kérdésem lenne hogy valahogy nem lehetne megoldani hogy a +\- 48V helyett olyan 43 voltot adjon le mert a trafóból nem lehet letekerni mert össze van hegesztve. Nincs valami megoldás erre?
|
Bejelentkezés
Hirdetés |




nameg próbanykkal együtt egy kezdő is megépítheti szóól és nem is rossz [asszonyom méyládáját is ilyen hajtja bár igaz nem 250 watt de egy somogyis 25 centist azért megtud hajtani em is olyan kicsit
viszont ha a hagzássra megyünk rá akkor építsétek meg a 8 tranzisztoros változatot oldalanként 2 pr tranyóval szebb hangja van mint a natúr változatnak bár csak 60 watt sinus 4 ohm
de megéri
)










