Fórum témák
» Több friss téma |
Fórum » Biciklilámpa / bringalámpa
Kíváncsi leszek, mire jutsz a végén, ígéretesek az eddigi eredmények.
Azért ennek a rendes fokuszálása még kérdéses lehet. Az én messzire világító LED lámpáimban nem 10 mm-es chippek vannak.
Néhány műszaki infó a generátoromról és mintának másoknak a méretezésekhez:
SHIMANO DH-3D37 - 2024-es, olcsó alap ferritmágneses, tárcsafékes agygenerátor, 6VAC/3W - Mért belső ellenállás: 3,2 ohm - Mért induktivitás: 30,7mH - Frekvenciája: 5km/h - 8Hz, 15km/h - 24Hz, ez ugye lineáris Végeztem néhány mérést amiknek lehet egy kis szórása, mert a kormányra volt szigszalagozva a műszer és a km órához néztem a sebességet. Úgy tűnik, hogy ebben még sincs belső zener. Ebből kifolyólag a feszkétszerezős kapcsolás akkor életképes, ha van egy biztonsági határoló úgy 10V-nál, vagy sokkal nagyobb bemeneti feszültségre van tervezve az áramkör. A Shimano árul a hátsó lámpákhoz egy kész hűtőbordás söntmodult, ezt még nem mértem hol lép működésbe. Egy ilyet csak terhelt állapotban lenne értelme a generátorral párhuzamosan kötni, mert akkor nem szól bele a működésbe és ha elszakad valami, akkor védi meg a többi cuccot. Üresjárásban meg csak visszafogná a bringát, vagyis a rendszer kapcsolójának egyből a generátorbetápot kell kapcsolnia. Üresjárásban 50-60km/h végsebességnél elérhet közel 60VAC-t is. Méretezéshez kb. max fesz = max tervezett km/h. A generátor induktív reaktanciájának kompenzáláshoz: 5km/h - 8Hz: 12900uF 10km/h - 16Hz: 3200uF 15km/h - 24Hz: 1430uF 20km/h - 32Hz: 800uF Az átlagos sebességtartományom: 15-20km/h. A kapacitív reaktancia a frekvenciával csökken, tehát érdemesebb az alacsonyabb sebességre, vagyis kb 15km/h-ra méretezni, ez 1430µF-os soros kondenzátort jelent. Sorosan kötöttem kettő 3300µF/35V-os elkót védődiódákkal és a második táblázatot kaptam. Bár ebben az esetben az áramkör a kapacitást ugyanúgy 3300µF-nak látja, vagyis a kompenzálás inkább 10km/h-hoz esett. A táblázatban ott látható a legnagyobb javulás. Szemmel láthatóan összességében is nőtt a kapocsfeszültség, a kimeneti áram és ezzel a leadott teljesítmény is, tehát minden tartományban előnyös a soros kondenzátor. Hogy ténylegesen ebből hány wattot hasznosít a lámpa azt nem tudom, mert most nem csináltam átkapcsolós tesztet, hogy egy pillanat alatt látszódjon a fényerőkülönbség. De valahol ott van a rendszerben a teljesítmény.
Az üresjárati azt mutatja, hogy ebben nincs zéner, vagy megszakadt.
Jó sokat mértél, de a különbség, ha jól látom 0,2VA, szerintem ez a vonal nem annyira éri meg. A hozzászólás módosítva: Jan 12, 2025
Csak a feszültséget akartam megmérni egy DCDC konverterhez, aztán gondoltam egyet hogy a lámpák áramát is megmérem. Ohmos műterhelést kellett volna használnom, mert most ez nem mond szinte semmit. Talán annyit, hogy a lámpák le akarják adni a teljesítményt és a tápforrás van lekorlátozva, bár érdekes hogy hova megy a 4VA, amikor az első névlegesen 1,8W, a hátsó meg pár száz mW. Hatásfok, teljesítménytényező... De az is lehet, hogy a belső zenerek is működnek és csak elfűtik részben a teljesítményt, mivel az egyikben az egyenirányítás után 10V-os elko van, azaz AC-ből max 6,4V-ot viselhet el a bemenete és kb. pont ennyire kúszik fel maximum a terhelt generátorfeszültség is. Lehet, hogy nem a terhelés miatt esik le, hanem a lámpákba épített zener/varisztor miatt.
De sokat ér a kompenzáció, elsősorban néhány km/h-ás tartományban amire hangolva van. Nem lenne hülyeség egy frekvenciafüggő kapcsolóval, vagy feszültségre történő átkapcsolással két kondenzátort variálni. Úgy látszik, hogy a lámpa felvenné a teljesítményt és 10km/h-nál a soros kondenzátor a 2,22VA-ből csinált 3VA-t neki. Mondtam, hogy egy lényegesen kisebb kondenzátorral is szembetűnő volt a fényerő növekmény. Mivel USB töltést is akarok, ezért egyébként is kell egy különálló kötődoboz a bringán, amiben ezek a kondik is elférnek. A lámpákba épített dinamós elektronika meg változatlanul maradhat. A bringázás 10km/h-nál kezdődik és kb 20-22km/h az állandó teteje, erre kellene a másik kondenzátorérték. Így is hozott ott is +0,4VA-t, de szerintem hoz az még többet is mert így is 2400µF a különbség. Az viszont látszik, hogy 4VA-nál többet nemigen lehet kiszedni belőle. Ennek alumínium tekercselése van, lehet hogy egy minőségibb (min. 50-60 ezer forint) neodímium mágnessel, réztekerccsel a névlegesnél lényegesen többet tudna főleg kompenzációval, mondjuk egy teljesítménykétszerezést. A hozzászólás módosítva: Jan 12, 2025
Lámpa csiptuning
Gyári lámpa: Bikefun JY-7070, 70lux, 1,8W ráírva Csengőtrafóval meghajtva, Ube=4,47Vac, Ibe=168mA, S=0,75VA LED működés közben: Uled=2,69V, Iled=137mA, Pled=0,37W Új LED-chip: Luxeon HL2X 5700K 168lm/W 2W L1HX-5770200000000 Egy kis műanyagcsiszolással belement hűtőcsillaggal együtt. Növekedett a fényerő, de nehéz megítélni, még képek összehasonlításával sem olyan egyszerű. Az 5700K nem túl hideg, a gyári még hidegebb, ez egy jó optimum a jobb észlelési képességhez és kellemesebb érzetet ad. Az elektronika gyári, mert nem tudtam szétszedni a lámpát. Tovább lehetne növelni a fényerőt, ha egyszer kiszedném és felpiszkálnám az áramkorlátot. Ennek a LED-nek a paraméterei 700mA-re vannak megadva, vagyis 2W-os, de jó hűtéssel el lehet menni 2A-ig is. Akár áramkorlát nélküli direkt meghajtást is kaphatna a generátorról. Wattos terheléssel simán kijön több a dinamóból, minden csak a meghajtó elektronikán múlik.
Na ezért nem biztos, hogy érdemes gyári lámpával vesződni. A benne levő elektronika csak elvenni tud a generátor rendelkezésre álló teljesítményéből - hozzátenni nyilván nem. Az egyetlen amivel trükközni lehet, az az egyenirányítás módja, és több led esetén a rendelkezésre álló feszültséghez megfelelően illeszkedő led elrendezés.
A fény pedig általában akkor lesz optimális, ill. jó hatásfokkal az útra vetítve, ha az adott LED-hez való (hozzá illeszkedő) optikát használjuk. Akkor pedig mi marad a gyári lámpából? Egy műanyag ház... A lednek, a képen látható aluminium darabka tizedwattokra elegendő hűtést ad, de felette rendes hűtés kell (már persze csak akkor, ha hosszú élettartamot is szeretnél). Innen kezdve pedig a műanyag ház is kiesik, mert bármilyen fémház sokkal jobb hővezető... A cikkem nagyon régi, azóta sokat fejlődtek a ledek, és az optikák is, de az elektronikai elvek nem változtak... mondjuk ha tényleg aluminiummal van tekercselve a generátor (mitha korábban írtad volna), akkor én tutira áttekercselném rézzel. Tök egyszerű a tekercs felépítése, simán megoldható házilag az áttekerés, de azt a pár menetet egy tekercseleléssel foglakozó szakember is feltekerné elfogadható áron. Ettől javulna a hatásfok, azaz ugyanannyi mechanikai energiából több jutna a led(ek)nek... Ha pedig maximalista lennék, akkor nem 6V-ra tekerném meg a generátort hanem mondjuk pl. 12V-ra...(vékonyabb huzal, több menet) ettől a generátor hatásfoka és az egyenirányítás hatásfoka is egyszerre javulna. Persze akkor 4 vagy 8 chipes LED kell, vagy több darab LED.... Persze ezt csak "gondolatébresztőnek" szántam, hogy milyen irányba menve lenne érdemes tovább kísérletezni...
Ez mind igaz. Egyelőre a generátorhoz nem akarok hozzányúlni, még úgy sem hogy valóban alumíniummal van tekercselve, legalábbis a gyártó szerint. A legrosszabb esetben az egész állórész műgyantába van öntve, szétszedhetetlen. Robbantott ábra alapján az enyémben valami ilyesmi van mint a képen, valószínűleg a tekercs nincs kiöntve semmivel, de ami látszik a tengely felől az lehet hogy nem anya, hanem préselve ül fel.
Ha megcsinálnám, akkor is marad a nagyobb ragadás/mechanikai veszteség és a ferritmágnes. Talán érdemesebb venni egy komolyabbat 40-50 ezer körül, de ennyit egyelőre nem ér, hogy új dinamót is vegyek. Most van pár ledem kísérletezéshez, de nem tudom mibe építsem bele, mindegyikhez venni kellene legalább 4-5 ezerért egy aluházas akkus lámpát és azt átépíteni... vagy egy alulapra rátenni, ahogy te csináltad, csakhogy legfőképp lencsét és rakétahajtómű alakú tükröket lehet kapni, ami vakítani fog. Próbapanelen össze akarom dobni a félszinkron-egyenirányító hidat, amit terveztél és arról meghajtani a kapcsolóüzemű dolgokat. Egy gyári ebike lámpát mindenképpen kipróbálnék, ha egy széles bemeneti feszültségűt sikerül beszereznem (6-48V), akkor elég lehet előtte az egyenirányítás és egy túlfeszvédelem.
Nem tudom, hogy ez most az kísérletezés/építés öröme, vagy jó lámpát szeretnél.
A nyári kánikulákban alkonyatkor indulok biciklizni és 10-11 tájékán érek haza (tanyára, koromsötétben). Az agydinamós lámpámmal látok, de inkább csak tapogatok. A másik biciklimre (ami nem agydinamós) vettem 280 Lumen-est. Ez mindent (is) bevilágít a másikhoz képest. Fél gázon használom, így kibír 4 órát egy töltéssel és még mindig kétszer akkora területet világít be, mint az agydinamós. Most rendeltem brahiból - két apró célszerszám mellé, hogy meglegyen az 5 ezer forintos minimum - ezt az állítólag 1000 lumenest. Ha megérkezik és érdekel, beszámolok a fényerejéről. Élesben majd a tavasszal fogom tesztelni. Tartalékként elfér a kormányon ez is, ha a másik valami oknál fogva mégis lemerülne. Erről a sok LED-esről azt írják az értékelésekben, hogy az éjszakát nappallá varázsolja... olyan, mintha egy autó fényszóróját kapcsolná be az ember. Kb. 5000 lument tud. Nekem ekkora fényre nincs szükségem (de lehet venni fogok egyet a bunkó autósok miatt, akik szándékosan vakítják el a bicikliseket). Nem akarok beleszólni a nagyok dolgába, csak próbálom felhívni a figyelmet, hogy ma már Dunát lehet rekeszteni rendkívül olcsó, de hatalmas fényerejű lámpákkal. Nem kell Fenix-et venni 50 ezerért. Én biztos nem görcsölnék vele házilag.
Hobbiból is lehet építeni, de.... számoljunk kicsit utána. A kerékpár generátora névlegesen 3W-os (de általában jóval több is kivehető belőle, agygenerátorból 6W is simán kijön kicsit nagyobb sebességnél) A mai ledek hatásfoka simán megvan 160lm/W, de akár jobbat is lehet találni.
3W * 160lm/W = 480lm Kb. ennyi kihozható egy generátoros lámpából, de akár több is - ha 6V-nál kicsit nagyobb feszültséggel, ill. nagyobb teljesítménnyel járatjuk a generátort.
Ehhez tényleg az építés öröme az alapvető feltétel. Én már annyi mindent építettem életemben, hogy semmi humorom nem lenne ezzel is bajlódni. 2200 forint nem pénz, inkább megveszem készen.
Az agydinamóban (ami valóban generátor) azt nem csípem, hogy kis sebességnél villog. Jó, tudom, háttérkondi...
Jó lámpát is szeretnék, meg kísérletezni is és nem akkusat, az van. Láttam ezt a pár dinamós lámpát és most már érdekel, hogy relatíve alacsony költséggel mit lehet kihozni a gyári dinamóból, ebből a pár wattból amivel látni is lehet.
"Az agydinamós lámpámmal látok, de inkább csak tapogatok." Akkor neked is ugyanez a problémád. Ha még izzószálas lámpákat használsz, akkor felejtsd el. Hátulra háromezerért olyan ledest kapsz ami féklámpa funkciót is tud, előre meg a legkisebb költségért ajánlom a Bikefun JY-7070 lámpát. Ez már 4,2-5 ezer forinttól kapható és ennyiért tényleg nagy fényereje van, 70lux, 3m széles utat bevilágít. A lámpa amit betettél szerintem vakít. Nincs vízszintesen korlátozva a fényterjedés, ezért 3-400 lumen felett ez már problémás. Ha egyedül bringázol akkor nem probléma, de nekem kimondottan olyan kell ami nagy fényerő mellett sem vakít. Mivel árban nem sok és az emagon is szembe jött már, lehet hogy veszek egyet, hogy kiszedjem belőle az akkut és az elektronikát és a beépített ledeket a dinamóról hajtsam meg, a két soros led pont jó lenne erre. Bár a paraméterei erősen kérdésesek, máshol 800 lumen, a ledek tényleges típusát meg nem tudni, egy fajtán belül pedig nagyban eltérhet a hatékonyság és 100lm/W és 170lm/W között igen nagy a különbség papíron.
Elfelejtjük, hogy az első bringalámpa nemcsak egyféle lehet:
Természetesen LED-es lámpáim vannak. A "bótbajárós" biciklim világításával nincs is gond, azt még a jó öreg DH-C3000-es aggyal szerelték, de ami KTM-en van (HB-NX21) az gyalázatos... ebből kispórolták a harmada tekercset. A régi agy 8km/h fölött nem stroboszkópozik, az újabb fejlesztés 12km/h fölött és a fényereje sincs akkora, pedig mindkettő 6V/2.4W (papíron). De az agydinamókkal már nem lesz gondom, mert vettem új biciklizős biciklit (Merida Crosway XT Edition) erre kell az akkus lámpa. A téli biciklimre meg nem kell világítás, azzal úgy is csak nappal megyek.
Az az 5000 lumenes már nem vakít, az EU szabványnak megfelelő (állítólag).
Beszereltem egy másik Luxeon ledet (L1HX-5770200000000) egy másik lencsés lámpámba és összehasonlítottam az előző tuninglámpával. Ezek a kicsi ledek ideálisabbak, mint a nagyobb feszültségű, 8-9mm átmérőjű LED, főleg a nem tükrös lámpákhoz. Egyenletesebb a fény terítése és a kis chipek sem látszanak. Egyenirányítás után közvetlenül rákötöttem a generátorra, ha nem alakul ki 6-700mA-nál több akkor bőven elfut így is, a generátor maga lesz az áramkorlát. Bár ideálisabb lenne egy buck konverterrel meghajtani, vagy legalább kettő ledet sorba kötni, mert így erősen levágja a generátor feszültségét is (kb. 3V LED + 2x0,5V Graetz), ami felesleges terhelés ill. alacsonyabb hatásfok. Az az előnye, hogy már a sétánál 3-5km/h is villódzik, ami tetszik (epilepsziásoknak kizáró ok) és előnyös az észrevehetőség miatt, meg legalább az utat is látni, szemben a másik lámpával aminek a fénye 5-7km/h-nál jön meg.
Na meg így nem tudok statikus tesztet csinálni, mivel nincs villanymotorral hajtott generátorom a valós karakterisztikájú áramforrás szimulálásához. A különböző meghajtások ellenére az össz lumen kb. ugyan annyi a két lámpánál. A tükrösnek kevésbé szélesebb a megvilágított területe, de ott nagyobb fényerő koncentrálódik a középső sávban, a környezetet meg inkább a központi területről szóródó fény világítja meg. A lencsés lámpa egyenletesebben terít nagyobb területen, messzebbre állítva ezért oldalra is jobban világít. Az úton is 1-2m-el szélesebb területet fed le. Amúgy a teljes sötétségben mindegyik bőven jól világít.
Stop soros reaktancia! Próbáld ki a soros kompenzálást, hogy mennyit javít a dolgon. Kettő 1000-3300µF körüli kondenzátor sorba kötve és kettő 40-60V-os Schottky ami éppen kéznél volt. Bár a diódák nem olyan kritikusak, az elko elvileg 1V fordított polaritást még gond nélkül elvisel.
Nem tudom miért volt jó még kisebb teljesítményű dinamók gyártása... Ezért a lámpákat is kisebb teljesítményre gyártják, hogy ebbe is beleférjen 1,8W+0,6W névlegesen 2,4W. Idézet: „Na meg így nem tudok statikus tesztet csinálni, mivel nincs villanymotorral hajtott generátorom a valós karakterisztikájú áramforrás szimulálásához.” Sok-sok éve amikor még az izzószálról váltottunk LEDre sokat méricskéltam az agydinamós "rendszeren" ... Bicaj szerelőállványon, a segédem (akkoriban a lányom) modellautó segítségével pörgette a kereket
Én egy elektronikus generátoron gondolkodtam, aminek állítható a sebessége...
Sajnos nincs időm ilyenekre. Egy félhidas szinuszgenerátor kellene, állítható frekvenciával. A kimeneti feszültséget pedig a DC tápfeszültséggel lehetne beállítani. Ehhez lehetne még induktivitást és ellenállás kötni a generátor fizikai jellemzői miatt... Lehet, hogy egyszerűbb egy generátort meghajtani szíjjal és egy DC kismotorral, PWM-es fordulatszabályzóval.
Idézet: Ráadásul ez utóbbi sokkal jobban hasonlítana a valós felhasználási körülményekre. „Lehet, hogy egyszerűbb egy generátort meghajtani szíjjal és egy DC kismotorral, PWM-es fordulatszabályzóval.”
Nincs valamilyen ötleted teljesítményillesztésre? Szerintem egy olyan elektronika kellene, mint a napelemeknél, ami megkeresi a maximális teljesítményű munkapontot.
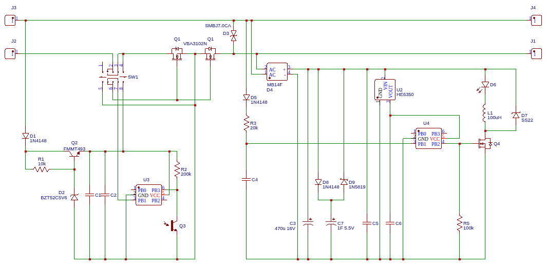
Megépítettem a mellékelt félszinkron egyenirányítód, egy fetes védelemmel. Gondoltam a lámpa eléggé be fogja terhelni, a védelem nem is fog söntölni. Beterheli az igaz, de úgy látszik, hogy túlságosan is. Az egyenirányítás után közvetlenül meghajtottam a lámpát, de kipróbáltam közbeiktatott buck-boosttal is. Mintha a lehető legtöbb áramot akarná kivenni a generátorból, ezzel csökken a kapocsfeszültség és elveszik a teljesítmény, pedig a korábbi mérések alapján lenne itt 5-6W is. Ha nem terhelné be ennyire, hanem hagyná magasabb feszültségen járni, akkor valószínűleg több teljesítmény jutna a lámpára. Mellékeltem táblázatban a mérést. A generátor nagy sebességnél maximum kb. 0,65A-t tud leadni, de van egy olyan alacsony sebességű tartománya 5-10km/h körül, ahol az áram elér akár 1,15A csúcsot is. Lenne egy egyszerű ötletem a problémára, csakhogy akku nélkül akartam megoldani. Kell egy közbeiktatott akku, 3 cella lítium vagy egy 12V-os akku. Erre direktben egyenirányítás után (túltöltés elleni védelemmel) mehetne a generátor, az akku a 6-700mA töltést képes elnyelni. Az akkufeszültség alatt nem is lesz terhelés, vagyis nagyobb feszültségen, jobb hatásfokkal töltene. Az akku előnyei közé tartozna a kimeneti teljesítménystabilizálás, az állóhelyzeti világítás és a tervezett USB töltés stabilitása-nagyobb teljesítménye is. Az akku pedig, mint egy hibridben, karbantartásmentesen ellenne. De érdekel hogy akku nélkül, elektronikailag van ötleted az illesztés megoldására? Vettem egy ilyen lámpát: Lighthammer LS890 Ez minden paraméterében megfelelne. Masszív alumínium háza van, bár a tartószár műanyag. A tükörrendszer nagyon jó, sokkal nagyobb szögben terít és mégsem vakít, STVZO megfelelő, szemmagasságban tényleg nincs semmilyen zavaró káprázás sem szemből sem oldalról. A házra 13W van írva (valószínűleg csak egyfajta házat gyártanak ezekhez a nagyokhoz), de névlegesen 4,2W, 6-12VDC feszültségről megy. A megvilágítást két különböző meghajtással fényképeztem: Csengőtrafó: 4,45Vac / 0,228Aac, egyenirányítás: 4,21Vdc / 0,188Adc, azaz 1,015VA / 0,79W 12V akkuról: 12,70Vdc / 0,313Adc, azaz 3,975W Tehát még 4W-ot sem vesz fel és baromi jól világít. Ezzel már elégedett lennék, ha összejönne a komplett rendszer. Idézet: Köss be sorosan 2db ledet, mindeféle egyéb elektronika vagy konveter nélkül, az egyenirányító kimenetére. Ha kétszerezőt használsz akkor 4db ledet (vagy többet) köss sorba.„Nincs valamilyen ötleted teljesítményillesztésre?” Idézet: Kicsit túlgondolod ezt a dolgot, ehhez kellene valamilyen proci ami mér, és egy konvertert vezérel, annak meg mindenképpen 100% alatti lesz a hatásfoka. Az a kicsi amit nyernél vele, elmenne az elektronika táplálására. „Szerintem egy olyan elektronika kellene, mint a napelemeknél, ami megkeresi a maximális teljesítményű munkapontot.” De mégegyszer leírom, a legtöbb amit érdemes megtenni: hogy az egyenirányítás módjával variálsz, és a sorbakötött ledek számával. Esetleg lehet váltani menet közben az egyenirányítót kétszerező/graetz üzemmód között. Minden más elektronika összességében csak plusz veszteséget fog adni a dologhoz. Amivel még fénymennyiséget nyerhetsz, az a minél jobb hatásfokú ledek használata. Az egyenirányítóba pedig minél jobb (alacsony nyitófeszültségű, és áramra túlméretezett) schottky diódákat érdemes betenni. A hozzászólás módosítva: Jan 25, 2025
Kösz, ezt értem, de egy jó optikai rendszert mégiscsak nehezebb építeni, mint egy kész lámpát megvenni. Ha egy gyári lámpa vázába teszem bele a ledeket, mondjuk csak egy fér bele, akkor máris két különálló lámpát kell felszerelnem minimum. Ezeket a speciális ledeket nem akarom forrasztgatni, szóval csak hűtőcsillaggal együtt jöhet szóba ami 20mm átmérőt jelent. Ez bonyolultabb, mint megépíteni egy panelt.
Az aktuális probléma, ami elvileg megoldható elektronikával, hogy az előzőekben írt 4W-os lámpát hogyan tudnám a generátorra kötni. Nem számít ha kis sebességnél gyengébben világít és az sem, ha 5W-ból kell előállítani a 4-et, csak legyen olyan sebességtartomány (ez +15-20km/h), ahol a max teljesítményt képes felvenni. Kipróbáltam alacsonyabb feszültségen és nem akarja tartani a névleges teljesítményt nagyobb áramfelvétel árán, stabilan működik 1W-al is, úgymond alkalmazkodna a generátorhoz. A generátor mégis egy nagyon alacsony impedanciás terhelésnek látja az egészet és a maximális 0,6A-hez közel dolgozik. Ez a nagy terhelés pedig alacsonyabb kapocsfeszültséget eredményez, rossz munkaponton dolgozik. Ha nagyobb terhelőimpedanciát látna, akkor 0,45-0,55A mellett nagyobb teljesítményt tudna leadni. Van arra ötleted, hogy ha nem is egy program vezérelt munkapont követéssel, de tervezhető módon az egyenirányítás és a lámpa nagyobb impedanciájúnak látszódjon a generátor felől? Nekem csak az, ha egy fix feszültségű köztes pufferelemet beiktatunk a rendszerbe, ami akku lenne és természetéből fakadóan a feszültsége igencsak rögzített szintek között változhat.
Anno a '90 évek végén...
Első agydinamós konfigurációm: hátul 4 ceruzaelemes "gyári" ledes lámpa egy előtétellenállással az elemtartón direktbe táplálva elöl-alul gyári bicajlámpa "1.5 W" halogén izzóval elöl-fent 20W hidegtükrös halogén "szúrófény" Szerszámtáskában egy 6V 4Ah ólomakksi diódahíddal direkben a generátoron ... Évekig működött ... Egyébként a ledek fényerő-felvett áram ( teljesítmény) diagrammja nem laposodik el ? Lehet, hogy kár küzdened a nagyobb áram átkergetésével, nem kapsz annyival több fényt...
Pl. egy step-down konverter cél IC-t kellene úgy bekötni, hogy a bemenő feszültségre is szabályozzon ne csak a kimenőre, megrajzolhatok valami ilyesmit, de a fene tudja, hogy a gyakorlatban mennyire lenne jó. Csak akkor derül ki ha (jól) összerakod...
Úgy kellene vezérelni a konvertert, hogy a bemeneten akarjon 6...7V feszültséget tartani. De érdemes ezért nyákot tervezni és gyárta(t)ni, meg további alkatrészeket venni? Az egész kütyü hatásfoka meg továbbra is kérdéses.
Ha tudsz ebben segíteni, azt megköszönném. 8 éve átpártoltam az erősáramra, azóta nem sok panelt gyártottam, de már csak próbaképpen is összedobnám.
Nem gondoltam volna, hogy lehet ilyen probléma. Olyan mintha a 12V-os lámpa pár wattos alsó tartományban mindenképpen 4,2-4,6V feszültségen akar működni, mindegy ha mellé 0,16A-t vagy 0,54A-t tud felvenni. Szerintem a generátort hagyni kellene felfutni legalább 8-10Vac-re. A lámpa pedig 12V-ot igényel, ez eléggé határeset buck-boost között. Bár lehet, hogy 3db soros lítiumcella puffernek jóval egyszerűbb lenne. Akkor töltene, ha a generátor eléri az akkufeszültséget, ami alapból a generátornak ideálisabb magasabb feszültség, a lámpa meg ettől függetlenül nyugodtan üzemelhet, arra kell csak figyelni, hogy mindig megkapja a fogyasztást ellensúlyozó töltés. A hozzászólás módosítva: Jan 26, 2025
Elég lineáris a karakterisztikája ezeknek a ledeknek, ahogy Skori mondja ha beépíthető akkor tényleg érdemes minimum kettőt sorosan kötni és konverter nélkül, direktben meghajtani a generátorról. Ez 700mA-re van tervezve, a generátor pedig maximum 0,65A-t ad le, de ha rövid ideig az általam mért tartományban felmegy 1,2A-ig azt is bőven elviseli, de ezt teljes rövidzárban mértem.
Van pár 18650-es cellám kihasználatlanul, ki fogom próbálni a világításhoz. Töltés nélkül el kell hogy menjen vele 9 órát a 4W-os lámpa, kell hozzá egy BMS és egyenirányítás után rákötöm. A töltőáram nem lesz probléma, de üresjáratban legalább 10km/h felett fog tölteni. Csak így is kell védelem arra az esetre, ha a BMS túltöltés előtt szétkapcsol és ott a magas feszültség. Valami elektronikus kapcsolás kell, ami utána nem terheli feleslegesen a generátort.
Egyértelműen az a probléma, hogy bármilyen elektronika túl alacsony impedanciával terheli a generátort és az pedig rossz munkaponton dolgozik. Persze benne van a konverter további vesztesége is.
Gondoltam jól lehetne kezelni a generátor üresjárati feszültségét, ha egy széles bemeneti feszültségű konverter (60-80VDC) lenne közbeiktatva akkutöltéshez, valamint ez a BMS-en felül egy második túltöltés elleni védelmet adna, ezért kipróbáltam az itthon elfekvő konverterekkel hogy mekkora töltőáramra képesek. Látható, hogy akkor a leghatékonyabb a töltés ha az egyenirányító közvetlenül csatlakozik az akkura, viszont a rögzített feszültség miatt minimum 8-9VAC-nek kell kialakulnia a generátoron, hogy a töltés meginduljon, vagyis a 12V feszültség már elég kedvező a hatékonyság növeléséhez. Talán lítium esetén lehetne még 4V-al feljebb menni, de akkor már lehet hogy feszültségkétszerező kellene, ami alacsonyabb hatásfokkal tudna tölteni. Nem kell ehhez módosított DC-DC konverter, ha létezik cél MPPT IC: CN3795 Egy ilyen épített áramkört beszerzek, maximum jó lesz a napelememhez. Sajnos az országban csak 1 lítiumcellához valót lehet kapni, 12V-os kimenetű nem jellemző. Kíváncsi vagyok hogyan reagál a generátorra az MPPT követő. Elvileg akku nélkül fix feszültséggenerátorként működik.
Nincs időm kísérletezni, de összefoglalom a tapasztalatokat.
- Az 1A-es napelemes MPPT működne, de túl lassan reagál a dinamó gyors változásaira. +5km/h-át könnyű gyorsulni, de az elektronika csak 2-3 másodperccel később reagál és próbálja lekövetni a nagyobb teljesítményt. - Közbeiktatott buck és step-up/down konverter túl nagy impedanciával kezdi terhelni a generátort, ezért sosem lesz elég hatékony. A tökéletes illesztőelektronikának a következőket kellene tudnia egy részben akkus rendszerhez: - Mindig legyen sorba kötve a generátorral kompenzáló kondenzátor, ez növeli a leadott teljesítményt. - A legegyszerűbb és leghatékonyabb megoldás, ha a generátort egyenirányítjuk és konverter nélkül egy fix feszültségű akkumulátort kell töltenie, ami egyben működés közbeni puffer is. - A leghatékonyabb ha az alkalmazott lámpa e-bike típusú és fix 12VDC rendszerű (vagy 6-12V). - A 3db li-ion cella ideális, bírja a maximális töltőáramot (650mA) és közvetlenül veszteség nélkül meghajtja a 12V-os lámpát. A legideálisabb kapocsfeszültség 10-12V körüli, a generátor rá van kényszerítve arra, hogy csakis akkor töltsön amikor a feszültség meghaladja az akku kapocsfeszültségét és a diódák nyitófeszültségét, vagyis a generátor szempontjából ez egy sokkal ideálisabb, nagyobb terhelőimpedanciának tűnik, mert képtelen akkora terhelés kialakulni ami a feszültséget a generátor tekercsén csak 5-6V-ra korlátozná. - Az egyenirányítás legyen legalább Skori-féle félszinkron a nagyobb hatékonyság miatt. - Az elektronikának át kell kapcsolnia félvezető kapcsolóelemekkel feszültségkétszerező és Graetz hidas egyenirányítás között. Kétszerező üzem jobb 15km/h-ig, felette Graetz üzemmód szükséges. Mindkettő közvetlenül tölti az akkumulátort. Az átkapcsolás frekvencia alapján történne azaz 24Hz-nél, a frekiküszöböt LM2907N-8P IC érzékelné. - Legyen az akkun a szokásos BMS védelem a túltöltés és túlmerítés ellen, balanszerrel. - Az elektronikának korlátoznia kell a generátor feszültségét. Nem mindegyik generátorban van beépített zener, ezért a terheletlen egyenirányított feszültség Graetz hídnál is elérheti az 50-60V-ot. Ha az akku feltöltődött és szétkapcsol a BMS áramköre akkor nagy impedanciássá válik. Az egyenirányított generátorfeszültség elkezd megemelkedni és tönkreteheti az akkufeszültségre méretezett BMS-t, valamint a lámpát amiről ekkor levált az akkumulátor. Az elektronikának ezért a felső akkufeszültségig (12,6V) nem szabad beavatkoznia, de felette fixen határolnia kell a lámpa felső feszültségtoleranciájáig (13-14V?). Ezt a teljesítményt vagy el kell fűtenie (rossz), vagy a kezdeti egyenirányító és pufferáramkört legalább 63V-osra kell tervezni és a kimenetet egy nagyobb feszültségű mosfettel kell szétválasztani. |
Bejelentkezés
Hirdetés |






















