Fórum témák

» Több friss téma
Fórum » Kapcsolóüzemű táp 230V-ról
 
Témaindító: cimopata, idő: Szept 13, 2006
Témakörök:
Lapozás: OK   46 / 788
(#) cimopata válasza Doncso hozzászólására (») Jan 20, 2009 /
 
Nem hiszem, magas frekvencia miatt nem szállhat el.
(#) Doncso válasza cimopata hozzászólására (») Jan 20, 2009 /
 
értem, köszi, majd csak megoldom valahogy.
(#) Doncso válasza cimopata hozzászólására (») Jan 21, 2009 /
 
Egy kérdés, szerinted, szekunder oldali zárlattól elszállhat az IR táp része? Itt arra gondolok, hogy egy zárlattól, leáll a 6menetes rész, és az történik amit korábban írtál. Tudom láma kérdés de mégis, mi a véleményed? Ez lehetséges?
(#) fassenkugel hozzászólása Jan 21, 2009 /
 
van 6 darab 20W-os led, 1750mA kell nekik es 10.5V a feszultseges rajtuk. Ket 3-as csoportba akarom kotni oket, igy 32V kell a meghajtasukhoz. legegyszerubb lenne 230V-rol jaratni, galvanikus levalasztas sem kell, mert zart buraba kerulnek. sima atareszto aramgenerator tranyoval ~100W-ot disszipalna igy.

szoval kellene egy bevalt kapcsolas ami 230V-rol tud 30..40V-ot aramgeneratoros modban.
(#) cimopata válasza Doncso hozzászólására (») Jan 21, 2009 /
 
Nem biztos hogy leállna, a csatolás eléggé laza. Tehát ha a szekunderen 0V is van, a segédtápon attól még meg lehet a 15V.
(#) Doncso válasza cimopata hozzászólására (») Jan 21, 2009 /
 
Akárhogy agyalok, nincs más ötletem mi történhetett. Nem értem. Mi lehet az ami nem bírta a 270V-ot és elpukkant? csak az IR-re tudok gondolni, de az nem viheti a többit, a zenereknek birnia kell, esetleg a fet?, nem értem egyszerűen.
(#) cimopata válasza Doncso hozzászólására (») Jan 21, 2009 /
 
Már akkor valami baj van, ha nincs meg a 320V egyenfeszültség a primer oldalon. Próbáld meg kiszedni az IR-t (úgy is kikell) meg a 15V ot csináló fetet.
Olyan nem létezik hogy csak 270V van.
Vagy a másik lehetőség, hogy rosszul mér a műszered.
Mindenesetre cseréld majd ki az ic-t, meg ami még elszállt.
Én is jártam már úgy dolgokkal, hogy elszállt, nem jöttem rá miért, de mikor kicseréltem utána már ment.
Nem egy bonyolult áramkör, nehezen lehet bármit is elrontani. Komolyabb tranziensek nem jellemzik az áramkört, a félvezetők sincsenek túlságosan igénybevével, javaslom cseréld ami rossz és utána mérj ismét.
(#) Doncso válasza cimopata hozzászólására (») Jan 21, 2009 /
 
Elkezdtem méregetni a primer kört, átmértem a graetzet, az NTK-t a fojtót is, minden jónak tünik, nem értem miért nincs 320, de nem is ez a lényeg, hanem hogy mától LÁMÁNAK hívjatok , mert amikor történt az ominózus eset, akkor ugye ráadtam a feszt és elsőként a szekunder oldalt akartam mérni, azért nehogy az NTK kicserélése után (mert arra számitottam hogy az miatt nem volt 320) meglóduljon a szekunder feszültség, és eldurrantsa az 50V-os elkókat, na most amikor rátettem a multit, akkor történhetett a füstölés, gyorsan történt minden ezért nem voltam biztos ebben, de amikor megláttam a szikrákat ma a vezetősávon, akkor lettem biztos abban, hogy amper mérő állásban volt a multi, ezzel mintegy rövidre zártam a szekunder részt, ez biztos így történt, mert előző nap terhelést mértem, és sorba volt kötve a multi és a terhelés a táppal, én marha, meg nem figyelhettem hogy amper mérésen van hanem egyből rányomtam a kimenetre, nagy izgalmamba, hogy jó lesz az NTK-val, és szerintem ezért álhatott le a segédfesz, mit gondolsz erről, lehetséges, hogy ez így történhetett? A szikrák a vezetősávon erre utalnak.
(#) cimopata válasza Doncso hozzászólására (») Jan 21, 2009 /
 
Elképzelhetőnek tartom.
Ha a trafóból nincsen elegendő segédfesz, akkor jönne be a körbe az IRF730. De 15V és kb 30mA előállításához elég busás veszteség léphetett fel a feten hűtés nélkül. Így átment rövidzárba. A 270 vagy kitudja mennyi V persze, hogy nem esett jól a IR-nek.
(#) Doncso válasza cimopata hozzászólására (») Jan 21, 2009 /
 
Gondolom, a fet elszállt, ez odavágott a zenereknek, és az IR nek is. A fetet mértem, az is totális rövidzárba égett, minden lába. Csak csak kiderül mi történhetett. Viszont a következő IR az shutdownos lesz, és megcsinálom a rövidzár védelmet is, és akkor több esély van arra, hogy ez nem fordul elő mégegyszer.
(#) otisz hozzászólása Jan 22, 2009 /
 
sziasztok!lehetne egy olyan kapcsolóüzemű tápot építeni ami 14.4 v-ról csinálna 37v-ot?köszi
(#) cimopata válasza otisz hozzászólására (») Jan 22, 2009 /
 
Természetesen!

14.4 v-ról csinálna 37v-ot

Hány wattra lenne szükséged? Szimpla 34V vagy +/-?
(#) Doncso válasza cimopata hozzászólására (») Jan 22, 2009 /
 
Szia, nézegettem a hq-ban az IR-t, a 2153-as ból van kétféle, az egyiknek kisebb a deadtime, 0,6us de az jóval drágább, szerinted érdemes a drágábbat venni?
Vagy igazából nincs jelentősége?
(#) otisz válasza cimopata hozzászólására (») Jan 22, 2009 /
 
szóval autóba szeretném hát kb 350w-400w os legyen szeretnék vele hajtani két hidalt tda7294-es erősítőt
(#) cimopata válasza Doncso hozzászólására (») Jan 22, 2009 /
 
Az az IC az IR21531
Van jelentősége, mivel kevesebb a DT nagyobb a max kitöltés, így nagyobb a max teljesítmény is.

otisz!

Akkor ez a kapcsolás tökéletes lesz neked. Én 340-350W-ot vettem ki feszültségesés nélkül, de utána módosítottam a kapcsoláson, így már szerintem kijön 450W is.

üdv
(#) Doncso válasza cimopata hozzászólására (») Jan 22, 2009 /
 
Szuper, akkor ő lesz az áldozati bárány. De azt még mindig nem tudom miért 270VAC, Lehet hogy ennyire rossz lenne a multim?? De akkor a hálózatra miért mér 220-at? Ezt egyszerüen nem értem! A graetz-t végigmértem, jó, a puffer nem lehet rossz, mert új, a fojtó megint csak jó, az NTK-is jó teszteltem, 5,6 ohm hidegen, pákával melegítve kicsit, esik az ellenállás, tehát jó, és más nincs. A puffer nem lehet terhelve ennyire, mert ha kihúzom, nagyon lassan esik le a feszültsége. Csak a multira tudok gondolni. Szkóppal nem merem megmérni mert nincs leválasztóm.
(#) cimopata válasza Doncso hozzászólására (») Jan 22, 2009 /
 
Elektrokonthában épp a héten vettem IR2153-at, azt hiszem 270ft volt, kérdeztem az IR21531-et is, betudják szerezni rendelésre kb 360ft.
(#) proli007 válasza Doncso hozzászólására (») Jan 22, 2009 /
 
Hello!

Ne kínlódjál már ezen ennyit!
Köss a 230V-ra egy diódát és egy kondit és mérd meg a multiddal. Mindjárt meglátod mekkora...

üdv! proli007
(#) Doncso válasza cimopata hozzászólására (») Jan 22, 2009 /
 
Nem is rossz, a HQ-ban 700 körül van. Köszi a tippet.
(#) gulyi88 válasza Doncso hozzászólására (») Jan 23, 2009 /
 
VAC? AC? pufferen?
DC-t mérj ott!
(#) Attila86 válasza gulyi88 hozzászólására (») Jan 23, 2009 /
 

Nos, ilyen mérési hiba eszembe sem jutott eddig.
(#) gulyi88 válasza Attila86 hozzászólására (») Jan 23, 2009 /
 
[off] eszembe nekemse jutott, csak kigúvadtak a szemeim a VAC látán. Azért megnéztem 2 szer is, hogy valóban jól látok -e.
Doncso ugye nincs harag? [off]
(#) proli007 válasza gulyi88 hozzászólására (») Jan 23, 2009 /
 
Szerintem elírta, mert ennyi vac jel van a kondiban, akkor az már régen föld körüli pályán van.
(#) gulyi88 válasza proli007 hozzászólására (») Jan 23, 2009 /
 
Én elképzelhetőnek tartom, hogy egy gagyi multi ilyet mérjen. A fesz hullámformája egyébkét sem szinuszos, ez meghülyíti a multit, az meg ökörségeket mutat/hat...
(#) Attila86 válasza gulyi88 hozzászólására (») Jan 23, 2009 /
 
Egyet értek. :yes:
(#) Doncso válasza gulyi88 hozzászólására (») Jan 23, 2009 /
 
DC-t akartam írni, De szerintem is a multi hülyélkedik. De biztos ami biztos, megfogadom proli tanácsát.
(#) Doncso válasza Attila86 hozzászólására (») Jan 23, 2009 /
 
Mert te profi vagy és sosem hibázol! Én meg pancser!
És az eszedbe jutott ,hogy esetleg elírás??
Remélem jobban érzed magad az ilyen ízetlen megjegyzéseid után! Néha már idegesítő tud lenni!
(#) Attila86 válasza Doncso hozzászólására (») Jan 23, 2009 /
 
Nyugalom, ez nem sértés volt. Csak arra próbáltam rávilágítani, hogy én máshol kerestem a hiba okát. Ezzel nem téged akartalak minősíteni, hanem magamat.
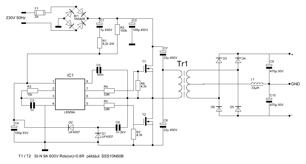
(#) sprofan hozzászólása Jan 25, 2009 /
 
Sziasztok!
Még régebben kaptam valahonnan ezt a kapcsolást, és az lenne a kérdésem, hogy működőképes-e? Illetve sima PC táp Power trafó használható-e esetleg hozzá? (Mivel a rajzon nincs feltüntetve e téren semmi)
köszönöm
(#) Skori válasza sprofan hozzászólására (») Jan 25, 2009 /
 
Előfordulhat, hogy működik (szerencsés esetben) de vannak vele problémák: nincs NTC vagy más lökésgátló benne, nincs zavarszűrő, és nincs semmivel sem korrektül korlátozva a kimenő árama. Ez utóbbi miatt esetleg elszállhatnak benne a fetek.
A kimenő fojtótekercset meg egyszerüen hülyeség így bekötni.... Kettőstáp esetén a pozitív és a negatív ágba is kell tekercs (de ezek lehetnek közös vasmagon, mint pl. a PCtápbsan is). Ilyen bekötés mellett viszont nem ér semmit.
Következő: »»   46 / 788
Bejelentkezés

Belépés

Hirdetés
XDT.hu
Az oldalon sütiket használunk a helyes működéshez. Bővebb információt az adatvédelmi szabályzatban olvashatsz. Megértettem