Fórum témák
» Több friss téma |
Fórum » Fényorgona
Sziasztok Találtam egy szupi fényorgona vezérlőt 3 villásdugót lehetne beledugni.Nekem van 3 db 200 wattos reflektorom.Szerintetek ha színes fóliát ragsztok rájuk az jó lesz? Mármint bírja a villogást a vonalizzó?
Ha valaki csinált már ilyet kérem írjon kösszi Balli
Hello!
Szerintem nem lesz jó. - A szines valami tuti el fog olvadni. - A 200W-os izzónak (főleg vonal) nagyon nagy a tehetetlensége, így lassú a fényváltozása. Ez mindent fogy csinálni, kivétel "villogni". (kapcsold be, meg ki a refit és látni fogod) üdv! proli007
Hello!
[quote]3 hangszinre más más vilanást adjon le /quote] - Hát ez nagyon izgi, de mit jelent?! - Három ilyen készüléked van, vagy ezen szeretnél "villogni"? - Aztán ha lehetne, kellene hozzá, a kapcsolási rajz. (mert én nem ismerem akészüléket) üdv! proli007
Szia nagyon köszi a válaszod.Tényleg lassan reagál az izzó.Kikapcsolás után kb 3 seccel alszik ki teljesen.
Kössz a tanácsot ![]() Balli
Üdv mindenkinek, én is tervezem egy 3csatis fényorgona készítését csak még nincs elég szakmai gyakorlatom, ha valaki netán fel venni msn-re és válaszolna pár kérdésemre annak nagyon hálás lennék. Előre is köszönöm.
Msn: bartusd@hotmail.com ezt a kapcsolási rajzot akarom elkészíteni de h valakinek van jobb megoldása kérem ossza meg velem priviben.
Sziasztok.Örülök hogy megtaláltam ezt a fórumot mert költözéskor előkerült egy stereo fényorgona vezérlő(vagy kettő az egyben).Most szeretném újra használni csak az a bajom vele hogy nincs benne semmi védelem a bemeneten. ezt szeretném kiküszöbölni vagy mikrofonos vezérléssel vagy esetleg optocsatolással. A kérdésem a következő lenne:
-Jobb e a mikrofonos vezérlés mint a hagyományos? -Tudna e valaki mutatni nekem egy olyan külön mikrofon vezérlő (és-vagy)optocsatolós áramkört amivel vezérelhetek egy fényorgona vezérlőt? Segítségeteket előre is köszönöm üdv:Miksi
Helló Minden érdeklődőnek.
Nekem örök problémám volt a fényorgonákkal, hogy "csak" villognak a lámpák, és nem keverednek ki rendesen a szivárvány "összes" színei. Most terveztem egy saját elképzeléseimnek megfelelőt. Itt egy rövidke kis film róla. Előre elnézést a méretéért, de ha jobban lekicsinyítettem, akkor már élvezhetetlen volt. Kíváncsi vagyok a véleményekre. Üdv.
helló!!
Nagyon jó lett, kapcsolási rajzod nincsen? Biztos sokakat érdekelne, például engem. Bár elsőre csak egy egyszerű 1csatornásat szeretnék összehozni, a mélyhangok kiszűrésével, mely terveim szerint 4 LED-et fog üzemeltetni. úgyegyébként ez 3 ledből van?
Sziasztok!
Megépítettem a RT ÉK '93 -as kiadásában szereplő Fényorgonát ( 28. oldal ) müködik , minden rendben lenne egy valamit kivéve... Az optocsatoló utáni részben a teljesítmény ellenálással van gondom , irreálisan melegszik , már cseréltem is , mert tönkre ment... majd nagyobbat raktam be ( 1W -os helyett 5 W os -t ) , az is tönkre ment ... mi lehet szerintetek a gond? a Zéner diódára gyanakszom , de rá is mértem... és sztem jó. Valakinek valami ötlete? Előre is köszönöm!
háát nekem 2 éve müxik ugyan ez a kapcsi most mondjuk kivettem a zéret mert másba kellet és nem volt:s
de amugy nem melegszik pedig nekem nem 3 hanem 6 triak log rajta. 1w 47K. milyen opto csatit használsz és milyen triakot? én ha jol emléxem 4n25 és tic206d talán.
Hello!
Idézet: „.. mi lehet szerintetek a gond?” Gondolom az ellenállás értéke. Ugyan is a rajzon ha jól látom, 47kohm-os ellenállás van. 230V esetén ez 4.9mA áramot és kb. 1.2W-ot jelent. Így a 2W-os ellenállás megfelelő. (Ha viszont 4.7kohm-ot tettél bele, akkor az már több mint 11W!) A zéner alig játszik szerepet a dologban, hiszen csak a 230V-ot csökkenti 12V-al. Az szinte semmi. üdv! proli007
Erre gondoltam én is... van pár módosítás még , de elhanyagolható... az ellenálás pedig 10K 5W elégnek kell hogy legyen... ha viszont melegszik az azt jelenti hogy nagy áram folyik át rajta , és szerintem az opőtocsatolók nem esznek annyit , pláne mivel mindegyik előtt ott van külön is egy ellenálás. Rakok be másik Zener diódát , mert gyanús hogy ott lesz valami hiba , vagy a kondira gyanakszom még. Délután kiderül!
Hello!
Bocs, de Te nem olvasol, csak írsz? Mint írtam a zénernek, mint ahogy a kondinak alig van szerepe a melegedésben. Az optók, azt esznek amit akarnak, mert ha semmit nem esznek, akkor is a zénerren folyik át az áram, amit a soros ellenállás korlátoz. 10kohm-al 5,2W és az már szépen fűt. P=Unégyzet/R üdv! proli007
Szia!
Már hogy a fenébe ne olvasnék , de amikor csináltam ott volt a hiba , hogy 220 -al számoltam és akkor 4,8W jött ki nekem ( mint ahogy a rajzon is fel van tüntetve ), tehát 5W-st elegendőnek találtam ami itthon volt kéznél... Annyit módosítottam , hogy az optocsatolók ellenálásainak mindegyikét 1K -ra cseréltem , az optocsatolóm 4n25 , Tirisztorból TIC 116M -et ( annyi hogy a G és A meg van cserélve ) és Zenerből 1n5349B de ebből kisebb is megteszi... a szóban forgó ellenálás 10K 10 W -ra cserélve ( gondolom elvétve akad 8W -os , de nekem kisebb nem volt ) csatornánként 2-2 izzó 2 oszlopban Szép és hangulatos , mindenkinek ajánlom! Köszönöm és üdv mindenkinek!
Na sziasztok!!
Rávettem magam egy komolyabb fényorgona készítésére. Ez LED-es, 3csatornás fényorgonát takar,találtam jó kapcsolásokat, de azért a segítségetekre szorulnék. Ehhez a sávszűrőhöz és előerősítőhöz szeretnék egy LED vezérlőegységet. A sávok szűréséhez van egy progi amivel ki lehet számolni a tartományt és frekvenciát(ha valakit érdekel... Előre is köszönöm a válaszokat, jah, és lehetőleg ehhez szeretnék egy LeD vezérlést.. UI:az normális h 2 hete nem reagálnak a rendelésemre hestore-on
Hello!
Nem elég érthető a kérés. - Hány Led-el, hány voltra? - Analóg vagy PPWM vezérlése lesz. - Esetleg Led sor vezérlés, mint Attila rajzán? Ahol az alapáramköröket találtad, ott a vezérlés is. Vagy nézted az Attila cikkét a "spektrum analizátorról"? üdv! proli0007
igen , ez van a spektrum analizátornál is , csak ott kicsit más a vezérlés. 3csatornás fényorgonát építenék, (nem ledsorosat), és csatornánként 3db LED-et raknék rá, bár szerintem ez a ledek fogyasztásával számolva elhangyagolható.(párhuzamosan raknám)
azt h milyen vezérlése lesz, azt még nem tudom, mert ezért írtam ide, h milyen vezérlés volna jó ehhez előre is köszi
Hello!
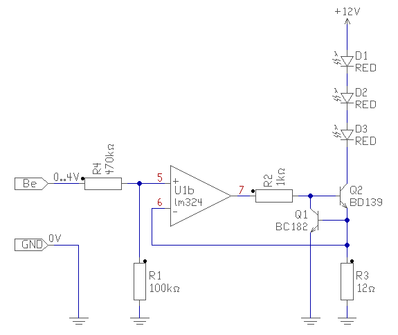
Idézet: „3csatornás fényorgonát építenék, (nem ledsorosat)” Ezek szerint a Led-ek fényerejét szeretnéd változtatni. pld. erre lettem volna kíváncsi. Idézet: „csatornánként 3db LED-et raknék rá, bár szerintem ez a ledek fogyasztásával számolva elhangyagolható.(párhuzamosan raknám)” Hát ez elég értelmetlenül hangzik. Az elején azt állítod, hogy 3db Led-et kapcsolná rá, majd, hogy párhuzamosan kötnéd. Vagy csatornánként 3db Led-et? Mert akkor még érthető. Viszont a Led-ek fogyasztása, akár hogy kötöd őket 3db.-nak háromszor akkora, mint egy db.-nak. A párhuzamos kapcsolás nem célszerű, mert akkor az áramok elosztása nem biztosított tisztességesen. Ha sorba kötöd, akkor az árammal nincs gond, viszont a tápfeszültségnek nagyobbnak kellene lenni, mint a három sorba kötött Led nyitófeszültsége. Ha ez biztosítható, akkor mehet a soros kapcsolás. A fényerő vezérléséhez, két megoldás kínálkozik. - Analóg, azaz egy vezérelhető áramgenerátor. Ez viszonylag egyszerűen megoldható. - PWM azaz impulzus szélesség moduláció. Ebben az esetben, egy fix értékű, de vezérelhető áramgenerátort célszerű építeni, és azt vezérelni a változó kitöltésű tényezőjű négyszögjellel. Az analóg jel és egy háromszög v. fűrészjel összegét kell egy komparátorra vezérelni, ami kapcsolgatja a kimeneti áramgenerátort. Kicsit bonyolultan hangzik, de nem az. És hogy valamit kapjál is, megrajzolom az analóg esetet, majd Te kipróbálod, mennyire használható számodra. Nullától 4V-ig vezérelhető, a maximális árama kb. 50mA. A Q1 biztosítja, hogy az IC ne vezérelje túl a Led-eket, 4V feletti bemenőfeszültség esetén. A 12V tápfesz, már nyitófeszültségüktől függően, több sorba kapcsolt diódát is megengedne. [dióda= (Tápfesz-2V)/ Uled] Természetesen, a 324 is erről a tápról táplálkozhatna. üdv! proli007
Helló!
Először is köszi szépen ezt a rajzot jól értelmezted, meg sztem én is értelmesen írtam, csatornánként 3 led. 1kérdés, ez az lm 324 ez mennyiben hasonlít a tl 074-re, azon kívül h az +-12V-ot kér, tehát helyettesíthető-e azzal..csak mer az van itthon. a másik, csak h ne tévedjek.. azt jól tudom h BC 182 az 548-al helyettesíthető?(csak az Emiter-collector fordítva van),, KÖSZI szépen ,h ídőt szántál rám, és számodra hülye kérdéseimre, de még amatőr vagyok ezen a téren, igazándiból ez az első elektronikám amit építek (másfél)..
Hello!
Ha +-12V-ot kap akkor jó neki a TL074 is. (Mert annak bemenetét nem lehetne a nullára vinni,ha csak +12V-ot kapna. Tulajdonképpen bármely NPN tranyó jó, a 182 helyére. De a BD139 helyére is, ha a ledek kis árammal üzemelnek. (Csak annyi a követelmény, hogy a tranyó disszipációja ne haladja meg a teljesítmény határát. Tehát a tranyóra jutó feszültséget, megszorzod a Led-eken átfolyó árammal, és ez nem haladhatja meg a tranyó adatlapján található maximális teljesítmény adatot.) üdv! proli007
Sziasztok segítséget kérnék LED-del kapcsolatos témában (ezért nem akartam új topikot nyitni)
Autóban szeretnék ledeket használni. A feszültség tehát 12-14,4V. Hány darab ledet kell sorba kötnöm, hogy ezen a feszültségen működjönek? (egyáltalán lehet a ledeket úgy sorba kötni mint az izzókat?) -vagy inkább előtét ellenállást kell használni? -ha igen akkor milyen ellenállás kellene mondjuk 4-5 db ledhez? A másik kérdésem, hogy szükségem volna még 6V-ra a kocsiban. Hogy lehet a 12-14,4V ból 6-ot csinálni (NEM stabilizátor ic-vel) kb 1A áramerősségre? Előre is köszönöm.
ez jó hír, ugyanis ma egyetlen elktronikai bolt sincs nyitva, hestore meg 3hete még csak "küldi"..
Zoltan: lehet sorba kötni ledeket természetsen, nem tudom pontosan hogy akarod , viszont a bss elektronika odalán a kalkulátorok között van egy előtétellenálláshoz segítséget nyújtó progi. beállítod hány led, hány V-ról ,egyszerű.
Strobi, Köbzoli köszönöm a segítséget.
Ez a BSS kalkulátor nagyon jó!
Haladjatok a korral a valasz az osszes problemara
MOC3042,MOC3062..stb Optocsatlakozok beepitett nulla atmenet kapcsolo aramkorrel!! En ezzel csinaltam a RT kas kapcsolast
Sziasztok! lenne egy kérdésem , h mégis hogy kéne belőni a sávokat? fedjék egymást, vagy távol legyenek egymástól, tehát konkrétan Hz-től meddig legyenek a mély,közép, magas szűrések?
Szisztok! Nekem kéne egy nagyon egyszerű fényorgona a lehető leggyorsabban és nyákrajz is kéne hozzá!
Előre is kösz
hellló
Azt már nem is várom h google-n keressél, de ha már idetaláltál,ezt a topicot végignézhetted volna. 4.oldal
Sziasztok!
Ezt építettem meg, annyi változtatással, hogy nem triakok vannak teljesítményfokozatoknál, hanem NPN tranzisztorok és nem 230 VAC a tápfeszültég, hanem 12 VDC. Érintésvédelmi szempontok alapján csináltam ilyenre, működnek a csatornák. A kérdésem az lenne, hogy hol lehet vásárolni 12-15 voltos alapszinű izzókat? Természetesen netről rendelném. Köszi
Köszi, de nem tűnik "igazi" színnek egyik sem
![]() Mi a véleményed a conradnal is kapható IZZÓLÁMPA LAKKról?
Azért kérdeztem, hogy mi a véleményed róla
![]() Körülnézek helyben is, aztán meglátom mi lesz... Köszi |
Bejelentkezés
Hirdetés |















