Fórum témák
» Több friss téma |
Fórum » Fényorgona
Hello!
Nagy csodát, azért a laktól ne várj. Alap probléma, hogy ha az izzó sugárzási spektruma más mint a lakk szűrési hullámhossza, nincs amit kiszűrjön a lakk. Kis teljesítményű izzók színhőmérséklete alacsony, halogén izzóknak, meg nagy a hőtehetetlenségük. Plusz, a lakk hőt is nyel el, tehát leéghet. Persze elfogadható kompromisszum van. üdv! proli007
húú, ezen énis elkezdtem ezen gondolkodni, ugyanis a ledes fényorgonám sikeresen elkészült ,és nagyon jóó lett. Azon gondolkodom h pl egy 100W-os izzó képes-e olyan gyorsan kialudni ,hogy az elég hatásos legyen. akinek van fényorgonája,az milyen izzót használ bele,??
hali én most épitetem meg tök jó mükszik
Sziasztok!
Szeretném megkérdezni hogy ha a következő fényorgonát a keverőm fejhallgatókimenetéről zeretném működtetni mit kell változtatnom a rajzon? Üdv:Korgs2!
Ennek a rajznak ami az előnye, az a legnagyobb hátránya is! Kevés alkatrészből áll, de a 230V-os leválasztásra semmi nem került bele. Ha valaki megépíti, a potméterek mindenképpen műanyag tengellyel legyenek kivezetve, vagy műanyag potik legyenek!
A mikrofon is azért van benne, hogy ne legyen galvanikus kapcsolat a hangosító berendezésekkel! Ha mindenképpen EZT a kapcsolást akarod megépíteni, hangfrekvenciás leválasztást kell beépíteni (legalább 500V, trafó v opto ) a készüléked és a C4 kondi elé, a mikrofont és a kőrítését elhagyva, +poti stb. Szerintem válassz eleve szigetelt áramkört, még ha bonyolultabb is, vagy maradj az eredetinél. Még kezdő koromban megépítettem ezt a kapcsolást, a C1 kondinak 470nF 600V-os Ruszki kondi lett beépítve, az ötödik bekapcsolás után óriási durr.. a kondit kapargathattam a plafonról is! Ebbe a pozícióba tényleg jó minőségű kondi kell!
Egyetértek Cseri Lászlóval. Az ötleted éltveszélyes!!! A fényorgonáddal összekötött minden berendezésed áramütést okozhat!!!
Az megoldást jelenthet e a problémámra ha a mellékelt rajz szerint átalakítom a kapcsolást?
Hello!
Csak akkor, ha optotriac-ot használnál. üdv! proli007
És ha jól gondolom az optotriakal meghajtanám a rendes triakot.
Üdv:korgs2
Hello!
Jól gondolod, mert valami galvanikus elválasztás nem árthat. Viszont valami más kapcsolást néznék a helyedbe, mert ez "túl egyszerű" és olyan is. JA, és átolvasnám ezt a fórumot.. ha már erre adnám a fejemet. üdv! proli007
Érintésvédelmi szempontból ez is elégtelen. Ne foglalkozz "újításokkal" érintésvédelmi ismeretek hiányában, mert ráfázol. Csak azoktól fogadj el tanácsot, akik azzal kezdik a mondókájukat: Érvényes vizsgám van és értek is hozzá.
Én a kérdéseid alapján továbbra is (jó szívvel) azt ajánlom, hogy keress magadnak a guglival egy 9-12 voltra működő fényorgonát, amelyet biztonságod (és a kistesód testi épsgét midenképpen szem előtt tartva) érdekében hálózati adapterről próbálgathatsz. Izzónak használj személygépkocsi izzóját. Ha majd tapasztalatot szereztél, átépíted 230V-ra. De akkor is majd szerezz be magadnak egy érintésvédelemben igazán jártas tanácsadót, akiben megbízol.
Sziasztok!
Nem tudom, hogy jó helyen (azaz topicban) járok-e... Nekem az a különleges hobbym, hogy Rickenbacker gitárkópiákat készítek. Kollekciómból hiányzik egy különleges, ma már rég nem gyártott, típus a Rickenbacker 331LS. E hangszernek az volt a különleges tulajdonsága, hogy a plexi fedőlemezén keresztül a testbe épített elektronika a megpengetett hangok függvényében fényorgaona effektusokat ill. holografikus szines ábrákat produkált. A gitár elektronikájának kapcsolása természetesen nem hozzáférhető. Egyébként is a régi technika miatt a Ligthshaw vezérlő áramkört annakidején kívülről, egy külön csatlakozón keresztül táplálták és/vagy vezérelték. Azóta, min. 30 éve, az elektronika sokat fejlődött. Ezért kérdezem a "gurukat", hogy hogyan tudnék a mai korszerű elemekből, IC-k, Led-ek, stb. egy olyan beépített elektronikát csinálni ami az általam készítendő kópiagitár által az eredetihez hasonló fényefekteket produkál.
És még valami: a bc170esek helyett használhatok bc182-t?( abból van itthon egy kupac)
szeva Atus
"Ezt építettem meg, annyi változtatással, hogy nem triakok vannak teljesítményfokozatoknál, hanem NPN tranzisztorok és nem 230 VAC a tápfeszültég, hanem 12 VDC. Érintésvédelmi szempontok alapján csináltam ilyenre, működnek a csatornák." Az a kérdésem, hogy opto után miket modositottál? Pl: ellenálás érték, a 12 volt külön táp-e, stb.... Elöreis kösönöm az infót.
Sziasztok!
Keresném ennek a fényorgonának a belbecs tartalmát. Van valakinek ilyen? A lényeg, hogy mikrofonos vezérlésnek kellene lennie! Bővebben: Link Video Üdv.: Davis
Sziasztok. Szeretnék egy ledes fényorgonát... nyomtatóportról szeretném vezérelni. az az elképzelésem hogy összerakom mint a ledshine fényeffektet és a winamphoz írni kellene egy plugint ami bizonyos freki között ha hang szól ad jelet a nyomatóport egyik lábára... szerintetek működne ez a dolog vagy úgy hülyeség az egész ahogy van?
Szia
Szerintem ez nem fényorgona. Ez csak zenére, dobra lép egyet. Az igazi fényorgona adott hangfrekvenciás jelre lámpát kapcsol fel. Mintha egy3 utas hangváltó után mind 3 hangszóró helyére izzót kötnél. Ami neked kell, mikrofon-előerősítő-lm555-cd4017-moc2030-triak összeállítás. Alap kapcsolás, keress tapskapcsolot, és a kimeneti flip flop helyére cd4017 et kötsz be, majd annyi opto+triak amennyi lámpát akarsz max 10ig.
Szép Jónapot Kívánok minden fórumozónak!
Nekem olyan problémám lenne hogy szükségem lenne egy stereo fényorgonára amiben függőlegesen helyezkednek el a ledek(negyfényű ledekkel). Kb. 10-11 ledes kéne egy oldalra.. Az erősítő amibe kéne az egy 2*75W os (papíron) Amin kb 40-47 volt és kb 2A jön ki max hangerőn a handszórókra...... Ha valaki esetleg tudna valami jó rajzot adni+panel tervet azt megköszönném... Tisztelettel: Kovács Attila
Hello!
Tehát ne a fényerő változzon, hanem egymás után gyulladjanak ki? Akkor építs "spektrum analizátort" esetleg kevesebb csatornaszámmal mint Attila86. üdv! proli007
Igen sorba gyulladjanak ki...és köszönöm a segítséged...
üdv: Atielectronic
Bocs hogy most így iylen tiszta off kérdéssel állítok ide, de nemvolt kedvem visszaolvasni mind a 22 oldalt remélem megértitek.
kellene nekem 1 olyan kapcsolás amivel a zene ütemére (dob, csak a full basszusra) kapcsolgat 1 izzít vagy 1 áramkört. Előre is köszi és még1x elnézést ha már van fent iylen kapcsi.
Hello!
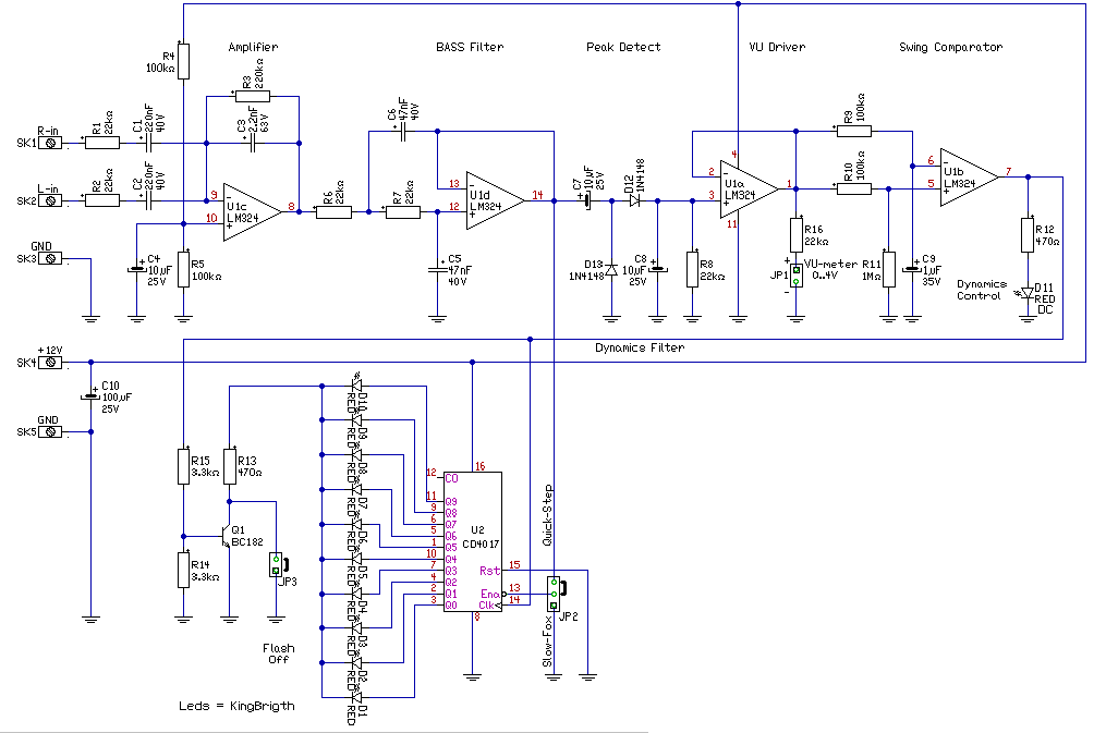
Esetleg, ha igényesebbet szeretnél, építsd meg a képen látható kapcsolást. Ez a 4017-re kötött 10db Led-et lépteti körbe a basszus ütemére. Ha csak egy ledet szeretnél villogtatni, ahogy írtad, akkor az áramkör felső részét építsed meg csak, és a D11 Led-et használd. (de szerintem érdemes megépíteni az egészet) Ha érdeekl, akkor nyák rajz is van hozzá. üdv! proli007
bocsi elfelejtettem írni hogy nekem csak MIKROFONOS lenne jó, de azért kösz majd még este átnézem mert most megyek el
köszii
Na hazaértem , érdekelne a nyákrajz is...
Ezt a kapcsolűálst nemlehet mikrofonosra átalakítani? nagyon érdekel eza fénytechnika ![]() |
Bejelentkezés
Hirdetés |





Ebbe a pozícióba tényleg jó minőségű kondi kell!
Meggyöztatek ,hogy a másik rajzot építsem meg. A







