Fórum témák
» Több friss téma |
Na jo, berakok en is 2 meresi eredmenyt a JLH erositomrol. Mindket meres 4.7ohmos muterhelessel keszult, nem tul nagy kivezerlesen. Az erosito amugy is 8ohmos terheleshez lett optimalizalva, de kis kivezerlesen tok mindegy, hogy 4.7ohmot pakoltam a kimenetre. Mindket abran lathato, hogy a zold gorbe a hangkartya sajat, loopback modban mert ertekeit mutatja mig a feher gorbe az erosito meresi eredmenyet mutatja.
Az atviteli gorben jol latszik, hogy meg 40kHz-nel is alig eri el a 0.25dB-es esest a gorbe illetve 20Hz-en is csak picivel tobb mint 0.5dB az eses. Kozeptartomanyban semmi kiemelese sincs, tok egyenes az atvitel! A THD abran pedig jol latszik, hogy a dominans felharmonikus az elso paros felharmonikus 2kHz-en. Ez jellemzo altalaban az A osztalyu SE erositokre. Igaz ez nem tisztan SE erosito ... csak olyasmi. Mondjuk SE dinamikus munkaellenallassal Egy szo mint szaz, nincs miert aggodni az erosito atvitelet illetoen Sokkal inkabb fontos az, hogy az adott hangsugarzoval amit rakot az ember hogyan tud "egyuttmukodni".
szia! a 20 kHz-es mérésed eléggé fura. ritka mikor egy erősítő ilyen szép amplitudómodulált jelet ad ki. nézz rá rendes szkóppal is csak azzal fogod látni mi a gond. szerintem a moduláció lehet gerjedés, az lerántja a tápfeszt, és ez modulálja be a 20kHz-t. csak sajnos ezt hangkártyás szkóppal nem látod, mert a gerjedés több MHz is lehet, csak a végtranyóktól függ. találkoztam már olyan erősítővel is amelyik FM (URH) sávban gerjedt és kb 6-8m-re lehetett venni a rádión azt a jelet amit az erősítőre kapcsoltam. mindenképp rendes szkóp (20 MHz-es min) és jó árnyékolás, hűtőbordát pedig testelni kell (persze a tranyókat meg szigetelni!!!) mert igen nagy szórt kapacitást képvisel és vissza tud szólni a bemenetre!!! ezt saját tapasztalatból tudom. egyszer nem szigeteltem a végtranyókat mondván a két kollektor a kimenet, majd a bordát szigetelten fogom felfogatni. úgy gerjedt az erősítő mint ha oszcillátort építettem volna. a JLH-nak pedig nagy hűtés kell ami test nélkül úgy működik mint egy kondenzátor. vissza pofázik mindenre.
Szia lalamas!
Ha nem titok: Melyik kapcsolást mérted? Milyen az értéke a bementi és a kimeneti kondenzátoroknak? Idézet: „Melyik kapcsolást mérted?” Haaat ... az enyemet Bocs, ez bena poen volt. Szoval en a 2000-es kapcsolast epitettem meg, kompenzaciok nelkul.Idézet: „Milyen az értéke a bementi és a kimeneti kondenzátoroknak?” A bemeneten egy 1.5µF-os folia kondi van, a kimeneten pedig 6800µF elko + 4.7µF folia kondi.
Szia Bgsf!
Kösz a tanácsokat. Sajnos rendes szkópnak közelébe se tudok jutni, ha tudnék, nem szenvednék a pc-sel... Egyébként sajnos az egyik tranzisztor valamelyik lába (már nem emlékszem, melyik) Kiment a bordára (mivel nem vagyok aluforgácsoló, a két hőelvezető lap nem lett tökéletesen egyforma, ezért lett zárlatos) de azt hittem, ha csak 1 megy ki, és vigyázok rá, akkor nem lesz gáz. De akkor mindenképpen megpróbálom elszigetelni, hátha az hoz eredményt! Egyébként én nem igazán értek hozzá, de a 20 kHz hullámosságát nem a szkóp alacsony frekvenciája okozza? Üdv: FazksG
szia.
már a 10kHz-es mérésnél is látszik a hullámosság, de 15 kHz-nél mégjobban. szerintem gerjedés ami lehúzza a tápfeszt és annak a brumfeszültsége adja a modulációt. véleményem szerint csak a hűtőborda testelése és a tranyók szigetelése segít a helyzeten. sajnos az én erősítőmmel nem haladok így ebből az erősítőből nincs tapasztalatom (most fizetős melókat csinálok), de amit leírtam az kivétel nélkül minden erősítőre igaz. Idézet: „Egyébként én nem igazán értek hozzá, de a 20 kHz hullámosságát nem a szkóp alacsony frekvenciája okozza?” a szkóp határfrekvenciája nem okoz ilyet. ha alacsony a határfreki akkor afölött még lehet látni a jelet, de nem hiteles a mérés a csökkenő jelszint miatt. egyébként legtöbbször én is a pc-s szkópot használom mert ez mindig itt van az asztalon, a másikat meg elő kéne szedni...
Pedig nagyon úgy tűnik, hogy a szkóp hibája, mert rámértem a hangkártya kimenetére, és ugyanazt láttam 20 kHz-nél, mint az erősítő után
. Szóval elég érdekes ez a pc-s szkóp...Üdv: FazksG
hát akkor a kérdést már tényleg csak rendes szkóppal lehet eldönteni. mekkora a tápfesz az erősítődnek? a nyugalmi áramot tudod állítani? írtad hogy nem megy 900mA felé. pedig ha letekered a potit igen csak fel kell hogy vegyen áramot. mekkora teljesítményű a trafó amiről hajtod? nem lehet hogy az korlátoz be?
és még egy kérdés! melyik kapcsolást építetted meg? én terveztem egy panelt már a nyákot le is gyártottam csak sajnos nem volt még időm beültetni.
Szia!
Jó lett a panel. Kémiai ónozóval csináltad? Rátérve az enyémre: Ha 0 ohmon van a trimmer, akkor 0,9 A a nyugalmi... Egyszerűen nem tudok vele mit csinálni! Egyébként most végeztem ki a második végtranyót is a JLH-val. (először fordított táp, most meg a Q2 emitterét nem kötöttem be véletlenül, és meghalt). Szerintem a tápban nincs hiba, egy 160 VA-s TRAKIS gyártmányú trafó(tégla nagyságú/súlyú), elvileg 2,8 A-tud a szekunderen (és 2db 24 voltos szekundere van, úgy tervezem, hogy egyik bal, másik a jobb oldalnak adja majd a szuflát). A diódahíd is van vagy 25 amperes (már nem emlékszem pontosan) de egy ki lemezdarabbal meg kis szilikonzsírral nem igazán melegszik. Ja, és a legfontosabb, az Ágoston Lajos féle kapcsolást építettem meg (de saját nyáktervvel). Üdv: FazksG Idézet: „Jó lett a panel. Kémiai ónozóval csináltad?” nem kémiai, hanem MULTICOR gyantával átkenem a panelt aztán egy kis forrasztóón és már szalad is végig a páka után vékony rétegben a vezetősávon. Idézet: nekem a Sipos féle van meg, de ahogy gondolom a Q2 az nálad a második kis tranyó. ha annak az emitterét nem kötöd be akkor szerintem a tranyónak semmi baja sem lehet mivel a bázis kap jelet, de nincs hová elvezesse a kollektorról, mert az emitter nincs bekötve! hacsak nem kicsi a kollektor-bázis tűrésfeszültség és tényleg átütött a tranyó!„először fordított táp, most meg a Q2 emitterét nem kötöttem be véletlenül, és meghalt.” az ágoston féle rajz meg van valahol a gépen... utána nézek! szerintem annak volt tök tré a nyák rajza! azt kezdtem megépíteni mikor rájöttem hogy nem jó és mindenki hibásan publikálta!!!! dobd fel ide a nyákrajzodat a beültetéssel hátha van rajta hiba! nekem is volt úgy hogy már 20X átnéztem és nem találtam hibát a szomszéd meg átjött és egyből... kiszúrta a rossz kötést!
mellékelem a hibás (!) többször leközölt rajzot!!! pirossal bekarikáztam a hibát! ez a hiba minden jlh-s oldalon ott van, ezért vagyok arra kíváncsi hogy ezt a nyákot ki építette meg és hogy működik is?
![]() mert szerintem nem!!!! tehát a T2 meghajtó tranzisztor a bázisán semmilyen jelet nem kap! se munkaponti beállítás, sem vezérlés..... akkor mi a retektől működhetne ez a panel? kérdem én! ki lektorálta az Ágoston féle kapcsolást és NYÁK rajzot? ha pedig valaki ezután építette meg akkor publikálhatná hogy miért és hogyan múködik ez az erősítő! na nem az eredeti hanem ezutá a nyákrajz után!!! )
Azt hiszem ez isamisa terve ha jól emlékszem, és utólag javította, de nem 100%
szerintem nem isamisa terve volt hanem csak ő is koppintotta! de ha valakit ezzel plágiummal vádolnék ok nélkül, akkor bocsánat.
több helyről letöltöttem a JLH doksit és mindegyik az Ágoston féle leírás volt. hibás NYÁK rajzzal, ami csak a TO-3-tokozású tranyókhoz készült paneleken volt hibás. Q2 (vagy T2) tranyó bázisa nincs bekötve, és az egész nyákrajz szinte követhetetlen!
Jaj igazad van, isa terve is hibás volt az első, de az zöld színű volt, ez fekete, ez nem az övé, ezt nem tudom kié, de ha lehet egy javaslatom, ott van hapro nyákja, az tökéletesen működik.
Ágoston úr azt állítja, hogy igen valóban hibás a nyákrajz a könyvében, de aki tőle vette vagy veszi a könyvet, annak egy kiegészítést, egy amolyan hiba javítást ad mellékletként.
Szia!
Természetesen jó nyákrajzzal építettem meg, illetve nem a könyvbélivel. Volt már róla szó ebben a topicban (mielőtt nekiálltam az építésnek, én átnyálaztam - ha Te még nem tetted, nem is javaslom ). Csatolom a nyákrajzot. Egyébként meg én is furcsálltam, hogy tönkretette a második kisjelű tranzisztor (nálam 2N2219A) bekötési hibája. De nem működik így, pedig előtte ment szépen, bár a nyugalmi áram tényleg max 0,9 A volt...Üdv: FazksG
Akkor ezt nem értem
ez jó ez a nyák rajz vagy nem? Az erősítőd tönkre ment?
Szia!
Az erősítőm működött egy darabig, csak volt vele 1-2 probléma. Szubjektív véleményem szerint kicsit sok volt a magasa. Aztán a sok kísérletezés-próbálkozás közben a sokadik összeszerelés során egyszer véletlenül fordított tápfeszt kapott, egyik végtranyó elszállt. Aztán kicseréltem benne a meghajtótranzisztorokat (már nem is tudom miért), de a második kisjelű tranzisztort rosszul forrasztottam be (az egyik lábat kifelejtettem), és azóta megint nem működik. Sajnos most nincs másik végtranyóm, meg pénzem se, hogy vegyek, tehát áll a projekt. A nagyobb baj az volt, hogy a nyugalmi nem ment 0,9 A fölé. Tehát a panel (szerintem) jó, de ha találsz rajta hibát, ne tartsd vissza . Egyébként nagyon jól szólt, amíg szólt .Egyébként ha visszaolvasol, ezt már mind leírtam, legalább egyszer, de van, amit többször is. De nem piszkálódásból írom .Üdv: FazksG
Igen a magas problémára emlékszem, beszélgettünk is róla, csak a többi nem volt világos, de így már értem, mi történt, azt nem értettem hogy mi volt az oka , hogy elszállt a végfok, de így ezt is értem, Azt hittem rossz a panel, vagy valami más probléma akadt.
Köszi a világítást. Ha a nyugalmi nem ment 0,9A fölé az baj, nagyon nagy baj, mert attól torzul a hangja szerintem. 1,2kell neki minimum. Üdv.
Erre már én is rájöttem. Mármint, hogy a nyugalmi az így kevés. Végigmértem az összes ellenállást, azok jók. Tettem bele az "alsó" helyre (kapcs. rajz szerint értve) az St helyett Tungsram 2N3055-öt. Cseréltem a kisjelű tranyókat. Most már ott járok, hogy behajítom az egészet az asztalfiókba, és megcsinálom újból, hátha ott megoldódik a nyugalmi áram probléma. Egyszerűen nincs már ötletem, hogy miért szívat engem ez a nyavajás
.Üdv: FazksG
Figyelj, ha újra építed, akkor hapro nyákját csináld meg, semmi baja, elsőre ugrik és gyönyörűen lehet szabájozni a nyugalmit. Persze ez csak egy ötlet.
De egy kapcsi rajzot tudsz küldeni arról amit erre a nyákra építettél? Annyi rajz van már, nem tudom ez melyik.
Szia!
A Ágostonkönyv-béli kapcsolást építettem meg (sajnos csak papírformátumban van meg). Egyébként majd megkeresem Hapro-ét, csak sajnos (???) verejtékes munkával már elkészítettem 2 db 2mm vastag hővezetőlemezt (ez megy terveim szerint egy oldalra), mondjuk megnézem, hátha kis átrendezéssel hapro nyákjához is jók lesznek. Üdv: FazksG
Vagy a nyákot picit módosítod a lemezeidhez, de azt hiszem nála is ez az elrendezés, nem sokat kellene variálni.
Üdv.
ez hasonlít az enyémhez, csak az enyém kicsit szellősebb!
jobb ha elfér minden rendesen, amúgy meg a két végtranyó adja a panel szélességét, a többi alkatrész meg had lézengjen!
Sziasztok: Kérdezném hogy van -e esetleg olyan emberke itt a topikban , aki kisérletezett már ezzel a verzióval ?
Ezzel kapcsolatban várnám a véleményeket , tapasztalatokat?
Igen, majdnem ezzel kiserleteztem! A kulonbseg csak annyi volt, hogy nalam nem voltak parhuzamos vegtranyok, csak szimplak. Illetve pont emiatt a 0.1ohmos emitter ellenallasok is hianyzotak. A tapfesz ha jol emlekszem kb. olyasmi volt mint a rajzon, a nyugalmi aram pedig vhol 1A korul lehetett. Csak 1 csatornat epitettem belole probanak. Piciket nehezen lehetett beloni a 0 offszetet a kimeneten, de azert nem volt tulsagosan veszes, csak tovabb kell jatszadozni vele hiszen amikor mar elerte az uzemi homersekletet a rendszer akkor erdemes 0-ra beloni a kimeneten merheto egyenfeszt. Viszont bekapcsolaskor (hideg allapotban) ez a feszultseg viszonylag magas is lehet ... mondjuk nem annyira, hogy veszelyeztesse a hangsugarzot. Egyebkent hangminosegre nem igazan vettem eszre valtozast az egytaposhoz kepest (ha volt valtozas akkor minimalis lehetett) igy nem is foglalkoztam tovabb ezzel a kapcsolassal.
Szerinted akkor nyugottan foglakozzak ezzel ? Vagy maradjak a klasszikus verziónál .Nos én mindenfélle képp szeretném a pararel végtranzisztoros megoldást kipróbálni. Mindenesetre azért megépítek egy panelt ha nem tettszene akkor marad az alap!
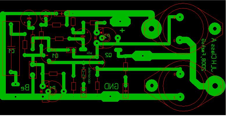
A segítségeteket kérném.Ezt a nyákot csináltam meg,de valami nem stimmel.Ha ez felülnézeti kép,akkor a két végtranyót nem kellene 180 fokkal elfordítani?A másik két tranyót ebben a pozícióban kell beszerelni?Mert van olyan nyák a fórumon,ahol azok is el vannak fordítva.És én már azt se tudom ,hol áll a fejem...
|
Bejelentkezés
Hirdetés |




Sokkal inkabb fontos az, hogy az adott hangsugarzoval amit rakot az ember hogyan tud "egyuttmukodni". 

Bocs, ez bena poen volt. Szoval en a 2000-es kapcsolast epitettem meg, kompenzaciok nelkul.
. Szóval elég érdekes ez a pc-s szkóp...



). Csatolom a nyákrajzot. Egyébként meg én is furcsálltam, hogy tönkretette a második kisjelű tranzisztor (nálam 
ez jó ez a nyák rajz vagy nem? Az erősítőd tönkre ment?
. Egyébként nagyon jól szólt, amíg szólt
.
.

Ezzel kapcsolatban várnám a véleményeket , tapasztalatokat? 






