Fórum témák
» Több friss téma |
Fórum » ICL7106/ICL7107
Nekem teccik....
csak még nem tudom h a sunt ellenállást hol szerzem be.
Nem akartam szemrehányást tenni csak van amit sokkal könnyebben is ki lehetne vezetni onnan ahonnan
Ja, azok nagyon is szándékosan vannak úgy! :yes:
Heló!
Ez annyira tökéletes amit csinálsz ,hogy ezen csak rontani lehetne !
Elmondanád,hogy miért?
Az egyik helyen a digitális földet huzaloztam úgy, hogy minél kisebb hatása legyen az analóg földre, a másik helyen pedig már csak megszokásból is úgy vezettem be a nagyáramú részbe a kis áramú vezetéket, hogy elméletben a lehető legnagyobb feszültséget mérje az ICL7107 árammérés esetén.
Sziasztok!
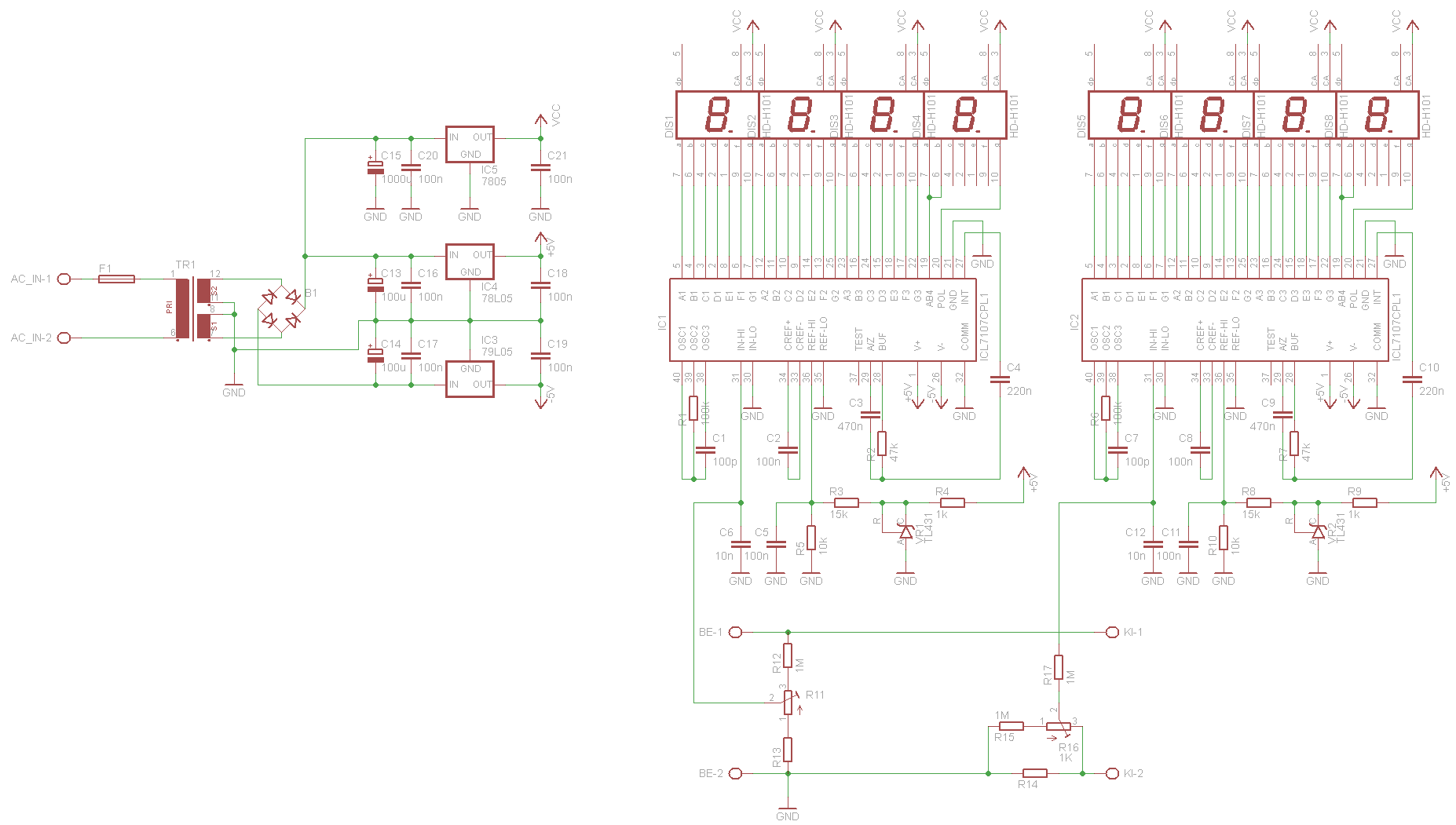
Szeretnék építgetni panelműszereket ICL7107-el... Találtam egy nyáktervet a fórumok között régebben.. (csatolva).. Valaki nem ismeri ezt "közelebbről is" azaz nincsen semmilyen hibája a tervnek? Nézegettem a LRD kijelzőket Itt.. Ha jól látom a rajzon ott van hogy "DA56-11..." az a LEd kijelző... A linken található "DA56-11GW" kijelzők.. Az jó lenne a kapcsolásba? Üdv!
Sziasztok!
Attila86! Az előző oldalon közkinccsé tett feszültség és árammérőt szeretném megépíteni,2 kérdésem lenne vele kapcsolatban. A VR1 alkatrész itt is TL431 mint a labortápegységed kapcsolási rajzán? A másik pedig hogy betápnak ide jó lesz egy olyan secunder tekercsfeszültség,amiről már egy ilyen mérőmodul megy? Nem fog összezavarodni egyik sem? (Labortápegységed kijelzője) Köszönöm szépen előre is! Üdv Kicsa
Üdv.!
- Igen, a referencia TL431. - Azt nem tudom megmondani hogy az a szekunder tekercs jó lesz-e amiről már egy másik műszert táplálsz. Ez attól függ hogy a két műszer és amit a két műszer mér az van-e bármiféle kapcsolatban egymással. Egyébként ezek ismerete nélkül inkább azt javaslom hogy ne tápláld azonos szekunderről. Egy műszer legyen független, így nem érhet meglepetés. Üdv.: Attila
Szia!
Akkor bajban vagyok a trafókkal mert nincs hely. Mennyit fogyaszthat egy ilyen kijelző ? Van nyákba ültethető kis 'kocka'trafóm, 2*75 mA terhelhetőséggel. (4 kivezetéses) A 2 db szekunder párhuzamosan kötésével szerintem lehetne eredményre jutni?köszi szépen Üdv Kicsa
Sajnos az a trafó nem jó. Ha csak a kijelzők áramfelvételét számoljuk, az 10mA árammal 10mA*(3*7+3)=240mA. Plusz még az ICL7107, a stabkocka, a referencia és a osztók árama nagyon durván 10-20mA.
Szia!
Akkor min 300 mA az 'idális' ha jól értem. Köszi szépen,megnézem hogy mit tudok tenni.Feszültség ide mennyire kritikus? ~ 10 Volt ide is elég? (A labortápnak elég volt ennyi)
12V-os szekunder kell a műszernek. Így áganként kb 7,8V jut az 5V-os stabkockák bemenetére. 12V alatt úgy tudom csak 9V-os szekunderű trafókat lehet kapni. Ezzel már csak 5,7V jut a stabkockákra. Nem tudom hogy ekkora maradék feszültségről működnek-e már a stabkockák, de ha a trafó szórását, belső ellenállását és a hálózati feszültség ingadozását is beleszámítjuk, akkor végeredményben biztos hogy nem elég a 9V-os szekunder.
Tehát mindenképpen 12V-os szekunderű trafó kell. Ha neked van 10V-os trafód, akkor szerintem az is elég lesz, mert így 6,4V maradékfeszültsége lesz elméletileg a stabkockáknak. De szerintem ez kicsit talán már kritikus. (A trafó szórása, belső ellenállása és a hálózat esetleges ingadozása miatt.)
Értem!
Holnap megyek boltba egy két apróságért,megnézem hogy tudok-e venni 12V-os trafót,így azért akkor jóval egyszerűbb lenne a dolgom...bár még a helyszükét nem tudom hogy fogom megoldani ![]() Köszi szépen,majd jelentkezem még! Üdv Kicsa
Kicsit túl van biztositva a dolog. Az ilyen kis trafók a névleges terhelésnél adják le a specifikált feszültséget,ha nincs teljesen kiterhelve akkor jóval fölötte is lehet. Egy műszernek untig elég a 2,4VA teljesitményű 9V-os trafó.
Bár én a panelen szoktam előállitani a negativ tápot a 35V-ból,igy nem foglalom le feleslegesen az egyik szekundert,tehát graetzet használhatok.
Nem tudok már javitani,természetesen nem 35,csak 5V.
zia!
A feszültségmérő nyák tervén valamit nem értek. Az R9-nek (kijelző mellett) csak az egyik fele van bekötve. Vagy ott úgy kell hogy a szögletes forraszemeket a kijelző alatt,mind összekötni az ellenállásal? Sajnos nekem a kapcsolási rajzon sem egyértelmű Köszönöm szépen! Üdv Kicsa
Üdv.!
Az ellenállás bekötetlen végét a kijelzők alatti VIA-k (szögletes forrszemek) valamelyikéhez kell kötni egy átkötéssel. Hogy melyikhez, az attól függ hogy melyik digit tizedespontját szeretnéd hogy világítson.
Sziasztok!
Olyan kérdésem lenne, hogy az ICL7135 és az ICL7107 között van különbség a kijelző meghajtás típusán kívül? Egy olyan mérő egységet szeretnék építeni ami egy LED meghajtó tápnak mérné egyszerre a kimeneti feszültségét és áramát egyszerre, feszültséget kb. 20-30V-ig, áramot kb. 500mA-ig lehetőleg milliamper pontossággal kellene mérnie. Melyiket ajánlanátok hozzá?
Egyszerűbb a 7107-el épiteni. Áramot 2A-ig tudsz mérni mA felbontással,feszültséget pedig 20V-ig 10mV felbontásban.
Persze az egyidejű feszültség és árammérés csak kettő egységgel oldható meg átkapcsolás nélkül mindkét tipusnál.
Szia!
Értem,tehát akkor az elképzelésem : A mért feszültség egy kapcsolón keresztül menne a bemenetre,5V vagy 12V. Tehát akkor hogyha én bekötöm R9et a 2. kijelzőhöz akkor az nekem jó lesz úgy? (a határérték miatti ellenálás értékeket kinéztem az 8. oldaról, 20V 10A méréshatárhoz.) Szóval arra lennék kíváncsi hogy szerinted így megfelelő lesz-e? köszönöm szépen Üdv Kicsa
Ha 5V-ot és 12V-ot szeretnél mérni, akkor 20V-os méréshatárban kell használnod a panelmérőt. Ebben a méréshatárban legfeljebb "19.99"-et tud mutatni a műszer, így a tizedespontnak jobbról (a legkisebb helyértékű digittől) a harmadik kijelzőnél kell világítania. Tehát ahhoz kell kötni az R9-et.
Üdv.!
Attila ennek a számolásnak a képleteit leírnád, mert akkor később bármilyen áramra és feszültségre át lehetne számolni.Előre is köszönöm.
Szia!
Értem,köszönöm szépen. Az építés folyamatban,jelzek hogyha valamit előrejutottam. Köszönöm szépen! Üdv Kicsa
Szia!
A 8. oldalon van a link,nekem működik. Ha neked nem megy,nálad lesz a hiba,de ha adsz egy email címet,szívesen átküldöm. Illetve lenne egy kérdésem még : A táp bemenet az váltófeszültség. A mérési bement egyenfeszültség ami a ki kapcsokon megy tova,csupán polaritást nem látok feltüntetve. Esetleg az mindegy neki? Üdv Kicsa
Sziasztok!
Összedobtam egy rajzot Attila DVM-je alapján. A kérdésem az lenne, hogy mekkora legyen a feszültségmérő részben az osztó másik ellenállása és a trimmer és, hogy mekkora legyen az árammérő sönt? Feszültségmérés: 20V-ig Árammérés: 500mA-ig !milliamper pontossággal! Üdv.
A weboldalam kiszolgálója, az ingyenes freeweb szórakozik csak mostanában. Néha van hogy nem jön be az oldal, mert most karbantartanak. Ilyenkor várni kell 1-2 órát és bejön. Ideje lenne már normális tárhelyre költözni...
Az ICL7107 jelen esetben 200mV-os végkitérésű, tehát ha a bemenetére majdnem 200mV-ot kapcsolunk, akkor "1999"-et jelez ki ("2000"-át nem tud). Ennél ha nagyobb feszültséget kap, akkor túlcsordul. Ha mi azt szeretnék hogy a panelmérőnk 20V-os legyen akkor egy olyan feszültség-osztóra van szükségünk, ami a 20V-ot leosztja 200mV-ra. Ehhez 1/100-as osztó szükséges (azért, mert: 20V/100=200mV). Egy egyszerű feszültség osztó két sorba kötött ellenállásból áll, amely két szélső végére kapcsoljuk a leosztandó feszültséget (Ube) és az egyik ellenállásról levesszük a leosztott feszültséget (Uki). Ez utóbbi ellenállást nevezzük el R2-nek, a másikat pedig R1-nek. Így a kimenő feszültség képlete: Uki=Ube*(R2/(R1+R2)) Ube, Uki ismert (20V és 200mV). Ami fontos még, az az osztó eredő ellenállása, ugyanis az ideális feszültségmérő belső ellenállása végtelen. A gyakorlatban pedig legalább 1MOhm szokott lenni. Ezért az R1+R2 legalább 1MOhm-nak kell lennie. Most már mindent tudunk, csak át kell rendeznünk a képletet és kiszámolni. Így azt kapjuk, hogy R1=990k és R2=10k. És innentől jön a gyakorlat, mely szerint az ellenállásoknak szórása van. Azért hogy ez ne okozzon gondot, beteszünk az osztóba egy trimmert, amivel be tudjuk állítani a pontos kijelzést. Itt már nem érdemes pontosan számolgatni, mert úgysem kapunk a boltban tetszőleges értékű ellenállást, trimmert meg pláne nem. Ki kell találni hogy kb mekkora osztásarányt akar az ember a trimmerre ráhagyni. Ha túl sokat, akkor nehéz lesz finoman beállítani a kijelzést, ha pedig túl keveset, akkor előfordulhat hogy az osztó ellenállásainak és a trimmer érték-szórása miatt egyáltalán nem is tudjuk beállítani a pontos kijelzést, mert a trimmer osztásarányán kívülre esik a helyes kijelzés. Ráadásul itt a TL431 és a hozzá kapcsolódó osztó szórásait is figyelembe kellene venni. Egy ilyen egyszerű műszernél nem érdemes ilyen számításokba belemenni. Viszont az fontos, hogy a trimmernek nagyjából a fél állásában legyen a kijelzés hiteles. Ezért ha a 990k/10k-as osztónkba mondjuk egy 4,7k-s trimmert teszünk be, akkor a trimmer értékének felével kell mindkét ellenállást csökkenteni. Így durván +-23,5%-os osztásarány jut a trimmerre. De a boltban sajnos nem kapunk 987,65kOhm-os, sem pedig 7,65kOhm-os ellenállást. A legközelebbi érték hozzájuk az 1MOhm és a 7,5K. Így hát ezeket ültetjük be. |
Bejelentkezés
Hirdetés |













