Fórum témák
» Több friss téma |
Idézet: „Még egyszer. Itt kaptál A/D átalakítót LEDre...” Jé, télleg, akkor nem is keresgélek.
Rokonom keltetéjéről két kép. Csak úgy
Tudod az alkatrészeket? Szerintem ez egy PIC.
Van hozzá programod? Egyébként működhet. Eddig mit építettél? Én márt, 2éve olvasok utána a PICnek. De még, nem csináltam semmit. Igaz PICem márt van, de felesleges időm, az nem nagyon. Esetleg Skype -én akarunk beszélni? Ha igen, akkor privátba cseréhetunk címet. üdv
Üdv!
Nekünk is ilyen van 1db PIC16CE625 működteti az egészet. Számolgattam és kb 5000-6000Ft ból kihozható tokkal vonóval a fűtőegység. T.:Márk
Én nem szedhettem szét mert csak egy percig láttam és épp működés közben volt..
Akor szerinted meik A/D átalakítót ajálod?
Küld el a rajzot.
Szia
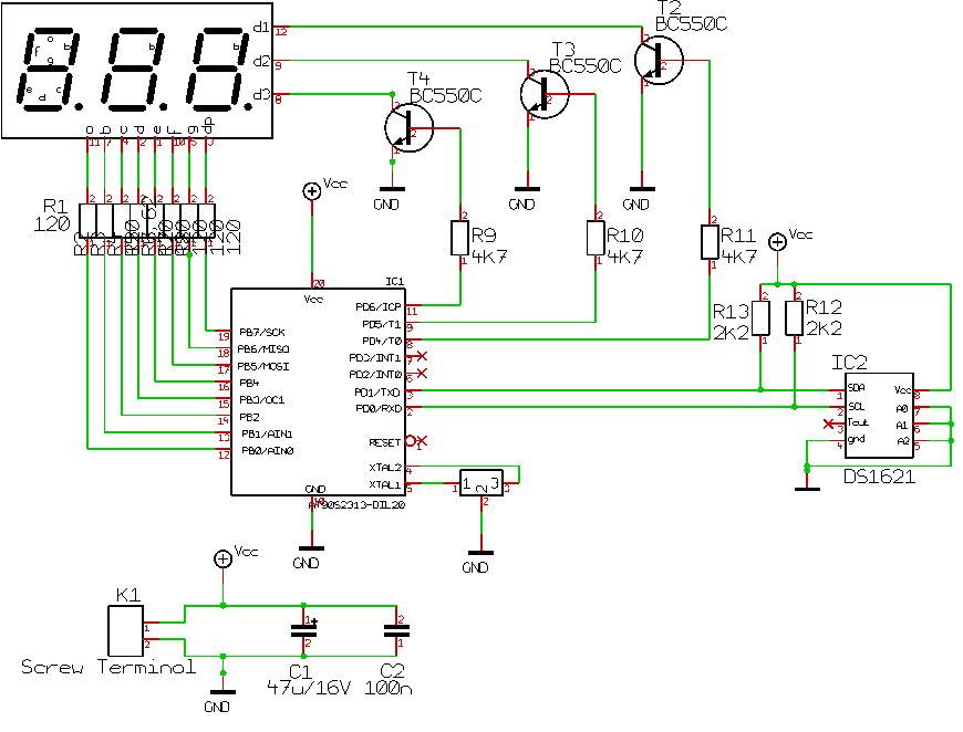
A rajzot, ma is elküldtem, egyszer. Benne van. Ha számokat akarsz akkor ICL7107. Az oldal fejlécébe van a katalógus ott beírod ICL7107 pdf re kattintva adatlap. A kijelzőről a számot nem tudom leolvasni. Ami neked ehhez kell, az a közös + Elég a 3 digít az első úgyse fog látszani. A kijelezhető érték +/-99,9 neked megfelel, mind a hőmérő, mint, a páratartalom mérőnél. Igaz az utóbbinál kellene az 1000 is, de ha nincs akkor is jó. Mert 100% nál a páratartalom, nem lehet nagyobb. Te 99,9% tudsz, kijelezni. Összesen 0,1% tér el. Mielőtt ismét kérnéd, a rajzot. Nekem is az adat lap van meg. Azt le tudod, tölteni. Ha nem akarsz csinálni, csomagba itt megkapod, 1200Ft ért. ha építeni akarsz akkor ICL7106 547Ft + LCD kijelző 3 1/2 1154Ft ez a két tétel márt többe kerül mint a kész. Amivel neked semmi gondod nem lesz. Ha neked a LED, jobban tetszik. Azt 1740Ft ért kapod. Nekem azért nem tetszik, mert nagyobb a felvett áram. ( de ez egyéni ) A kész mindig olcsóbb, kevesebb az után járás. De a tapasztalatot, veszíted. üdv.
Hello!
Annak tudatában vagytok, hogy DMM-el akartok frekit mérni? Vagy ez közben elkallódott? VAgy kimaradtam valamiből? üdv! proli007
Szia
Igazad van, de az egyiknél át tették mV á. Most hirtelen nem találom. De 2db ellenállás, kondi, dióda és elvileg kész a frekvencia/feszültség átalakító. Ha a kitöltés azonos. De itt még az a kérdés hogy tudtok e rajzot adni a kijelzőhöz. Egy hőmérsékletmérő témába. Mentségemre legyen mondva, egyszer nem írta, hogy márt páratartalom mérőnél, tart. De akkor egy számláló kapuzott bemenettel. vagy frekvencia/feszültség átalakító. Tudom TUDSZ rajzott? üdv.
Szia promi01
Tudnal nekem fotokat kuldeni a kesz keltetodrol? Megrendeltem en is a baji elektronikatol a hofokszabalyzot. Te milyen aramkort tettel a kimenetre? Tudnal rajzot kildeni rola? Elore is koszi Tamas tomteam,kukac,freemail,pont,hu
heló
holl lehet kapni 1200Ft páratartalom mérőt?
Nem tudom, ez megfelel-e: Bővebben: Link
Topi-t kellene megkérdezni. Szerintem nincs, ezért is írtam, hogy nem tudom, hogy jó lesz-e.
Köszi mindenkinek a választ. Már haladok, csak éppen a hőfokszabalyozó elektronikát hagyom a végére. Itt írták páran, hogy kit-ben vesznek...de abban nem bízok, a neten külföldi oldalon sincs egy kicsi, olcsó és pontos +-0,1-0,5C os kapcsolás. Valaki segítsen
Mi számít olcsónak? Én havernak 6e pénzért építettem egy komplett hőfok szabályzót, amiből 3e volt a trafó.
Hobbielektronika folyóirat azt hiszem 2001-es év 5. szám. A teszteken már nem voltam ott, de srác azt mondta, tizedes pontossággal belőtte a hőfokot. (ami a szövegben írtakkal fedésben van)
sziasztok nem tudtok valami jó fűtöszálat mert a hajszárítos megoldás nem jött be túl kicsi hőt add. és nagy a hőingása .
Hello!
Számomra azért ebben kis ellentmondás van. Ha nagy a hőingadozás, az azt sugallja, hogy nagy a fűtőbetét a hőigényhez képest. (Persze nem tudni mit nevezel annak) Vagy a szabályozás miatt nagy az ingadozás. Néhány ötlet: - Én még mindig a lámpákra voksolnék, de 2db sorba. Így nem világítanak úgy, inkább csak fűtenek. És két 100W-os sorosan egy 75W-osnak felel meg. (olcsó, és nem ráz) - De a Vaterán láttam árulnak kanthal huzalokat, abból készíthetsz magad is fűtőtestet. Valamikor úgy készítettünk fűtőbetétet, hogy eternit csőre vágattunk spirál vonalat, majd a két végére, két csavart tettünk kivezetésnek. Viszont a hőtehetetlenség csökkentése miatt, akár egy X-el is meg lehet próbálni, az éleket befűrészelgetni, és abba a huzalt feltekerni. - Esetleg vannak fűtőellenállások, amik leszabhatók. Padló és csempe felületfűtők. - Kenyérpirító betét sorban. - Infra hősugárzó üvegcsőbetét sorban. üdv! proli007
Ne haragudjatok, de nem tudom megállni szó nélkül azt, hogy mekkora ügyet csináltok a tized pontosságokból. Én ismertem valakit, akinek a gépében, akár milyen hihetetlen, de vasaló bimetall volt az egyetlen hőszabályozás. Az egész más lapra tartozik, hogy az elektronikai tudásotokat a keltetőgépen is csiszolni akarjátok. Az én gépeim elektromossága bontásból származó anyagokból van felépítve, kivéve a kábeleket, szilikonkaucsukot és a fenyőgyantát. A fűtő ellenállás 1.2 kW-ját relé kapcsolja ki-be. Reléfogyasztás kb. 3 havonta egy relé.
nagyon lassan fűti fel, de kiprobálom az 100wos égövel most . a szabályzás innen szedtem le a kapcs.rajzot. nem égnek ki az égők hamar a szabályzás miatt,ventilátor szügség bele? (a keltető 50x80 as)
Hello!
Bocsánat, én nem építek keltetőt, csak beledumáltam. (Majd aszalót szeretnék építeni, ezért kísérem figyelemmel a dolgokat.) Viszont emlékeim szerint, a normál izzóknak az élettartama 10% feszültségcsökkenés mellett megkétszereződik. 115V esetén meg szerintem jelentősen nő. Ventilátor, szerintem nem a fűtőtestek miatt kell, hanem az egyenletes hőeloszlás miatt, amit szerintem nem is olyan egyszerű megoldani. (Kb. egy repülő aerodinamikai tervezésével azonos erősségűnek érzem, ha 0,1 fokot szeretnénk tartani.) üdv! proli007
azért elég sokat segítették köszönöm . még annyi lenne a kérdésem hogy most 42 v-on van fűtő szál és ezt kapcsolgassa a hőszabályzó amikor lekapcsol vissza megy 0v-ra de van hogy 12 v-ra ezt 115v on az égő hogy birja?
hozzászóljak én is,libákat keltettem kb 80% kelési arányal, a kapcsolo egyszerü éteres, ventilátor alul felül ami állandoan dolgozott alapjáraton,egy edényben az alján viz volt amibe belevezettem egy akváriumi levegöztetö pumpát ami a melegitö bekapcsolásával indult,ez biztositotta a szelöztetés mellet a friss levegöt,külön volt a bujtató ahol a páratartalmat ugy oldottam meg,hogy egy ruhadarabot tettem az aljára,amit idönként meglocsoltam,nem volt vele semmi gondom.
Hello!
Hű, miket írsz? :bummafejbe: Ha jól értem, neked a fűtést 42V táplálja, nem a 230V közvetlenül. (érintésvédelmi szempontból megfelelőbb) A hőfokszabályzó milyen típusú, azt nem érthető. Mert a leírásod alapján, nem kétállású a szabályzó, azaz ki-be típusú? (vagy olyan, mint a tűzhelylapoknál használatos, hogy két állása van de két teljesítmény fokozata is) Tehát, hogy hogy megy a szabályozás, azt azért tisztázni kellene. Mert vagy elméred a feszültséget, vagy fokozatmentes a szabályzó. De a fűtőbetét szempontjából mindegy, csak az utóbbi kevésbé veszi igénybe a fűtőszálat, mint a ki-be kapcsolgatás. A gondod, pedig az, hogy hogyan viseli az izzó, a ki-be kapcsolgatást? Nem örül neki, de elég jól bírja, főleg aláfűtve, kisebb feszültséggel. (Egyébként légy oly kedves ne légy lusta, használj nagy betűket. És nem "kapcsolgassa" hanem kapcsolgatja, mert a fülemet hasogassa!) üdv! proli007
(#259983) hozzászólás alapján csináltuk meg szilárdtest relével a szabályozást.
üdv!
Hello!
Ja, most látom a Johi-nak készítettem hozzá nyákot, mert sírdogált, hogy nem látja. Aztán nem mondott semmit, hogy mi lett belőle, csak össze-vissza csapong... De ez egy kétállású szabályzó, úgy hogy vagy be, vagy kikapcsolja a fűtést. Amit mértél, az valami fars dolog volt. (Vagy terheletlenül mérték a triac-os szabályzónál, ami hiba, vagy a digit vert át.) üdv! proli007
Köszi értem majd hétvégén nekiállok és irom majd a fejleményeket.
Szia!
Itt vagyok...csak rossz volt a gépem és nem értem rá... Most látom köszönöm szépen a nyák tervet. |
Bejelentkezés
Hirdetés |














