Fórum témák
» Több friss téma |
Sziasztok !
Teljes elkeseredésemben írok és nagyon mérges is vagyok ! Az elmúlt egy hónapban nagymamámhoz 3 szor törtek be Dombóváron ! Abban kérném a segítségeteket hogy segítsetek összeállítani egy mozgásérzékelős rendszert és valami olyant hogy ha betörik az ablakot akkor is riasszon. Nem én akarom megbarkácsolni darabokból csak én szeretném kivitelezni, telepíteni a kész mozgásérzékelőkből illetve a computer stb ..... A családiház 2 szobából áll egy fürdő és egy étkező amin van ablak és behatolás kivitelezhető és természetesen egy előszoba ahol az ajtó van ! Nem tudunk fenomenális összegeket rászánni sajnos ... De valami kellene már mert mindent elvisznek a tolvajok és nincs biztonság ! Légyszives segítsetek találni olcsó riasztórendszert mert nagy bajban vagyunk.....
Hello
nem tudom mennyit szeretnél max rákölteni, de a legolcsóbb is néhány 10eFt lenne. veszel pár üvegtörés érzékelőt, ahány helyiségbe kell, pár nyitásérzékelő, esetleg mozgásérzékelőt is, és egy kültéri kürtöt, esetleg beltérit is. Nem tudom mennyire vagy otthon az elektronikába, gondolom nem akarsz nagyon bonyolult programozható rendszert építeni. Szerintem egy sima kulcsos kapcsolós redszer is megteszi, az érzékelők jelét néhány cmos áramörrel összehozod, ha be van kapcsolva és bárhonnan jön jel elindítja a kürtöt, és mondjuk 10 perc után lekapcsolja ha nincs behtolás jelzés. Nem nagy doldog összehozni, az érzékelőket, és a kürtöt bármelyik biztonságtechnikai boltba be tudod szerezni, az áramkört meg össze lehet dobni házilag is. (Esetleg nézz körül a vaterán, szoktak árulni használt riasztórendszereket elfogadható áron)
Rotweiler.
Néha eszik egy betörőt és azzal el is van... Komolyra fordítva az nemjó hogy keresel egy riasztókat forgalmazó céget, megnézed a honlapját veszel egy olcsó készletet és felszereled?
Hello!
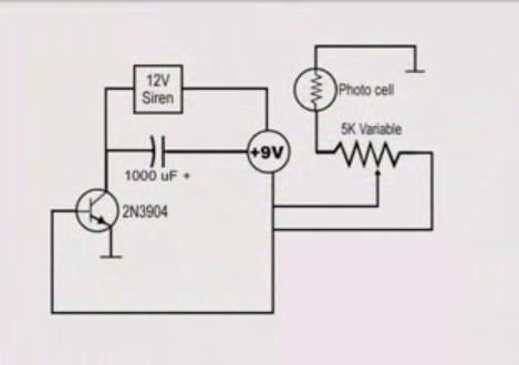
Ajánlom az itt lévő videót! Szerintem ez könnyedén kivitelezhető, olcsó, és valószínüleg elég hatásos is. A lézernek kell egy feszültség stabilizátor áramkör. A kapcsolást csatoltam. Üdv!
Nos en a te helyedben a kovekezoket vennem fontolora:
#1 Vegyel egy igazi kulteri szirenat es nagy csinnadrattaval szereljetek fel. Ez mar onmagaban is elriaszto hatasu, kulonosen ha az oreg(ek) nem meselik el mindenutt hogy csak "atveres, nem kell komolyan venni". #2 El kellene dontened hogy tenyleg mozgaserzekelot akarsz (gondolj arra hogy akkor az oreg(ek) ha ejjel kimennek a mellekhelyisgbe hatastalanitani kell, utana visszakapcsolni, valamint ahol alszanak ott be sem lehet kapcsolni...) vagy ugynevezett "hej" vedelmet (minden nyilaszaron erzekelo, ekkor lehet belul szabadon maszkalni). Azt is vedd szamitasba hogy nehany teves riasztas eseten a kutya sem fog mar a riasztasokkal foglalkozni... Bolti uj aron, csak tajekoztato jelleggel: Szirena (igazi): ~9.000 Passziv infra mozgas erzekelo: ~3.400 Nyitas erzekelo (reed reles): ~420 Akusztikus uvegtores erzekelo: ~4.600 Riaszto kozpont: ~16.500
Ahogy már más is mondta! Vegyél egy olcsó készletet, a kültéri szirénát, pedig a lehető legjobba látható, utca oldali fal részre szereld fel! Sokan azt hiszik, hogy az a lényege, hogy minél hangosabban üvöltsön és majd akkor valamelyik szomszéd megy segíteni! A szomszéd maximum átkiabál, hogy kapcsold már ki!
A lényeg, hogy lehessen látni! Nem Tom Cruise fog betörni a Mission Imposible -ből, hanem egyszerű buta tanulatlan tuskók. Nem éri meg nekik foglalkozni egy olyan házzal amin látják a riasztót, inkább arrébb mennek 2házzal! Az utcánkban szinte már minden házat feltörtek, volt amit többször is, csak a miénket nem. És minket miért nem? Amióta van ház, van riasztó is! Egyszerű, nem bonyolult, de látszik, hogy van és ez a lényeg!
Mint ahogy az előttem szólók is említették, nem a riasztás a fontos, hanem a látszat. Nekem is van beszerelve riasztóm, nem is akár milyen, de annak ellenére párszor mégis meglátogattak. A szomszédokat is csak a szirénaszó idegesítette, nem a látogatóm.
Aztán jött a nagy ötlet, vele a megoldás. Csináltam egy ipari kamerának látszó "dolgot", beleragasztottam a gyerekek játéktávcsövének a lencséjét, a lencse mellé magasfényű pislogó piros LED-et és felszereltem a legfeltűnőbb helyre. Hogy még élethűbb legyen kivezettem egy kábelt a hálózati elosztóba. Innét kapja az áramot a LED és a pislogója. És lőn csoda: azóta megszűntek a látogatások!
Mi lenne, ha ipari létesítményekhez hasonlóan erős fémrácsot hegesztenétek minden egyes ablakra? A nagymamák azért csak nem szoktak ki-be rohangálni az ablakokon keresztül, szóval szerintem nagyon el lehetne gondolkozni egy ilyen megvalósításán! Azért az csak idő, és csak hangos, mikor valaki flex-szel vagdossa az acélrudakat sorjában... ezen felül egyébként én is a nyílászárós-érzékelős megoldást favorizálom.
Nos, sokan úgy vélik nem akarnak a saját börtönükben élni. A 10-es acélt meg átvágják áttételes erővágóval, ami elfér a kabát alatt. A nyitásérzékelővel az a gond, hogy kívülről szabotálható és sokszor a nyílászáró kinyitása nélkül mennek be. (betöri az ablakot és bemászik.) Talán a legjobb kompromisszum a kombinált mozgásérzékelő és természetesen hozzá egy normális központ. A szomszédokról meg annyit, hogy megfizethető áron lehet szerződést kötni egy-egy kivonuló szolgálattal.
Sziasztok !
Jobbnál jobb ötletek ! Engem igazán az érdekelne hogy hol lehetne kapni neten a leges legolcsóbban olyan rendszert ami egy vezérlőből áll és pár mozgás érzékelőből ! Vannak olyan helységek amiket nagymamám nem használ és azok állandóan mehetnének ! ! ! Várom még mindig az Ötleteket ! A mamám már bent volt a helyi rádióban 4. betörés is megtörtént egy roma csávó volt akinek a fején szétzúzótt egy SZTK-s kampós botot !
sztem a legegyszerűbb a riasztobolt.hu. Csak azt látom problémának , hogy fel tudod e szakszerűen szerelni . Nem az elektronikai ismereteid vonom kétségbe , csak a leírások nem felhasználóbarátok . Én riasztó szerelő vagyok Sz Sz B megyében , ha típus után érdeklődsz szívesen adok tippet , sőt ha hétvégén szerelsz telón keresztűl is szívesen segítek .
Nézd meg a vaterán is, időnként elfogadható áron lehet találni komplett rendszereket
Én a Praktikerben vettem 1400 Ft-ért 230V-ról működő mozgásérzékelőt, amivel lámpát lehet kapcsolni és egy kis csavarral állítható, hogy mennyi ideig égjen (több perc a max.) Ez az a falra szerelhető kis gömbölyű típus.
Lámpa helyett/mellett szirénát is rakhatsz rá, meg egy villogó sem árt. Ez utóbbiakat a riasztobolt.hu-ról is be tudod szerezni. Ezzel együtt néhány tapasztalat ami a haveréknál összegyűlt a szőlőben : - A jól látható riasztó sem akadály (éjszaka nem pásztázzák végig az épületet elemlámpával) - Vannak furfangos tolvajok, akik először a villanyóra szekrényt nyomják fel és lekapcsolják a megszakítókat (havernál ezért egy szünetmentes táp figyel a riasztó mellett) - A szirénaszó még a kihalt szőlőhegyen is elriasztja a tolvajokat, még akkor is ha nincs is szomszéd (igaz, most egy 120dB-es vadállatról beszélünk...) - A melléképület, tároló, sőt még a fáskamra is veszélyben van. Remélem tudtam segíteni
Én a HESTORE-ban vettem 105dB-lel üvöldő szirénát 695Ft-ért, és egy rossz hűtőböl kivettem a nyitáskapcsolót. Egy kondit párhuzamosan rákapcsoltam a szirénára, és a kondi nagyságától függően 5-10 másodpercig szól.
(egy 100µF kondival 4mp-ig ment)
Én riasztó szerelő vagyo kezért úgy érzem kompetens ebben a dologban.
Szerintem ne próbákozz buherálással mert nagyon nem éri meg a fáradságot. Vegyél egy komlett 3-4 érzékelős riasztó rendszert valamelyik szakboltban azt lehet úgy programozni hogy a nem használt helyiségek folyamatosan élesítve legyenek. Mond meg mennyi pénzt szánsz rá és ajánlok neked annyiért egy rendszert. Ha érdekel használtat is tudok szerzni.
Kurcy : végülis akkor sikerült megoldanod?
helló!ha megkérlek szépen letudnád irni nekem hogy mik kellenek ehez a lézeres riasztóhoz? sajnos nem vagyok jártas ebben a műfajban deh tetszik és megszeretném csinálni! köszönöm!
Én, - mint hozzá értő - egyáltalán nem ajánlom a házi barkácsolást. Főleg ott nem, ahol idős emberek laknak és ahol többször történt már betörés.
Hi
Én azért kiegészíteném azzal, hogy : 1) nem mindegy ki csinálja azt a riasztót. Aki ért hozzá, az azért nekiláthat, hisz mondjuk egy elektromérnök vagy akár egy gyakorlott hobbista is azért rendelkezik azzal a tudással ami szükséges (végülis nem egy szuperszámítógép tervezéséről van szó) 2) a házi barkácsolásnak is vannak szintjei. Én pölö a saját otthoni riasztómat szabványos érzékelőkkel szereltem fel, csak a "központ" barkács, egy ATMEGA8 figyel benne. A nyitásérzékelőt meg kell venni, mint ahogy a mozgásérzékelőt is. 3) pont az idős emberekhez érdemes csinálni házi riasztót, mert a gyárit nem biztos hogy tudják kezelni. A 78 éves rosszul látó nagymamám PIN kód beütögető képességét erősen kétségbe vonom (tudom, kártyaolvasó is van a világon) 4) egyedi igényekhez a legjobban egy olyan riasztó igazodik, amit direkt oda terveztek. Ez mondjuk nem csak riasztók esetén érvényes. Mellékeltem egy leírást gondolatébresztőnek. Arról szól, hogy mit kell tudnia egy fullos riasztónak. Természetesen ami az én odúmat őrzi az a negyedét sem tudja az itt felsoroltaknak, de nincs is szükségem rá (emeleti lakás, egyetlen védett pont az ajtó). Amit az öregekhez építek majd (a fejemben már majdnem kész) az bizony már sokkal bonyolultabb lesz, mert az egy családi ház. Googa : jó a leírás az oldaladon, eltettem későbbi felhasználásra
Szia.
Én TEXECOM tipusú lakás riasztót házilag szereltem teljesmértékben. Ez a riasztó szerintem egy elektronikában járatosnak elég egyszerű darab, Van hozzá telepítésí és kezelési útmutató is.A modernalarm kft (www.modernalarm.hu)elég jó árakon dolgozik.Bár ez pesten van.Ez a rendszer (de gondolom másik is )rendelkezik pl olyan funkcióval hogy egy gombos élesítés és egy gombos nyitás,tehát kódnélkűl is használható,ilyenkor célszerű rejtett helyre telepíteni a kezelőt.illetven a transzponderes technologia is csatolható a rendszerhez,bár ez húzós árban van. A kültéri szirénát meg érdemes feltenni a kéményre ott nem tudják kipurhabozni,vagy purhabvédett szirnát kell venni.A mit még egy risztós ismerősőm ajánlott az a "Crow" rendszer mert egyszerű telepíteni nem kell programozni.De ezt nem ismerem.Amit még tehetsz hogy kültéri + matrica hogy rendőrségi risztos a lakás.
Egy ismerőstől hallottam, hogy a szomszédja elment nyaralni külföldre. Mentek szépen a betörők este, leengedték a redőnyt és 5 perc múlva kint voltak a rendőrök, akik mindenféle gond nélkül elkapták a tolvajokat. Hogy mi volt a trükk? Nagyon egyszerű. A házigazda ráírta az utcafronti redőnyre: "Betörés! Kérem hívja a rendőrséget!"
Azért erre nem bíznám a lakásom biztonságát,a másik hogy sötétben ez talán nem is látszik igazán. "este"ahogy írtad, mentek betörni.
Ehhez nem árt olyan szomszéd, aki ezt észre is veszi és valóban telefonál is. Néha a mi utcánkban és a környékünkön is megszólal egy-egy riasztó. Rajtam kívül (szakmai ártalom) nem szokta megnézni senki mi történt...
Sziasztok!
Nekem is hasonló problémám lenne! Azzal a különbséggel, hogy udvarra kellene riasztó. Sajnos a mozgásérzékelő kilőve, mert állatok vannak, kutya, macska. Lehetőség szerint ne kelljen vezetékelni, és egyszerű legyen a kezelése! Ez a lézeres jónak tűnik, csak a kivitelezése nem megy! Lehetséges készen megkapni?
Ha állatok vannak, akkor a lézeres is kilőve. Még a kutya feje felett át lehet lőni az udvart, de a macska felmászik mindenhova, nagyon óvatosan kéne elhelyezni a lézert.
Amúgy csináld inkább infrával, lehet hogy az jobb valamivel (kevésbé süti ki a szemedet ha véletlenül belenézel az udvaron jártadban-keltedben) Ja és minek a riasztó az udvarra? Mire való a kutya? ![]() Vezetékelni mindenképpen kell, legalább az adóig (a vevő mehet mellé, a túloldalra meg egy tükördarab) és igen, lehet készen kapni. Itt nézz körül a "Kültéri védelem" menüpontban : http://www.masco.hu/
Két kutya van-)))))))))!
és mellőlük vittél el a motort-(((((((( Jah és a haveromé!
Nagyon sirály!
csak kicsit sok a nulla az árban-(((((((((
Én egyébként valami elemes kütyüre gondolok, ami pánikot kelt! És lehetőleg 5, 10 ezer forintból megúszható!
De köszi az infót!
Az a baj ezzel a lézeres/infrás kapu megoldással, hogy bármire beindul. Akár arra is, ha egy veréb átrepül előtte. Érdemes ezt meggondolni, mielőtt nekiállsz barkácsolni.
Egy udvart nehéz védeni, hiszen egyrészt bárhol átmászhatják a kerítést, másrészt nagy a téves riasztás esélye. Érdemesebb lenne egy kis zárható házikót összebarkácsolni és arra nyitásérzékelőt tenni. Az párszáz forintba kerül és eléggé valószínűtlen, hogy a kutya leverje a lakatot és téves riasztást okozzon.
Nem számít a téves riasztás sem! Csak legyen!
A kutyák mellől lopták el a motort, és ez családi ház! Mindenki otthon volt! Ez csak ilyen pánikkeltésre kellene, nem komoly vagyonvédelemre! És azért gondoltam valami lézeresre, vagy infrakapu szerű dologra, mert azt belőnénk kb. 70cm magasságba, ott se kutya se macska nem jelezne, de ha valaki elhalad előtte, el kezd visítani. Szerintem beszarnának és lelépnek! Ez egy sűrűn lakott település! |
Bejelentkezés
Hirdetés |











