Fórum témák
» Több friss téma |
Sziasztok!
Modell repülőgépekben, telefonokban és még sok helyen egyre jobban terjednek a lithium-polymer (LiPo) akksik. Nagy kapacitásúak és nagy áram leadására képesek. A töltésük viszont nehézkes. Próbáltam az elvet a neten keresni, eddig nem sok sikerrel. Szeretnék egy univerzális töltőt építeni, ami mérné és LCD-n jelezné a beletöltött Ah-t is. A cadmium és MH akksikkal kb. képpben vagyok, de a LiPo-t nem tudom, hogy hogy kellene tölteni. Van esetleg valami infótok erről? Előre is köszi! Üdv!
itt egy:
[link=http://www.siliconchip.com.au/cms/A_103659/article.html]http://www.siliconchip.com.au/cms/A_103659/article.html[/link] google leírás google töltő kapcs. üdv
Szia!
Kösz a tippeket, nézem át a találatokat. Mivel saját töltőt szeretnék, inkább az elv a fontos. Amit eddig leszűrtem, hogy a (új) LiPoly akksikat max 1 C-vel szabad tölteni. Cellánként max 4.2 V-ig tölthetőek. Tehát először áramgenerátoros töltéssel töltjük, max 1 C-vel, majd feszgenerátorosan max 4.2V-ig. Gyakorlatban még nem tudom, hogy fogom kivitelezni, lényeg, hogy az eltelt időből és a töltőáramból számolni szeretném a c-t, így adott akku állapota, tölthetősége is megítélhető. Elvileg a mikrovezérlős töltők időnként feszültséget mérnek, de nem tudom milyen gyakran lenne érdemes. Nyilvánvalóan áramot is kell mérni. Egyes leírások szerint 4 V körül csökkenteni kell az áramot is, de fogalmam sincs mennyivel. Ha eléri a 4.2 V-ot, akkor ott kell tartani, csak az a kérdés, hogy meddig? Mikor ér véget a töltés? Most keresek egy karakterisztikát a LiPoly akksik tőltéséről. Ami még nagyon fontos, hogy sokszorosan túl kell biztosítani, túltöltés robbanáshoz vezethet. Üdv
Én is gondolkoztam ilyenen, de szerintem nemigazán lehet még a Li-poy aksikat se 1C -vel tölteni.
Van egy oldal, ahol minden aksifajtához részletes leírás van. (Mindjárt megkeresem.)
Sziasztok!
Köszönöm a válaszokat! Nekiálltam a vezérlőproginak, ill. folymatosan szimulálom a töltő viselkedését. A müködés elve, hogy - a biztonsági ellenőrzést követően (cellafesz...stb.) - PWM szabályozás mellet elkezdi a töltő emelni az akksin a feszt 3.7V/cell-tól, egészen addig, amíg az áram el nem ér adott értéket, max 1C-t. Az áramot 1 ohmos ellenálláson eső feszültségből számítom. Ha elérte az áram a kivánt értéket, akkor mikrovezérlő ezt tartja (ha csökken az áram növeli a feszt, ha nő az áram csökkenti a feszt). Ez megy addig, amíg a töltőfeszültség el nem éri a 4.2V/cell-t. Ekkor a töltő itt tartja a feszültséget. Időnként lekapcsolja a töltést és megméri az akksi kapocsfeszültségét. Ha ez már eléggé megközelítette a 4.2V-t, akkor vége a töltésnek. A számítógépes szimuláció igéretes, de a gyokorlatba még nem ültettem át. Üdv
KApcsolási rajzot csinálsz? Mivel szimulálod?
Proteusszal szimulálom, egyelőre csak részletekben. Lesz kapcs rajz, ha kész van.
Üdv
Sziasztok!
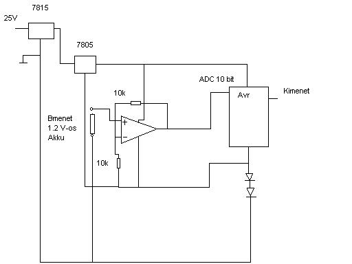
Közben kicsit módosult a project, és a töltőt teljesen univerzálisra szeretném építeni. Hasonlót mint az intelli controll 3-as. A NiCd és a NiMH cellákat delta peak meghatározással szeretném tölteni. Most úgy csináltam, hogy a mikrovezérlő 10 ms-ként mintát vesz, megméri a feszt az akkun(100x), ezt átlagolja és ezt megjegyzi. Majd a következő átlagolt eredménnyell összehasonlítja. Ha 2x alacsonyabb értéket mér, akkor leáll a töltés. A gond az, hogy sajnos gyakrabban áll le mint kellene. Nem tudom, hogy hogy lehetne kivédeni az akksin a feszingadozásokat. Van valamilyen ötletetek, hogy lehetne javítani a megbízhatóságon? Üdv
Miért nem veszed hosszabbra a mintavételezések közötti időt?
Sajnos a probléma mélyebben gyökeredzik, 1 ceruzaakkuvel teszteltem és ahhoz nem elég jó a feszültségmérés felbontása. 8-16 mV-ot kellene mérni, mert kb ekkora a delta peak MH akku esetén.
Sajnos én harmadoltam a feszt (hogy nagyobb cellaszámmal is müködjön) és így az érzékenység is lecsökkent. Elvileg ha kapcsolokkal állítom be a cellaszámot akkor már belefér: 5 V az avr ADC-jének méréshatára és 10 bites, azaz 5000/1024=4.88mV a legkisebb egység, amit mérni tud, ez elég lehet. Ha mégsem szerintetek megoldható úgy, hogy a földet a cella minimum feszültségére emelem, és a mért feszültséget erősítem? Csatolok egy ábrát, hogy mire gondolok:
Nekem tetszik a megoldásod. A helyedbe összeraknám egy próbapanelon. A 7815 kicsit melegedni fog 25V-on. Tennék be egy 100ohmos ellenállást a műveletierősítő kimenetére áramkorlátnak esetleg. Gondolom a feszültséget le fogod ellenőrizni a műveleti erősítő kimenetén mielőtt rákötöd a mikrovezérlőre, így nagy gond nem lehet.
Közben eszembe jutott. Nem lesz kevés az 5V a műveleti erősítőnek?
Igen igaz, 5V kevés, de elvileg köthetem 15 V-ra is, a kimenet attól még nem változik, csak egy 5V-os Zennerrel védeni kell az avr-t.
Most tesztelek egy új feszfigyelő algoritmust, majd megírom az eredményt. Üdv
Lehet kapni 12 - 24bites ADC-t is. Leírás itt.
Ez már biztos elég.
Engem is érdekel a téma, de a szkóp építésére fordítom jelenleg erőimet. Hajlamos vagyok mindenbe belekapni aztán több mindent félbe hagytam már. Ha a szkóp elkészül (néhány hónap)én is elkezdek foglalkozni aksi töltéssel. Először arra gondoltam hogy csak egy NiMh töltőt építenék, de úgylátom kicsit univerzálisabbá kellene tenni a Lithium aksi töltési lehetőséggel.
Úgyhogy kíváncsian várom a fejleményeket.
Nemtudom, hogy mennyire jó, de a Microchip-nek van valamilyen töltője: itt
Kellene nekem egy mobiltelefon aksit tölteni. 3rész van benne, de összesen ad le 3,6-3,8V-ot. Erre tudna nekem valamilyen konkrét kapcsolási rajzot rajzolni? Előre is köszönöm.
Sziasztok,
szeretnék venni egy értelmes akksi töltőt (AA és AAA mérethez), lehetőleg kímélje az akksikat. Tudtommal a kiméletes töltés kisütésből és töltésből, majd csepptöltésből áll szigorúan egyesével (azaz nem párban, minden elem külön csatornán), szóval ilyen értelemben. Vagy nincs igazam? Persze ha van gyorstöltés funkciója, az néha jól jön, de elsődleges szempont, hogy kímélje az akksit. Venni szeretnék, mert nincs időm építeni, és eddig ennek megfelelő töltőt csak olyat láttam, ami egyszerre 12 elemet is tud tölteni akár, és az ára ennek megfelelően horribilis. Tudtok ajánlani egy jó, kiméletes töltőt, mondjuk max 4-6 celláig? Hogy ez Lithium-polimer lesz-e azt nem tudom... ![]()
Én még nem láttam ceruza/mikro méretben LiIon aksit.
Az elem 1,5Vot ad le. egy LiIon aksi cellafeszültsége 4,1-4,2V. A kettő elég messze van. Töltő sincs igaztándiból. Csak az egyes kamerák, fényképezők akkujára való.
Gondolom mivel ezt a topikot is ugyanazok az emberek látogatják, mint az összes többit, ezért valószínűleg fogok tudni választ kapni itt is... De ha nem mondjátok melyik topikba tegyem.
Sima töltőt bárhol lehet venni. Lomexbe értenek is hozzá. Kérdezd meg vn e nekik.
Sziasztok!
Van egy 3.5Ah-s 4.2V-os Lithium polymer akkumulátorom, amihez szükségem volna egy töltőre. Valaki foglalkozott már töltő készítésével? Keresgéltem az Interneten leírásokat Li-polymer töltéssel kapcsolatban, de csak részleteket találtam. Például le kell állítani a töltést ha elért egy bizonyos hőmérsékletet, de nem volt odaírva, hogy hány Celsius-t. Olyat is olvastam, hogy ha a cellafeszültség 2.7V-nál kisebb, akkor nem is szabad tölteni, mert felrobbanhat. Illetve találtam egy grafikont, hogy hogyan kellene tölteni. (Csatoltam.) Hogyan tudom, hogy az akkumulátorom elérte a 65%-os töltöttségi szintet? Létezik valamilyen cél IC ekkora áramra? Ha nem, akkor hol találhatok részletes leírást a töltéséről? Ha lenne egy részletes leírásom az akku töltéséről, meg tudnám csinálni AVR-el.
3.7V-os cellám van, 4.2V csak a maximum töltési feszültség, elnézést!
Helló!
Ez a rajz csak azt jelzi, hogy hogyan töltődik a cella. Először konstans árammal kell indítani a töltést, majd ha eléri a feszültség a 4,2V-ot, akkor onnan tovább konstans feszültséggel kell tölteni. Ekkor az áram fokozatosan csökken egészen nulla közelébe. Ha az áramfelvétel már nagyon minimális, vagy nulla, akkor van feltöltve. A túlságosan lemerült cellákat, amik feszültsége kevesebb, mint 2,7V azokat is lehet tölteni nagyon kis árammal, ameddig el nem érik a 2,7V-os feszt, majd utána normál töltéssel tölthetők tovább. A gyári töltők is így működnek. Van másik lithium aksival foglalkozó téma, ott nézz szét, kapcsolás is van valahol, amit többen megépítettek már. Itt annyi a különbség a Li-ion-tól, hogy nem 4,1 hanem 4,2V végfeszültséget kell beállítani. Én simán labortápról szoktam tölteni ilyen aksikat. Beállítom a végfeszültséget meg a max áramot és had menjen. Eddig még semmi gond nem volt belőle.
Köszönöm a válaszod!
Tehát 4.2V-al kell tölteni. Az áram magától fog csökkenni? Mit jelent az, hogy konstans áram? Akkor az áramot nem is kell szabályozni és csak mérni kell, magától csökken/nő? A feszültséget pedig lassan növelni, ahogy az áram csökken? Találkoztam azzal a kapcsolással, sajnos kevés lesz 3.5Ah-hoz. Mekkora az a hőmérséklet, amire felmelegedhet?
Igen, az áram "magától" csökken a növekvő cellafeszültséggel, illetve a belső ellenállás miatt. A konstans áramot értheted ugy is, hogy egy áramkorlát, ami a töltés kezdeti szakaszán nem engedi nagyon megemelkedni az áramot. Én az áramot nem szabályzom, 500mA-ről indul, de gyorsan csökken, fix 4,2V mellett. Én ugy tudom, a hőmérséklet nem emelkedhet, még langyos sem lehet, szal 20 fok..
|
Bejelentkezés
Hirdetés |






