Fórum témák
» Több friss téma |
- Ez a felület kizárólag, az elektronikában kezdők kérdéseinek van fenntartva és nem elfelejtve, hogy hobbielektronika a fórumunk!
- Ami tehát azt jelenti, hogy a nagymama bevásárlását nem itt beszéljük meg, ill. ez nem üzenőfal! - Kerülendő az olyan kérdés, amit egy másik meglévő (több mint 17000 van), témában kellene kitárgyalni! - És végül büntetés terhe mellett kerülendő az MSN és egyéb szleng, a magyar helyesírás mellőzése, beleértve a mondateleji nagybetűket is!
Szia!
Az baj lenne ha 4700µF lenne a pufferkondi? Láttam már azt a bekötést is, amit te mondasz, de valahol azt olvastam, hogy ez a jobb.
Nem az ellenállásokat kell cserélni, hanem a panelen vannak átkötések, amik a tizedespontot állítják. A PDF-ben írtak róluk. Azokat kell átrakni, hogy jó legyen.
tökéletesen egyetértek köbzolival, de ha még nincs alkatrész, akkor szerintem úgy csináld ahogy javasoltam olcsóbb, és kisebb lesz a hibalehetőség
na látod ez a kérdés ebbe a topicba való, egyébként az egy 8 kivezetéses IC, amely általánosságban nagyon univerzális eszköz, nagyon sok mindenre fel lehet használni. De nézd meg az adatlapját, szerintem még ajánlott kapcsolások is vannak hozzá.
kezdésként elég ha tanulmányozod egy kicsit, majd utána kérdezz, ha nem értesz valamit
thx.és hol tanulmányozzam?
itt az adatlap:Link, de itt a fórumon is keress rá biztos sok hasonló topic van, bár nem néztem meg.
Sziasztok!
Van egy kis billenőkapcsolóm ami 3A/125 és 1A/250v-ot tud.12volton kb mennyire lehetne terhelni?Két db ventilátort amik összesen kb 200mA azt elbírná rendesen?
Szia
Az is jó megoldás volna, csak hol lehet ilyet beszerezni, meg mitől lesz hiszterézise a dolognak? Folyamatosan ki be kapcsolgat, nem??
az a kapcsoló 12V-on elbír 3A-t is akár, tehát a kérdésedre válaszolva: Igen elbírná.
Köszi
Ásott kútba csináltam. Fentre tettem egy mikrokapcsolót, dobozba. Zsinórra kötöttem egy félliteres műanyag palackot, aminek aljára öntöttem és beragasztottam annyi hulladék vasat, hogy félig ússzon a vízen. Ehhez hasonló volt a kapcsoló, de talán nagyobb és hosszabb karral. A kar hosszabbítható. A kút nagy átmérője és a kapcsoló adott akkora hiszterézist, hogy több perces kapcsolási idők adódtak. Igen, folyamatosan kapcsolgat, tehát kell még egy kapcsoló sorba.
Szia
Köszi, ezen gondolkodtam már én is, csak nemsokára elköltözünk innen, és nem tudom úgy megoldani egyszerűen, hogy ne éppítsem be fixen, meg nagyon az alján van csak víz, kb 30 cm magasan, ott meg nagyon macerás úgy beállítani, hogy a szívócsonk lent van az alján! Ezért kellett volna a kapcsoló órás megoldás!
Pont most szembesültem ezzel kutas a problémával itthon. Először én is 555-el akartam megoldani, aztán inkább mikrokontrolleres lett. AVR-el csináltam meg, állítható a bekapcsolt, kikapcsolt idő és a bekapcsolások össz. száma. Az AVR kapcsolgat egy relét. Ez azért jó, mert később is lehet állítgatni az időket. Nálam a kút hozama lassan de biztosan növekszik (gondolom tisztulnak a csatornák). Ha esetleg tudsz valahol AVR-t égetni, el tudom küldeni a hex-et meg a kapcs.rajzot.
Ha 555-el akarod csinálni, én anno arra jutottam hogy ahhoz 2 időzítő kellene, az egyik triggereli a másikat. A pontosság viszont így nem lesz valami jó.
Sziasztok!
Forrasztóállomásra szeretnék beruházni,építeni sajnos most nem áll módomban,meguntam a forrasztópisztolyt ![]() Az lenne a kérdésem hogy olyan 25 ezer forintig,milyent érdemes venni? Esetleg ha vki tud ajánlani megköszönném.Sajnos drágábbra nincs pénzem. köszönöm
helló, szerintem a páka soldering SL-I legyen 24V/48W, ez nagyon olcsó és szerintem a wellerek szintjén van
, de ahhoz kell hőfokszabályzó is, azt meg vegyél egy KIT-ben, és rakd össze. Így egy nagyon szuper pákád lesz 10000Ft alatt, én is ilyet használok, és nem is kell egy darabig ennél jobb
Köszi,igazság szerint nem akarok építgetni semmit.
A Fahrenheit-et mint márkát ajánlották,és nézegettem is. Őt nézegettem,nem tudom mi a vélemény,remélem nem made in china.Fahrenheit
tényleg elég korrektnek tűnik az ár, a kinézetéhez viszonyítva, viszont azt még nézd meg hogy ha később alakatrészcsere kell (hegy, fűtőszál ilyesmi), akkor mennyibe kerülne.
Hali! Még elég kezdő vagyok, ezért a segítségeteket szeretném kérni! Van egy fotoellenállásom, ami ugyebár változtatja az ellenállsát aszerint, hogy mekkora a fény. Nos, erre úgy akarok bekötni egy LED-et, hogy ha elér az ellenállása egy bizonyos értéket,(sötétben) akkor bekapcsoljon. Hogyan lehet ezt megoldani egy tranzisztorral, vagy valami mással?
Szia
Igazából nem tudok mikrokontrollert égetni, azt sem tudom, hogy-hogyan kell, de érdekel a dolog, csak be kéne fejeznem a főiskolát, hogy legyen időm ezzel foglalkozni! Gondolom, hogy van valami házibarkács megoldás égetőre is!? Ha elküldenéd a doksikat, azt megköszönném! Nyák rajzod is van hozzá?? Üdv
Feszültségosztót méretezel, aminek az osztásaránya sötétben kinyitja a tranzisztort, világosban pedig nem.
Igen, lehet házilag is égetőt csinálni pl. soros portra. Néhány alkatrész kell hozzá csak.
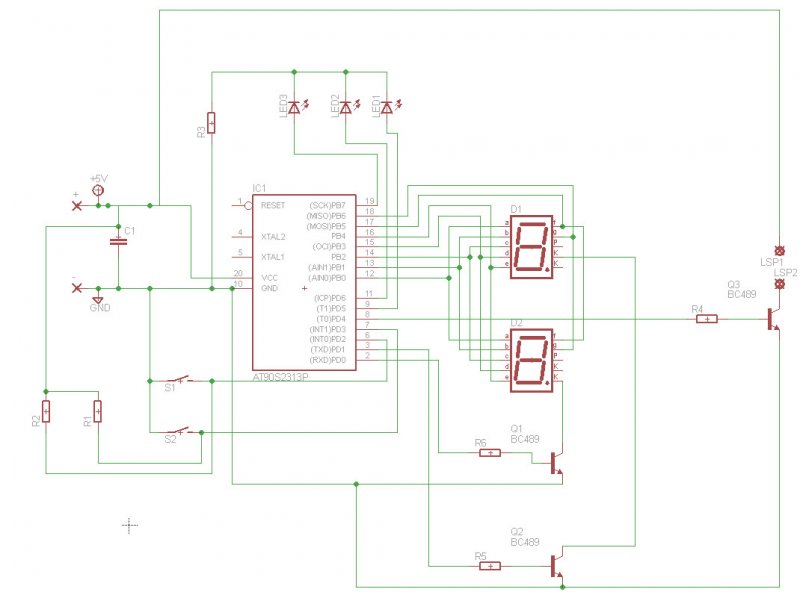
Így néz ki az én szivattyú vezérlőmnek a kapcsolási rajza. Attiny2313as mikrokontroller van benne. A jobboldali 2 kimenet megy a relére, a 2 gombbal lehet állitani az időket, a ledek visszajelzik hogy éppen mit állitasz. Van nyákrajzom is, az nem túl szép, viszont működik ![]() Na szóval ha meglesz valamikor az égetőd, akkor szólj és mindent elküldök ami kellhet.
Szia
Köszönöm szépen, kicsit odébb lesz, az biztos! De majd megkereslek, ha aktuális lesz a dolog, mert ez az avr meg pic dolog érdekel, csak nem vagyok szakmabéli és nem értek ahhoz, hogy mi mitől működik, csak megépítem!
Sziasztok szeretnék csinálni a biciklimre egy irány jelzőt.
Tranzisztorral építeném és ami nagyon fontos hogy erős fényű ledek legyenek rajta. Tudtok segíteni?
én szívesen segítek, de csak akkor ha előbb mondjuk egy óráig kersegélsz itt a fórumon, és amikor pl. találtál egy villogó kapcsolási rajzot, és nem érted, vagy nem tudod hogy működik, akkor azt megkérdezed. Mert vagy 2 napja próbáltam segíteni egy illetőnek, de akármit írtam mindenben visszakérdezett. Ez így azt hiszem nem helyénvaló. Konkrét kérdéssel állj elő, ne azzal hogy segítsen valaki. Előbb keresgélj, majd kérdezz.
Ezzel nem bántani akarlak, hanem azt hogy neked is hasznodra váljék ez a dolog
találtam egy jónak tűnő kapcsrajzot értem is többé kevésbé.
Ezzel valahogy meglehet oldani?
Helló itt egy kapcsolási rajz, de ezek az értékek függnek az alkatrészeidtől. Mondd meg hogy mid van én pedig megmondom az ell. értékeket. És egy felhívás ha kezdő valaki, és tudni akar valamit, akkor hasonló formában, mint Balázs írja le a problémáját. Ne azzal jöjjön, hogy ezt akarok építeni, valaki mondjon már valamit. Ha valami nem érthető, akkor kérdezz bátran. (de értelmeset)
|
Bejelentkezés
Hirdetés |













